- 您的位置:
- 标准下载网 >>
- 标准分类 >>
- 国家标准(GB) >>
- GB 19503-2004 原产地域产品 沁州黄小米
标准号:
GB 19503-2004
标准名称:
原产地域产品 沁州黄小米
标准类别:
国家标准(GB)
英文名称:
Product of origin Qinzhou yellow millet标准状态:
已作废-
发布日期:
2004-05-09 -
实施日期:
2004-07-01 -
作废日期:
2008-11-01 出版语种:
简体中文下载格式:
.rar.pdf下载大小:
196.75 KB
替代情况:
被GB/T 19503-2008代替
点击下载
标准简介:
标准下载解压密码:www.bzxz.net
本标准规定了沁州黄小米的原产地域范围、术语和定义、要求、检验方法、检验规则及标志、标签、包装、运输、贮存。本标准适用于国家质量监督检验检疫行政主管部门根据《原产地域产品保护规定》批准保护的沁州黄小黄。 GB 19503-2004 原产地域产品 沁州黄小米 GB19503-2004
部分标准内容:
ICS67.060
中华人民共和国国家标准
GB19503—2004
原产地域产品
沁州黄小米
Product of designations of origin or geographical indication--Qinzhouhuang foxtail-millet
2004-05-09发布
中华人民共和国国家质量监督检验检疫总局中国国家标准化管理委员会
2004-07-01实施
本标准为全文强制性标准。
GB19503—2004
本标准根据原国家质量技术监督局颁布的《原产地域产品保护规定》及GB17924-—1999《原产地域产品通用要求》而制定。
本标准的附录A、附录B为规范性附录。本标准由国家标准化管理委员会提出。本标准由全国原产地域产品标准化工作组归口。本标准主要起草单位:山西省长治市质量技术监督局、山西省农科院谷子所、山西省沁县质量技术监督局、山西沁州黄小米(集团)有限公司。本标主要起草人:牛育才、王敏、简毅、张喜文、魏广瑞、耿聚萍。1范围
原产地域产品沁州黄小米
GB19503—2004
本标准规定了沁州黄小米的原产地域范围、术语和定义、要求、检验方法、检验规则及标志、标签、包装、运输、贮存。
本标准适用于国家质量监督检验检疫行政主管部门根据《原产地域产品保护规定》批准保护的沁州黄小米。
2规范性引用文件
下列文件中的条款通过本标准的引用而成为本标准的条款。凡是注日期的引用文件,其随后所有的修改单(不包括勘误的内容)或修订版均不适用于本标准,然而,鼓励根据本标准达成协议的各方研究是否可使用这些文件的最新版本。凡是不注日期的引用文件,其最新版本适用于本标准。GB2715粮食卫生标准
GB3095环境空气质量标准
GB/T5009.36粮食卫生标准的分析方法GB5491粮食、油料检验扦样、分样法GB/T5492粮食、油料检验色泽、气味、口味鉴定法GB/T5494粮食、油料检验杂质、不完善粒检验法GB/T5497粮食、油料检验水分测定法GB/T5503粮食、油料检验碎米检验法GB/T5511粮食、油料检验粗蛋白质测定法GB/T5512粮食、油料检验粗脂肪测定法GB/T7628谷物维生素Bl测定法
GB7718食品标签通用标准
GB/T 11766—1989小米
GB17924原产地域产品通用要求
NY/T55水稻、玉米、谷子籽粒直链淀粉测定法(原GB7648—1987)NY/T83米质测定方法(原NY147—1988)3原产地域范围
州黄小米的原产地域范围限于国家质量监督检验检疫行政主管部门根据《原产地域产品保护规定》批准的范围,见附录A。即县的牛寺、段柳、松村、次村、南里、南泉、杨安乡、漳源、定昌、新店、册村、郭村、故县镇;武乡县的涌泉乡、故城、丰洲镇;襄垣县的虎亭、王村镇以及屯留县的吾元镇。4术语和定义
GB/T11766确立的以及下列术语和定义适用于本标准。1
GB19503-2004
Qinzhouhuang foxtail-millet
沁州黄小米
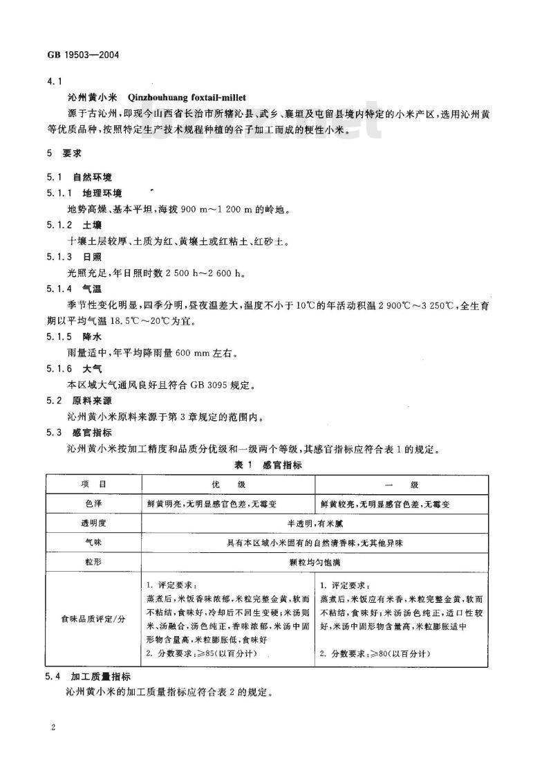
源于古沁州,即现今山西省长治市所辖沁县、武乡、襄垣及屯留县境内特定的小米产区,选用沁州黄等优质品种,按照特定生产技术规程种植的谷子加工而成的梗性小米。5要求
5.1自然环境
5.1.1地理环境
地势高燥、基本平坦,海拔900m~1200m的岭地。5.1.2土壤
十壤土层较厚、土质为红、黄壤土或红粘土、红砂土。5.1.3日照
光照充足,年日照时数2500h~2600h。5.1.4气温
季节性变化明显,四季分明,昼夜温差大,温度不小于10℃的年活动积温2900℃~3250℃,全生育期以平均气温18.5℃~20℃为宜。5.1.5降水
雨量适中,年平均降雨量600mm左右。5.1.6大气
本区域大气通风良好且符合GB3095规定。5.2原料来源
沁州黄小米原料来源于第3章规定的范围内。5.3感官指标
沁州黄小米按加工精度和品质分优级和一级两个等级,其感官指标应符合表1的规定。表1感官指标
透明度
食味品质评定/分
5.4加工质量指标
鲜黄明亮,无明显感官色差,无霉变级
鲜黄较亮,无明显感宫色差,无霉变半透明,有米腻
具有本区域小米固有的自然清香味,无其他异味颗粒均匀饱满
1.评定要求:
1.评定要求:
蒸煮后,米饭香味浓郁,米粒完整金黄,软而蒸煮后,米饭应有米香,米粒完整金黄,软而不粘结,食味好,冷却后不回生变硬;米汤则不粘结,食味好;米汤汤色纯正,适口性较米、汤融合,汤色纯正,香味浓郁,米汤中固好,米汤中固形物含量高,米粒膨胀适中形物含量高,米粒膨胀低,食味好2.分数要求:≥85(以百分计)沁州黄小米的加工质量指标应符合表2的规定。2
2.分数要求:≥80(以百分计)项目
表2加工质量指标
加工精度(粒面种皮基本脱掉的颗粒)/(%)≥不完善粒/(%)
架质/(%))
碎米/(%)
水分/(%)
矿物质
5.5蒸煮和营养品质指标
沁州黄小米的燕煮和营养品质指标应符合表3的规定。表3
蒸煮和营养品质指标
直链淀粉/()
胶稠度/mm
糊化温度(碱消值)/级
蛋白质/(%)
粗脂肪/(%)
维生素 Bi /(mg/100 g)
5.6卫生指标
沁州黄小米不应使用添加剂,卫生指标应符合GB2715规定。检验方法
融官指标
6.1.1色泽、气味按GB/T5492规定执行。透明度、粒形:将样品置于洁净的白瓷盘中目测。6.1.2
6.1.3食味品质评定按附录B规定执行。6.2加工质量指标
加工精度按GB/T11766-1989中附录A规定执行。6.2.1
杂质和不完善粒按GB/T5494规定执行。6. 2.2
水分按GB/T5497执行。
6.2.4碎米按GB/T5503执行。
蒸煮和营养品质指标
直链漩粉按NY/T55规定执行。
胶稠度、糊化温度(碱消值)按 NY/T 83规定执行。蛋白质按GB/T5511规定执行。
粗脂肪按GB/T5512规定执行。
维生素B按GB/T7628规定执行。
14.0~20. 0
GB19503—2004
GB 19503—2004
6.4卫生指标
按GB/T5009.36执行。
7检验规则
7.1每批产品应按本标准规定进行常规检验,经检验合格签发合格证后,方可出厂和销售。7.2扦样按GB5491执行。
7.3检验分类
检验分常规检验和型式检验。
7.3.1常规检验
常规检验项目包括除食味品质评定项之外的感官指标以及加工质量指标。7.3.2型式检验
型式检验周期为每年一次,型式检验项目包括本标准所有感宫指标、加工质量指标、蒸煮和营养品质指标和卫生指标。
7.4判定规则
检验结果中卫生指标有一项不合格则判定该批产品不合格。感官指标、加工质量指标、蒸煮和营养品质指标中有一项不符合要求的,可从同批产品中加倍随机抽样进行复检,以复检结果为准。8标志、标签、包装、运输和贮存8.1标志、标签
8.1.1获得批准的企业,可在其产品外包装上使用原产地域保护专用标志。8.1.2标志、标签应符合GB7718和GB17924规定。8.2包装
应采用无毒、无异味、清洁的包装物。8.3运输
运输时应防雨、防潮,不得与其他有毒、有害物品混运。8.4贮存
贮存仓库应满足通风、干燥、清洁、阴凉、无鼠害、无虫害、无阳光直射的要求,严禁与有毒,有异味(气)、潮湿、易生虫、易污染的物品混放。牛
附录A
(规范性附录)
沁州黄小米原产地域范围图
沁州黄小米原产地域范围图
GB19503—2004
乡、镇界
注名称的乡镇为保护区
GB 19503—2004
B.1用具
单冠蒸锅。
B.1.2300 mL烧杯。
B.1.3500 mL烧杯。
500mL量筒。
B.1.5天平:感量0.01g。
B.1.6 2kW电炉。
白瓷盘(碗)。
B.2评定方式
附录B
(规范性附录)
食味品质评定方法
小米食味品质评定按米饭和米汤(即干饭和稀饭)两种方式进行。B.3小米蒸煮方法
B.3.1米饭的制备:称50g米,倒人300mL烧杯,加入200mL蒸馏水淘一遍,倒出淘米水,再加入97mL开水(蒸馏水),然后将烧杯放人蒸锅水沸腾的蒸笼中蒸40min。B.3.2米汤的制备:称10g米,倒入500mL烧杯,淘米一次,加人195mL开水(蒸馏水)。放人蒸锅水沸腾的蒸笼中蒸40 min。
B.3.3将制成不同试样的米饭和米汤置于白瓷盘(碗)中(每人米饭、米汤各一份),供品评。B.4品评内容、顺序、要求、评分及结果表示B.4.1品评内容
分色泽、气味、外观结构和适口性四项内容进行品评,以百分计,并按表B.1做品尝评分记录表B.1品尝评分记录表bzxZ.net
样品编号
B.4.2品评顺序
色泽30分
(其中米饭、米
汤各占15分)
气味30分
(其中米饭、米
汤各占15分)
外观结构10分
(其中米饭、米
汤各占5分)
适口性30分
(其中米饭、米
汤各占15分)
品评人员:
综合评分
先趁热嗅其气味,然后观其色泽、外观结构,最后通过咀嚼品尝其适口性,将各项得分相加即为综合评分。
B.4.3品评要求
B.4.3.1品评人员以5人~10人组成为宜。GB 19503—2604
B.4.3.2品评应在专门的房间进行,品评房间在15m2左右时应装有四支40W日光灯,灯管距品评桌面约1.5m,品评人员每人一座,在室温(20℃~~25℃)下进行品评,品评时应保持环境安静,无干扰。B.4.3.3品评时间最好在饭前1h或饭后2h进行,品尝前不得吸烟或吃糖。B.4.3.4品评前品评人员应用温开水漱口,把口中残留物去净B.4.3.5品评时每人米饭、米汤各一份,评分时不能相互讨论,主持人也不要向品评人员说明试样的质量情况。
B.4.4评分
根据小米食味品质的实际情况,对照表B.1要求进行打分评定。B.4.5结果表示
根据每个品评人员的综合评分结果计算平均值,个别人员品评误差大者(超过平均值10分以上)可舍弃,舍弃后重新计算平均值。最后以综合评分的平均值作为小米食味品质的评定结果,计算结果取整数。
小提示:此标准内容仅展示完整标准里的部分截取内容,若需要完整标准请到上方自行免费下载完整标准文档。
中华人民共和国国家标准
GB19503—2004
原产地域产品
沁州黄小米
Product of designations of origin or geographical indication--Qinzhouhuang foxtail-millet
2004-05-09发布
中华人民共和国国家质量监督检验检疫总局中国国家标准化管理委员会
2004-07-01实施
本标准为全文强制性标准。
GB19503—2004
本标准根据原国家质量技术监督局颁布的《原产地域产品保护规定》及GB17924-—1999《原产地域产品通用要求》而制定。
本标准的附录A、附录B为规范性附录。本标准由国家标准化管理委员会提出。本标准由全国原产地域产品标准化工作组归口。本标准主要起草单位:山西省长治市质量技术监督局、山西省农科院谷子所、山西省沁县质量技术监督局、山西沁州黄小米(集团)有限公司。本标主要起草人:牛育才、王敏、简毅、张喜文、魏广瑞、耿聚萍。1范围
原产地域产品沁州黄小米
GB19503—2004
本标准规定了沁州黄小米的原产地域范围、术语和定义、要求、检验方法、检验规则及标志、标签、包装、运输、贮存。
本标准适用于国家质量监督检验检疫行政主管部门根据《原产地域产品保护规定》批准保护的沁州黄小米。
2规范性引用文件
下列文件中的条款通过本标准的引用而成为本标准的条款。凡是注日期的引用文件,其随后所有的修改单(不包括勘误的内容)或修订版均不适用于本标准,然而,鼓励根据本标准达成协议的各方研究是否可使用这些文件的最新版本。凡是不注日期的引用文件,其最新版本适用于本标准。GB2715粮食卫生标准
GB3095环境空气质量标准
GB/T5009.36粮食卫生标准的分析方法GB5491粮食、油料检验扦样、分样法GB/T5492粮食、油料检验色泽、气味、口味鉴定法GB/T5494粮食、油料检验杂质、不完善粒检验法GB/T5497粮食、油料检验水分测定法GB/T5503粮食、油料检验碎米检验法GB/T5511粮食、油料检验粗蛋白质测定法GB/T5512粮食、油料检验粗脂肪测定法GB/T7628谷物维生素Bl测定法
GB7718食品标签通用标准
GB/T 11766—1989小米
GB17924原产地域产品通用要求
NY/T55水稻、玉米、谷子籽粒直链淀粉测定法(原GB7648—1987)NY/T83米质测定方法(原NY147—1988)3原产地域范围
州黄小米的原产地域范围限于国家质量监督检验检疫行政主管部门根据《原产地域产品保护规定》批准的范围,见附录A。即县的牛寺、段柳、松村、次村、南里、南泉、杨安乡、漳源、定昌、新店、册村、郭村、故县镇;武乡县的涌泉乡、故城、丰洲镇;襄垣县的虎亭、王村镇以及屯留县的吾元镇。4术语和定义
GB/T11766确立的以及下列术语和定义适用于本标准。1
GB19503-2004
Qinzhouhuang foxtail-millet
沁州黄小米
源于古沁州,即现今山西省长治市所辖沁县、武乡、襄垣及屯留县境内特定的小米产区,选用沁州黄等优质品种,按照特定生产技术规程种植的谷子加工而成的梗性小米。5要求
5.1自然环境
5.1.1地理环境
地势高燥、基本平坦,海拔900m~1200m的岭地。5.1.2土壤
十壤土层较厚、土质为红、黄壤土或红粘土、红砂土。5.1.3日照
光照充足,年日照时数2500h~2600h。5.1.4气温
季节性变化明显,四季分明,昼夜温差大,温度不小于10℃的年活动积温2900℃~3250℃,全生育期以平均气温18.5℃~20℃为宜。5.1.5降水
雨量适中,年平均降雨量600mm左右。5.1.6大气
本区域大气通风良好且符合GB3095规定。5.2原料来源
沁州黄小米原料来源于第3章规定的范围内。5.3感官指标
沁州黄小米按加工精度和品质分优级和一级两个等级,其感官指标应符合表1的规定。表1感官指标
透明度
食味品质评定/分
5.4加工质量指标
鲜黄明亮,无明显感官色差,无霉变级
鲜黄较亮,无明显感宫色差,无霉变半透明,有米腻
具有本区域小米固有的自然清香味,无其他异味颗粒均匀饱满
1.评定要求:
1.评定要求:
蒸煮后,米饭香味浓郁,米粒完整金黄,软而蒸煮后,米饭应有米香,米粒完整金黄,软而不粘结,食味好,冷却后不回生变硬;米汤则不粘结,食味好;米汤汤色纯正,适口性较米、汤融合,汤色纯正,香味浓郁,米汤中固好,米汤中固形物含量高,米粒膨胀适中形物含量高,米粒膨胀低,食味好2.分数要求:≥85(以百分计)沁州黄小米的加工质量指标应符合表2的规定。2
2.分数要求:≥80(以百分计)项目
表2加工质量指标
加工精度(粒面种皮基本脱掉的颗粒)/(%)≥不完善粒/(%)
架质/(%))
碎米/(%)
水分/(%)
矿物质
5.5蒸煮和营养品质指标
沁州黄小米的燕煮和营养品质指标应符合表3的规定。表3
蒸煮和营养品质指标
直链淀粉/()
胶稠度/mm
糊化温度(碱消值)/级
蛋白质/(%)
粗脂肪/(%)
维生素 Bi /(mg/100 g)
5.6卫生指标
沁州黄小米不应使用添加剂,卫生指标应符合GB2715规定。检验方法
融官指标
6.1.1色泽、气味按GB/T5492规定执行。透明度、粒形:将样品置于洁净的白瓷盘中目测。6.1.2
6.1.3食味品质评定按附录B规定执行。6.2加工质量指标
加工精度按GB/T11766-1989中附录A规定执行。6.2.1
杂质和不完善粒按GB/T5494规定执行。6. 2.2
水分按GB/T5497执行。
6.2.4碎米按GB/T5503执行。
蒸煮和营养品质指标
直链漩粉按NY/T55规定执行。
胶稠度、糊化温度(碱消值)按 NY/T 83规定执行。蛋白质按GB/T5511规定执行。
粗脂肪按GB/T5512规定执行。
维生素B按GB/T7628规定执行。
14.0~20. 0
GB19503—2004
GB 19503—2004
6.4卫生指标
按GB/T5009.36执行。
7检验规则
7.1每批产品应按本标准规定进行常规检验,经检验合格签发合格证后,方可出厂和销售。7.2扦样按GB5491执行。
7.3检验分类
检验分常规检验和型式检验。
7.3.1常规检验
常规检验项目包括除食味品质评定项之外的感官指标以及加工质量指标。7.3.2型式检验
型式检验周期为每年一次,型式检验项目包括本标准所有感宫指标、加工质量指标、蒸煮和营养品质指标和卫生指标。
7.4判定规则
检验结果中卫生指标有一项不合格则判定该批产品不合格。感官指标、加工质量指标、蒸煮和营养品质指标中有一项不符合要求的,可从同批产品中加倍随机抽样进行复检,以复检结果为准。8标志、标签、包装、运输和贮存8.1标志、标签
8.1.1获得批准的企业,可在其产品外包装上使用原产地域保护专用标志。8.1.2标志、标签应符合GB7718和GB17924规定。8.2包装
应采用无毒、无异味、清洁的包装物。8.3运输
运输时应防雨、防潮,不得与其他有毒、有害物品混运。8.4贮存
贮存仓库应满足通风、干燥、清洁、阴凉、无鼠害、无虫害、无阳光直射的要求,严禁与有毒,有异味(气)、潮湿、易生虫、易污染的物品混放。牛
附录A
(规范性附录)
沁州黄小米原产地域范围图
沁州黄小米原产地域范围图
GB19503—2004
乡、镇界
注名称的乡镇为保护区
GB 19503—2004
B.1用具
单冠蒸锅。
B.1.2300 mL烧杯。
B.1.3500 mL烧杯。
500mL量筒。
B.1.5天平:感量0.01g。
B.1.6 2kW电炉。
白瓷盘(碗)。
B.2评定方式
附录B
(规范性附录)
食味品质评定方法
小米食味品质评定按米饭和米汤(即干饭和稀饭)两种方式进行。B.3小米蒸煮方法
B.3.1米饭的制备:称50g米,倒人300mL烧杯,加入200mL蒸馏水淘一遍,倒出淘米水,再加入97mL开水(蒸馏水),然后将烧杯放人蒸锅水沸腾的蒸笼中蒸40min。B.3.2米汤的制备:称10g米,倒入500mL烧杯,淘米一次,加人195mL开水(蒸馏水)。放人蒸锅水沸腾的蒸笼中蒸40 min。
B.3.3将制成不同试样的米饭和米汤置于白瓷盘(碗)中(每人米饭、米汤各一份),供品评。B.4品评内容、顺序、要求、评分及结果表示B.4.1品评内容
分色泽、气味、外观结构和适口性四项内容进行品评,以百分计,并按表B.1做品尝评分记录表B.1品尝评分记录表bzxZ.net
样品编号
B.4.2品评顺序
色泽30分
(其中米饭、米
汤各占15分)
气味30分
(其中米饭、米
汤各占15分)
外观结构10分
(其中米饭、米
汤各占5分)
适口性30分
(其中米饭、米
汤各占15分)
品评人员:
综合评分
先趁热嗅其气味,然后观其色泽、外观结构,最后通过咀嚼品尝其适口性,将各项得分相加即为综合评分。
B.4.3品评要求
B.4.3.1品评人员以5人~10人组成为宜。GB 19503—2604
B.4.3.2品评应在专门的房间进行,品评房间在15m2左右时应装有四支40W日光灯,灯管距品评桌面约1.5m,品评人员每人一座,在室温(20℃~~25℃)下进行品评,品评时应保持环境安静,无干扰。B.4.3.3品评时间最好在饭前1h或饭后2h进行,品尝前不得吸烟或吃糖。B.4.3.4品评前品评人员应用温开水漱口,把口中残留物去净B.4.3.5品评时每人米饭、米汤各一份,评分时不能相互讨论,主持人也不要向品评人员说明试样的质量情况。
B.4.4评分
根据小米食味品质的实际情况,对照表B.1要求进行打分评定。B.4.5结果表示
根据每个品评人员的综合评分结果计算平均值,个别人员品评误差大者(超过平均值10分以上)可舍弃,舍弃后重新计算平均值。最后以综合评分的平均值作为小米食味品质的评定结果,计算结果取整数。
小提示:此标准内容仅展示完整标准里的部分截取内容,若需要完整标准请到上方自行免费下载完整标准文档。
标准图片预览:





- 其它标准
- 热门标准
- 国家标准(GB)
- GB/T2828.1-2012 计数抽样检验程序 第1部分:按接收质量限(AQL)检索的逐批检验抽样计划
- GB/T37915-2019 社区商业设施设置与功能要求
- GB/T39325-2020 超导回旋质子加速器辐射屏蔽规范
- GB/T40094.2-2021 电子商务数据交易第2部分:数据描述规范
- GB12972.8-1991 矿用橡套软电缆 第8部分:额定电压0. 3/0.5 kv矿用电钻电缆
- GB/T3047.3-2003 高度进制为20mm的插箱、插件基本尺寸系列
- GB/T39677-2020 OFD在政府网站网页归档中的应用指南
- GB/T6934-1995 短波单边带接收机电性能测量方法
- GB/T13920-1992 35mm电影主观检验片(彩色测试图)
- GB12497-1995 三相异步电动机经济运行
- GB9990-2009 食品营养强化剂 煅烧钙
- GB/T30577-2014 燃气-蒸汽联合循环余热锅炉技术条件
- GB23200.118-2021 食品安全国家标准植物源性食品中单氰胺残留量的测定液相色谱-质谱联用法
- GB/T39570-2020 电子商务交易产品图像展示要求
- GB10493-1989 铁路站内道口信号设备技术条件
- 行业新闻
请牢记:“bzxz.net”即是“标准下载”四个汉字汉语拼音首字母与国际顶级域名“.net”的组合。 ©2025 标准下载网 www.bzxz.net 本站邮件:bzxznet@163.com
网站备案号:湘ICP备2025141790号-2
网站备案号:湘ICP备2025141790号-2