- 您的位置:
- 标准下载网 >>
- 标准分类 >>
- 其他行业标准 >>
- YB/T 4237-2010叉车用热轧门架型钢
标准号:
YB/T 4237-2010
标准名称:
叉车用热轧门架型钢
标准类别:
其他行业标准
英文名称:
Hot rolled section beam for track of the forklift标准状态:
已作废-
发布日期:
2010-11-22 -
实施日期:
2011-03-01 -
作废日期:
2019-04-01 出版语种:
简体中文下载格式:
.pdf .zip
替代情况:
被YB/T 4237-2018代替

点击下载
标准简介:
本标准规定了叉车用热轧门架型钢的订货内容、分类、代号、尺寸、外形、重量及允许偏差、技术要求、试验方法、检验规则、包装、标志和质量证明书等。
本标准适用于叉车门架用热轧C形、H形和J形型钢。

部分标准内容:
ICS 77. 140. 60
中华人民共和国黑色冶金行业标准YB/T4237--2010
叉车用热轧门架型钢
Hot rolled section beam for track of the forklift2010-11-10 发布
中华人民共和国工业和信息化部2011-03-01实施
本标准由中国钢铁工业协会提出。前言
本标准由全国钢标准化技术委员会归口。本标准的附录A为资料性附录。
YB/T4237--2010
本标准主要起草单位:莱芜钢铁集团有限公司、安徽合力股份有限公司、冶金工业信息标准研究院。本标准主要起草人:袁鹏举、杜传志、冯超、刘宝石、钟继萍。1范围
叉车用热轧门架型钢
YB/T4237—2010
本标准规定了叉车用热轧门架型钢的订货内容、分类、代号、尺寸、外形、重量及允许偏差、技术要求试验方法、检验规则、包装、标志和质量证明书等。本标准适用于叉车门架用热轧C形、H形和J形型钢(以下简称型钢)。规范性引用文件
下列文件对于本文件的应用是必不可少的。凡是注日期的引用文件,仅注日期的版本适用于本文件。凡是不注日期的引用文件,其最新版本(包括所有的修改单)适用于本文件。GB/T222钢的成品化学成分允许偏差GB/T223.3钢铁及合金化学分析方法,二安替比林甲烷磷钼酸重量法测定磷量GB/T223.5钢铁及合金化学分析方法还原型硅铝酸盐光度法测定酸溶硅含量GB/T223.11
钢铁及合金化学分析方法过硫酸铵氧化容量法测定铬量钢铁及合金化学分析方法
GB/T 223.18
硫代硫酸钠分离-碘量法测定铜量GB/T223.23
GB/T223.59
钢铁及合金镍含量的测定
丁二酮分光度法
钢铁及合金化学分析方法锑磷钼蓝光度法测定磷量GB/T223.63
钢铁及合金化学分析方法高碘酸钠(钾)光度法测定锰量GB/T223.68
GB/T223.69
钢铁及合金化学分析方法
管式炉内燃烧后碘酸钾滴定法测定硫含量管式炉内燃烧后气体容量法测定碳含量钢铁及合金化学分析方法
GB/T 228
金属材料室温拉伸试验方法
GB/T229
金属材料夏比摆锤冲击试验方法GB/T 231.1
金属材料布氏硬度试验第1部分:试验方法GB/T232
金属材料弯曲试验方法
GB/T 2101
GB/T2975
型钢验收、包装、标志及质量证明书的一般规定钢及钢产品力学性能试验取样位置及试样制备GB/T4336
碳素钢和中低合金钢的光电发射光谱分析方法GB/T6394
GB/T12778
GB/T13298
GB/T17505
GB/T20066
3.订货内容
金属平均晶粒度测定方法
金属夏比冲击断口测定方法
金属显微组织检验方法
钢及钢产品交货一般技术要求
钢和铁化学成分测定用试样的取样和制样方法按本标准订货的合同应包含下列技术内容:a)产品名称;
b)本标准号;
c)牌号;
YB/T4237—2010
型号规格;
重量;
长度;
交货状态;
需方提出的其它特殊要求,如:特殊规格要求、特殊表面质量要求等内容。分类、代号
型钢钢种牌号包括:Q335m、Q400m、Q440m、Q460m符号意义:
Q:表示屈服强度
335、400、440、460:表示钢材最小屈服强度值m:表示叉车门架用钢
4.2规格型号
型钢规格型号包括C140a、H98b、J120a等C、H、J:表示型钢形状;
98、140、120等:表示型钢腹板高度;a:表示型钢内侧带凸台;
b:表示型钢内侧不带凸台。
尺寸、外形、重量及允许偏差
5.1C形型钢
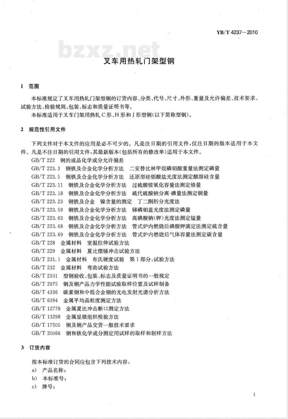
5.1.1C形型钢的截面图示及标注符号如图1、图2、图3所示。图1
带凸台C形型钢截面图(一)
腹板高度;
内宽;
b翼板宽度:
d—腹板厚度;
翼板厚度:
一圆角半径;
凸台高度:
凸台宽度;
一夹角角度。
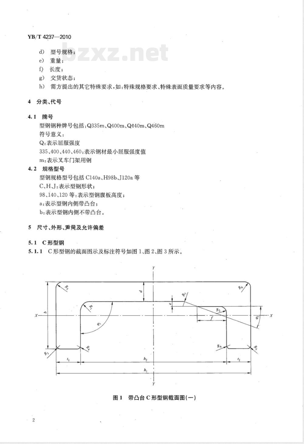
腹板高度;
一内宽;
翼板宽度;
一腹板厚度;
ti ,t2
一翼板厚度:
圆角半径;
斜台高度;
一斜台宽度;
夹角角度。
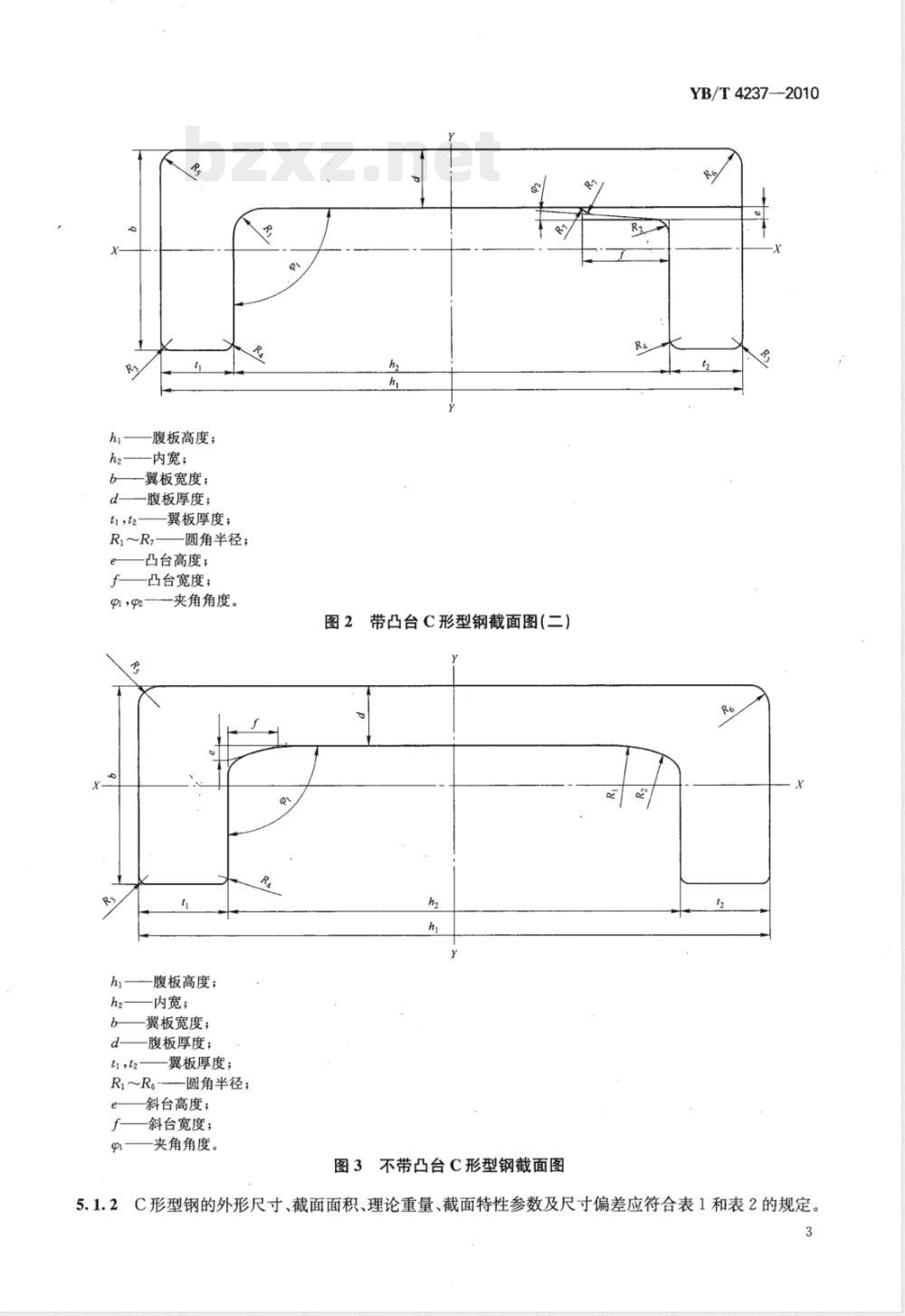
图2带凸台C形型钢截面图(二)图3不带凸台C形型钢截面图下载标准就来标准下载网
YB/T4237—2010
5.1.2C形型钢的外形尺寸、截面面积、理论重量、截面特性参数及尺寸偏差应符合表1和表2的规定3
YB/T4237—2010
8912602
(u/8y)/
(。)/ 0()/ o
26°22
29°92
jo*891
lo\801
-0.5~+1.0
表2C形型钢尺寸允许偏差
允许偏差
-0.5~+1.1
t2 /mm
spi/()
YB/T4237-2010
注:同一型号的产品,其翼板宽度、翼板厚度尺寸应一致,如需方要求,可以对h尺寸偏差进行协商。5.2H形型钢
5.2.1H形型钢的截面图示及标注符号如图4所示。h
腹板高度;
内宽;
翼板宽度;
腹板厚度;
翼板厚度;
腿与腹板夹角;
翼板端部斜度;
圆角半径:
一斜台高度;
斜台宽度。
H形型钢截面图
YB/T4237—2010
5.2.2H形型钢外形尺寸、截面面积、理论重量、截面特性参数及尺寸偏差应符合表3和表4的规定。表3H形型钢外形尺寸、截面面积、理论重量及截面特性参数外形尺寸/mm
H114b113.9
9/18.0177.9
H130b129.620.588.681.012.0
截面积
/(kg/m)
惯性矩/cm
74.0573.2
惯性半径/cm
注:斜台高度d和c、翼板端部斜度p2、圆弧半径R~R3可根据用户需求变动,用于孔型设计,不作为交货条件表4H形型钢尺寸允许偏差
5.3J型门架型钢
允许偏差/mm
5.3.1J型门架型钢的截面图示及标注符号如图5所示。+1.0
5.3.2J形型钢外形尺寸、截面面积、理论重量、截面特性参数及尺寸偏差应符合表5、表6和表7的规定。hy
腹板高度;
内宽;
筋板高度;
总翼板宽;
翼板宽度;
腹板厚度;
tist2,t3
翼板厚度;
夹角角度;
圆角半径;
斜台高度;
斜台宽度。
图5J型门架型钢截面图
YB/T4237-2010
10'{+~0'-
0\+~~0-
(/ax)/
(。)/
'+~~0
'+~0
(。)/
'I+~0
001009
YB/T4237—2010
5.4重量及允许偏差
5.4.1型钢应按理论重量交货(理论重量按密度为7.85g/cm2计算)。经供需双方协商并在合同中注明,亦可按实际重量交货。
5.4.2型钢单支重量允许偏差≤士5%,批量交货重量允许偏差≤土5%。5.5型钢外形应符合表8的规定
表8型钢外形要求
弯曲度
总弯曲度
扭曲度
总扭曲度
外缘斜度
5.6成品交货长度及允许偏差。
允许偏差
≤1.5mm/m
≤0.15%L
≤0.3%L/m
外缘斜度
弯曲度
5.6.1通常按6m、10m及12m交货,允许偏差0~40mm,也可根据用户需求提供其他定尺长度产品。5.6.2非定尺长度应不小于2500mm。5.7标记示例
叉车用C、H、J形型钢的规格标记采用:C(H/J)与腹板高度X翼板宽度X腹板厚度×翼板厚度表8
示,如:C160×55×16×20;H98×65×9×14。6技术要求
6.1牌号及化学成分
YB/T4237—2010
6.1.1钢的牌号及化学成分(熔炼分析)应符合表9的规定。经供需双方协商,并在合同中注明,也可供应其他牌号的产品。
钢的牌号及化学成分
≤《0.035
化学成分/%
6.1.2在保证钢材力学性能符合本标准规定的情况下,用Nb作为细化晶粒元素时,其Mn含量下限可低于表9的下限含量。
6.1.3碳当量Ceq(%)值可按式(1)计算:Ceq=C+Mn/6+(Cr+V+Mo)/5+(Cu+Ni)/156.1.4成品验证分析、化学成分允许偏差应符合GB/T222的规定。6.2交货状态
型钢以热轧状态交货。
6.3力学性能和工艺性能
型钢的力学与工艺性能应符合表10的规定表10
屈服强度ReL
厚度(直径,边长)
≥400
≥440
≥460
表面质量
>16~35
≥335
≥420
≥440
抗拉强度
≥490
≥550
型钢的力学与工艺性能
伸长率
冲击吸收能量
KV2(纵向)
0℃,≥34
0℃,≥34
-5℃,≥27
0℃,≥34
硬度HB
≥140
型钢的表面不允许有影响使用的裂缝、折叠、结疤、分层、耳子和夹杂。6.4.1
180°弯曲试验
d=弯心直径;
a=试样厚度(直径)
钢材厚度(直径)
>16~35
小提示:此标准内容仅展示完整标准里的部分截取内容,若需要完整标准请到上方自行免费下载完整标准文档。
中华人民共和国黑色冶金行业标准YB/T4237--2010
叉车用热轧门架型钢
Hot rolled section beam for track of the forklift2010-11-10 发布
中华人民共和国工业和信息化部2011-03-01实施
本标准由中国钢铁工业协会提出。前言
本标准由全国钢标准化技术委员会归口。本标准的附录A为资料性附录。
YB/T4237--2010
本标准主要起草单位:莱芜钢铁集团有限公司、安徽合力股份有限公司、冶金工业信息标准研究院。本标准主要起草人:袁鹏举、杜传志、冯超、刘宝石、钟继萍。1范围
叉车用热轧门架型钢
YB/T4237—2010
本标准规定了叉车用热轧门架型钢的订货内容、分类、代号、尺寸、外形、重量及允许偏差、技术要求试验方法、检验规则、包装、标志和质量证明书等。本标准适用于叉车门架用热轧C形、H形和J形型钢(以下简称型钢)。规范性引用文件
下列文件对于本文件的应用是必不可少的。凡是注日期的引用文件,仅注日期的版本适用于本文件。凡是不注日期的引用文件,其最新版本(包括所有的修改单)适用于本文件。GB/T222钢的成品化学成分允许偏差GB/T223.3钢铁及合金化学分析方法,二安替比林甲烷磷钼酸重量法测定磷量GB/T223.5钢铁及合金化学分析方法还原型硅铝酸盐光度法测定酸溶硅含量GB/T223.11
钢铁及合金化学分析方法过硫酸铵氧化容量法测定铬量钢铁及合金化学分析方法
GB/T 223.18
硫代硫酸钠分离-碘量法测定铜量GB/T223.23
GB/T223.59
钢铁及合金镍含量的测定
丁二酮分光度法
钢铁及合金化学分析方法锑磷钼蓝光度法测定磷量GB/T223.63
钢铁及合金化学分析方法高碘酸钠(钾)光度法测定锰量GB/T223.68
GB/T223.69
钢铁及合金化学分析方法
管式炉内燃烧后碘酸钾滴定法测定硫含量管式炉内燃烧后气体容量法测定碳含量钢铁及合金化学分析方法
GB/T 228
金属材料室温拉伸试验方法
GB/T229
金属材料夏比摆锤冲击试验方法GB/T 231.1
金属材料布氏硬度试验第1部分:试验方法GB/T232
金属材料弯曲试验方法
GB/T 2101
GB/T2975
型钢验收、包装、标志及质量证明书的一般规定钢及钢产品力学性能试验取样位置及试样制备GB/T4336
碳素钢和中低合金钢的光电发射光谱分析方法GB/T6394
GB/T12778
GB/T13298
GB/T17505
GB/T20066
3.订货内容
金属平均晶粒度测定方法
金属夏比冲击断口测定方法
金属显微组织检验方法
钢及钢产品交货一般技术要求
钢和铁化学成分测定用试样的取样和制样方法按本标准订货的合同应包含下列技术内容:a)产品名称;
b)本标准号;
c)牌号;
YB/T4237—2010
型号规格;
重量;
长度;
交货状态;
需方提出的其它特殊要求,如:特殊规格要求、特殊表面质量要求等内容。分类、代号
型钢钢种牌号包括:Q335m、Q400m、Q440m、Q460m符号意义:
Q:表示屈服强度
335、400、440、460:表示钢材最小屈服强度值m:表示叉车门架用钢
4.2规格型号
型钢规格型号包括C140a、H98b、J120a等C、H、J:表示型钢形状;
98、140、120等:表示型钢腹板高度;a:表示型钢内侧带凸台;
b:表示型钢内侧不带凸台。
尺寸、外形、重量及允许偏差
5.1C形型钢
5.1.1C形型钢的截面图示及标注符号如图1、图2、图3所示。图1
带凸台C形型钢截面图(一)
腹板高度;
内宽;
b翼板宽度:
d—腹板厚度;
翼板厚度:
一圆角半径;
凸台高度:
凸台宽度;
一夹角角度。
腹板高度;
一内宽;
翼板宽度;
一腹板厚度;
ti ,t2
一翼板厚度:
圆角半径;
斜台高度;
一斜台宽度;
夹角角度。
图2带凸台C形型钢截面图(二)图3不带凸台C形型钢截面图下载标准就来标准下载网
YB/T4237—2010
5.1.2C形型钢的外形尺寸、截面面积、理论重量、截面特性参数及尺寸偏差应符合表1和表2的规定3
YB/T4237—2010
8912602
(u/8y)/
(。)/ 0()/ o
26°22
29°92
jo*891
lo\801
-0.5~+1.0
表2C形型钢尺寸允许偏差
允许偏差
-0.5~+1.1
t2 /mm
spi/()
YB/T4237-2010
注:同一型号的产品,其翼板宽度、翼板厚度尺寸应一致,如需方要求,可以对h尺寸偏差进行协商。5.2H形型钢
5.2.1H形型钢的截面图示及标注符号如图4所示。h
腹板高度;
内宽;
翼板宽度;
腹板厚度;
翼板厚度;
腿与腹板夹角;
翼板端部斜度;
圆角半径:
一斜台高度;
斜台宽度。
H形型钢截面图
YB/T4237—2010
5.2.2H形型钢外形尺寸、截面面积、理论重量、截面特性参数及尺寸偏差应符合表3和表4的规定。表3H形型钢外形尺寸、截面面积、理论重量及截面特性参数外形尺寸/mm
H114b113.9
9/18.0177.9
H130b129.620.588.681.012.0
截面积
/(kg/m)
惯性矩/cm
74.0573.2
惯性半径/cm
注:斜台高度d和c、翼板端部斜度p2、圆弧半径R~R3可根据用户需求变动,用于孔型设计,不作为交货条件表4H形型钢尺寸允许偏差
5.3J型门架型钢
允许偏差/mm
5.3.1J型门架型钢的截面图示及标注符号如图5所示。+1.0
5.3.2J形型钢外形尺寸、截面面积、理论重量、截面特性参数及尺寸偏差应符合表5、表6和表7的规定。hy
腹板高度;
内宽;
筋板高度;
总翼板宽;
翼板宽度;
腹板厚度;
tist2,t3
翼板厚度;
夹角角度;
圆角半径;
斜台高度;
斜台宽度。
图5J型门架型钢截面图
YB/T4237-2010
10'{+~0'-
0\+~~0-
(/ax)/
(。)/
'+~~0
'+~0
(。)/
'I+~0
001009
YB/T4237—2010
5.4重量及允许偏差
5.4.1型钢应按理论重量交货(理论重量按密度为7.85g/cm2计算)。经供需双方协商并在合同中注明,亦可按实际重量交货。
5.4.2型钢单支重量允许偏差≤士5%,批量交货重量允许偏差≤土5%。5.5型钢外形应符合表8的规定
表8型钢外形要求
弯曲度
总弯曲度
扭曲度
总扭曲度
外缘斜度
5.6成品交货长度及允许偏差。
允许偏差
≤1.5mm/m
≤0.15%L
≤0.3%L/m
外缘斜度
弯曲度
5.6.1通常按6m、10m及12m交货,允许偏差0~40mm,也可根据用户需求提供其他定尺长度产品。5.6.2非定尺长度应不小于2500mm。5.7标记示例
叉车用C、H、J形型钢的规格标记采用:C(H/J)与腹板高度X翼板宽度X腹板厚度×翼板厚度表8
示,如:C160×55×16×20;H98×65×9×14。6技术要求
6.1牌号及化学成分
YB/T4237—2010
6.1.1钢的牌号及化学成分(熔炼分析)应符合表9的规定。经供需双方协商,并在合同中注明,也可供应其他牌号的产品。
钢的牌号及化学成分
≤《0.035
化学成分/%
6.1.2在保证钢材力学性能符合本标准规定的情况下,用Nb作为细化晶粒元素时,其Mn含量下限可低于表9的下限含量。
6.1.3碳当量Ceq(%)值可按式(1)计算:Ceq=C+Mn/6+(Cr+V+Mo)/5+(Cu+Ni)/156.1.4成品验证分析、化学成分允许偏差应符合GB/T222的规定。6.2交货状态
型钢以热轧状态交货。
6.3力学性能和工艺性能
型钢的力学与工艺性能应符合表10的规定表10
屈服强度ReL
厚度(直径,边长)
≥400
≥440
≥460
表面质量
>16~35
≥335
≥420
≥440
抗拉强度
≥490
≥550
型钢的力学与工艺性能
伸长率
冲击吸收能量
KV2(纵向)
0℃,≥34
0℃,≥34
-5℃,≥27
0℃,≥34
硬度HB
≥140
型钢的表面不允许有影响使用的裂缝、折叠、结疤、分层、耳子和夹杂。6.4.1
180°弯曲试验
d=弯心直径;
a=试样厚度(直径)
钢材厚度(直径)
>16~35
小提示:此标准内容仅展示完整标准里的部分截取内容,若需要完整标准请到上方自行免费下载完整标准文档。

标准图片预览:





- 其它标准
- 上一篇: YB/T 4236-2010石油钻具用钢棒
- 下一篇: 没有更多了
- 热门标准
- 其他行业标准
- YB/T096-2015 高碳铬不锈钢丝
- QB/T4595.6-2013 合页 第6部分:双袖型合页
- NB/T47025-2012 缠绕垫片
- JB/T1308.3-2011 PN2500超高压阀门和管件 第3部分:管子端部
- QB/T4654-2014 香茅醛
- FZ/T07002-2018 废旧纺织品再加工短纤维
- CNAS-CC01:2011 管理体系认证机构要求(2011版本)
- YB/T4458-2015 家电用彩色涂层钢板及钢带
- HG/T3766-2004 炔螨特乳油
- HG/T4605-2014 透明电磁波屏蔽膜
- YS/T3008-2012 燃油(柴油)加热活性炭再生工艺能源消耗限额
- NB/T33005-2013 电动汽车充电站及电池更换站监控系统技术规范
- QJLYN0005S-2016 吉林省医诺生物技术有限公司 桦树茸复合压片糖果
- NB/SH/T0407-2013 石油蜡水溶性酸或碱试验法
- QB/T4656-2014 小茴香(精)油
- 行业新闻
请牢记:“bzxz.net”即是“标准下载”四个汉字汉语拼音首字母与国际顶级域名“.net”的组合。 ©2009 标准下载网 www.bzxz.net 本站邮件:bzxznet@163.com
网站备案号:湘ICP备2023016450号-1
网站备案号:湘ICP备2023016450号-1