- 您的位置:
- 标准下载网 >>
- 标准分类 >>
- 国家标准(GB) >>
- GB 17405-1998 保健食品良好生产规范
标准号:
GB 17405-1998
标准名称:
保健食品良好生产规范
标准类别:
国家标准(GB)
英文名称:
Good Manufacturing Practice for Health Food标准状态:
现行-
发布日期:
1998-05-05 -
实施日期:
1999-01-01 出版语种:
简体中文下载格式:
.rar.pdf下载大小:
354.99 KB
点击下载
标准简介:
标准下载解压密码:www.bzxz.net
本标准规定了对生产具有特定保健功能食品企业的人员、设计与设施、原料、生产过程、成品贮存与运输以及品质和卫生管理方面的基本技术要求。本标准适用于所有保健食品生产企业。 GB 17405-1998 保健食品良好生产规范 GB17405-1998
部分标准内容:
GB 17405--1998
本标准在编写工程中,部分采用了《中国药品生产质量管理规范》(1992年修订版)关于洁净厂房方面的内容。在编写格式和内容方面,参照了世界卫生组织(WHO)的《药品生产质量管理规范》。在一般性建筑设计及卫生要求方面,参照GB14881一1994《食品企业通用卫生规范》。由于该规范属于食品生产的范畴,因此,在从业人员、建筑设施及文件保留方面的要求低于药品生产质量管理规范,但高于《食品厂通用卫生规范》。本标准制定中充分参考了危害分析关键控制点(HACCP)原则,在一些关键的环节上提出了具体要求。
本标雄由中华人民共和国卫生部提出。本标准由卫生部食品卫生监督检验所负责起草;由福建省食品卫生监督检验所、广东省食品卫生监督检验所、辽宁省食品卫生监督检验所、沈阳市卫生防疫站、天津市卫生防病中心、福建福龙生物制品有限公司参加起草。
本标准主要起草人:包大跃、李泰然、林升清、张永慧、史根生、萧东生、刘长会、刘洪德、郑鹏然、盛伟。
本标准由卫生部委托卫生部食品卫生监督检验所负责解释,718
1范围
中华人民共和国国家标准
保健食品良好生产规范
Good manufacturepracticefor health foodGB17405—1998
本标准规定了对生产具有特定保健功能食品企业的人员、设计与设施、原料、生产过程、成品贮存与运输以及品质和卫生管理方面的基本技术要求。本标准适用于所有保健食品生产企业。2引用标准
下列标准所包含的条文,通过在本标准中引用而构成为本标准的条文。本标准出版时,所示版本均为有效。所有标准都会被修订,使用本标准的各方应探讨使用下列标准最新版本的可能性。GBJ73一84洁净厂房设计规范
GB5749—85生活饮用水卫生标准GB7718—94食品标签通用标准
GB14881—94食品企业通用卫生规范3定义
本标准采用下列定义。
3.1原料
保健食品生产过程中使用的所有投入物,包括加工助剂和食品添加剂。3.2中间产品
需进一步加工的物质或混合物。3.3产品
形成定型包装后的待销售成品。3.4批号
用于识别“批”的一组数字或字母加数字。用之可以追溯和审查该批保健食品的生产历史。4人员
4.1保健食品生产企业必须具有与所生产的保健食品相适应的具有医药学(或生物学、食品科学)等相关专业知识的技术人员和具有生产及组织能力的管理人员。专职技术人员的比例应不低于职工总数的5%。
4.2主管技术的企业负责人必须具有大专以上或相应的学历,并具有保健食品生产及质量、卫生管理的经验。
4.3保健食品生产和品质管理部门的负责人必须是专职人员,应具有与所从事专业相适应的大专以上或相应的学历,能够按本规范的要求组织生产或进行品质管理,有能力对保健食品生产和品质管理中出现的实际问题作出正确的判断和处理。中华人民共和国卫生部1998-05-05批准1999-01-01实施
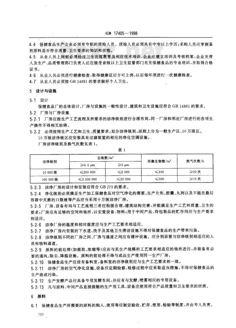
GB17405—1998
4.4保健食品生产企业必须有专职的质检人员。质检人员必须具有中专以上学历;采购人员应掌握鉴别原料是否符合质量、卫生要求的知识和技能。4.5从业人员上岗前必须经过卫生法规教育及相应技术培训,企业应建立培训及考核档案,企业负责人及生产、品质管理部门负责人还应接受省级以上卫生监督部门有关保健食品的专业培训,并取得合格证书。
4.6从业人员必须进行健康检查,取得健康证后方可上岗,以后每年须进行一次健康检查。4.7从业人员必须按GB14881的要求做好个人卫生。5设计与设施
5.1设计
保健食品厂的总体设计、厂房与设施的一般性设计、建筑和卫生设施应符合GB14881的要求。5.2厂房与厂房设施
5.2.1厂房应按生产工艺流程及所要求的洁净级别进行合理布局,同一厂房和邻近厂房进行的各项生产操作不得相互妨碍。
5.2.2必须按照生产工艺和卫生、质量要求,划分洁净级别,原则上分为一般生产区、10万级区。10万级洁净级区应安装具有过滤装置的相应的净化空调设施。厂房洁净级别及换气次数见表1。表1
洁净级别
10000级
100000级
≥0.5 μm
3500000
尘埃数/m3
≥5 μm
N20000
5.2.3洁净厂房的设计和安装应符合GBJ73的要求。活微生物数/m3
换气次数/h
≥20次
≥15次
5.2.4净化级别必须满足生产加工保健食品对空气净化的需要。生产片剂、胶囊、丸剂以及不能在最后容器中灭菌的口服液等产品应当采用十万级洁净厂房。5.2.5厂房、设备布局与工艺流程三者应衔接合理,建筑结构完善,并能满足生产工艺和质量、卫生的要求;厂房应有足够的空间和场所,以安置设备、物料;用于中间产品、待包装品的贮存间应与生产要求相适应。
5.2.6洁净厂房的温度和相对湿度应与生产工艺要求相适应。5.2.7洁净厂房内安装的下水道、洗手及其他卫生清洁设施不得对保健食品的生产带来污染。5.2.8洁净级别不同的厂房之间、厂房与通道之间应有缓冲设施。应分别设置与洁净级别相适应的人员和物料通道。
5.2.9原料的前处理(如提取、浓缩等)应在与其生产规模和工艺要求相适应的场所进行,并装备有必要的通风、除尘、降温设施。原料的前处理不得与成品生产使用同一生产厂房。5.2.10保健食品生产应设有备料室,备料室的洁净级别应与生产工艺要求相一致。5.2.11洁净厂房的空气净化设施、设备应定期检修、检修过程中应采取适当措施,不得对保健食品的生产造成污染。
5.2.12生产发酵产品应具备专用发酵车间,并应有与发酵、喷雾相应的专用设备。5.2.13凡与原料、中间产品直接接触的生产用工具、设备应使用符合产品质量和卫生要求的材质。6原料
6.1保健食品生产所需要的原料的购入、使用等应制定验收、贮存、使用、检验等制度,并由专人负责。720
GB17405—1998
6.2原料必须符合食品卫生要求。原料的品种、来源、规格、质量应与批准的配方及产品企业标准相一致。
6.3采购原料必须按有关规定索取有效的检验报告单:属食品新资源的原料需索取卫生部批准证书(复印件)。
6.4以菌类经人工发酵制得的菌丝体或菌丝体与发酵产物的混合物及微生态类原料必须索取菌株鉴定报告、稳定性报告及菌株不含耐药因子的证明资料。6.5以藻类、动物及动物组织器官等为原料的,必须索取品种鉴定报告。从动、植物中提取的单一有效物质或以生物、化学合成物为原料的,应索取该物质的理化性质及含量的检测报告。6.6含有兴奋剂或激素的原料,应索取其含量检测报告;经放射性辐射的原料,应索取辐照剂量的有关资料。
6.7原料的运输工具等应符合卫生要求。应根据原料特点,配备相应的保温、冷藏、保鲜、防雨防尘等设施,以保证质量和卫生需要。运输过程不得与有毒、有害物品同车或同一容器混装。6.8原料购进后对来源、规格、包装情况进行初步检查,按验收制度的规定填写入库账、卡,入库后应向质检部门申请取样检验。
6.9各种原料应按待检、合格、不合格分区离地存放,并有明显标志;合格备用的还应按不同批次分开存放,同一库内不得储存相互影响风味的原料。6.10对有温度、湿度及特殊要求的原料应按规定条件储存;一般原料的储存场所或仓库,应地面平整,便于通风换气,有防鼠、防虫设施。6.11应制定原料的储存期,采用先进先出的原则。对不合格或过期原料应加注标志并及早处理。6.12以菌类经人工发酵制得的菌丝体或以微生态类为原料的应严格控制菌株保存条件,菌种应定期筛选、纯化,必要时进行鉴定,防止杂菌污染、菌种退化和变异产毒。7生产过程
7.1制定生产操作规程
7.1.1工厂应根据本规范要求并结合自身产品的生产工艺特点,制定生产工艺规程及岗位操作规程。生产工艺规程需符合保健食品加工过程中功效成分不损失、不破坏,不转化和不产生有害中间体的工艺要求,其内容应包括产品配方、各组分的制备、成品加工过程的主要技术条件及关键工序的质量和卫生监控点,如:成品加工过程中的温度、压力、时间、pH值、中间产品的质量指标等。岗位操作规程应对各生产主要工序规定具体操作要求,明确各车间、工序和个人的岗位职责。7.1.2各生产车间的生产技术和管理人员,应按照生产过程中各关键工序控制项自及检查要求,对每一批次产品从原料配制、中间产品产量、产品质量和卫生指标等情况进行记录。7.2原辅料的领取和投料
7.2.1投产前的原料必须进行严格的检查,核对品名、规格、数量,对于变、生虫、混有异物或其他感官性状异常、不符合质量标准要求的,不得投产使用。凡规定有储存期限的原料,过期不得使用。液体的原辅料应过滤除去异物;固体原辅料需粉碎、过筛的应粉碎至规定细度。7.2.2车间按生产需要领取原辅料,根据配方正确计算、称量和投料,配方原料的计算、称量及投料须经二人复核后,记录备查。
7.2.3生产用水的水质必须符合GB5749的规定,对于特殊规定的工艺用水,应按工艺要求进一步纯化处理。
7.3配料与加工
7.3.1产品配料前需检查配料锅及容器管道是否清洗干净、符合工艺所要求的标准。利用发酵工艺生产用的发酵罐、容器及管道必须彻底清洁、消毒处理后,方能用于生产。每一班次都应做好器具清洁、消毒记录。
GB174051998
7.3.2生产操作应衔接合理,传递快捷、方便,防止交叉污染。应将原料处理、中间产品加工、包装材料和容馨的清洁、消毒、成品包装和检验等工序分开设置。同一车间不得同时生产不同的产品:不同工序的容器应有明显标记,不得混用。7.3.3生产操作人崴应严格按照一般生产区与洁净区的不同要求,摘好个人卫生。因调换工作岗位有可能导致产品污染时,必须更换工作服、鞋,帽,重新进行消毒。用于洁净区的工作服、帽、鞋等必须严格清洗、消毒,每日更换,并且只允许在洁净区内穿用,不推带出区外。7.3.4原辅料进入生产区,必须经过物料通道进入。凡进入洁净厂房,车间的物料必须除去外包装,若外包装脱不掉则要擦洗干净或换成室内包装桶。7.3.5配制过程原、辅料必须混合均匀,物料需要热熔、热取或浓缩(蒸发)的必须产格控制加热温度和时间。中间产品需要调整含量、PH值等技术参数的,调整后须经对含量,PH值,相对密度、防腐剂等重新测定复核。
7.3.6各项工艺操作应在符合工艺求的良好状态下进行。口服液、饮料等液体产品生产过程需要过滤的,应注意选用无纤维脱落且符合卫生要求的滤材,禁止使用石棉作滤材。胶囊、片剂、冲剂等固体产品需要干燥的应严格控制烘房(箱)度与时间,防止颗粒融熔与变质:揭碎,压片、过筛或整粒设备应选用符合卫生要求的材料制作,并定期清洗和维护,以避免铁锈及金属污染物的污染。7.3.7产品压片、分装胶囊、冲剂、液体产品的灌装等均应在洁净室内进行,应控制操作室的温度、湿度。手工分装胶囊应在具有相应洁净级别的有机玻璃罩内进行,操作台不得低于0.?m。7.3.8配制好的物料须放在清洁的密闭容器中,及时进入灌装,压片或分装胶囊等工序,需储存的不得超过规定期限。
7.4包装容器的洗涤、灭菌和保洁7.4.1应使用符合卫生标准和卫生管理办法规定允许使用的食品容器、包装材料、洗涤剂、消毒剂。7.4.2使用的空胶囊、糖衣等原料必须符合卫生要求,禁止使用非食用色素。7.4.3产品包装用各种玻璃瓶(管)、塑料瓶(管)、瓶盖、瓶垫、瓶塞、铝塑包装材料等,凡是直接接触产品的内包装材料均应采取适当方法清洗,干燥和灭菌,灭菌后应置于洁净室内冷却备用。贮存时间超过规定期限应重新洗涤、灭菌。
7.5严品杀菌
7.5.1各类产品的杀菌应选用有效的杀菌或灭菌设备和方法。对于需要灭菌又不能热压灭菌的产品,可根据不同工艺和食品卫生要求,使用精滤、微波、辐照等方法,以确保灭菌效果。采用辐照灭菌方法时,应严格按照《辐照食品卫生管理办法》的规定,严格控制辐照吸收剂量和时间。7.5.2应对杀菌或灭菌装置内温度的均一性、可重复性等定期做可靠性验证,对温度、压力等检测仪器定期校验。在杀菌或灭菌操作中应准确记录温度,压力及时间等指标。7.6产品灌装或装填
7.6.1每批待灌装装填产品应检查其质量是否符合要求,计算产出率,并与实际产出率进行核对。若有明显差异,必须查明原因,在得出合理解释并确认无潜在质量事故后,经品质管理部门批准方可按正常产品处理。
7.6.2液体产品灌装,固体产品的造粒、压片及装填应根据相应要求在洁净区内进行。除胶囊外,产品的灌装、装填须使用自动机械装置,不得使用手工操作。7.6.3灌装前应检查灌装设备、针头、管道等是否用新鲜蒸馏水冲洗干净、消毒或灭菌。7.6.4操作人员必须经常检查灌装及封口后的半成品质量,随时调整灌装(封)机器,保证灌封质量。7.6.5凡需要灭菌的产品,从灌封到灭菌的时间应控制在工艺规程要求的时间限度内。7.6.6口服安赢制剂及直形玻璃瓶等瓶装液体制剂灌封后应进行灯检。每批灯检结束,必须做好清场工作,剔除品应标明品名、规格、批号,置于清洁容器中交专人负责处理。7.7包装
GB 17405--1998
7.7.1保健食品的包装材料和标签应由专人保管,每批产品标签凭指令发放、领用,销毁的包装材料应有记录。
7.7.2经灯检及检验合格的半成品在印字或贴签过程中,应随时抽查印字或贴签质量。印字要清晰:贴签要贴正、贴牢。
7.7.3成品包装内不得夹放与食品无关的物品。7.7.4产品外包装上应标明最大承受压力(重量)。7.8标识
7.8.1产品标识必须符合《保健食品标识规定》和GB7718的要求。7.8.2保健食品产品说明书,标签的印制,应与卫生部批准的内容相一一致。8成品存与运输
8.1贮存与运输的一般性卫生要求应符合GB14881的要求。8.2成品贮存方式及环境应避光,防雨淋,温度,滤度应控制在适当范围,并避免撞击与振动8.3含有生物活性物质的产品应采用相应的冷藏撒施,并以冷链方式贮存和运输。8.4非常温下保存的保健食品(如某些微生态类保健食品),应根据产品不同特性,按照要求的摄度进行建运。
8.5仓库应有收、发货检查制度。品出厂应执行先产先销”的原则。8.6成品入库应有存量记录,成品出库应有出货记录,内容至少包括批号、出货时间、地点、对象,数量等,以便发现问题及时回收。
9品质管理
9.1工厂必须设置独立的与生产能力相适应的品质管理机构,直属工厂负责人领导。各车间设专职质监员,各班组设兼职质检员,形成一个完整而有效的品质监控体系,负责生产全过程的品质监督。9.2品质管理制度的制定与执行
9.2.1品质管理机构必须制定完善的管理制度,器质管理制度应以下内容a)原辅料、中间产品、成品以及不合格品的管理制度;h)原料鉴别与质量检查、中间产品的检查、成品的检验技术规程,如质量规格、检验项目、检验标推、插样和检验方法等的管理制度:c)留样观察制度和实验室管理制度;d)生产工艺操作核查制度,
e)清场管理制度;
1)各种原始记录和批生产记录管理制度;)档案管理制度。
9.2.2以上管理制度应切实可行、便于操作和检查。9.3必须设置与生产产品种类相适应的检验室和化验室,应具备对原料、半成品、成品进行检验所需的房间、仪器、设备及器材,并定期鉴定,使其经常处手良好状态。9.4原料的品质管理
9.4.1必须按照国家或有关部门规定设质检人员,逐批次对原料进行鉴别和质量检查,不合格者不得使用。
9.4.2要检查和管理原料的存放场所,存放条件不符合要求的场所不得使用。9.5工过程的品质管理
9.5.1找出加工过程中的质量、卫生关键控制点,至少要监控下列环节,并做好记录。9.5.1.1投料的名称与重量(或体积)。723
GB17405—1998
9.5.1.2有效成份提取工艺中的温度、压力、时间、pH等技术参数。9.5.1.3中间产品的产出率及质量规格。9.5.1.4成品的产出率及质量规格。9.5.1.5直接接触食品的内包装材料的卫生状况。9.5.1.6成品灭菌方法的技术参数。9.5.2要对重要的生产设备和计量器具定期检修,用于灭菌设备的温度计、压力计至少半年检修一次,并做检修记录。
9.5.3应具备对生产环境进行监测的能力,并定期对关键工艺环境的温度、湿度、空气净化度等指标进行监测。
9.5.4应具备对生产用水的监测能力,并定期监测。9.5.5对品质管理过程中发现的异常情况,应迅速查明原因做好记录,并加以纠正。9.6成品的品质管理bZxz.net
9.6.1必须逐批次对成品进行感官、卫生及质量指标的检验,不合格者不得出厂。9.6.2应具备产品主要功效因子或功效成份的检测能力,并按每次投料所生产的产品的功效因子或主要功效成份进行检测,不合格者不得出厂。9.6.3每批产品均应有留样,留样应存放于专设的留样库(或区)内,按品种、批号分类存放,并有明显标志。
9.6.4应定期作产品稳定性实验。9.6.5必须对产品的包装材料、标志、说明书进行检查,不合格者不得使用。9.6.6检查和管理成品库房存放条件,不符合存放条件的库房不得使用。9.7品质管理的其他要求
9.7.1应对用户提出的质量意见和使用中出现的不良反应详细记录,并做好调查处理工作,并作记录备查。
9.7.2必须建立完整的质量管理档案,设有档案柜和档案管理人员,各种记录分类归档,保存2~3年备查。
9.7.3应定期对生产和质量进行全面检查,对生产和管理中的各项操作规程、岗位责任制进行验证。对检查或验证中发现的问题进行调整,定期向卫生行政部门汇报产品的生产质量情况。10卫生管理
工厂应按照GB14881的要求,做好除虫、灭害、有毒有害物处理、饲养动物、污水污物处理、副产品处理等的卫生管理工作。
小提示:此标准内容仅展示完整标准里的部分截取内容,若需要完整标准请到上方自行免费下载完整标准文档。
本标准在编写工程中,部分采用了《中国药品生产质量管理规范》(1992年修订版)关于洁净厂房方面的内容。在编写格式和内容方面,参照了世界卫生组织(WHO)的《药品生产质量管理规范》。在一般性建筑设计及卫生要求方面,参照GB14881一1994《食品企业通用卫生规范》。由于该规范属于食品生产的范畴,因此,在从业人员、建筑设施及文件保留方面的要求低于药品生产质量管理规范,但高于《食品厂通用卫生规范》。本标准制定中充分参考了危害分析关键控制点(HACCP)原则,在一些关键的环节上提出了具体要求。
本标雄由中华人民共和国卫生部提出。本标准由卫生部食品卫生监督检验所负责起草;由福建省食品卫生监督检验所、广东省食品卫生监督检验所、辽宁省食品卫生监督检验所、沈阳市卫生防疫站、天津市卫生防病中心、福建福龙生物制品有限公司参加起草。
本标准主要起草人:包大跃、李泰然、林升清、张永慧、史根生、萧东生、刘长会、刘洪德、郑鹏然、盛伟。
本标准由卫生部委托卫生部食品卫生监督检验所负责解释,718
1范围
中华人民共和国国家标准
保健食品良好生产规范
Good manufacturepracticefor health foodGB17405—1998
本标准规定了对生产具有特定保健功能食品企业的人员、设计与设施、原料、生产过程、成品贮存与运输以及品质和卫生管理方面的基本技术要求。本标准适用于所有保健食品生产企业。2引用标准
下列标准所包含的条文,通过在本标准中引用而构成为本标准的条文。本标准出版时,所示版本均为有效。所有标准都会被修订,使用本标准的各方应探讨使用下列标准最新版本的可能性。GBJ73一84洁净厂房设计规范
GB5749—85生活饮用水卫生标准GB7718—94食品标签通用标准
GB14881—94食品企业通用卫生规范3定义
本标准采用下列定义。
3.1原料
保健食品生产过程中使用的所有投入物,包括加工助剂和食品添加剂。3.2中间产品
需进一步加工的物质或混合物。3.3产品
形成定型包装后的待销售成品。3.4批号
用于识别“批”的一组数字或字母加数字。用之可以追溯和审查该批保健食品的生产历史。4人员
4.1保健食品生产企业必须具有与所生产的保健食品相适应的具有医药学(或生物学、食品科学)等相关专业知识的技术人员和具有生产及组织能力的管理人员。专职技术人员的比例应不低于职工总数的5%。
4.2主管技术的企业负责人必须具有大专以上或相应的学历,并具有保健食品生产及质量、卫生管理的经验。
4.3保健食品生产和品质管理部门的负责人必须是专职人员,应具有与所从事专业相适应的大专以上或相应的学历,能够按本规范的要求组织生产或进行品质管理,有能力对保健食品生产和品质管理中出现的实际问题作出正确的判断和处理。中华人民共和国卫生部1998-05-05批准1999-01-01实施
GB17405—1998
4.4保健食品生产企业必须有专职的质检人员。质检人员必须具有中专以上学历;采购人员应掌握鉴别原料是否符合质量、卫生要求的知识和技能。4.5从业人员上岗前必须经过卫生法规教育及相应技术培训,企业应建立培训及考核档案,企业负责人及生产、品质管理部门负责人还应接受省级以上卫生监督部门有关保健食品的专业培训,并取得合格证书。
4.6从业人员必须进行健康检查,取得健康证后方可上岗,以后每年须进行一次健康检查。4.7从业人员必须按GB14881的要求做好个人卫生。5设计与设施
5.1设计
保健食品厂的总体设计、厂房与设施的一般性设计、建筑和卫生设施应符合GB14881的要求。5.2厂房与厂房设施
5.2.1厂房应按生产工艺流程及所要求的洁净级别进行合理布局,同一厂房和邻近厂房进行的各项生产操作不得相互妨碍。
5.2.2必须按照生产工艺和卫生、质量要求,划分洁净级别,原则上分为一般生产区、10万级区。10万级洁净级区应安装具有过滤装置的相应的净化空调设施。厂房洁净级别及换气次数见表1。表1
洁净级别
10000级
100000级
≥0.5 μm
3500000
尘埃数/m3
≥5 μm
N20000
5.2.3洁净厂房的设计和安装应符合GBJ73的要求。活微生物数/m3
换气次数/h
≥20次
≥15次
5.2.4净化级别必须满足生产加工保健食品对空气净化的需要。生产片剂、胶囊、丸剂以及不能在最后容器中灭菌的口服液等产品应当采用十万级洁净厂房。5.2.5厂房、设备布局与工艺流程三者应衔接合理,建筑结构完善,并能满足生产工艺和质量、卫生的要求;厂房应有足够的空间和场所,以安置设备、物料;用于中间产品、待包装品的贮存间应与生产要求相适应。
5.2.6洁净厂房的温度和相对湿度应与生产工艺要求相适应。5.2.7洁净厂房内安装的下水道、洗手及其他卫生清洁设施不得对保健食品的生产带来污染。5.2.8洁净级别不同的厂房之间、厂房与通道之间应有缓冲设施。应分别设置与洁净级别相适应的人员和物料通道。
5.2.9原料的前处理(如提取、浓缩等)应在与其生产规模和工艺要求相适应的场所进行,并装备有必要的通风、除尘、降温设施。原料的前处理不得与成品生产使用同一生产厂房。5.2.10保健食品生产应设有备料室,备料室的洁净级别应与生产工艺要求相一致。5.2.11洁净厂房的空气净化设施、设备应定期检修、检修过程中应采取适当措施,不得对保健食品的生产造成污染。
5.2.12生产发酵产品应具备专用发酵车间,并应有与发酵、喷雾相应的专用设备。5.2.13凡与原料、中间产品直接接触的生产用工具、设备应使用符合产品质量和卫生要求的材质。6原料
6.1保健食品生产所需要的原料的购入、使用等应制定验收、贮存、使用、检验等制度,并由专人负责。720
GB17405—1998
6.2原料必须符合食品卫生要求。原料的品种、来源、规格、质量应与批准的配方及产品企业标准相一致。
6.3采购原料必须按有关规定索取有效的检验报告单:属食品新资源的原料需索取卫生部批准证书(复印件)。
6.4以菌类经人工发酵制得的菌丝体或菌丝体与发酵产物的混合物及微生态类原料必须索取菌株鉴定报告、稳定性报告及菌株不含耐药因子的证明资料。6.5以藻类、动物及动物组织器官等为原料的,必须索取品种鉴定报告。从动、植物中提取的单一有效物质或以生物、化学合成物为原料的,应索取该物质的理化性质及含量的检测报告。6.6含有兴奋剂或激素的原料,应索取其含量检测报告;经放射性辐射的原料,应索取辐照剂量的有关资料。
6.7原料的运输工具等应符合卫生要求。应根据原料特点,配备相应的保温、冷藏、保鲜、防雨防尘等设施,以保证质量和卫生需要。运输过程不得与有毒、有害物品同车或同一容器混装。6.8原料购进后对来源、规格、包装情况进行初步检查,按验收制度的规定填写入库账、卡,入库后应向质检部门申请取样检验。
6.9各种原料应按待检、合格、不合格分区离地存放,并有明显标志;合格备用的还应按不同批次分开存放,同一库内不得储存相互影响风味的原料。6.10对有温度、湿度及特殊要求的原料应按规定条件储存;一般原料的储存场所或仓库,应地面平整,便于通风换气,有防鼠、防虫设施。6.11应制定原料的储存期,采用先进先出的原则。对不合格或过期原料应加注标志并及早处理。6.12以菌类经人工发酵制得的菌丝体或以微生态类为原料的应严格控制菌株保存条件,菌种应定期筛选、纯化,必要时进行鉴定,防止杂菌污染、菌种退化和变异产毒。7生产过程
7.1制定生产操作规程
7.1.1工厂应根据本规范要求并结合自身产品的生产工艺特点,制定生产工艺规程及岗位操作规程。生产工艺规程需符合保健食品加工过程中功效成分不损失、不破坏,不转化和不产生有害中间体的工艺要求,其内容应包括产品配方、各组分的制备、成品加工过程的主要技术条件及关键工序的质量和卫生监控点,如:成品加工过程中的温度、压力、时间、pH值、中间产品的质量指标等。岗位操作规程应对各生产主要工序规定具体操作要求,明确各车间、工序和个人的岗位职责。7.1.2各生产车间的生产技术和管理人员,应按照生产过程中各关键工序控制项自及检查要求,对每一批次产品从原料配制、中间产品产量、产品质量和卫生指标等情况进行记录。7.2原辅料的领取和投料
7.2.1投产前的原料必须进行严格的检查,核对品名、规格、数量,对于变、生虫、混有异物或其他感官性状异常、不符合质量标准要求的,不得投产使用。凡规定有储存期限的原料,过期不得使用。液体的原辅料应过滤除去异物;固体原辅料需粉碎、过筛的应粉碎至规定细度。7.2.2车间按生产需要领取原辅料,根据配方正确计算、称量和投料,配方原料的计算、称量及投料须经二人复核后,记录备查。
7.2.3生产用水的水质必须符合GB5749的规定,对于特殊规定的工艺用水,应按工艺要求进一步纯化处理。
7.3配料与加工
7.3.1产品配料前需检查配料锅及容器管道是否清洗干净、符合工艺所要求的标准。利用发酵工艺生产用的发酵罐、容器及管道必须彻底清洁、消毒处理后,方能用于生产。每一班次都应做好器具清洁、消毒记录。
GB174051998
7.3.2生产操作应衔接合理,传递快捷、方便,防止交叉污染。应将原料处理、中间产品加工、包装材料和容馨的清洁、消毒、成品包装和检验等工序分开设置。同一车间不得同时生产不同的产品:不同工序的容器应有明显标记,不得混用。7.3.3生产操作人崴应严格按照一般生产区与洁净区的不同要求,摘好个人卫生。因调换工作岗位有可能导致产品污染时,必须更换工作服、鞋,帽,重新进行消毒。用于洁净区的工作服、帽、鞋等必须严格清洗、消毒,每日更换,并且只允许在洁净区内穿用,不推带出区外。7.3.4原辅料进入生产区,必须经过物料通道进入。凡进入洁净厂房,车间的物料必须除去外包装,若外包装脱不掉则要擦洗干净或换成室内包装桶。7.3.5配制过程原、辅料必须混合均匀,物料需要热熔、热取或浓缩(蒸发)的必须产格控制加热温度和时间。中间产品需要调整含量、PH值等技术参数的,调整后须经对含量,PH值,相对密度、防腐剂等重新测定复核。
7.3.6各项工艺操作应在符合工艺求的良好状态下进行。口服液、饮料等液体产品生产过程需要过滤的,应注意选用无纤维脱落且符合卫生要求的滤材,禁止使用石棉作滤材。胶囊、片剂、冲剂等固体产品需要干燥的应严格控制烘房(箱)度与时间,防止颗粒融熔与变质:揭碎,压片、过筛或整粒设备应选用符合卫生要求的材料制作,并定期清洗和维护,以避免铁锈及金属污染物的污染。7.3.7产品压片、分装胶囊、冲剂、液体产品的灌装等均应在洁净室内进行,应控制操作室的温度、湿度。手工分装胶囊应在具有相应洁净级别的有机玻璃罩内进行,操作台不得低于0.?m。7.3.8配制好的物料须放在清洁的密闭容器中,及时进入灌装,压片或分装胶囊等工序,需储存的不得超过规定期限。
7.4包装容器的洗涤、灭菌和保洁7.4.1应使用符合卫生标准和卫生管理办法规定允许使用的食品容器、包装材料、洗涤剂、消毒剂。7.4.2使用的空胶囊、糖衣等原料必须符合卫生要求,禁止使用非食用色素。7.4.3产品包装用各种玻璃瓶(管)、塑料瓶(管)、瓶盖、瓶垫、瓶塞、铝塑包装材料等,凡是直接接触产品的内包装材料均应采取适当方法清洗,干燥和灭菌,灭菌后应置于洁净室内冷却备用。贮存时间超过规定期限应重新洗涤、灭菌。
7.5严品杀菌
7.5.1各类产品的杀菌应选用有效的杀菌或灭菌设备和方法。对于需要灭菌又不能热压灭菌的产品,可根据不同工艺和食品卫生要求,使用精滤、微波、辐照等方法,以确保灭菌效果。采用辐照灭菌方法时,应严格按照《辐照食品卫生管理办法》的规定,严格控制辐照吸收剂量和时间。7.5.2应对杀菌或灭菌装置内温度的均一性、可重复性等定期做可靠性验证,对温度、压力等检测仪器定期校验。在杀菌或灭菌操作中应准确记录温度,压力及时间等指标。7.6产品灌装或装填
7.6.1每批待灌装装填产品应检查其质量是否符合要求,计算产出率,并与实际产出率进行核对。若有明显差异,必须查明原因,在得出合理解释并确认无潜在质量事故后,经品质管理部门批准方可按正常产品处理。
7.6.2液体产品灌装,固体产品的造粒、压片及装填应根据相应要求在洁净区内进行。除胶囊外,产品的灌装、装填须使用自动机械装置,不得使用手工操作。7.6.3灌装前应检查灌装设备、针头、管道等是否用新鲜蒸馏水冲洗干净、消毒或灭菌。7.6.4操作人员必须经常检查灌装及封口后的半成品质量,随时调整灌装(封)机器,保证灌封质量。7.6.5凡需要灭菌的产品,从灌封到灭菌的时间应控制在工艺规程要求的时间限度内。7.6.6口服安赢制剂及直形玻璃瓶等瓶装液体制剂灌封后应进行灯检。每批灯检结束,必须做好清场工作,剔除品应标明品名、规格、批号,置于清洁容器中交专人负责处理。7.7包装
GB 17405--1998
7.7.1保健食品的包装材料和标签应由专人保管,每批产品标签凭指令发放、领用,销毁的包装材料应有记录。
7.7.2经灯检及检验合格的半成品在印字或贴签过程中,应随时抽查印字或贴签质量。印字要清晰:贴签要贴正、贴牢。
7.7.3成品包装内不得夹放与食品无关的物品。7.7.4产品外包装上应标明最大承受压力(重量)。7.8标识
7.8.1产品标识必须符合《保健食品标识规定》和GB7718的要求。7.8.2保健食品产品说明书,标签的印制,应与卫生部批准的内容相一一致。8成品存与运输
8.1贮存与运输的一般性卫生要求应符合GB14881的要求。8.2成品贮存方式及环境应避光,防雨淋,温度,滤度应控制在适当范围,并避免撞击与振动8.3含有生物活性物质的产品应采用相应的冷藏撒施,并以冷链方式贮存和运输。8.4非常温下保存的保健食品(如某些微生态类保健食品),应根据产品不同特性,按照要求的摄度进行建运。
8.5仓库应有收、发货检查制度。品出厂应执行先产先销”的原则。8.6成品入库应有存量记录,成品出库应有出货记录,内容至少包括批号、出货时间、地点、对象,数量等,以便发现问题及时回收。
9品质管理
9.1工厂必须设置独立的与生产能力相适应的品质管理机构,直属工厂负责人领导。各车间设专职质监员,各班组设兼职质检员,形成一个完整而有效的品质监控体系,负责生产全过程的品质监督。9.2品质管理制度的制定与执行
9.2.1品质管理机构必须制定完善的管理制度,器质管理制度应以下内容a)原辅料、中间产品、成品以及不合格品的管理制度;h)原料鉴别与质量检查、中间产品的检查、成品的检验技术规程,如质量规格、检验项目、检验标推、插样和检验方法等的管理制度:c)留样观察制度和实验室管理制度;d)生产工艺操作核查制度,
e)清场管理制度;
1)各种原始记录和批生产记录管理制度;)档案管理制度。
9.2.2以上管理制度应切实可行、便于操作和检查。9.3必须设置与生产产品种类相适应的检验室和化验室,应具备对原料、半成品、成品进行检验所需的房间、仪器、设备及器材,并定期鉴定,使其经常处手良好状态。9.4原料的品质管理
9.4.1必须按照国家或有关部门规定设质检人员,逐批次对原料进行鉴别和质量检查,不合格者不得使用。
9.4.2要检查和管理原料的存放场所,存放条件不符合要求的场所不得使用。9.5工过程的品质管理
9.5.1找出加工过程中的质量、卫生关键控制点,至少要监控下列环节,并做好记录。9.5.1.1投料的名称与重量(或体积)。723
GB17405—1998
9.5.1.2有效成份提取工艺中的温度、压力、时间、pH等技术参数。9.5.1.3中间产品的产出率及质量规格。9.5.1.4成品的产出率及质量规格。9.5.1.5直接接触食品的内包装材料的卫生状况。9.5.1.6成品灭菌方法的技术参数。9.5.2要对重要的生产设备和计量器具定期检修,用于灭菌设备的温度计、压力计至少半年检修一次,并做检修记录。
9.5.3应具备对生产环境进行监测的能力,并定期对关键工艺环境的温度、湿度、空气净化度等指标进行监测。
9.5.4应具备对生产用水的监测能力,并定期监测。9.5.5对品质管理过程中发现的异常情况,应迅速查明原因做好记录,并加以纠正。9.6成品的品质管理bZxz.net
9.6.1必须逐批次对成品进行感官、卫生及质量指标的检验,不合格者不得出厂。9.6.2应具备产品主要功效因子或功效成份的检测能力,并按每次投料所生产的产品的功效因子或主要功效成份进行检测,不合格者不得出厂。9.6.3每批产品均应有留样,留样应存放于专设的留样库(或区)内,按品种、批号分类存放,并有明显标志。
9.6.4应定期作产品稳定性实验。9.6.5必须对产品的包装材料、标志、说明书进行检查,不合格者不得使用。9.6.6检查和管理成品库房存放条件,不符合存放条件的库房不得使用。9.7品质管理的其他要求
9.7.1应对用户提出的质量意见和使用中出现的不良反应详细记录,并做好调查处理工作,并作记录备查。
9.7.2必须建立完整的质量管理档案,设有档案柜和档案管理人员,各种记录分类归档,保存2~3年备查。
9.7.3应定期对生产和质量进行全面检查,对生产和管理中的各项操作规程、岗位责任制进行验证。对检查或验证中发现的问题进行调整,定期向卫生行政部门汇报产品的生产质量情况。10卫生管理
工厂应按照GB14881的要求,做好除虫、灭害、有毒有害物处理、饲养动物、污水污物处理、副产品处理等的卫生管理工作。
小提示:此标准内容仅展示完整标准里的部分截取内容,若需要完整标准请到上方自行免费下载完整标准文档。
标准图片预览:





- 其它标准
- 热门标准
- 国家标准(GB)
- GB/T2828.1-2012 计数抽样检验程序 第1部分:按接收质量限(AQL)检索的逐批检验抽样计划
- GB50367-2013 混凝土结构加固设计规范
- GB/T18204.4-2000 公共场所毛巾、床上卧具微生物检验方法细菌总数测定
- GB5009.225-2023 食品安全国家标准 酒和食用酒精中乙醇浓度的测定
- GB/T3836.1-2021 爆炸性环境 第1部分:设备 通用要求
- GB/T29863-2023 服装制图
- GB/T9145-2003 普通螺纹 中等精度、优选系列的极限尺寸
- GB/T11839-1989 二氧化铀芯块中硼的测定 姜黄素萃取光度法
- GB/T23892.3-2009 滑动轴承 稳态条件下流体动压可倾瓦块止推轴承 第3部分:可倾瓦块止推轴承计算的许用值
- GB/T18380.33-2022 电缆和光缆在火焰条件下的燃烧试验 第33部分:垂直安装的成束电线电缆火焰垂直蔓延试验 A类
- GB/T9239-1988 刚性转子平衡品质 许用不平衡的确定
- GB/T15917.3-1995 金属镝及氧化镝化学分析方法 对氯苯基荧光酮--溴化十六烷基三甲基胺分光光度法测定钽量
- GB50209-2002 建筑地面工程施工质量验收规范
- GB/T6122.1-2002 圆角铣刀 第1部分:型式和尺寸
- GB/T7433-1987 对称电缆载波通信系统抗无线电广播和通信干扰的指标
- 行业新闻
请牢记:“bzxz.net”即是“标准下载”四个汉字汉语拼音首字母与国际顶级域名“.net”的组合。 ©2025 标准下载网 www.bzxz.net 本站邮件:bzxznet@163.com
网站备案号:湘ICP备2025141790号-2
网站备案号:湘ICP备2025141790号-2