- 您的位置:
- 标准下载网 >>
- 标准分类 >>
- 轻工行业标准(QB) >>
- QB 1971.1—1994 干电池正极帽普通铜帽
标准号:
QB 1971.1—1994
标准名称:
干电池正极帽普通铜帽
标准类别:
轻工行业标准(QB)
标准状态:
现行出版语种:
简体中文下载格式:
.zip .pdf下载大小:
188.61 KB
相关标签:
干电池

点击下载
标准简介:
QB 1971.1—1994.
1主题内容与适用范围
QB 1971.1规定了干电池正极端子普通铜帽(以下简称“铜帽”)的产品分类、技术要求,试验方法﹑检验规则及标志.包装、运输、贮存。
QB 1971.1适用于普通铜帽。
2引用标准
GB 2060
黄铜带
GB 4156
金属杯突试验方法(厚度0.2~2 mm)
GB 5122
黄铜化学分析方法
GB 5926轻工产品金属镀层和化学处理层的外观质量测试方法GB 5927轻工产品金属镀层的厚度测试方法计时液流法GB 8897原电池总则
GB 2828 逐批检查计数抽样程序及抽样表(适用于连续批检查)GB 2829
周期检查计数抽样程序及抽样表(适用于生产稳定性检查)
3产品分类
3.1本标准规定的铜帽是干电池正极端子的一种形式。以其适用的电池型号来命名,电池命名法符合GB 8897中第4章的规定。
例如:R20型表示适用R20型锌-锰干电池的铜帽。
3.2本标准规定的铜帽形式,按外形特征有6种,如图1所示。
3.3本标准规定的铜帽的表面处理分光亮浸蚀和电镀镍二种。
4技术要求
4.1︰铜帽应用符合GB 2060要求的基本厚度为0.2 mm,62 以上黄铜带冲制。其杯突深度应不小于9.0。
4.2外形尺寸应符合图1、表1规定。
4.3经镀镍处理的铜帽镍层厚度应不小于2 um。
4.4铜帽之间应无套叠。
4.5外观
4.5.1无破裂,边缘无明显毛刺。
4.5.2轮廓清晰,凸缘平整,无皱褶,无拉伤划痕。
4.5.3表面应光亮,色泽均一,不允许有杂物,不允许镀层脱落。

部分标准内容:
干电池正极帽
1主题内容与适用范
普通铜帽
QB 1971, 1—94
本标谁规定了下电池止极端子普通铜帽(以下简称“帽”)的产品分类,技术要求、试验方法,检验规则及标志、包装、运输、些存。本标准适用于普通铜帜:
2引用标准
GB2060
GB4156
黄铜带
金属杯突试验,H达(厚度 0. 2~2 mm)GB 5122
黄铜化学分析方法
GB 5926
轻工产品金属镀层和化学处埋层的外观质量测试方法GB5927
轻工产品金属镀层的厚虐测试法评时滋流讼GB 8897
原电池总测
逐批检套计数捆样程序及捆烊表(适用十连续批检查)GB2828
GB2829期检查计数抽样翟序及抽样表(适于生产稳定性检查)3产品分类
3.1本标准规定的铜帽是干电池正极端了的一种形式。以其造用的电池型号米命名,电池命名法符台B8897中第4章的规定。
例如;R20型表示适用R20 型锌-锰干电池的帽。3.2本标推规定的铜帽形式,按外形特征有6种,如图1所示。3.3本标准规定的铜帽的表面处理分亮浸蚀和电镀镍二种。4:技术要求
4. 1应用莉合 GB 2060 要求的基本厚度为 0. 2 mm.62 以 上:黄带冲制。其杯突深度应不小于9.0。
4.2 外形尺寸应符合图 1、表 1 规,4.3经镀镍处理的钢帽镍层厚度应不小于2m,4.4、钢之问应无套叠。
4.5外观
4.5.1无破裂,边缘无明显丢刺。4.5.2轮廓清晰.凹缘平整,无皱,无拉伤划痕。4.5.3表面应光充,色泽均一,不充许有杂物:不允许键层脱落。中华人民共和国轻工业部T994-07-13批准1995-03-01实施
R03 RE
为降的
内径虹
[基本尺』
1 -- 型
QB 1971. 1—-94
铜帽尺寸示意图
表:铜帽尺寸
缘外经起
圾限偏2
注662
总商1
基本尺寸」极跟遍差
基本尺寸!极限偏差
注:经供需双方商,可提供其他形式和尺小的钙唱,5试验方法
5. 1 材料厚度,用外径于分尺(0. 01 mm)测量。个铖望+按G5122规定进行测定,杯突深度:按(B 41Ei 规定进行测定。 0. 3℃
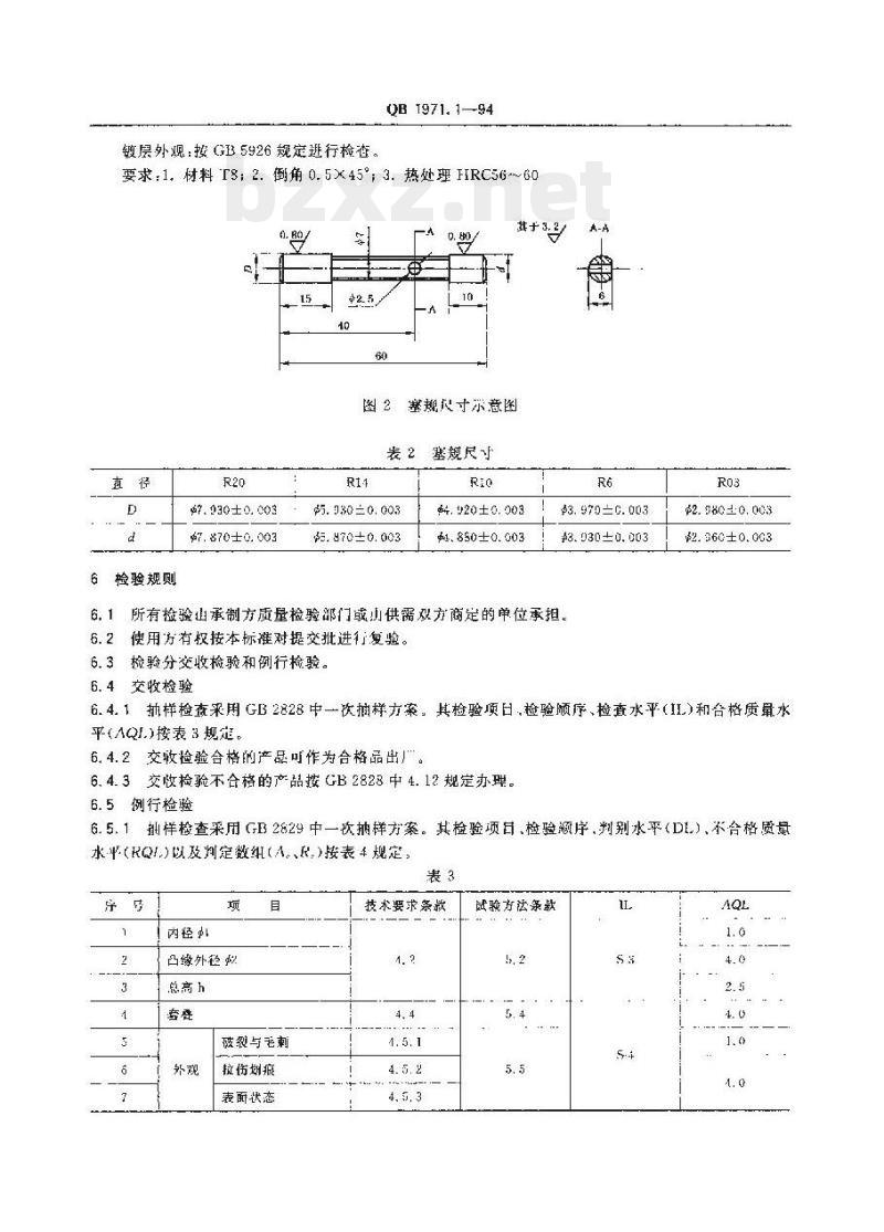
5.2凸缘外羟利总高度:用精度不低于0.02 mm的游标卡尺测量。内径:用案规(精度9--10级.详规格见图2和表2)测量+0.25
-TiKANTKAca
中心乳尖预
中心孔项穿,炎项超
出平面≤,0. 30
中心孔尖顶穿
中心托尖项不穿,尖项
超出平面≤,0. 30
测量时应保持铜帽外形不变,案规进人铜贈部分通规端应不小帽高度的2/3,止规端应不大于1/3.
5.3镀镍层厚度:按(B5927规定进行测试。5.4套登检查:于下折-把铜帜,自由松手店,视其是否散开。如有套券,允许将其提至距台面300mm简度,松于让其自由藩下,再视其是否散开。5.5外观:日规检查
镀层外观:按GB5926规定行检查。QB 1971. 1--94
要求:1.材料 T82. 衡角 0.5×45°3.热处理 HRC5G~60
6检验规则
$7.030±0.003
$7.870±0.003
其于 3. 2 /
图2塞规尺寸示意图
表2塞规尺寸
$5. 030=0.003
$,470±0.003
$.020±0. 003
热.850±0.003
43.970=0.003
$3.030±0.003
所有检验山承制方质量检验部门或小供需双方商定的单位承担。6.2使用方有权按本标推对提交批进行复验。6. 3 检验分交收检验和例行检验。6.4交收检验
#2.580±0.003
2.360±0.063
6.4.1抑样检查采用 GB 2828中一抽样方案:其检验项日,检验顾序、检查水平(II)和合格质氧水平(AQL.)按表3规定。
6,4.?交将验合格两产品可作为合格忌出」6. 4. 3交收检验不合格的产品按 GB 2828 中 4. 12规定办理。6.5例行检验
6. 5.1.轴样检查采用GB 2829中一次抛样方案。其检验项目,检验题序,判别水平(D1.)、不合格质量水-(RQI,)以及定数组(A。、R,)按表4规定:表3
内径虹bzxZ.net
凸缘外程蚁
总高h
破裂与毛刺
拉伤划痕
表面状态
技术要求条款
试验方法条款
内径4
凸缘外径忆
总商h
镀镍层厚度
破裂、明显毛
拉伤划痕
表面状态
QB 1971. 1--94
技术要求条款
4, 5, 1
试验方决条款
TTKAONYKACa
RQL(A..R.)
306,3)
30(6,7)
6. 5,2镀镍层淳度取样 10 只,每只测任意一点,可以有一只不合格品,当不合格品数大于 1时,重复抽检10只·如不合格品数仍大于]附,则按不合格处望。如不合格品数小于等于1附,则为合格。6.5.3例行检捡每度选行-次。当材料、工艺设计、生产设备发生变化时,成随时进行。6.5.4材质要求由承制方投产前认定使用方有异设时,其输含最可自提交批中任意收样 3~~5只按$.1规定的心B5122进行测定。不符合规定,由供需双方协商处理,7标志,包装、运输、贮存
7.1外包装应注明产品名称、型号、数量、制造厂和日期。7.2通常采用游膜袋封袋后,再外套聚两烯编织袋或麻袋包装。推荐使用木箱或标准箱板纸箱内衬薄膜袭包装。单位色装内应景合格证7.3在送输和保管过程,不得经受丽淋,水浸,注意避免脑蚀性气体,并应避免硬重物件挤压和撞市,如因上述原因引起的环应由建运单位负责。7.4包装袋(箱)应离地面至少200mm处搁胃,以免受潮变质,存场所应干燥通风,周围无择发性:和腐蚀性杂物、亢体等
7. 5 在1:常贮存条伴下,保质期为 1. 5 年。附加说明:
木标推由轻工业部质尽标推司提出。本标雅出全国原电池标祖化中心归口,本标雄由上海电池厂负责起草,湖州兴达电器厂、州甘用机械、轻下业部化学电源研筑所参加起草。
本标滩主要起草人:钱素肯、金齿梅、虞爱务、黄汝声。
小提示:此标准内容仅展示完整标准里的部分截取内容,若需要完整标准请到上方自行免费下载完整标准文档。

标准图片预览:




- 其它标准
- 热门标准
- QB轻工标准
- QB/T1693-1993 制浆造纸机械设备术语
- QB/T2894-2007 丙烯腈-丁二烯-苯乙烯(ABS)色母料
- QB/T5201-2017 冰衬疫苗保存箱
- QB/T2872-2017 面膜
- QB/T2952-2008 洗涤用品标识和包装要求
- QB/T2062-1994 贵金属首饰
- QB/T2232-1996 电动童车通用技术条件
- QB/T2896-2007 纸和纸板湿拉毛和湿排 斥的测定
- QB/T1981-1994 露酒
- QB/T1670-1992 微控电子式抗张强度试验机
- QB/T4338-2012 鞋类化学试验方法烷基酚聚氧乙烯醚的测定
- QB/T2326-2004 四氯乙烯干洗机
- QB/T1704-1993 铝箔衬纸
- QB/T4328-2012 电子鼓用音箱通用技术条件
- QB/T4556-2013 雪地靴
- 行业新闻
网站备案号:湘ICP备2023016450号-1