- 您的位置:
- 标准下载网 >>
- 标准分类 >>
- 国家标准(GB) >>
- GB/T 41600-2022汽车直线行驶稳定性试验方法
标准号:
GB/T 41600-2022
标准名称:
汽车直线行驶稳定性试验方法
标准类别:
国家标准(GB)
英文名称:
Straight-line driving stability test procedure for automobile标准状态:
现行-
发布日期:
2022-07-11 -
实施日期:
2022-11-01 出版语种:
简体中文下载格式:
.pdf .zip下载大小:
3.29 MB
标准ICS号:
道路车辆工程>>道路车辆装置>>43.040.50传动装置、悬挂装置中标分类号:
车辆>>汽车底盘与车身>>T23转向与操纵系统
部分标准内容:
ICS43.040.50
CCST23
中华人民共和国国家标准
GB/T41600—2022
汽车直线行驶稳定性试验方法
Straight-line driving stability test procedure for automobile2022-07-11发布
国家市场监督管理总局
国家标准化管理委员会
2022-11-01实施
GB/T41600—2022
规范性引用文件
术语和定义
测量参数
试验设备
试验条件
试验过程
试验数据处理
附录A(资料性)
附录B(规范性)
试验信息记录示例
数据预处理要求
GB/T41600—2022
本文件按照GB/T1.1一2020《标准化工作导则第1部分:标准化文件的结构和起草规则》的规定起草。
请注意本文件的某些内容可能涉及专利。本文件的发布机构不承担识别专利的责任。本文件由中华人民共和国工业和信息化部提出。本文件由全国汽车标准化技术委员会(SAC/TC114)归口。本文件起草单位:一汽解放汽车有限公司、吉林大学、北汽福田汽车股份有限公司、中汽研汽车检验中心(天津)有限公司。
本文件主要起草人:程超、郭平、那光鑫、王哲、郑全慧、王金松、张延平、刘炜晨、管欣、杨德军、高越、郭睿、赵涛、梁荣亮。
1范围
汽车直线行驶稳定性试验方法
本文件规定了汽车直线行驶稳定性试验方法。本文件适用于GB/T15089中定义的M、N类车辆,其他类型车辆可参照执行。2规范性引用文件
GB/T41600—2022
下列文件中的内容通过文中的规范性引用而构成本文件必不可少的条款。其中,注日期的引用文件,仅该日期对应的版本适用于本文件;不注日期的引用文件,其最新版本(包括所有的修改单)适用于本文件。
GB/T3730.2
道路车辆质量词汇和代码
GB/T12534—1990汽车道路试验方法通则GB/T12549
GB/T15089
3术语和定义
汽车操纵稳定性术语及其定义
机动车辆及挂车分类
GB/T3730.2、GB/T12534—1990、GB/T12549和GB/T15089界定的以及下列术语和定义适用于本文件。
straight-line driving stability直线行驶稳定性
汽车直线行驶时在受到外部干扰后保持或恢复至原来行驶状态的特性,以在限定的直行车道内直线行驶过程中的转向盘修正量来表征。4测量参数
试验中需要测量如下参数:
a)车速;
b)转向盘转角;
转向盘角速度;
d)转向盘力矩。
具体定义见GB/T12549。
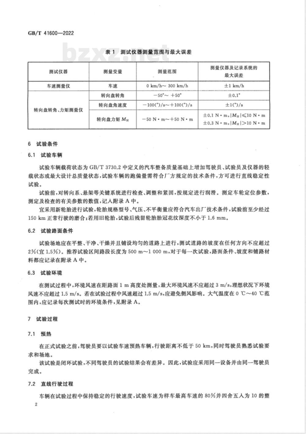
试验设备
试验所需测试仪器及其测量范围与最大误差应满足表1的要求,各测试仪器应符合GB/T12534-1990中3.5的规定。
GB/T41600—2022
测试仪器
车速测量仪
转向盘转角、力矩测量仪
6试验条件
6.1试验车辆
表1测试仪器测量范围与最大误差测量变量
转向盘转角
转向盘角速度
转向盘力矩MH
测量范围
0km/h~300km/h
-50°~+50°
-100()/s~+100()/s
50N·m~+50N·m
测量仪器及记录系统的
最大误差
±1km/h
±1()/s
±o.1N·m,lMal≤10Nm
±0.3N·m,IMl>10N·m
试验车辆载荷状态为GB/T3730.2中定义的汽车整备质量基础上增加驾驶员、试验员及仪器的轻载状态或最大设计总质量状态,试验车辆的跑偏量需符合厂方规定的技术条件,方可进行直线稳定性试验。
试验前,对转向系、悬架等关键系统进行检查、调整和紧固,按规定进行润滑。测定车轮定位参数,测定及检查的有关参数的数值,记人附录A中。宜采用新轮胎进行试验,轮胎规格型号、气压、不平衡量应符合汽车出厂技术条件,试验前至少经过150km正常行驶的磨合;若用旧轮胎,试验后残留轮胎胎冠花纹深度不小于1.6mm。6.2试验路面条件
试验场地应在平整、干净、干燥并且铺设均匀的道路上进行,测试道路的坡度在任何方向不应超过2%(宜1.5%)。推荐试验区间路段长度为500m1000m,对于每一次试验,路面条件、坡度和铺路材料都应记录在附录A中。
6.3试验环境
在测试过程中,环境风速在距路面1m高度处测量,最大环境风速不应超过3m/s,理想状况下环境风速不应超过1.5m/s。若在试验过程中风速超过1.5m/s,应避免侧风影响。大气温度在0℃40℃范围内,应记录每次测试时的环境条件,见附录A。7试验过程
7.1预热
在正式试验之前,驾驶员要以试验车速预热车辆,行驶距离不低于50km,同时驾驶员熟悉试验要求和场地。
该试验是闭环试验,不同驾驶员的试验结果会有差异。因此,试验应采用同一设备并由同一驾驶员完成。
7.2直线行驶过程
车辆在试验过程中保持稳定的行驶速度,试验车速为样车最高车速的80%并四舍五入为10的整2
GB/T41600—2022
数倍,也可以该车速为基准,提高或降低试验车速(车速间隔为20km/h),最高试验车速不应超过试验场地的安全车速。整个试验过程中应保证车速偏差不超过试验规定车速的3%,试验车速应在试验报告中详细记录。如有必要,试验可增加加速或减速工况。在直线行驶试验区应布置标桩或在地面绘制车道线,车道宽度在被测车辆的车宽基础上增加0.4m。进入试验区前,车辆提前实现直线行驶状态并保持至少100m或3s时间。试验中,驾驶员按正常驾驶习惯操纵转向盘,确保试验车辆在车道内直行通过。如果试验过程中,撞倒标桩或碾压车道线,则本次试验无效。
在整个试验区内,需记录各传感器信号的时间历程,正反两个方向上的有效试验数据均不应少于3组,最终获得的有效数据总里程不应少于4km,同时记录试验顺序。8试验数据处理
8.1·试验数据预处理
为了维持汽车在测试车道内行驶,驾驶员需要对方向盘进行操作,将这一过程中的转向盘转角、转向盘角速度作为评价汽车直线行驶性能的指标进行采集,数据预处理宜采用下列参数:a)截止频率:f。不小于30Hz;b)数据滤波:采用抗混叠滤波器;采样时间间隔在满足截止频率的基础上根据数据采集过程中采用的抗混叠滤波器性能指标c)
确定。
试验数据预处理方法应符合附录B要求。8.2试验评价指标计算
第k次试验转向盘转角标准差按式(1)确定:Gaswk
式中:
,(8 -8)2
转向盘转角标准差,单位为度);wi-第k次试验第i个采样点转向盘转角瞬时值,单位为度();wk
第k次试验转向盘转角均值,单位为度(°)。转向盘转角平均标准差按式(2)确定:08sw10sk
式中:
转向盘转角平均标准差,单位为度(°);aasw
一第次试验转向盘转角标准差,单位为度(°)。第k次试验转向盘角速度标准差按式(3)确定:Qswk
式中:
,(wkiwm)2
-第k次试验转向盘角速度标准差,单位为度每秒[()/s];第次试验第i个采样点转向盘角速度瞬时值,单位为度每秒[()/s];swki
.(1)
(2)
(3)
GB/T41600—2022
第k次试验转向盘角速度均值,单位为度每秒[(°)/s]。转向盘角速度平均标准差按式(4)确定:1
式中:
转向盘角速度平均标准差,单位为度每秒[(°)/s];一第k次试验转向盘角速度标准差,单位为度每秒[()/s]。uswk
利用转向机构传动比ic可将以上转向盘转角换算为名义转向轮转角r,其中ic按中心区域取值(转向盘转角土10°区间))。
(资料性)
试验信息记录示例
试验前,将车辆、场地、气象等信息参考图A.1进行记录。试验汽车型号
制造厂名
发动机号
行驶里程
前轮距
轻载质量
前轴载质量
额定最大装载质量
前轴载荷质量
前轮胎型号
前左轮气压
花纹高度
前左轮
后轮胎型号
后左轮气压
花纹高度
后左轮
车轮定位参数
主销内倾
主销后倾
车轮外倾
前左轮
后左轮
车轮前束
转向盘直径
所用仪器
测转向盘转角
测转向盘力矩
试验地点
场地坡度
大气温度
试验参加人员
数据处理人员
试验汽车编号
出厂日期
底盘号
后轮距
后轴载质量
后轴载质量
前轮辋型号
前右轮气压
前右轮
后轮辋型号
后右轮气压
后右轮
前右轮
后右轮
转向盘自由行程
测转向盘角速度
测汽车前进速度
路面状况及材质
试验日期
驾驶员
试验记录信息
GB/T41600—2022
GB/T41600—2022
B.1概述
测试、评价的频率范围为0Hz~5HzB.2模拟信号调试
B.2.1传感器和采集系统的带宽要求带宽应大于或等于8Hz。
B.2.2滤波器要求
附录B
(规范性)
数据预处理要求
信号的滤波应采用低通滤波器。通频带宽(从0Hz~一3dB的频率f。)不应小于9Hz。在0Hz~5Hz频率范围内,幅值误差应小于士0.5%。所有模拟信号应使用具有相同相位特性的滤波器进行处理,以保证由于滤波带来的时间延是相同的。为保存低频信号,信号应采用直流耦合。由于包含不同频率成分的模拟信号滤波处理会发生相移,宜使用B.3中描述的数字信号处理方法。B.3混叠误差及抗混叠滤波器
B.3.1模拟信号处理
模拟信号处理的准备包括:选择避免混叠误差的采样频率和滤波器幅值衰减特性、滤波器的相位滞后和时间延迟特性。
B.3.2采样和数学化总体要求
采样和数字化需考虑的内容:保证数字化误差最小的预采样放大率、每次采样的位数、每个周期的采样数、采样和保持放大器、样本空间。对于其他无相移数字滤波器需考虑通带、阻带、衰减、允许纹波的选择,以及滤波器相位滞后的校正。为了实现整体数据达到士0.5%的采集精度,上述因素十分重要。采用巴特沃斯滤波器的衰减和相移信息,避免无法校正的混叠误差,在采样和数字化之前对模拟信号应正确滤波。滤波器阶次及其通带的选择应根据关注频率范围和对应采样频率下信号平整度的要求来确定。最低滤波特性和最小采样频率应满足:a)在0Hz~5Hz的频率范围内,模拟信号的最大衰减量应小于信号数字化的分辨率;b)在1/2采样频率处(即奈奎斯特频率或折叠频率),信号和噪声的所有频率成分的大小要减小到小于数字化分辨率。
示例:对于0.05%的分辨率,在5Hz范围内滤波器的幅值衰减小于0.05%。对于1/2采样频率以上的所有频率处幅值衰减大于99.95%。
B.3.3滤波器阶次要求
为保证数据处理效果,推荐抗混叠滤波器是四阶或者更高。采用抗混叠滤波,并避免过度的模拟信号滤波。此外,所有的滤波器应具有相同的相位特性,以确6
保信号之间的时间延迟差异满足时域测量精度的要求。GB/T41600—2022
注:因为被测变量幅值相乘时,相移及相应的时间延迟会增加,因此当被测变量相乘后形成新的变量时,相移尤其应注意,通过增加滤波器的截止频率f。可以降低相移及时间延迟。B.4采样及数字化
应限制模拟输入变化超过0.1%而引起的动态误差,采样或数字化的时间应小于32μS。每一对或一组要比较的样本数据应同时或在足够短的时间内采集。数字化应采用14位或更高分辨率(土0.05%),2LSB(士0.1%)精度的系统。数字化前模拟信号的放大应保证:在数字化过程中,由于有限分辨率和数字化的不准确而导致的综合误差应小于0.25%。B.5无相移数字滤波器
对于用于评价数据的滤波,无相移(0相移)数字滤波器应具有以下特点(见图B.1):通带的范围应是0Hz~5Hz;
阻带应在10Hz~15Hz之间开始;通带滤波器增益应是1士0.005;阻带滤波器增益应是士0.01。
标引序号说明:
-频率,单位为赫兹(Hz);
滤波器增益;
通带;
阻带。
图B.1无相移数字滤波器特点要求15
GB/T41600-2022
码上扫一扫正版服务到
中华人民共和国
国家标准
汽车直线行驶稳定性试验方法
GB/T41600—2022
中国标准出版社出版发行
北京市朝阳区和平里西街甲2号(100029)北京市西城区三里河北街16号(100045)网址www.spc.net.cn
总编室:(010)68533533
发行中心:(010)51780238
读者服务部:(010)68523946
中国标准出版社秦皇岛印刷厂印刷各地新华书店经销
开本880×1230
2022年7月第一版wwW.bzxz.Net
印张0.75字数19千字
2022年7月第一次印刷
书号:155066·1-70229
定价20.00元
由本社发行中心调换
如有印装差错
版权专有侵权必究
举报电话:(010)68510107
小提示:此标准内容仅展示完整标准里的部分截取内容,若需要完整标准请到上方自行免费下载完整标准文档。
CCST23
中华人民共和国国家标准
GB/T41600—2022
汽车直线行驶稳定性试验方法
Straight-line driving stability test procedure for automobile2022-07-11发布
国家市场监督管理总局
国家标准化管理委员会
2022-11-01实施
GB/T41600—2022
规范性引用文件
术语和定义
测量参数
试验设备
试验条件
试验过程
试验数据处理
附录A(资料性)
附录B(规范性)
试验信息记录示例
数据预处理要求
GB/T41600—2022
本文件按照GB/T1.1一2020《标准化工作导则第1部分:标准化文件的结构和起草规则》的规定起草。
请注意本文件的某些内容可能涉及专利。本文件的发布机构不承担识别专利的责任。本文件由中华人民共和国工业和信息化部提出。本文件由全国汽车标准化技术委员会(SAC/TC114)归口。本文件起草单位:一汽解放汽车有限公司、吉林大学、北汽福田汽车股份有限公司、中汽研汽车检验中心(天津)有限公司。
本文件主要起草人:程超、郭平、那光鑫、王哲、郑全慧、王金松、张延平、刘炜晨、管欣、杨德军、高越、郭睿、赵涛、梁荣亮。
1范围
汽车直线行驶稳定性试验方法
本文件规定了汽车直线行驶稳定性试验方法。本文件适用于GB/T15089中定义的M、N类车辆,其他类型车辆可参照执行。2规范性引用文件
GB/T41600—2022
下列文件中的内容通过文中的规范性引用而构成本文件必不可少的条款。其中,注日期的引用文件,仅该日期对应的版本适用于本文件;不注日期的引用文件,其最新版本(包括所有的修改单)适用于本文件。
GB/T3730.2
道路车辆质量词汇和代码
GB/T12534—1990汽车道路试验方法通则GB/T12549
GB/T15089
3术语和定义
汽车操纵稳定性术语及其定义
机动车辆及挂车分类
GB/T3730.2、GB/T12534—1990、GB/T12549和GB/T15089界定的以及下列术语和定义适用于本文件。
straight-line driving stability直线行驶稳定性
汽车直线行驶时在受到外部干扰后保持或恢复至原来行驶状态的特性,以在限定的直行车道内直线行驶过程中的转向盘修正量来表征。4测量参数
试验中需要测量如下参数:
a)车速;
b)转向盘转角;
转向盘角速度;
d)转向盘力矩。
具体定义见GB/T12549。
试验设备
试验所需测试仪器及其测量范围与最大误差应满足表1的要求,各测试仪器应符合GB/T12534-1990中3.5的规定。
GB/T41600—2022
测试仪器
车速测量仪
转向盘转角、力矩测量仪
6试验条件
6.1试验车辆
表1测试仪器测量范围与最大误差测量变量
转向盘转角
转向盘角速度
转向盘力矩MH
测量范围
0km/h~300km/h
-50°~+50°
-100()/s~+100()/s
50N·m~+50N·m
测量仪器及记录系统的
最大误差
±1km/h
±1()/s
±o.1N·m,lMal≤10Nm
±0.3N·m,IMl>10N·m
试验车辆载荷状态为GB/T3730.2中定义的汽车整备质量基础上增加驾驶员、试验员及仪器的轻载状态或最大设计总质量状态,试验车辆的跑偏量需符合厂方规定的技术条件,方可进行直线稳定性试验。
试验前,对转向系、悬架等关键系统进行检查、调整和紧固,按规定进行润滑。测定车轮定位参数,测定及检查的有关参数的数值,记人附录A中。宜采用新轮胎进行试验,轮胎规格型号、气压、不平衡量应符合汽车出厂技术条件,试验前至少经过150km正常行驶的磨合;若用旧轮胎,试验后残留轮胎胎冠花纹深度不小于1.6mm。6.2试验路面条件
试验场地应在平整、干净、干燥并且铺设均匀的道路上进行,测试道路的坡度在任何方向不应超过2%(宜1.5%)。推荐试验区间路段长度为500m1000m,对于每一次试验,路面条件、坡度和铺路材料都应记录在附录A中。
6.3试验环境
在测试过程中,环境风速在距路面1m高度处测量,最大环境风速不应超过3m/s,理想状况下环境风速不应超过1.5m/s。若在试验过程中风速超过1.5m/s,应避免侧风影响。大气温度在0℃40℃范围内,应记录每次测试时的环境条件,见附录A。7试验过程
7.1预热
在正式试验之前,驾驶员要以试验车速预热车辆,行驶距离不低于50km,同时驾驶员熟悉试验要求和场地。
该试验是闭环试验,不同驾驶员的试验结果会有差异。因此,试验应采用同一设备并由同一驾驶员完成。
7.2直线行驶过程
车辆在试验过程中保持稳定的行驶速度,试验车速为样车最高车速的80%并四舍五入为10的整2
GB/T41600—2022
数倍,也可以该车速为基准,提高或降低试验车速(车速间隔为20km/h),最高试验车速不应超过试验场地的安全车速。整个试验过程中应保证车速偏差不超过试验规定车速的3%,试验车速应在试验报告中详细记录。如有必要,试验可增加加速或减速工况。在直线行驶试验区应布置标桩或在地面绘制车道线,车道宽度在被测车辆的车宽基础上增加0.4m。进入试验区前,车辆提前实现直线行驶状态并保持至少100m或3s时间。试验中,驾驶员按正常驾驶习惯操纵转向盘,确保试验车辆在车道内直行通过。如果试验过程中,撞倒标桩或碾压车道线,则本次试验无效。
在整个试验区内,需记录各传感器信号的时间历程,正反两个方向上的有效试验数据均不应少于3组,最终获得的有效数据总里程不应少于4km,同时记录试验顺序。8试验数据处理
8.1·试验数据预处理
为了维持汽车在测试车道内行驶,驾驶员需要对方向盘进行操作,将这一过程中的转向盘转角、转向盘角速度作为评价汽车直线行驶性能的指标进行采集,数据预处理宜采用下列参数:a)截止频率:f。不小于30Hz;b)数据滤波:采用抗混叠滤波器;采样时间间隔在满足截止频率的基础上根据数据采集过程中采用的抗混叠滤波器性能指标c)
确定。
试验数据预处理方法应符合附录B要求。8.2试验评价指标计算
第k次试验转向盘转角标准差按式(1)确定:Gaswk
式中:
,(8 -8)2
转向盘转角标准差,单位为度);wi-第k次试验第i个采样点转向盘转角瞬时值,单位为度();wk
第k次试验转向盘转角均值,单位为度(°)。转向盘转角平均标准差按式(2)确定:08sw10sk
式中:
转向盘转角平均标准差,单位为度(°);aasw
一第次试验转向盘转角标准差,单位为度(°)。第k次试验转向盘角速度标准差按式(3)确定:Qswk
式中:
,(wkiwm)2
-第k次试验转向盘角速度标准差,单位为度每秒[()/s];第次试验第i个采样点转向盘角速度瞬时值,单位为度每秒[()/s];swki
.(1)
(2)
(3)
GB/T41600—2022
第k次试验转向盘角速度均值,单位为度每秒[(°)/s]。转向盘角速度平均标准差按式(4)确定:1
式中:
转向盘角速度平均标准差,单位为度每秒[(°)/s];一第k次试验转向盘角速度标准差,单位为度每秒[()/s]。uswk
利用转向机构传动比ic可将以上转向盘转角换算为名义转向轮转角r,其中ic按中心区域取值(转向盘转角土10°区间))。
(资料性)
试验信息记录示例
试验前,将车辆、场地、气象等信息参考图A.1进行记录。试验汽车型号
制造厂名
发动机号
行驶里程
前轮距
轻载质量
前轴载质量
额定最大装载质量
前轴载荷质量
前轮胎型号
前左轮气压
花纹高度
前左轮
后轮胎型号
后左轮气压
花纹高度
后左轮
车轮定位参数
主销内倾
主销后倾
车轮外倾
前左轮
后左轮
车轮前束
转向盘直径
所用仪器
测转向盘转角
测转向盘力矩
试验地点
场地坡度
大气温度
试验参加人员
数据处理人员
试验汽车编号
出厂日期
底盘号
后轮距
后轴载质量
后轴载质量
前轮辋型号
前右轮气压
前右轮
后轮辋型号
后右轮气压
后右轮
前右轮
后右轮
转向盘自由行程
测转向盘角速度
测汽车前进速度
路面状况及材质
试验日期
驾驶员
试验记录信息
GB/T41600—2022
GB/T41600—2022
B.1概述
测试、评价的频率范围为0Hz~5HzB.2模拟信号调试
B.2.1传感器和采集系统的带宽要求带宽应大于或等于8Hz。
B.2.2滤波器要求
附录B
(规范性)
数据预处理要求
信号的滤波应采用低通滤波器。通频带宽(从0Hz~一3dB的频率f。)不应小于9Hz。在0Hz~5Hz频率范围内,幅值误差应小于士0.5%。所有模拟信号应使用具有相同相位特性的滤波器进行处理,以保证由于滤波带来的时间延是相同的。为保存低频信号,信号应采用直流耦合。由于包含不同频率成分的模拟信号滤波处理会发生相移,宜使用B.3中描述的数字信号处理方法。B.3混叠误差及抗混叠滤波器
B.3.1模拟信号处理
模拟信号处理的准备包括:选择避免混叠误差的采样频率和滤波器幅值衰减特性、滤波器的相位滞后和时间延迟特性。
B.3.2采样和数学化总体要求
采样和数字化需考虑的内容:保证数字化误差最小的预采样放大率、每次采样的位数、每个周期的采样数、采样和保持放大器、样本空间。对于其他无相移数字滤波器需考虑通带、阻带、衰减、允许纹波的选择,以及滤波器相位滞后的校正。为了实现整体数据达到士0.5%的采集精度,上述因素十分重要。采用巴特沃斯滤波器的衰减和相移信息,避免无法校正的混叠误差,在采样和数字化之前对模拟信号应正确滤波。滤波器阶次及其通带的选择应根据关注频率范围和对应采样频率下信号平整度的要求来确定。最低滤波特性和最小采样频率应满足:a)在0Hz~5Hz的频率范围内,模拟信号的最大衰减量应小于信号数字化的分辨率;b)在1/2采样频率处(即奈奎斯特频率或折叠频率),信号和噪声的所有频率成分的大小要减小到小于数字化分辨率。
示例:对于0.05%的分辨率,在5Hz范围内滤波器的幅值衰减小于0.05%。对于1/2采样频率以上的所有频率处幅值衰减大于99.95%。
B.3.3滤波器阶次要求
为保证数据处理效果,推荐抗混叠滤波器是四阶或者更高。采用抗混叠滤波,并避免过度的模拟信号滤波。此外,所有的滤波器应具有相同的相位特性,以确6
保信号之间的时间延迟差异满足时域测量精度的要求。GB/T41600—2022
注:因为被测变量幅值相乘时,相移及相应的时间延迟会增加,因此当被测变量相乘后形成新的变量时,相移尤其应注意,通过增加滤波器的截止频率f。可以降低相移及时间延迟。B.4采样及数字化
应限制模拟输入变化超过0.1%而引起的动态误差,采样或数字化的时间应小于32μS。每一对或一组要比较的样本数据应同时或在足够短的时间内采集。数字化应采用14位或更高分辨率(土0.05%),2LSB(士0.1%)精度的系统。数字化前模拟信号的放大应保证:在数字化过程中,由于有限分辨率和数字化的不准确而导致的综合误差应小于0.25%。B.5无相移数字滤波器
对于用于评价数据的滤波,无相移(0相移)数字滤波器应具有以下特点(见图B.1):通带的范围应是0Hz~5Hz;
阻带应在10Hz~15Hz之间开始;通带滤波器增益应是1士0.005;阻带滤波器增益应是士0.01。
标引序号说明:
-频率,单位为赫兹(Hz);
滤波器增益;
通带;
阻带。
图B.1无相移数字滤波器特点要求15
GB/T41600-2022
码上扫一扫正版服务到
中华人民共和国
国家标准
汽车直线行驶稳定性试验方法
GB/T41600—2022
中国标准出版社出版发行
北京市朝阳区和平里西街甲2号(100029)北京市西城区三里河北街16号(100045)网址www.spc.net.cn
总编室:(010)68533533
发行中心:(010)51780238
读者服务部:(010)68523946
中国标准出版社秦皇岛印刷厂印刷各地新华书店经销
开本880×1230
2022年7月第一版wwW.bzxz.Net
印张0.75字数19千字
2022年7月第一次印刷
书号:155066·1-70229
定价20.00元
由本社发行中心调换
如有印装差错
版权专有侵权必究
举报电话:(010)68510107
小提示:此标准内容仅展示完整标准里的部分截取内容,若需要完整标准请到上方自行免费下载完整标准文档。
标准图片预览:





- 其它标准
- 热门标准
- 国家标准
- GB/T2828.1-2012 计数抽样检验程序 第1部分:按接收质量限(AQL)检索的逐批检验抽样计划
- GB50367-2013 混凝土结构加固设计规范
- GB/T18204.4-2000 公共场所毛巾、床上卧具微生物检验方法细菌总数测定
- GB5009.225-2023 食品安全国家标准 酒和食用酒精中乙醇浓度的测定
- GB/T3836.1-2021 爆炸性环境 第1部分:设备 通用要求
- GB/T29863-2023 服装制图
- GB/T9145-2003 普通螺纹 中等精度、优选系列的极限尺寸
- GB/T11839-1989 二氧化铀芯块中硼的测定 姜黄素萃取光度法
- GB/T23892.3-2009 滑动轴承 稳态条件下流体动压可倾瓦块止推轴承 第3部分:可倾瓦块止推轴承计算的许用值
- GB/T18380.33-2022 电缆和光缆在火焰条件下的燃烧试验 第33部分:垂直安装的成束电线电缆火焰垂直蔓延试验 A类
- GB/T9239-1988 刚性转子平衡品质 许用不平衡的确定
- GB/T15917.3-1995 金属镝及氧化镝化学分析方法 对氯苯基荧光酮--溴化十六烷基三甲基胺分光光度法测定钽量
- GB50209-2002 建筑地面工程施工质量验收规范
- GB/T6122.1-2002 圆角铣刀 第1部分:型式和尺寸
- GB/T7433-1987 对称电缆载波通信系统抗无线电广播和通信干扰的指标
- 行业新闻
请牢记:“bzxz.net”即是“标准下载”四个汉字汉语拼音首字母与国际顶级域名“.net”的组合。 ©2025 标准下载网 www.bzxz.net 本站邮件:bzxznet@163.com
网站备案号:湘ICP备2025141790号-2
网站备案号:湘ICP备2025141790号-2