- 您的位置:
- 标准下载网 >>
- 标准分类 >>
- 国家标准(GB) >>
- GB/T 33643-2022无损检测 声发射泄漏检测方法
标准号:
GB/T 33643-2022
标准名称:
无损检测 声发射泄漏检测方法
标准类别:
国家标准(GB)
英文名称:
Non-destructive testing—Test methods for leak detection by means of acoustic emission标准状态:
现行-
发布日期:
2022-03-09 -
实施日期:
2022-10-01 出版语种:
简体中文下载格式:
.pdf .zip下载大小:
8.16 MB
标准ICS号:
试验>>19.100无损检测中标分类号:
机械>>机械综合>>J04基础标准与通用方法
替代情况:
替代GB/T 33643-2017
部分标准内容:
ICS19.100
CCSJ04
中华人民共和国国家标准
GB/T33643—2022
代替GB/T33643—2017
无损检测
声发射泄漏检测方法
Non-destructive testing-Test methods for leak detection by means ofacousticemission
[IS018081:2016,Non-destructive testing—Acoustic emission testing(AT)-Leakdetectionbymeansofacousticemission,NEQ2022-03-09发布
国家市场监督管理总局
国家标准化管理委员会
2022-10-01实施
规范性引用文件
术语和定义
人员要求下载标准就来标准下载网
方法概要
检测工艺规程
检测系统
检测程序
检测结果评价·
检测记录和报告
附录A(规范性)声发射系统性能要求附录B(资料性)
典型泄漏检测应用案例
GB/T33643—2022
GB/T33643—2022
本文件按照GB/T1.1一2020《标准化工作导则第1部分:标准化文件的结构和起草规则》的规定起草。
本文件代替GB/T33643—2017《无损检测声发射泄漏检测方法》,与GB/T33643—2017相比,除结构调整和编辑性改动外,主要技术变化如下:增加了规范性引用文件的内容(见第2章,2017年版的第2章);一删除了安全要求(见2017年版的第5章);增加了对传感器的固定的要求(见7.3.2);—增加了传感器外壳防护等级的要求(见7.3.3);增加了测量参数的要求(见7.5);—删除了压力指示装置的要求(见2017年版的8.6)。本文件参考ISO18081:2016无损检测声发射检测声发射泄漏检测方法》起草,一致性程度为非等效。
请注意本文件的某些内容可能涉及专利。本文件的发布机构不承担识别专利的责任本文件由全国无损检测标准化技术委员会(SAC/TC56)提出并归口。本文件起草单位:中国特种设备检测研究院、上海材料研究所、安徽华夏高科技开发有限责任公司、南京市锅炉压力容器检验研究院、北京声华兴业科技有限公司、山东科捷工程检测有限公司、北京科海恒生科技有限公司。
本文件主要起草人:张君娇、沈功田、沈永娜、丁杰、业成、胡斌、俞跃、王婷、蒋俊、刘时风、李寰、梁玉梅、段庆儒、熊群峰。
本文件于2017年首次发布,本次为第一次修订。m
1范围
无损检测声发射泄漏检测方法
本文件描述了基于声发射(AE)技术的泄漏检测方法和结果评价。本文件适用于结构或部件由于压力差而产生泄漏的声发射检测。2规范性引用文件
GB/T33643—2022
下列文件中的内容通过文中的规范性引用而构成本文件必不可少的条款。其中,注日期的引用文件,仅该日期对应的版本适用于本文件;不注日期的引用文件,其最新版本(包括所有的修改单)适用于本文件。
GB/T4208
GB/T9445
外壳防护等级(IP代码)
无损检测人员资格鉴定与认证
GB/T12604.4
GB/T12604.7
GB/T19800
GB/T19801
GB/T20737
GB/T27025
3术语和定义
无损检测
术语声发射检测
术语泄漏检测
无损检测
无损检测
声发射检测换能器的一级校准
无损检测
声发射检测
声发射传感器的二级校准
通用术语和定义
无损检测
检测和校准实验室能力的通用要求GB/T12604.4GB/T12604.7和GB/T20737界定的术语和定义适用于本文件。4人员要求
执行本文件实施声发射检测的人员,应按照GB/T9445或合同各方同意的体系进行资格鉴定与认证,并由雇主或其代理对其进行岗位培训和操作授权。5方法概要
5.1泄漏产生声发射的现象
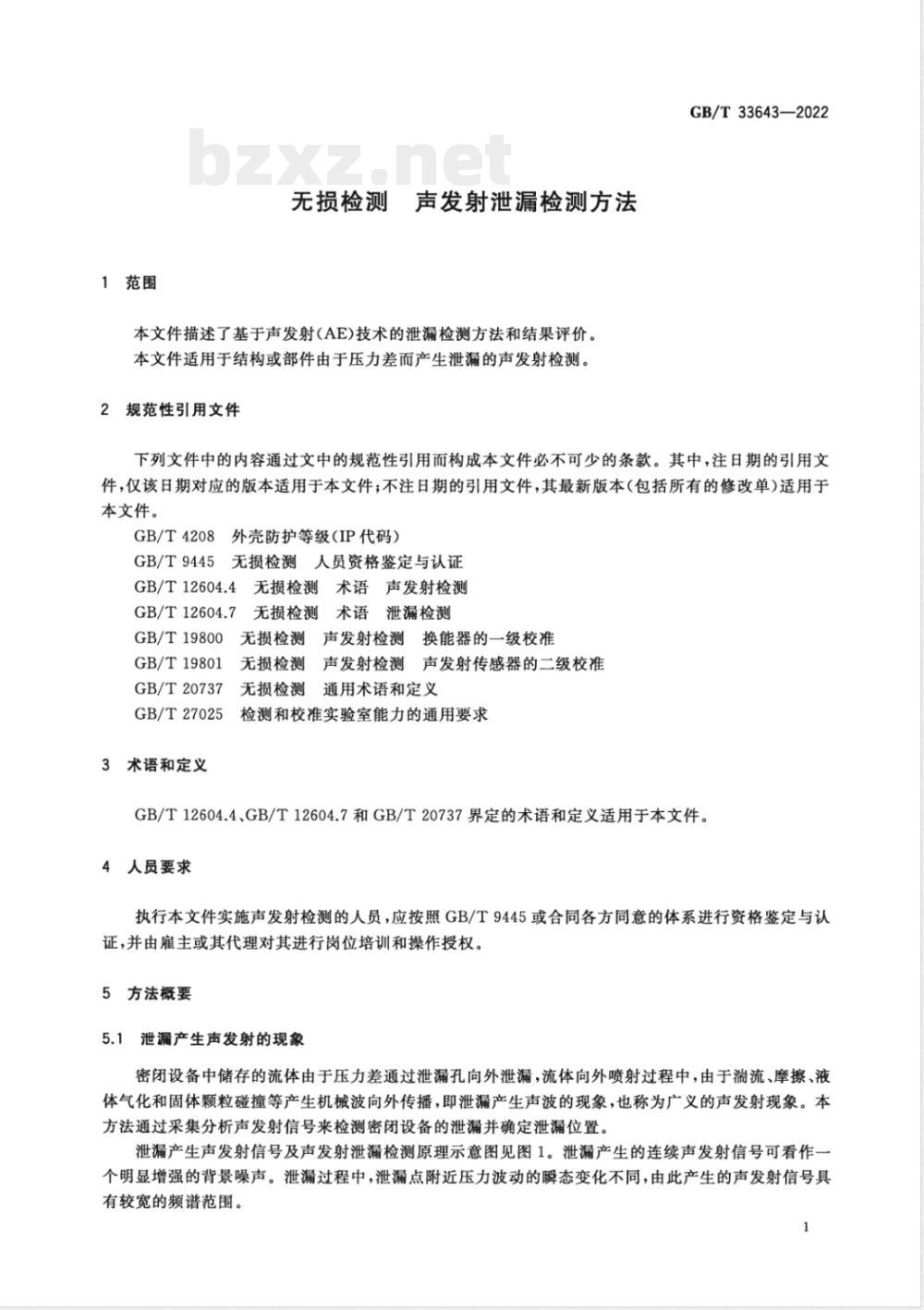
密闭设备中储存的流体由于压力差通过泄漏孔向外泄漏,流体向外喷射过程中,由于流、摩擦、液体气化和固体颗粒碰撞等产生机波向外传播,即泄漏产生声波的现象,也称为广义的声发射现象。本方法通过采集分析声发射信号来检测密闭设备的泄漏并确定泄漏位置。泄漏产生声发射信号及声发射泄漏检测原理示意图见图1。泄漏产生的连续声发射信号可看作个明显增强的背景噪声。泄漏过程中,泄漏点附近压力波动的瞬态变化不同,由此产生的声发射信号具有较宽的频谱范围。
GB/T33643—2022
标引序号说明:
流体;
AE传感器:
P.,P,压力;
泄漏口直径;
波速;
泄漏口长度,
图1泄漏产生声发射信号及声发射泄漏检测原理示意图泄漏产生声发射信号的源
以下为液体或气体泄漏产生声发射信号的源:a)
逸出气体或液体的湍流流动;
泄漏路径中的流体摩擦;
在通过漏孔中的液体中产生气穴,导致两相流的流动;当泄漏流动开始或停止时产生的压力冲击;声发射监测区域内固体颗粒对被检设备表面的冲击;气体或液体射流(验证来源);脉动气泡;
气泡爆破;
气泡对设备壳体的冲击;
液体的汽化(闪蒸)。
影响泄漏声发射特性的主要因素5.3.1总则
泄漏产生的声发射信号强度取决于泄漏介质的形态和其物理性质,影响泄漏声发射特性的主要因素见表1。
影响因素
介质的相
介质黏度
流动类型
压力差
泄漏路径的形状
泄漏路径的长度
泄漏路径的表面粗糙度
表1影响泄漏声发射特性的主要因素高活度声发射
气、液两相
裂缝状
5.3.2不同介质及其状态对泄漏的影响GB/T33643—2022
低活度声发射
圆孔状
气体泄漏和气液两相介质泄漏产生的声发射信号强度高于液体泄漏产生的声发射信号强度,气液两相介质泄漏产生的声发射信号强度最高介质的黏度越低,泄漏过程中产生的声发射信号越强;介质的黏度越高,泄漏过程中产生的声发射信号越弱。
瑞流是泄漏产生声发射信号的主要因素之一,层流通常不产生可检测到的声发射信号。水中气穴事件的颊谱包含数千赫兹到数兆赫兹的额率范围。气穴产生离散的声发射,其能量比流引起的声发射至少高一个数量级。5.3.3压力差和温度的影响
压力差是决定泄漏率和泄漏声发射信号强度的主要因素。即使存在泄漏路径,泄漏的发生也取决于流体温度或压力的一个阀值,即在未达到压力阅值或温度阈值前没有泄漏发生。基于此条件,当流体介质的温度或压力上升时,泄漏突然出现,并可能被检测到;当压力或温度反向变化时,泄漏量逐渐降低并达到最终降为零的临界点,例如低于工作温度和/或工作压力的密封处发生可逆泄漏。泄漏产生的声发射信号通常具有一定的特征频率,它取决于压力差和泄漏路径的形状。因此,传感器的响应频率对泄漏的检测灵敏度有较大影响,在选择仪器时应考虑这一因素。5.3.4泄漏路径几何形状的影响
自然形成的泄漏路径(如腐蚀孔,疲劳或应力腐蚀裂纹)产生的声发射强度一般大于由标准人工泄漏孔产生的声发射强度。表征泄漏路径特征的主要参数为横截面、长度和表面粗糙度等,其变化对泄漏声发射强度的影响见表1。
5.3.5声波传播的影响
声波的传播是泄漏声发射检测最重要的影响因素之一,由于波的传播而影响泄漏声发射信号探测的因素主要包括以下内容:
a)波的反射、折射和模态转换;b)从声源到传感器的多传播路径;3
GB/T33643—2022
c)声波的频散;
d)声波的衰减。
声波的衰减受结构或管道内介质的影响,内部和外部存在液体会减弱可检测到的声信号,这种影响取决于不同材料的声阻抗之比。由于多数液体的声衰减小,因此液体中的声波可用于长距离声发射源的检测。
5.4应用
声发射技术为密闭设备的泄漏检测提供了多种可能,以下为主要应用对象:a)
压力容器;
管道及管道系统;
常压储罐;
锅炉蒸汽包;
锅炉管;
高压灭菌器;
热交换器;
密封装置;
阀门;
安全闵;
真空系统。
6检测工艺规程
从事声发射泄漏检测的单位应按本文件的要求制定检测工艺规程,并进行验证。检测工艺规程应6.1
至少包括以下内容:
检测目的及适用范围;
执行文件、法规;
人员资格;
检测设备器材:仪器主机、传感器、前置放大器、耦合剂、信号线、电缆线、检测数据采集和分析软件等;
被检件的信息:几何形状与尺寸、材质、材料热处理状态、设计与运行参数;检测覆盖范围及传感器阵列确定;被检件表面状态及传感器安装方式;灵敏度测量、衰减测量和定位校准;检测过程;
检测数据记录和在线显示;
定位程序;
数据分析和解释;
检测结果的评价和处理;
检测记录、报告和资料存档;
编制、审核和批准人员;
编制日期。
6.2检测工艺规程包括以下重要因素:a)
声发射仪规格型号;
传感器规格型号;
判定泄漏使用的声发射信号参数和方法;d)人员技能要求(必要时)。
6.3检测工艺规程包括以下一般因素:a)检测压力;
b)检测温度;
保压时间;
d)验收准则;
e)人员资格。
当重要因素发生变化时,应重新编制和验证检测工艺规程。7检测系统
7.1总则
GB/T33643—2022
声发射检测系统应包括传感器、前置放大器、系统主机、显示和存储等单元。检测系统的性能除符合7.2~7.6的要求外,还应符合附录A的规定。7.2
系统校准
声发射传感器、前置放大器和系统主机每年至少进行一次校准。声发射传感器的校准按GB/T19800和GB/T19801的规定执行,其他部件的校准按仪器制造商规定的方法进行,其结果不应低于附录A的规定。仪器使用单位应制定校准作业指导书,校准结果应有相应记录和报告。7.3传感器
7.3.1频率范围
泄漏检测的最佳频率范围的选择取决于被检件,如流体类型、泄漏的压力差、泄漏率和传感器到源距离等。常压储罐罐底板泄漏检测的推荐频率范围是20kHz~80kHz,高压管道泄漏检测的优选频率为400kHz,低压管道(如供水管道)泄漏检测的频率通常选择5kHz或更低的频率。7.3.2传感器的固定
传感器的固定方法受监测时间的影响。在铁磁性被检件上临时安装传感器时,磁夹具是首选的固定工具。在被检件上永久性固定传感器时,可用金属夹或合适的粘贴耦合剂,将其固定或粘贴到被检件上。在逐点巡检的情况下,可在短时间内(如数秒钟)用手持方式固定传感器。对于某些特殊环境下,可采用空气耦合的方式来进行信号采集。7.3.3传感器选择
检测可选用无源传感器或具有合适带宽的声波探测元件与前置放大器集成一体化的传感器。如需将传感器浸人液体中,应选用浸入式传感器,传感器的外壳防护等级应至少达到GB/T4208规定的IP68等级。传感器及其他浸人式附件应牢固固定以适应液体最大可能的压力。对于有防爆要求的现场,传感器或整套检测装置应满足现场防爆要求。7.4声发射仪
7.4.1单通道声发射仪
单通道声发射仪通常用于逐点检测的模式,在被检件上分别对感兴趣的区域进行移动检测。5
GB/T33643—2022
7.4.2多通道声发射夜
多通道声发射仪主要用于大型结构件的检测,在检测过程中各个传感器位置固定,可采用8.7.2规定的定位方法进行泄漏定位。
连续远程结构健康监测,如核电站管道网络的泄漏监测,通常采用固定安装的多通道声发射仪配置。
7.5测量参数
对于简单的仪器,可连续测量平均信号电平ASL值(一定时间内AE信号电平的对数均值)和/或有效值电压RMS值(一定时间内AE信号电压的均方根值)和/或在一定时间内的幅度峰值,并显示结果。
对于较高性能的仪器,每个通道随着时间变化的结果可以数字或图形的形式显示,可与静态的或计算的报警值相比较,达到报警条件自动触发报警,更高性能的仪器也可获取并存储波形数据,利用△t测量或互相关法来确定时差进行泄漏源定位。7.6泄漏声发射模拟源
可使用人工泄漏噪声源作为泄漏声发射模拟源对声发射检测系统进行验证。人工泄漏噪声源可使用空气喷射装置或带有钻孔的试块产生,或管道通过受控的气流或液体流,用于确定模拟源幅度对模拟源流量的依赖程度以及在距发射器一定距离处测量的幅度。可重复性良好的人工泄漏噪声源可使用信号发生器产生电子白噪声或一定频率的正弦波激励传感器产生的声信号,用于系统周期性验证。8检测程序
8.1检测前的准备
8.1.1资料审查
资料审查应包括以下内容:
设备制造文件资料:峻工的整体结构图和重要部件结构图等;a)
设备运行记录资料:开停车情况、运行参数、工作介质、载荷变化情况以及运行中出现的异常情b)
况等;
检验资料:历次检验报告;
d)其他资料:修理和改造的文件资料等。8.1.2现场勘察
在勘察现场时,应找出可能出现的噪声源,如脚手架的摩擦、内部或外部附件的移动、电磁干扰、机械振动和流体流动等。应排除噪声源,否则应进行记录。8.1.3检测方案的制定
检测方案应考虑的因素,除符合通用工艺规程外,还应考以下三个因素:a)检测条件的确定:根据现场情况确定检测条件,建立检测人员和加压控制人员的联络方式;传感器阵列的确定:根据被检件几何尺寸及泄漏检测选用方法,确定传感器布置的阵列。如无b)
特殊要求,相邻传感器之间的间距应接近;6
GB/T33643—2022
c)确定加压程序:根据检测选用的声发射仪器、检测方法及被检件实际条件,确定加压与保压的程序和时间。
8.2传感器的安装
传感器的安装应满足以下要求:a)按照确定的传感器阵列在被检件上确定传感器安装的具体位置,整体检测时,传感器的安装部位尽量远离人孔、接管、法兰、支座、支柱、垫板和焊缝部位;局部检测时,被检测部位应位于传感器阵列中间:
b)对传感器的安装部位进行表面处理,使其表面平整并露出金属光泽;可保留表面光滑致密的保护层,但应测量保护层对声发射信号的衰减;c)在传感器的安装部位涂上耦合剂,耦合剂应采用声耦合性能良好的材料,推荐采用真空脂、凡士林、黄油等材料,选用耦合剂的使用温度等级应与被检件表面温度相匹配d)
将传感器压在被检件的表面,使传感器与被检件表面达到良好的声耦合状态e)采用磁夹具、胶带纸或其他方式将传感器牢固固定在被检件上,并保持传感器与被检件和固定装置的绝缘;
f对于低温或高温设备的检测,可采用波导杆来改善传感器的耦合温度,但应测量波导杆对声发射信号衰减和定位特性的影响:g)对于埋地管道内部泄漏检测使用的管道内检测器,声发射传感器安装在管道内检测器上跟随其运动进行检测(见附录B)。根据管道内部的编码器和外部的定位标记,可确定管道泄漏点的位置。
8.3声发射检测系统的调试
8.3.1总则
将已安装的传感器与前置放大器和系统主机用电缆线连接,开机预热至系统稳定工作状态,对声发射检测系统进行初步工作参数设置,然后按8.3.28.3.5的规定依次对系统进行调试。8.3.2通道灵敏度测试
在检测开始之前和结束之后应进行通道灵敏度的测试。要求对每一个通道进行模拟源声发射幅值响应测试,每个通道响应的幅度值与所有通道的平均幅度值之差不应大于士4dB。如系统主机有自动传感器测试功能,检测结束后可采用该功能进行通道灵敏度测试。8.3.3衰减测量
应进行与声发射检测条件相同的衰减特性测量。衰减测量应选择远离人孔和接管等结构不连续的部位,使用模拟源进行测量,模拟源应满足7.6的规定。如果已有检测条件相同的衰减特性数据,可不再进行衰减特性测量,但应把该衰减特性数据在本次检测记录和报告中注明。8.3.4定位校准
采用计算定位时,在被检件上传感器阵列的任何部位,声发射模拟源产生的弹性波至少能被该定位阵列中的传感器收到,并得到唯一定位结果,定位部位与理论位置的偏差不超过该传感器阵列中最大传感器间距的5%。
采用区域定位时,声发射模拟源产生的弹性波应至少被该区域内的一个传感器接收到。声发射模拟源可采用Hsu-Nielsen源或人工泄漏噪声源。7
GB/T33643—2022
8.3.5背景噪声的测试和识别
背景噪声包括环境噪声和检测过程的噪声。环境噪声包括天气条件、道路交通、铁路、飞机、鸟类等产生的噪声。通过降低门槛电压来测量每个通道的背景噪声,如果背景噪声接近或大于所被检件介质泄漏产生的声发射信号强度,应设法消除背景噪声的干扰,否则不宜进行声发射泄漏检测。可增加一个护卫传感器监测空气传播的噪声(声在水下环境传播),用于识别和忽略环境噪声的影响。检测过程的噪声由被测件工作环境产生,包括机械噪声、电气噪声、设备内液体流动噪声等。可通过选择合适的检测时间、隔离噪声源或使用滤波器等方法来消除或降低噪声的影响。8.4检测参数的选取
泄漏检测在传感器不同的位置直接测量RMS或ASL值,如发现存在泄漏的位置,可通过采用升高或降低压力的方法测量RMS或ASL值的变化来验证泄漏的发生。对于泄漏难以确认的情况,可增加以下特征参数的测量:a)到达时间;
b)波形;
c)频率(频谱);
d)其他输人参数(如温度)。
5检测数据采集
数据采集在巡检模式下以单一参数(如RMS,ASL或峰值)通过进行逐点测量来发现和确定泄漏点。如仪器允许,应储存所有点的检测数据。检测仪器如具备条件,应增加更多的参数,连续或周期性记录必要的检测数据。检测数据采集的持续时间应考虑背景噪声的测量值及其浮动范围。8.6检测数据显示和分析
检测数据直接数值显示和分析
检测数据显示可直接给出测量的RMS、ASL和/或峰值信号电平值。8.6.2参数相关的历程图显示和分析系统可将检测数据与检测时间、压力或温度等相关参量以历程图的方式进行显示。8
小提示:此标准内容仅展示完整标准里的部分截取内容,若需要完整标准请到上方自行免费下载完整标准文档。
CCSJ04
中华人民共和国国家标准
GB/T33643—2022
代替GB/T33643—2017
无损检测
声发射泄漏检测方法
Non-destructive testing-Test methods for leak detection by means ofacousticemission
[IS018081:2016,Non-destructive testing—Acoustic emission testing(AT)-Leakdetectionbymeansofacousticemission,NEQ2022-03-09发布
国家市场监督管理总局
国家标准化管理委员会
2022-10-01实施
规范性引用文件
术语和定义
人员要求下载标准就来标准下载网
方法概要
检测工艺规程
检测系统
检测程序
检测结果评价·
检测记录和报告
附录A(规范性)声发射系统性能要求附录B(资料性)
典型泄漏检测应用案例
GB/T33643—2022
GB/T33643—2022
本文件按照GB/T1.1一2020《标准化工作导则第1部分:标准化文件的结构和起草规则》的规定起草。
本文件代替GB/T33643—2017《无损检测声发射泄漏检测方法》,与GB/T33643—2017相比,除结构调整和编辑性改动外,主要技术变化如下:增加了规范性引用文件的内容(见第2章,2017年版的第2章);一删除了安全要求(见2017年版的第5章);增加了对传感器的固定的要求(见7.3.2);—增加了传感器外壳防护等级的要求(见7.3.3);增加了测量参数的要求(见7.5);—删除了压力指示装置的要求(见2017年版的8.6)。本文件参考ISO18081:2016无损检测声发射检测声发射泄漏检测方法》起草,一致性程度为非等效。
请注意本文件的某些内容可能涉及专利。本文件的发布机构不承担识别专利的责任本文件由全国无损检测标准化技术委员会(SAC/TC56)提出并归口。本文件起草单位:中国特种设备检测研究院、上海材料研究所、安徽华夏高科技开发有限责任公司、南京市锅炉压力容器检验研究院、北京声华兴业科技有限公司、山东科捷工程检测有限公司、北京科海恒生科技有限公司。
本文件主要起草人:张君娇、沈功田、沈永娜、丁杰、业成、胡斌、俞跃、王婷、蒋俊、刘时风、李寰、梁玉梅、段庆儒、熊群峰。
本文件于2017年首次发布,本次为第一次修订。m
1范围
无损检测声发射泄漏检测方法
本文件描述了基于声发射(AE)技术的泄漏检测方法和结果评价。本文件适用于结构或部件由于压力差而产生泄漏的声发射检测。2规范性引用文件
GB/T33643—2022
下列文件中的内容通过文中的规范性引用而构成本文件必不可少的条款。其中,注日期的引用文件,仅该日期对应的版本适用于本文件;不注日期的引用文件,其最新版本(包括所有的修改单)适用于本文件。
GB/T4208
GB/T9445
外壳防护等级(IP代码)
无损检测人员资格鉴定与认证
GB/T12604.4
GB/T12604.7
GB/T19800
GB/T19801
GB/T20737
GB/T27025
3术语和定义
无损检测
术语声发射检测
术语泄漏检测
无损检测
无损检测
声发射检测换能器的一级校准
无损检测
声发射检测
声发射传感器的二级校准
通用术语和定义
无损检测
检测和校准实验室能力的通用要求GB/T12604.4GB/T12604.7和GB/T20737界定的术语和定义适用于本文件。4人员要求
执行本文件实施声发射检测的人员,应按照GB/T9445或合同各方同意的体系进行资格鉴定与认证,并由雇主或其代理对其进行岗位培训和操作授权。5方法概要
5.1泄漏产生声发射的现象
密闭设备中储存的流体由于压力差通过泄漏孔向外泄漏,流体向外喷射过程中,由于流、摩擦、液体气化和固体颗粒碰撞等产生机波向外传播,即泄漏产生声波的现象,也称为广义的声发射现象。本方法通过采集分析声发射信号来检测密闭设备的泄漏并确定泄漏位置。泄漏产生声发射信号及声发射泄漏检测原理示意图见图1。泄漏产生的连续声发射信号可看作个明显增强的背景噪声。泄漏过程中,泄漏点附近压力波动的瞬态变化不同,由此产生的声发射信号具有较宽的频谱范围。
GB/T33643—2022
标引序号说明:
流体;
AE传感器:
P.,P,压力;
泄漏口直径;
波速;
泄漏口长度,
图1泄漏产生声发射信号及声发射泄漏检测原理示意图泄漏产生声发射信号的源
以下为液体或气体泄漏产生声发射信号的源:a)
逸出气体或液体的湍流流动;
泄漏路径中的流体摩擦;
在通过漏孔中的液体中产生气穴,导致两相流的流动;当泄漏流动开始或停止时产生的压力冲击;声发射监测区域内固体颗粒对被检设备表面的冲击;气体或液体射流(验证来源);脉动气泡;
气泡爆破;
气泡对设备壳体的冲击;
液体的汽化(闪蒸)。
影响泄漏声发射特性的主要因素5.3.1总则
泄漏产生的声发射信号强度取决于泄漏介质的形态和其物理性质,影响泄漏声发射特性的主要因素见表1。
影响因素
介质的相
介质黏度
流动类型
压力差
泄漏路径的形状
泄漏路径的长度
泄漏路径的表面粗糙度
表1影响泄漏声发射特性的主要因素高活度声发射
气、液两相
裂缝状
5.3.2不同介质及其状态对泄漏的影响GB/T33643—2022
低活度声发射
圆孔状
气体泄漏和气液两相介质泄漏产生的声发射信号强度高于液体泄漏产生的声发射信号强度,气液两相介质泄漏产生的声发射信号强度最高介质的黏度越低,泄漏过程中产生的声发射信号越强;介质的黏度越高,泄漏过程中产生的声发射信号越弱。
瑞流是泄漏产生声发射信号的主要因素之一,层流通常不产生可检测到的声发射信号。水中气穴事件的颊谱包含数千赫兹到数兆赫兹的额率范围。气穴产生离散的声发射,其能量比流引起的声发射至少高一个数量级。5.3.3压力差和温度的影响
压力差是决定泄漏率和泄漏声发射信号强度的主要因素。即使存在泄漏路径,泄漏的发生也取决于流体温度或压力的一个阀值,即在未达到压力阅值或温度阈值前没有泄漏发生。基于此条件,当流体介质的温度或压力上升时,泄漏突然出现,并可能被检测到;当压力或温度反向变化时,泄漏量逐渐降低并达到最终降为零的临界点,例如低于工作温度和/或工作压力的密封处发生可逆泄漏。泄漏产生的声发射信号通常具有一定的特征频率,它取决于压力差和泄漏路径的形状。因此,传感器的响应频率对泄漏的检测灵敏度有较大影响,在选择仪器时应考虑这一因素。5.3.4泄漏路径几何形状的影响
自然形成的泄漏路径(如腐蚀孔,疲劳或应力腐蚀裂纹)产生的声发射强度一般大于由标准人工泄漏孔产生的声发射强度。表征泄漏路径特征的主要参数为横截面、长度和表面粗糙度等,其变化对泄漏声发射强度的影响见表1。
5.3.5声波传播的影响
声波的传播是泄漏声发射检测最重要的影响因素之一,由于波的传播而影响泄漏声发射信号探测的因素主要包括以下内容:
a)波的反射、折射和模态转换;b)从声源到传感器的多传播路径;3
GB/T33643—2022
c)声波的频散;
d)声波的衰减。
声波的衰减受结构或管道内介质的影响,内部和外部存在液体会减弱可检测到的声信号,这种影响取决于不同材料的声阻抗之比。由于多数液体的声衰减小,因此液体中的声波可用于长距离声发射源的检测。
5.4应用
声发射技术为密闭设备的泄漏检测提供了多种可能,以下为主要应用对象:a)
压力容器;
管道及管道系统;
常压储罐;
锅炉蒸汽包;
锅炉管;
高压灭菌器;
热交换器;
密封装置;
阀门;
安全闵;
真空系统。
6检测工艺规程
从事声发射泄漏检测的单位应按本文件的要求制定检测工艺规程,并进行验证。检测工艺规程应6.1
至少包括以下内容:
检测目的及适用范围;
执行文件、法规;
人员资格;
检测设备器材:仪器主机、传感器、前置放大器、耦合剂、信号线、电缆线、检测数据采集和分析软件等;
被检件的信息:几何形状与尺寸、材质、材料热处理状态、设计与运行参数;检测覆盖范围及传感器阵列确定;被检件表面状态及传感器安装方式;灵敏度测量、衰减测量和定位校准;检测过程;
检测数据记录和在线显示;
定位程序;
数据分析和解释;
检测结果的评价和处理;
检测记录、报告和资料存档;
编制、审核和批准人员;
编制日期。
6.2检测工艺规程包括以下重要因素:a)
声发射仪规格型号;
传感器规格型号;
判定泄漏使用的声发射信号参数和方法;d)人员技能要求(必要时)。
6.3检测工艺规程包括以下一般因素:a)检测压力;
b)检测温度;
保压时间;
d)验收准则;
e)人员资格。
当重要因素发生变化时,应重新编制和验证检测工艺规程。7检测系统
7.1总则
GB/T33643—2022
声发射检测系统应包括传感器、前置放大器、系统主机、显示和存储等单元。检测系统的性能除符合7.2~7.6的要求外,还应符合附录A的规定。7.2
系统校准
声发射传感器、前置放大器和系统主机每年至少进行一次校准。声发射传感器的校准按GB/T19800和GB/T19801的规定执行,其他部件的校准按仪器制造商规定的方法进行,其结果不应低于附录A的规定。仪器使用单位应制定校准作业指导书,校准结果应有相应记录和报告。7.3传感器
7.3.1频率范围
泄漏检测的最佳频率范围的选择取决于被检件,如流体类型、泄漏的压力差、泄漏率和传感器到源距离等。常压储罐罐底板泄漏检测的推荐频率范围是20kHz~80kHz,高压管道泄漏检测的优选频率为400kHz,低压管道(如供水管道)泄漏检测的频率通常选择5kHz或更低的频率。7.3.2传感器的固定
传感器的固定方法受监测时间的影响。在铁磁性被检件上临时安装传感器时,磁夹具是首选的固定工具。在被检件上永久性固定传感器时,可用金属夹或合适的粘贴耦合剂,将其固定或粘贴到被检件上。在逐点巡检的情况下,可在短时间内(如数秒钟)用手持方式固定传感器。对于某些特殊环境下,可采用空气耦合的方式来进行信号采集。7.3.3传感器选择
检测可选用无源传感器或具有合适带宽的声波探测元件与前置放大器集成一体化的传感器。如需将传感器浸人液体中,应选用浸入式传感器,传感器的外壳防护等级应至少达到GB/T4208规定的IP68等级。传感器及其他浸人式附件应牢固固定以适应液体最大可能的压力。对于有防爆要求的现场,传感器或整套检测装置应满足现场防爆要求。7.4声发射仪
7.4.1单通道声发射仪
单通道声发射仪通常用于逐点检测的模式,在被检件上分别对感兴趣的区域进行移动检测。5
GB/T33643—2022
7.4.2多通道声发射夜
多通道声发射仪主要用于大型结构件的检测,在检测过程中各个传感器位置固定,可采用8.7.2规定的定位方法进行泄漏定位。
连续远程结构健康监测,如核电站管道网络的泄漏监测,通常采用固定安装的多通道声发射仪配置。
7.5测量参数
对于简单的仪器,可连续测量平均信号电平ASL值(一定时间内AE信号电平的对数均值)和/或有效值电压RMS值(一定时间内AE信号电压的均方根值)和/或在一定时间内的幅度峰值,并显示结果。
对于较高性能的仪器,每个通道随着时间变化的结果可以数字或图形的形式显示,可与静态的或计算的报警值相比较,达到报警条件自动触发报警,更高性能的仪器也可获取并存储波形数据,利用△t测量或互相关法来确定时差进行泄漏源定位。7.6泄漏声发射模拟源
可使用人工泄漏噪声源作为泄漏声发射模拟源对声发射检测系统进行验证。人工泄漏噪声源可使用空气喷射装置或带有钻孔的试块产生,或管道通过受控的气流或液体流,用于确定模拟源幅度对模拟源流量的依赖程度以及在距发射器一定距离处测量的幅度。可重复性良好的人工泄漏噪声源可使用信号发生器产生电子白噪声或一定频率的正弦波激励传感器产生的声信号,用于系统周期性验证。8检测程序
8.1检测前的准备
8.1.1资料审查
资料审查应包括以下内容:
设备制造文件资料:峻工的整体结构图和重要部件结构图等;a)
设备运行记录资料:开停车情况、运行参数、工作介质、载荷变化情况以及运行中出现的异常情b)
况等;
检验资料:历次检验报告;
d)其他资料:修理和改造的文件资料等。8.1.2现场勘察
在勘察现场时,应找出可能出现的噪声源,如脚手架的摩擦、内部或外部附件的移动、电磁干扰、机械振动和流体流动等。应排除噪声源,否则应进行记录。8.1.3检测方案的制定
检测方案应考虑的因素,除符合通用工艺规程外,还应考以下三个因素:a)检测条件的确定:根据现场情况确定检测条件,建立检测人员和加压控制人员的联络方式;传感器阵列的确定:根据被检件几何尺寸及泄漏检测选用方法,确定传感器布置的阵列。如无b)
特殊要求,相邻传感器之间的间距应接近;6
GB/T33643—2022
c)确定加压程序:根据检测选用的声发射仪器、检测方法及被检件实际条件,确定加压与保压的程序和时间。
8.2传感器的安装
传感器的安装应满足以下要求:a)按照确定的传感器阵列在被检件上确定传感器安装的具体位置,整体检测时,传感器的安装部位尽量远离人孔、接管、法兰、支座、支柱、垫板和焊缝部位;局部检测时,被检测部位应位于传感器阵列中间:
b)对传感器的安装部位进行表面处理,使其表面平整并露出金属光泽;可保留表面光滑致密的保护层,但应测量保护层对声发射信号的衰减;c)在传感器的安装部位涂上耦合剂,耦合剂应采用声耦合性能良好的材料,推荐采用真空脂、凡士林、黄油等材料,选用耦合剂的使用温度等级应与被检件表面温度相匹配d)
将传感器压在被检件的表面,使传感器与被检件表面达到良好的声耦合状态e)采用磁夹具、胶带纸或其他方式将传感器牢固固定在被检件上,并保持传感器与被检件和固定装置的绝缘;
f对于低温或高温设备的检测,可采用波导杆来改善传感器的耦合温度,但应测量波导杆对声发射信号衰减和定位特性的影响:g)对于埋地管道内部泄漏检测使用的管道内检测器,声发射传感器安装在管道内检测器上跟随其运动进行检测(见附录B)。根据管道内部的编码器和外部的定位标记,可确定管道泄漏点的位置。
8.3声发射检测系统的调试
8.3.1总则
将已安装的传感器与前置放大器和系统主机用电缆线连接,开机预热至系统稳定工作状态,对声发射检测系统进行初步工作参数设置,然后按8.3.28.3.5的规定依次对系统进行调试。8.3.2通道灵敏度测试
在检测开始之前和结束之后应进行通道灵敏度的测试。要求对每一个通道进行模拟源声发射幅值响应测试,每个通道响应的幅度值与所有通道的平均幅度值之差不应大于士4dB。如系统主机有自动传感器测试功能,检测结束后可采用该功能进行通道灵敏度测试。8.3.3衰减测量
应进行与声发射检测条件相同的衰减特性测量。衰减测量应选择远离人孔和接管等结构不连续的部位,使用模拟源进行测量,模拟源应满足7.6的规定。如果已有检测条件相同的衰减特性数据,可不再进行衰减特性测量,但应把该衰减特性数据在本次检测记录和报告中注明。8.3.4定位校准
采用计算定位时,在被检件上传感器阵列的任何部位,声发射模拟源产生的弹性波至少能被该定位阵列中的传感器收到,并得到唯一定位结果,定位部位与理论位置的偏差不超过该传感器阵列中最大传感器间距的5%。
采用区域定位时,声发射模拟源产生的弹性波应至少被该区域内的一个传感器接收到。声发射模拟源可采用Hsu-Nielsen源或人工泄漏噪声源。7
GB/T33643—2022
8.3.5背景噪声的测试和识别
背景噪声包括环境噪声和检测过程的噪声。环境噪声包括天气条件、道路交通、铁路、飞机、鸟类等产生的噪声。通过降低门槛电压来测量每个通道的背景噪声,如果背景噪声接近或大于所被检件介质泄漏产生的声发射信号强度,应设法消除背景噪声的干扰,否则不宜进行声发射泄漏检测。可增加一个护卫传感器监测空气传播的噪声(声在水下环境传播),用于识别和忽略环境噪声的影响。检测过程的噪声由被测件工作环境产生,包括机械噪声、电气噪声、设备内液体流动噪声等。可通过选择合适的检测时间、隔离噪声源或使用滤波器等方法来消除或降低噪声的影响。8.4检测参数的选取
泄漏检测在传感器不同的位置直接测量RMS或ASL值,如发现存在泄漏的位置,可通过采用升高或降低压力的方法测量RMS或ASL值的变化来验证泄漏的发生。对于泄漏难以确认的情况,可增加以下特征参数的测量:a)到达时间;
b)波形;
c)频率(频谱);
d)其他输人参数(如温度)。
5检测数据采集
数据采集在巡检模式下以单一参数(如RMS,ASL或峰值)通过进行逐点测量来发现和确定泄漏点。如仪器允许,应储存所有点的检测数据。检测仪器如具备条件,应增加更多的参数,连续或周期性记录必要的检测数据。检测数据采集的持续时间应考虑背景噪声的测量值及其浮动范围。8.6检测数据显示和分析
检测数据直接数值显示和分析
检测数据显示可直接给出测量的RMS、ASL和/或峰值信号电平值。8.6.2参数相关的历程图显示和分析系统可将检测数据与检测时间、压力或温度等相关参量以历程图的方式进行显示。8
小提示:此标准内容仅展示完整标准里的部分截取内容,若需要完整标准请到上方自行免费下载完整标准文档。
标准图片预览:





- 热门标准
- 国家标准
- GB/T2828.1-2012 计数抽样检验程序 第1部分:按接收质量限(AQL)检索的逐批检验抽样计划
- GB50367-2013 混凝土结构加固设计规范
- GB/T18204.4-2000 公共场所毛巾、床上卧具微生物检验方法细菌总数测定
- GB5009.225-2023 食品安全国家标准 酒和食用酒精中乙醇浓度的测定
- GB/T3836.1-2021 爆炸性环境 第1部分:设备 通用要求
- GB/T29863-2023 服装制图
- GB/T9145-2003 普通螺纹 中等精度、优选系列的极限尺寸
- GB/T11839-1989 二氧化铀芯块中硼的测定 姜黄素萃取光度法
- GB/T23892.3-2009 滑动轴承 稳态条件下流体动压可倾瓦块止推轴承 第3部分:可倾瓦块止推轴承计算的许用值
- GB/T18380.33-2022 电缆和光缆在火焰条件下的燃烧试验 第33部分:垂直安装的成束电线电缆火焰垂直蔓延试验 A类
- GB/T9239-1988 刚性转子平衡品质 许用不平衡的确定
- GB/T15917.3-1995 金属镝及氧化镝化学分析方法 对氯苯基荧光酮--溴化十六烷基三甲基胺分光光度法测定钽量
- GB50209-2002 建筑地面工程施工质量验收规范
- GB/T6122.1-2002 圆角铣刀 第1部分:型式和尺寸
- GB/T7433-1987 对称电缆载波通信系统抗无线电广播和通信干扰的指标
- 行业新闻
请牢记:“bzxz.net”即是“标准下载”四个汉字汉语拼音首字母与国际顶级域名“.net”的组合。 ©2025 标准下载网 www.bzxz.net 本站邮件:bzxznet@163.com
网站备案号:湘ICP备2025141790号-2
网站备案号:湘ICP备2025141790号-2