- 您的位置:
- 标准下载网 >>
- 标准分类 >>
- 国家标准(GB) >>
- GB/T 11606.17-1989 分析仪器环境试验方法 碰撞试验
标准号:
GB/T 11606.17-1989
标准名称:
分析仪器环境试验方法 碰撞试验
标准类别:
国家标准(GB)
英文名称:
Environmental test methods for analytical instruments - Collision test标准状态:
已作废-
发布日期:
1989-03-31 -
实施日期:
1990-03-01 -
作废日期:
2007-12-01 出版语种:
简体中文下载格式:
.rar.pdf下载大小:
52.46 KB
标准ICS号:
试验>>19.040环境试验中标分类号:
仪器、仪表>>物质成分分析仪器与环境监测仪器>>N50物质成分分析仪器与环境检测仪器综合
替代情况:
被GB/T 11606-2007代替
部分标准内容:
中华人民共和国国家标准
分析仪器环境试验方法
碰撞试验
The method of environmental test for analyrical instrumentsPumptest
1主题内容与适用范围
本标准规定了分析仪器(以下简称仪器)碰撞试验条件和试验方法GB11606.17--89
本标准适用于评定完整包装的仪器在运输过程中对可能受到的重复性机械碰撞的适应性和结构的完好性,
2试验条件
2.1试验等级
加速度:10±1g,
脉冲持续时间:11±2ms;
脉冲重复额率:1~1.7Hz;
连续冲击次数:1000±10次;
脉冲波形:近似半正弦波。wwW.bzxz.Net
2.2对试验设备的要求
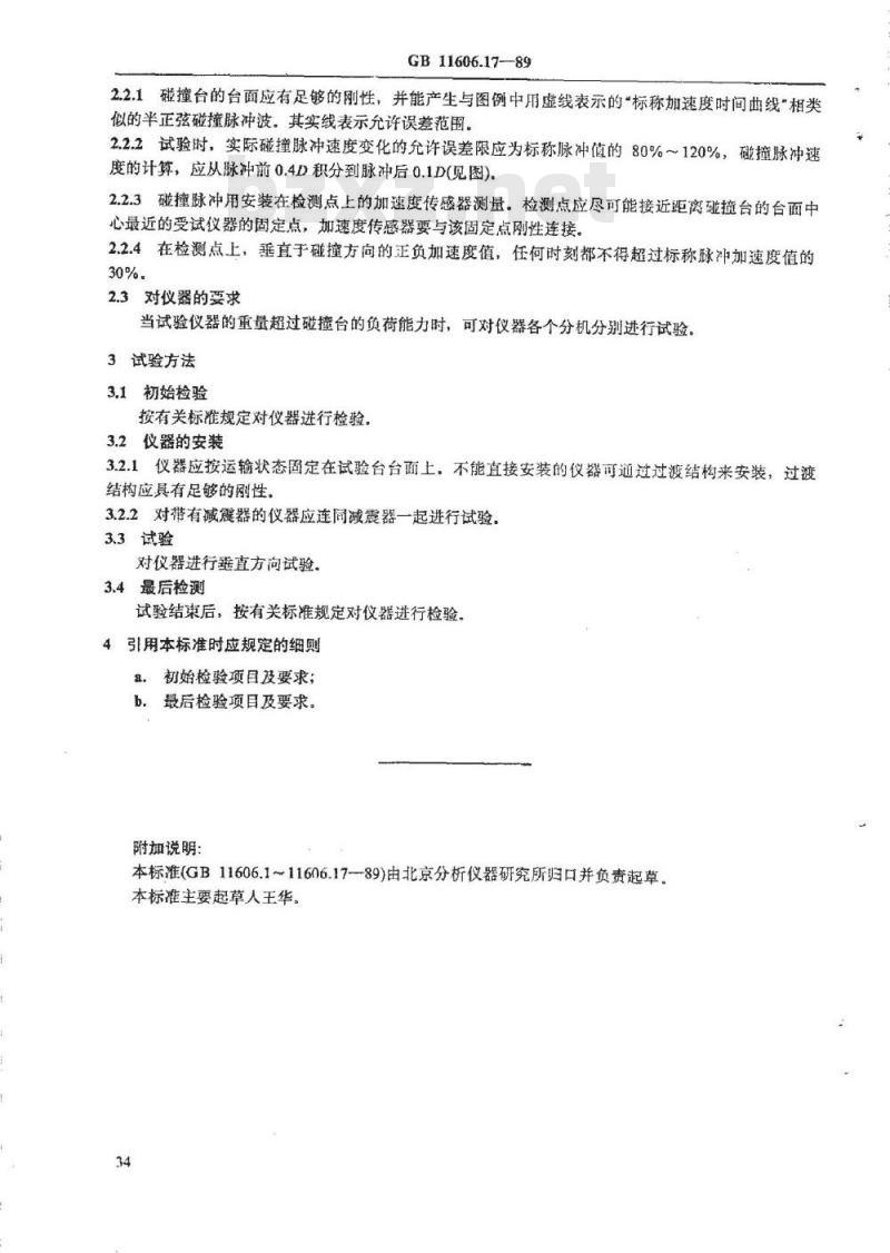
碰撞试验的脉冲波形(半正弦)
D一标称脉冲的持续时间;A一标称脉冲的蜂值加速度;T2一用电动振动台产生碰撞时,应对脉冲进行监测的最短时间;T一用常规碰撞试验机产生碰撞时,应对脉冲进行监测的最短时间;中华人民共和国机械电子工业部1989-03-25批准1990-03-01实施
GB11606.17-—89
2.2.1碰撞台的台面应有足够的刚性,并能产生与图例中用虚线表示的标称加速度时间曲线\相类似的半正弦碰撞脉冲波。其实线表示允许误差范围。2.2.2试验时,实际碰撞脉冲速度变化的允许误差限应为标称脉冲值的80%120%,碰撞脉冲速度的计算,应从脉冲前0.4D积分到脉冲后0.1D(见图)。2.2.3碰撞脉冲用安装在检测点上的加速度传感器测量。检测点应尽可能接近距离碰撞台的台面中心最近的受试仪器的固定点,加速度传感器要与该固定点刚性连接2.2.4在检测点上,垂直于碰撞方向的正负加速度值,任何时刻都不得超过标称脉冲加速度值的30%.
2.3对仪器的要求
当试验仪器的重量超过碰撞台的负荷能力时,可对仪器各个分机分别进行试验。3试验方法
3.1初始检验
按有关标准规定对仪器进行检验,3.2仪器的安装
3.2.1仪器应按运输状态固定在试验台台面上。不能直接安装的仪器可通过过渡结构来安装,过渡结构应具有足够的刚性。
3.2.2对带有减震器的仪器应连同减震器一起进行试验,3.3试验
对仪器进行垂直方向试验。
3.4最后检测
试验结束后,按有关标准规定对仪器进行检验。4引用本标准时应规定的细则
初始检验项目及要求;
b。最后检验项目及要求。
附加说明:
本标准(GB11606.1~11606.17-89)由北京分析仪器研究所归口并负责起草。本标准主要起草人王华。
小提示:此标准内容仅展示完整标准里的部分截取内容,若需要完整标准请到上方自行免费下载完整标准文档。
分析仪器环境试验方法
碰撞试验
The method of environmental test for analyrical instrumentsPumptest
1主题内容与适用范围
本标准规定了分析仪器(以下简称仪器)碰撞试验条件和试验方法GB11606.17--89
本标准适用于评定完整包装的仪器在运输过程中对可能受到的重复性机械碰撞的适应性和结构的完好性,
2试验条件
2.1试验等级
加速度:10±1g,
脉冲持续时间:11±2ms;
脉冲重复额率:1~1.7Hz;
连续冲击次数:1000±10次;
脉冲波形:近似半正弦波。wwW.bzxz.Net
2.2对试验设备的要求
碰撞试验的脉冲波形(半正弦)
D一标称脉冲的持续时间;A一标称脉冲的蜂值加速度;T2一用电动振动台产生碰撞时,应对脉冲进行监测的最短时间;T一用常规碰撞试验机产生碰撞时,应对脉冲进行监测的最短时间;中华人民共和国机械电子工业部1989-03-25批准1990-03-01实施
GB11606.17-—89
2.2.1碰撞台的台面应有足够的刚性,并能产生与图例中用虚线表示的标称加速度时间曲线\相类似的半正弦碰撞脉冲波。其实线表示允许误差范围。2.2.2试验时,实际碰撞脉冲速度变化的允许误差限应为标称脉冲值的80%120%,碰撞脉冲速度的计算,应从脉冲前0.4D积分到脉冲后0.1D(见图)。2.2.3碰撞脉冲用安装在检测点上的加速度传感器测量。检测点应尽可能接近距离碰撞台的台面中心最近的受试仪器的固定点,加速度传感器要与该固定点刚性连接2.2.4在检测点上,垂直于碰撞方向的正负加速度值,任何时刻都不得超过标称脉冲加速度值的30%.
2.3对仪器的要求
当试验仪器的重量超过碰撞台的负荷能力时,可对仪器各个分机分别进行试验。3试验方法
3.1初始检验
按有关标准规定对仪器进行检验,3.2仪器的安装
3.2.1仪器应按运输状态固定在试验台台面上。不能直接安装的仪器可通过过渡结构来安装,过渡结构应具有足够的刚性。
3.2.2对带有减震器的仪器应连同减震器一起进行试验,3.3试验
对仪器进行垂直方向试验。
3.4最后检测
试验结束后,按有关标准规定对仪器进行检验。4引用本标准时应规定的细则
初始检验项目及要求;
b。最后检验项目及要求。
附加说明:
本标准(GB11606.1~11606.17-89)由北京分析仪器研究所归口并负责起草。本标准主要起草人王华。
小提示:此标准内容仅展示完整标准里的部分截取内容,若需要完整标准请到上方自行免费下载完整标准文档。
标准图片预览:


- 热门标准
- 国家标准(GB)
- GB/T8566-2022 系统与软件工程 软件生存周期过程
- GB/T2828.1-2012 计数抽样检验程序 第1部分:按接收质量限(AQL)检索的逐批检验抽样计划
- GB175-2023 通用硅酸盐水泥
- GB/T9124.1-2019 钢制管法兰 第1部分:PN 系列
- GB/T29633.4-2020 南极地名 第4部分:罗马字母拼写
- GB/T1182-2018 产品几何技术规范(GPS) 几何公差 形状、方向、位置和跳动公差标注
- GB/T12777-1999 金属波纹管膨胀节通用技术条件
- GB51151-2016 城市轨道交通公共安全防范系统工程技术规范
- GB15985-1995 丝虫病诊断标准及处理原则
- GB/T6113.104-2008 无线电骚扰和抗扰度测量设备和测量方法规范 第1-4部分: 无线电骚扰和抗扰度测量设备 辅助设备 辐射骚扰
- GB2694-1981 输电线路铁塔制造技术条件
- GB/T50062-2008 电力装置的继电保护和自动装置设计规范
- GB/T30544.5-2014 纳米科技 术语 第5部分纳米/生物界面
- GB50116-2013 火灾自动报警系统设计规范
- GB30530-2024 二甲基硅氧烷单位产品能源消耗限额
- 行业新闻
请牢记:“bzxz.net”即是“标准下载”四个汉字汉语拼音首字母与国际顶级域名“.net”的组合。 ©2025 标准下载网 www.bzxz.net 本站邮件:bzxznet@163.com
网站备案号:湘ICP备2025141790号-2
网站备案号:湘ICP备2025141790号-2