- 您的位置:
- 标准下载网 >>
- 标准分类 >>
- 通信行业标准(YD) >>
- YD/T 1157.2-2003 网间主叫号码的传送
标准号:
YD/T 1157.2-2003
标准名称:
网间主叫号码的传送
标准类别:
通信行业标准(YD)
标准状态:
现行出版语种:
简体中文下载格式:
.zip .pdf下载大小:
163.63 KB

点击下载
标准简介:
YD/T 1157.2-2003.The requirements for sending calling party number between networks.
1范围
YD/T 1157.2规定了在网间主叫号码传送过程中对地址性质表示语的编码要求、国际来转话呼叫的主叫号码传送方式和格式要求、国际交换设备对主叫用户号码传送的处理功能,以及在专网和PABX(或支局)与PSTN之间传送的主叫号码要求。
YD/T 1157.2适用于在用的国内交换局、国际交换局和网关交换局。
2规范性引用文件
下列文件中的条款通过在本部分中引用而成为本部分的条款,凡是注日期的引用文件,其随后所有的修改单(不包括勘误的内容)或修订版均不适用于本部分,然而鼓励根据本部分达成协议的各方研究是否可以适用这些文件的最新版本。凡是不注日期的引用文件,其最新版本适用于本部分。
YD/T 1157-2001网间主叫号码的传送
YD/T 1157.1-2002网间主叫号码的传送(补充件1)
3缩略语
下列缩略语适用于本部分。
CIC Carrier Identification Code 运营商标识码
TM Tandem 0ffice 汇接局
ISC
公用电话交换网
4传送的补充要求
4.1对主叫用户号码参数的地址性质的要求
●当主叫用户号码在国内电话网间传送时
当主叫用户号码格式为PQRABCD(以7位编号为例)时,其地址性质应设置为市话用户号码(或用户号码)。
当主叫用户号码格式为0+X1X2(以2位长途区号为例)+PQRABCD或13XH0H1H2H3ABCD时,其地址性质应设置为国内(有效)号码。

部分标准内容:
YD/T1157.2-2003
网间主叫号码的传送(补充件2)The requlrements for sending calling party numbebetween retworkswww.bzxz.net
( Supplementary I )
2003-07-28 发布
中华人民共和国信息产业部
2003-07-28实施
2规范性引用文件
3继略语
4步的充要求
4.1对主叫用户号码参数的地止性质的要求4.2国内对国际品主叫号码发送的情式现定4.2.1因际去话呼叫时的主叫用户号码转送4.2.2
国际去转话呼叫时的主明用户琴码传送国际米话呼叫州前主叫用户号码传送4.3对国际局标识码的处理.
对国际交换机能力的要求
45对PABX和支感或专网的主叫号码传送的费求4.5.1对P4X和支风传送主叫码的要求4.5.2对专网设备的传送主叫号码的要求次
HKoN K-
YD/T1157.2-2003
YD/T1157.2-2003
本部分是YD/T157-2D01网间主叫号码的传遇)的系列标准之二。本部分是YLT1157-20U两向三叫吗的传送和YD/1157.1-2002网间主叫号码的传送(补充件1)净对补充,在原有标座的H性上,本部分增加了对网间传送的土叫用户号码的地址性质表尔语、国际来转舌呼叫的主号码传送方式格式、交换设备的处理战力的说明,并对在专网和PA刀X(或支局)PST之间传送的土叫码进行了明确。
本部分出中国通宿标准化协会提出并门。本部分起章单位:信息产业部电信传轴研究所直民军续合元土剪
本部分主要起草人:英双蓝
1范围
网间主叫号码的传送【补充件2
YD/T1157.2-2003
术部分规定了在网阅主叫导码传送过悍中对地址性质表示语的编码要求,国际来转话呼叫的主叫号码传送方式和格式要求、国际交换段备对士叫用号码格送的姓理边能.以及在专网和PABX(或支局)与PSTN之间传送的主叫号码要求。
本部分适用于在用的国内交横局、国际交换局和网关交换局。2规范性引用文件
下列实件的录款通过在本部分引用而战为本部处的兼款,凡是注口期的引用文件,其随后所有的改单(小包括期误的内容)变订版内不出干木部分,然而战励根据本部分达成协议的各方研究足凸可以适用这些文件的最新版本,凡是不让且期的引用文件,其最新版本适用于本部分,YD/T 1157-2001
YD/T 1157.1-2002
3缩略语
下列缩略语适用下本部分。
网间主叫丹码的传送
网间主叫号码的传送(补充件1)Carrier Identilication Code
Tandem Oficc
Tderreliumul Swiehirg Crler
Fivate Aulomuie Branch ExchangcPublic Swntched Telephonc Network4传的扑充要求
4.1对主叫用户号码费整的地址性质的要求■当叫用户号码在国内电网间传送时运消商标认码
汇接局
国际局
专用动交换分机
公用电话充换网
当主叫用户号格式为PQRRCD(以了位编为例)时,其地址性质应设置为市话用户号码(或用户与将力
与主叫用户寸码格式.为0+X1X2(以2位长连区号为例)+PQRABCD盘13XH0H1H2H3.ABCD时,其地址性质应设暨为国内(有效)号码。
当主叫用户号码格式为D+tC+国内有效号码,如0+CC+X1X2+PQ日ABCD或00+CC13XHOHIH2H3ABCD时,其地址性应设立为国际号码当主叫号码对长途自通车业务号时,其地比性质表示落为国内(为效)号砖,当主叫用导码在国际电适交换局闻按送时我国向国际方向上发送的主叫号格式为86+长途区号+本地号部(生叫用户为固定用广时)或品+13XH0H1H2H3+ABCD(叫用户动用户时)传送的叫用户号码的地址属性只能为国际手码4.2国内对国际局主叫号码发送的格式规定4.2.1国殊去话呼叫时的主回用户号码传送国际去话呼叫的连接示声如图1所示。HTKNKa-
YD/T1157.2-2003
方证汇提易(TA)
长连活或州关所
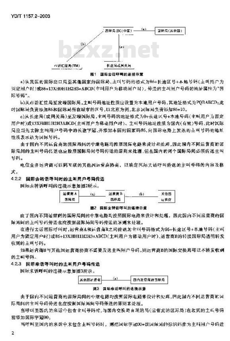
图1国际去话呼可的随示意
际与共四)
a)从我巨的国际出口局至其他国家的国际品,主叫号码的格式为所长途区号+本地号础(土叫用广为因定用户时)86+13XHUHIH2H3+ABCD(叫用户为移动片对),传送的主叫用号码的地址风性为\际些码”。
b)从市话汇按局至发端国际局,主则号码地址性质应设置为本地用户号码,其地格式为PQR4BCD:此时国际府负责漆匝6和国际局所在城市的区号,以北京为例,北京国际负责能加86+0.心)从长途局(或网关高)至发增国际局,主叫导码的地址格式为0+长谨区号+本地号码(主叫四户为固定用户时)或13XHOH1H2H3ABCD(主叫用户为移动用户时),主叫号码地址性质国内(有效)号码,此时际向应当光大除主吡用户号码中的长途学冠,并桥如率国的国做码6,间国际电路上发券的主叫号码的地划性质表示语为国际号码,
由北国内不同告商的国际品的时举电路均接题国际电龄来设过和处理,因此国内不司运营商的店际局问的主叫号码化送也应按服国际局间号码传送的原则米处理,但在国内的网个国际局间必须传送主叫。
电信业务运满商可以同互的其他国运背商协商,以确定岸际大话呼叫传送的主叫号码的内等及格式,
国际去转话呼叫时的主喇用户号码传送国际去转话呼明的逆接示意如图2所示。地营商人
港共商B
日质品
围2田际去挚适呼叫的娠摄示意
H快四
由工国内不同运营商的国际局间的中电路均按照国际电路来设计和如睡,因此国内不向运营商的回际局间的主叫码传送出施接照国际局间孕码传这的源测束处理,在进行去话国际呼时,运肯商A和运营确B之间情群第主叫号码格式为86+长途区号+本地码(主叫用户为因定用户时)或86+13XHDH1H2H3·1BCI(土用户为移动用户时),运营商B的转接国际局透明转发收到的主叫号码。
如果运益商B与其他国运营商协商不需要发送主叫用户号码,则运并商的国际交换局可以术转发收的叫则号码,
4.23国哪来话呼叫时的主|用户号码传送国际求话呼叫的连接尔意如图3所示:其他国院意站
四内营商的习际总
随国际求呼叫的选摄示意
由于国内不可运音商国际局间的维电路均按黑国际吧来设计和处库,图此国内不南运幸商的面际局叫的主叫号码传送也应按照国际局间号码传送的原则来处理,当呼叫至国内的来话包含主叫导码时,与国内交换品自亲的品(运管变的区局在收到的土号夜前添加国际宇冠00
当呼叫至国内的来适中末包含主叫码时,测把国际字逆+该国际高的标识码作为主叫用号码进2
行传送:
YD/T1157.2-2003
电信业务运营商可以同互联的其他国运营商划商,以确运回标亲适坏引传送的主叫专限的内餐及格式4.3对国际局标识码的处理
YD/T115了.1中规定,在回际来证未传送主叫号码的情说下,向国内交换品传送的主叫码为:MHCIC+国家码+国际局所在城市的长途区导+国际局的将号专患到我国采用的标迟码为19X的号的,而且放在00后面,用户一旦同拨该守码容品将呼叫接续到北美,四此当国际来话吓叫.不能收到主叫导码时,应将YD/T1157.1中规定的国际局标认码的格式做相关调照,改为:
44CI+中滋的对端国国家码+国际局所在城市的长遂区号+国际局的序号主叫号臣的地址性质为国际号码。4.4对图际交换机燃力的要求
(1)国际交换机应能根据土叫号码的地止性质和主叫号码,针对不同的国外运营商范来活或去活呼叫在传送主叫出户号码时,对主叫号码逆行正确处理(如增加或长除国宗字冠“\、增邮国索码,界嫩主叫5码等)
2)根睡与端运商的协面要求,国求交换应当可以对际来转话出务灵活地骨是否要对没到的主叫号码执行蔽、修政改等操作:4.5对PABX和支局或专网的主叫号码慢送的要求4.5.1对户ABX和支局使送主叫号翊的要求1)对于以中继方式接到端同井其有直按按人和直接按出的PABX,PABX向PST的交换设备发逆的土叫月户号码榜式为PQR4BCD(7性位长)或PQRSABCD(B位位K),地址性质应设置为市话用户码(或用户号码)
2)对于通过PRI或HRA式使用数字用户线估令(DSSI)接人ISDN的PABX或支局,其向ISDV传送的主叫用H卡码为不带有区号前主叫用片号码,即PQRARCIH7位位长)或PQRSABCD(8位位长),电址性质应设为市话用户号码(或用户号码)。3)P和克局向端送出的丰叫号码应星该分机用户的本地母码:如果无法送出分机用户的本地号码日前也充许该1BX向PSTN传送引示号,但不充许使用无效或无法证费的主叫用户号码,4)当PARX或支尺不发送主叫号码时,PSTN交换机应当发这该PABX的引示号或斗费寸码,号码格式为POHABCD(7位偿长)或QHSABCD(&位长)。地址性质应设置为市垢用产号码(或用户号码)。4.5.2对专设备的传送主叫导码的要求对于专网问公网传送的主叫号码,当专网以端局方式或汇接局方式与公网联接时,专网间公网传送的主号码应贫合YD/T1157FSTN对尚和汇接局的定。光专网以PA日X或支局万式与公网联时,应符合本部分4.S.1节的要求.
ITT KANKAca-
小提示:此标准内容仅展示完整标准里的部分截取内容,若需要完整标准请到上方自行免费下载完整标准文档。

标准图片预览:





- 其它标准
- 热门标准
- YD通讯标准
- YD/T1391.1-2005 多协议标记交换(MPLS)测试方法
- YD/T1654-2007 IPTV业务需求
- YDN034.2-1997 ISDN 用户 一 网络接口规范 第2部分:数据链路层技术规范
- YD/T724-1994 同步传送模块STM-1,STM-4的帧结构和复用方法
- YD/T1761-2008 信息无障碍 身体机能差异人群网站设计无障碍技术要求
- YD/T1974-2009 800MHz/2GHz cdma2000数字蜂窝移动通信网 广播多播业务(BCMCS)设备测试方法 接入终端(AT)
- YD/T2056-2009 通信设施保护措施的维护
- YD/T1899-2009 深度包检测设备技术要求
- YD/T1121-2001 信息寻呼网络数据传输协议(FLEX 部分)
- YD/T1277.1-2003 固定电话网主叫识别信息传送技术要求及测试方法 第一部分:技术要求
- YD/T1428.2-2005 900/1800MHz TDMA 数字蜂窝移动通信网CAMEL应用部分(CAP)测试方法(CAMEL3) 第2部分:业务交换点(SSP)电路域(CS)
- YD/T1258.6-2006 室内光缆系列 第6部分:塑料光缆
- YD/T2794.4-2015 波分复用(WDM)网络管理技术要求 第4部分:EMS-NMS接口通用信息模型
- YD/T2916-2015 基于存储复制技术的数据灾备技术要求
- YDB078-2012 基于 IP 的虚拟网络动态构建框架
- 行业新闻
网站备案号:湘ICP备2023016450号-1