
【YD通讯标准】 900/1800MHz TDMA 数字蜂窝移动通信网移动应用部分(Phase2+)技术规范
- YD/T1038-2000
- 现行
- 点击下载此标准
标准号:
YD/T 1038-2000
标准名称:
900/1800MHz TDMA 数字蜂窝移动通信网移动应用部分(Phase2+)技术规范
标准类别:
通信行业标准(YD)
标准状态:
现行出版语种:
简体中文下载格式:
.zip .pdf下载大小:
6.58 MB

点击下载
标准简介:
YD/T 1038-2000.900/1800MHz TDMA Digital Cellular Mobile Telecommunication Network Technical Specification of Mobile Application Part(MAP)(Phase 2+).
1范围
YD/T 1038规定了900/1800MHz TDMA数字蜂窝移动通信网的业务交换中心、位置寄存器及设备识别寄存器之间移动应用部分(MAP)的信令,其中包括了消息流程、操作定义、数据类型、错误类型及具体的编码。
YD/T 1038适用于900/1800MHz TDMA数字蜂窝系统的科研、生产、运营、管理和规划。
2引用标准
下列标准所包含的条文,通过在本标准中引用而构成为本标准的条文。本标准出版时,所示版本均为有效。所有标准都会被修订,使用本标准的各方应探讨使用下列标准最新版本的川能性。
GF010-95国内No.7信令方式一信令连接控制部分(SCCP)
GF001-9001国内No.7信令方式一电话用户部分(TUP)
CCITT建议X.200(07/94)信息技术一开放系统互连一基本参考模型:基本模型
CCITT建议X.208(1988)抽象句法表记法一(ASN.1)的规范
CCITT建议X.209(1088)抽象句法表记法一(ASN.1)的基本编码规则的规范
CCITT建议X.210(11/93)信息技术一开放系统互连一基本参考模型:用于OSI服务定义的规约
ETSI欧洲通信标准ETS 300 927欧洲数字蜂窝通信系统(Phase2+):编号、地址与标识
ETSI欧洲通信标准ETS 300 940欧洲数字蜂窝通信系统(Phase2+):无线接口第三层技术规范.
ETSI欧洲通信标准ETS 300 589欧洲数字蜂窝通信系统(Phase2+):基站系统信令传输机理规范
GSM08.08(v6.1.0)欧洲数字蜂窝通信系统(Phase2+) : MSC-BSS接口层三规范
GSM03.78(v6.2.0)欧洲数字蜂窝通信系统(Phase2+) : 移动网增强逻辑的客户化应用程序(CAMEL)

部分标准内容:
YD/T 1038--2000
900/1800MHzTDMA数字蜂窝
移动通信网移动应用部分(Phase2+)技术规范
9O/18OoMHz TbMA Digital Cellular Mobile TelecomnnunicationNetwork Technical Specification of Mobile Application Part(MAP)(Phase 2 + )
2000-01-28发布
中华人民共和国信息产业部发布2000-01-28 实施
YDrr 1038—2000
引用标推
符号和缩略语
移动网的结构
6过负荷与兼容性概述
关T使用 SCCP ! TC 的要求
8MAP业务搬述
9移动性业务
操作与维护业务
呼叫处理业务
与补充业务担关的业务
短消息业务管理业务
14网络请求的PDP上上活动业务
MAP规的抽象语法
MAP用户程库微述.
移动性程序
操作和维护程序
呼叫处理程序
补充业务程序
期消息业务程序
22GPRS程厅
附A【标准的附录】MAP协议的扭象语法·附录B(标准的附录)中英文名词对照次
KAOIKA
YD/T 1038—2000
本标推根据欧洲电信标准化添员会ETSI)GSM建议Phase2+1997年版木09.02,V6.2.0内容编写,在业务能力上以支持GSMPhasc2+的J业务为H标,在技术内容上与该标准等效。本标推和采用的ETSI标准汶有士婴的技术关别,只对所采用的ETSI标准迹行了精炼和简化。则除了原标准的5.6章参数定义,第14~16章,第19~24章程序巾辅助说明的SDL图,第25章宏程序描述。本标准的第17帝到22章的文字播述所对应的SDL图参见GSM09.02v6.2.0的第19章到第24章,出于MSC与VLR之问的B接!I为内部接可,在本标准中不做要求。本标准与原邮电部技术规定YD/T910.4-1997《900/1X00MHzTDMA数字蜂窝移动通信网移动应用部分(MAP)第一阶段技术现范》相比,增加了对以下GSMPha心2+业务的支持:1)移动网增强逻辑的客户化应用程序(Phase1.Phusc2):2)语音播业务,语音纠明叫业务:3)最件路由:
4)遇忙回叫:
5)通用分组无线业务:
6共亨的互通功能
本标准的附求A B 为标准的录
本标准由信息产业部电信研究院提出并归口。本标准的起草单位是信息产业部电信传输研究所。本标准手要起草人:赵军,卓大真中华人民共和国通信行业标准
001800MZTDMA数学蜂窝移动通信网移动应用部分(Phase2+)技术规范900/18o0MHzTDMADigitalCelularMobileTclecommunicationNetwork Technical Specification of Mobile Applicatlon Part(MAP)(Phase2+)
1范围
YD/T 1038—20
本标准规定了900/1800MHzTDMA数字峰窝移动通信网的业务交换中心、位置寄存器及设备识别寄存器之问移动应用部分(MAP)的信令,其中包括了消息流科、操染作定义、数据类型、错误类型及具体的码,
本标准适用丁900/1800MHzTDMA数字离系统的科研、生产、运营、管班和规划。2引用标准
下列标准所包舍的条文,道过车在标雅可用而构为木标准的条文:不标准出版时,所示版本均为价效、所有标准都会被修订,使用本标准的各方应探讨使用下列标准最新版本的川能性,GHO10—95
GF001 —9001
YDN038-1997
GF01195
YD/T910.4-1997
CCITT建议X.200(07/94)
CCITT延议X.208(1988)
CCITT 建议 X.209(1088)
CCIIT建议X.2IG(11/93)
国内No.7信令方式一信令连接控刷部分(SCCP)内No.7信令式一电话用户部分(TUP)困内No.7倍令式一ISIN而户部分(ISUP)国内N7信令方武一事务处理能力部分(IC)900/1800MHzTDMA数字蜂离移动通信网移动应用部分(MAP)第二阶疫技术规范
信息技术一儿改系统互连一英本参考模型:英本模型抽象句法表记法一(ASN.1)的规范抽象句法表记法一(ASN.1)的基本编码规则的规范信息技术-开改系统互连基本参考模型:出丁OSI服务定义函规约
ETSI欧洲通信标准FTS300927欧洲数字蜂离通信系统(Phase2+):编孕,地址:与标识FTSI欧洲通信标准ETS300940欧洲数字蜂案通信系统(Phase2+):无线接11第三层技术规范ETSI欧洲逆信标准FTS300589欧洲数学蜂离通信系统(Phasc2+):基站系统信令传输机逆规池GSM08.08(v6.1.0)
GSM03.78(v6.2.0)
GSM03.79(v5.2.0)
GSM03.93(v6.0.0)
GSM03.54(v5.2.0)
欧洲数字蜂岗通信系统「Phase2+):MSC-BSS接口层挑范欧洲数字蜂窝通信系统(Fhase2+)!移动网增强避辑的客户化应用程序(CAMEL)
欧泌数字蜂窝通信系统(Phas心2+」:最佳路由【SOR)欧洲数宁蜂窝迹信系统(Phus2+):遇忙呼川完成(CCBS)欧洲数字择窝通信系统(Phas心2+):在GSMPLMN中使用儿享小通动能的描述
中华人民共和国信息产业部2000-01-28批准YKAKAa
2000-01-28 实施
GSM 03.60(v6.1.0)
GSM 09.18(v6.10)
GSM 09.02(v6.2.0)
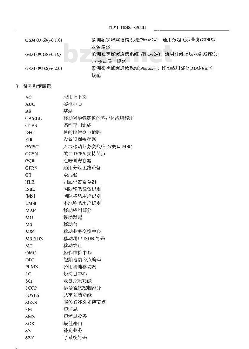
3符号和缩略语
MSISDN
成川上卜文
鉴校中心
YD/T1038—-2000
欧洲数字蜂离通信系统(Phase2+):通用分组无线业务(GPRS)业务描述
欺洲数字整演通信系统(Pha2+):通用分组无线业务(GPRS):Cs 接口层规范
欧洲数字蜂窝通信系统(Phasc2+):移动应部分(MAP)技术规范
移动网增强逻辑的客广化应用程序忙呼叫完成
月的地信令点编码
设备识别寄行器
入口移动业务交换心/关口MSC
关口GPRS支持节点
纽呼叫寄存器
通用分组无线业务
叫届位置宽存器
因际移动设备识别
国际移动用户识别
本地移动用户识别
移动应部分
移动发起
移动台
移动业务交换中心
移动用ISIN码
移动终止
操作维扩中心
起始地信令点编码
公而陆地移动网
短消息中心
业务控制功能
信口连接控制部分
共享互通功能
服务GPRS支持节点
短消息
纽消息业务
最佳山
补苑业务
子系统号码
4概述
事务处埋能力
YD/T 1038—2000
事务处埋能小应用部分
愉时移动用户识别
版本1
版本2
版本3
诺培广播业务
语音凯呼叫业务
拜访位置寄存器
本标准足移动通信网络的实体之间为完成移动台的自动漫游功能、传递MAP信令而采用No.7信令方式时的技术要求,
MAP包括组MAP业务,它通过MAP业务提供者来提供给MAP业务用户。MAP模型如图1所示.
MAP业务用户
5移动网的结构
公其陆地移动网的结构如图2所示。MAP业务用户
MAP业务提供者
图1MAP模型
G/TWMSC
HLR/AUC
MSCVIR
MSC/VLR
图2系统结构示意图
gsmSCF
5.1移动系统实体
YD/T1038—2000
以下所涉及到的功能实体可分布式设置也可集设置。但在这两种情况下,数据的交换都应在这些实体之问发生。
5.1.1H属位置寄存器(HLR)
HLR是负责移动用户管理的数据库,它储存所有它所管辖用户的签约数据以及移动用户的位置信息,可为至某MS 的呼叫提供路由信息,所布管理方i的预,是对HLR数据修改。HLR不古接控制MSC.ILR中存储两个与每个移动签约初依附的号码:-IMSI:
MSISDN
数据库中还包括以下息:
位置信息(VLR号码):
一基本电信业务整约信息:
业务限制(例妇限制漫游):
一一补充业务表,表中包含了业务所涉及的参数:-GPRS然约数据和路由信息。
5.1.2伴访位置寄疗器(VLR)
在桌MSC域内漫游的移动用门受格」负责该区域的样访位置寄存器(VLR):当桌移动台出现在某一位置区内,它将而动位置患新程序,负责该区的 MS心注意到此次登记并将 MS 所在的位置区的标识转送至VLR:
VLR也包含它所管辖区域内出现的移动用户的数据:包含处埋呼叫建文或接收呼叫所需的信息车某些情况下,VLR也可能需要包含米自HLR的附加信息)。VLR中毛要包括下列信息单元:.IMSI
—MSISDN:
-TMSI:
一移动台登记所在的位区:
补充业务参数。
5.1.3移动业务交换中心(MSC
MSC是一个程控交换机,它为位于其MSC覆盖地理区域内的移动台进行个部的交换功能,它上湖定话交换机的主要区别在」它还要参与分配无线资源,逊行用户移动性管理。例如下列程序:位置登犯的程序:
一切换的程厅。
5.1.4基站于系统(BSS)
基站子系缩包插基站设备(收发信机:控制器等:本站子系续利MSC通过A拨口连接,和SGSN通过b接口连接,
5.1.5入口 MSC(GMSC)
若有至PLMN的来活呼叫,固定网无法向HLR进待询问,向将呼川接到MSC,MSC去询间相关的HLR得到路由信息后将呼叫接到移动台所的MSC。这个进行寻路助能的MSC称作入LIMSC。如果呼叫是语音组/广播呼叫,则根据被拨号码中包含的信息(VBSVGCS呼叫参老)将该呼叫从GMSC直接连到VBS/VGCS+控MSC.
5.1.6短剂息业务入1IMSC(SMS GMSC)SMSGMSC是移动网与提供接入短消息业务中心网之间的接口,以便问移动台传递知消息。5.1.7短消息业务互通MSC(SMSIWMSC)SMSIWMSC足移动网与提供接入短消息业务中1心网之间的接门,以使移动台提交知消息,4
5.1.8VBS/VGCS 主控MSC
YD/T1038—2000
语音广播/组哪叫主控MSC从想关的GCR蒸得所有有关属性,并依汰控制在它区域内的属十个特定组呼叫的所有小区,VBS/VGCS中继MSC和调度员。5.1.9设备认别寄存器(EIR)
此功能单无一个数据库,负责管理移动台的设备识别:5.1.10GSM业务控制功能(gsmSC1)该功能实体包含CAMEL业务逻辑以实现选营者特定的业务,与8SmSSF和HLR有接口。5.1.11VBS/VGCS继MSC
语音广播组呼I中继MSC从相关的主控MSC获得所有有关属性,并依次控制在它区域内的属于一个特定组呼叫的所有小区。
5.1.12组呼叫寄存器(CCR)
该功能单无是一个数据库,管理与语音广播呼叫和语音纠呼叫的建立有关的属性。5.1.13其字的互通功能服务器(SIWFS)共亨的互功能可以被同一PLMN中的任何MSC 使用,为数据/传真呼叫提供通功能。SIWF适用GSM第二阶段利I第二阶段加的数据业务。SIWF为PLMN 利其他网的百通提供待定的功能。它括信令和业务信道相关的功能,拜访MSC和 SIWFS 之问的按口为K接口。SIWFS可以由一个MSC(MSC/SIWFS)提供,也可以古势一个独立的网终单元供。5.1.14服务GPRS支持点(SGSNV)
该功能实体提供移动性管理位置跟踪)、安全管理功能和网络接入控制功能。5.1.15网关GPRS支持节点(GGSN)该功能实体提供和外部分纽交换网络的互逆、网络屏和分组路功能。5.2与MAP相关移动系统实体之问接山5.2.1HLR与VLR之闭的接(D接口)这个接口主要变换以下信息
位置信息,为漫游到整个业务区域内的移动台提供建立或接收呼叫的能力。贝体操作为:VLR通知MS的HLR,HLR则向VLR发有关支持用」业务所需的信息:然后HLR通知前个VLR让其除此移动理户的位置登记;
一用广信息。当移动用广要求:特殊服务例如他想修收他的签约或通过管理手段修改桌此签约参数)时,在此接口发生数据交换,5.2.2HI.R和g5mSCF之间的接口(接1J)此接口用」smScT间HLR请求信息(通过随时询问功能),或Ms和gsmSCF之问进行与呼叫光关的信息交通过USSD)。作为达营者选,HLR可以拒绝提供gSmSCF所请求的信息。5.2.3VLR之的接口(G接口)
此接训用丁移动台以TMSI启动位胃亚新时,VLR能够向前一个VLR案取IMSI与鉴权参数组,5.2.4HI.R 与 MSC之间的接口(C接口)当建立“个至移动台的呼叫或向移动台发送短消息时,若间足网或短消息业务中心无法查询璐时,则必须通过GMSC谢问MS的HLR以获得被叫MS的渺游号码5.2.5MSC 和SmSCF之问的接(L 接口)当在MSC中调用补充业务之一(CD,ECT或MPTY)时,MSC将间gSmSCP发送避知。5.2.6MSC之间的接口(E接口)
当移动用门需要进行屑问创赖时:两MSC之间交换数据以启动和实现这一系列操作。此接门还用于前转短倍息,
YKAKAa
5.2.7MSC 与 FIR 之间的接口(F 接口)此接口在 MSC 验IMEI 时使用。YD/T1038-—2000
5.2.BVBS/VGCS卡控MSC和GCR之间的接(I接口)这是一个内部接山。
5.2.9MSC和SIWFS之间的接口(K接口)当MSC发现不能提供请求的IW边能时,可使用SIWF服务器的资源。此接口用于分配SIWF服务器中的资源并建文和该服务器的物理连接。6过负荷与兼容性概述
6.1对MAP实体的过负荷控制
对十MAP的各个实体,使用下述过负伺控制方法:1)如巢监测出一MAP实体过负荷,响应方可以对起始方请求的MAP操作不而应(见表1表2)。哪些MAP操作可以不响应可由MAP业务提供者根据应用上下文优先级来决定、2)!」大系数MAP操作都在起始实体中由TC定时器监视着,因此对-J入局业务可得到一个附加的延时效果,
3)特在位置寄存器中应用过负荷分,可根据MAP操作的应川.上.下文优光级去弃MAP操作(见表1、表2和衰3:优先级最低者最光被丢弃注:表1、表2和衣3中的优先级顺疗只作建议,具体顺序可由网运营若根批具体执行情况而定。表1HLR作为响者时应用上下文的优先级响应方=HLR
尚优先
网路位百夏新
更新位置)
恢女数据2)
发零数/v1))
GPRS位冒更新
(更新 GPRS 位置3)
言息查询
发鉴权信息/v2)
(发参数/v1)
滴除MS
(清除MS/v2)
清除MS
(清除MS/v3)
短信息入:1
(为SM发路出信息)
(报带SM传递状况)
消,总等转数据合理
(为M备2/3)
(注急用户出现/vI)
位普消息查询
(发路由信息)
(状态设告)
网络边能SS
(记s5)
(激活ss)
(询Ss)
(口令
起始实体
VLR/SGSN
VLR/SGSN
响应方=HLR
(处理非结构化Ss数据/vl)
(开始用户活动1)
呼咀完战
(记入口)
(删除CC入)
网络非结构化Ss
【处理非结构化SS请求/v2)
IMSI查询
(发LMSIv2)
prs 位置信总查询
(为 GPRS 发路出信息)
失败报普
(失败报3)
低优先级
YD/T1038—2000
续表1
起始实体
GGSN/SGSN
GGSN/SGSN
衣2MSCVLR作为响应者时应用上下义的优先级高优先级
而方=MSCVLR
阅换控制
(准务划换v2)
(进行动初换V1
位置删除
(删除位置)
(复)
VLR 内部信息查询
(装识别2)
发签数v1
广数管理
(插入用户数润)
(取消用广数据)
(激活跟踪方式)Www.bzxZ.net
(大江跟踪方式)
移动发起的短消息传递
(MO前转SMv3)
(前转 SM1/2)
移动终止的短消息传递
(MT前转SMv3)
(前转SM)
短消息提醚
(向业务中心提醒/2)
(不志返回结果的向业务中心提醒/])濮游出码询问
(提供漫游号码)
(远端用空闲)
(设置报状态)
网终非结构Ss
【非格式化ss请求/v2】
(非格式化SS通:v2))
低优先级
起始实体
MSC/SGSN
KAIKAa
高统先赖
低优光级
阿老=SGSN
YD/T 103B2000
表3SGSN作为响应者时应用上下文的优先级发起实体
位置册除
(剧除位置v3)
(位)
用门数据管地
(插入用户数据3)
(珊除用广数据3)
(激活跟踪状态)
(去激拓跟踪状态)
短消息 MT 传送
(MT 前转SM v3)
(门转 SM v1/v2)
【为GPRS通知MS出现)
6.2兼容性
6.2.1概述
比MAP规范的设计宗日是,除了MSC一VLR接口,凡是符合出规范的每一个具体的执行也能够符合MAP第·-版本规范。
采用一个应用上下文名(A)的版本协商体系可用作运行MAP用户信令程序的两实体之间的规程版本的协商。
当川始一个信令程序时,MAP 用\ MAP 提供者提供-个应用上下文名。此名代表该对话所娶求的应用层通信能打设备。它指明所要求的TC设备(即版本1或2)和在对话期间可启动的操作程序包消单(即各种操作的集),
版本 1 的应用上下文名仅可以用 MAP一U一ABORT 转送至版本 2 或更高版在的实体中的同层用户(即能触发涉及MAP版本1中是义的通信能力的对话)。如果所给的应用上下文名可以被对方实体所接受,该对话可以在此基础上继续,否则对话被拒绝并月作为起始方的用户需要根据对方实体返叫的所支持的应用上下文名来并始一个新的对话。当个信令程可被以它们自已的版本相区分的若干个应用上下文所支持时,MAP用户则需选择一个名宁。可选择MAP用户所支持的最高版本名,也可以核照比较专用的策略选择,使得由十版本兼容问题成的协议协商咨数降至最低。6.2.2选伴应用工下文(AC)版本策略下述方法刻举了当网络别多种混合版本实体时:在版小过渡阶段所上要使用的方法6.2.2.1建议的方法
可通过管理丁段求建文一张表(可称为表一),其中定义出存个I的地支持的最高应用上下义(AC)版本:月的地可以是相同或不同的PLMN内的另~个节点或者为看作一个单一实体的另个PIMN。月的驰可以是IMSI中导出的以E.164或E.214编号方案定义的孕码。表中也包括关丁每个目的地可望能够处理的MAP最近版本规程中的至少个AC的日期。当达到此月期,则将该节点支持的应用上下文标记为“不知道”,于是将触发使用第二张表(可称为表一)表二中含有表‘具有入1的每个日的地的入口。对某一实体,表中的入口可以是单独的应用上下支版本域者是该实体应用不同的应用上下文的不同版本的矢量。对于农三的管理见6.2.2.2节描述。每个儿的地的数据将以下述状况进行;8
YD/T 1038—2000
a)表一中的版本为“版本n-l”;不使用表一;b)表,中的版本为“不知道”:使用表并依照6.2.2.2节所述:C)当某PLMN运营者宣布一实体(单独节点或个PLMN)已升级为可支持全部MAP版本n的AC时,表一所示版本将通过管哗猎施宵为“版本n”:不再使用表二并恢复存储空。6.2.2.2处理版小查询表
当MAP用I收到MAP一OPEN指示,它或者使用起始址参数或起始参考参数,或从所用的IMSI或MSISDN中导出的用广数据来确定起始实体号码。正已知实体号码
更改(若要求)相险的最高支持AC表FLSF
为该实体生成一个入口并在最扇支持AC表中包括接收到的AC名。WHEV升始、个程序,起始MAP用广查询其版本控制表正己知口的地地址且木逾时
检索H相成AC名并使用它
IF对话被同层接受
不修收版机控制表
FLSF(这种情况水不该发生)
以共有的最高支持版木(基」同层提供的隐含信息或明确信息)开始:个新的对话车相对应的所支持的最高AC 表以新的AC 名代替旧的AC 名ELSH
使用相刘应」其所支持的最商版不的AC名IF对话被同层接受
在其版本控制表中加上日的地节点并作相对应的能支持的最高AC表中包括AC名FLSE
以共有的最高支持版木基于同层提供的隐含信息或明确信)并始一个新的对语IF月的地节点为卡知
在其版木控制表中如上目的地节点并在相对应的能支持的最商AC表中包括该新AC名ELSE
以新的AC 名代菩最高支持AC表中的旧AC 名并将定时器复位。6.2.2.3:优化方法
如架 HLR L VLR 或 HER 和 SGSN 指储存了位置更新时,每个用所使用的 AC 名的版木则不需要查询表。下足对于使用相同应用上下文的程序,当程序被启动时可以不经表的查询而选择相同AC名(从而相回版本,对便用不同的应用.1下义但使用了位置更新AC所使历的程序包中的内容,当程序被门动时可以不经查询表而选择机同版本,对」HLR;
用户数据修改(独立方式):
对于VLR:
数恢复。
KAOIKAa
小提示:此标准内容仅展示完整标准里的部分截取内容,若需要完整标准请到上方自行免费下载完整标准文档。

标准图片预览:





- 热门标准
- YD通讯标准
- YD/T1391.1-2005 多协议标记交换(MPLS)测试方法
- YD/T1654-2007 IPTV业务需求
- YDN034.2-1997 ISDN 用户 一 网络接口规范 第2部分:数据链路层技术规范
- YD/T724-1994 同步传送模块STM-1,STM-4的帧结构和复用方法
- YD/T1761-2008 信息无障碍 身体机能差异人群网站设计无障碍技术要求
- YD/T1974-2009 800MHz/2GHz cdma2000数字蜂窝移动通信网 广播多播业务(BCMCS)设备测试方法 接入终端(AT)
- YD/T2056-2009 通信设施保护措施的维护
- YD/T1899-2009 深度包检测设备技术要求
- YD/T1121-2001 信息寻呼网络数据传输协议(FLEX 部分)
- YD/T1277.1-2003 固定电话网主叫识别信息传送技术要求及测试方法 第一部分:技术要求
- YD/T1428.2-2005 900/1800MHz TDMA 数字蜂窝移动通信网CAMEL应用部分(CAP)测试方法(CAMEL3) 第2部分:业务交换点(SSP)电路域(CS)
- YD/T1258.6-2006 室内光缆系列 第6部分:塑料光缆
- YD/T2794.4-2015 波分复用(WDM)网络管理技术要求 第4部分:EMS-NMS接口通用信息模型
- YD/T2916-2015 基于存储复制技术的数据灾备技术要求
- YDB078-2012 基于 IP 的虚拟网络动态构建框架
- 行业新闻
网站备案号:湘ICP备2023016450号-1