- 您的位置:
- 标准下载网 >>
- 标准分类 >>
- 石油天然气行业标准(SY) >>
- SY/T 5587.20-1994 油水井常规修井作业 打捞杆类落物工艺作法
标准号:
SY/T 5587.20-1994
标准名称:
油水井常规修井作业 打捞杆类落物工艺作法
标准类别:
石油天然气行业标准(SY)
英文名称:
Procedure for fishing rods and other objects in conventional well repair work in oil and water wells标准状态:
已作废-
发布日期:
1995-01-18 -
实施日期:
1995-07-01 -
作废日期:
2004-11-01 出版语种:
简体中文下载格式:
.rar.pdf下载大小:
387.69 KB
替代情况:
被SY/T 5587.12-2004代替
部分标准内容:
中华人民共和国石油天然气行业标准SY/ T 5587.2094
油水并常规修并作业
打捞杆类落物工艺作法
1995-01-18发布
中国石油天然气总公司
1995-07-01实施
1主题内容与适用范围
中华人民共和国石油天然气行业标准油水并常规修井作业
打捞杆类落物工艺作法
SY/ T 5587.20 -94
本标准规定了打捞杆类落物设计编写、施工准备、打捞程序、安全、质量控制、资料录取与施工总结等技术要求。
本标准适用于打捞各类抽油杆作业。2引用标准
SY/T5292油气田井下作业计量器具配备规范SY/T5587.3油水井常规修井作业压井替喷作业规程SY/T5587.7油水井常规修井作业洗井作业规程SY/T5791液压修井机立放井架作业规程3施工设计
3.1并况调查
3.1.1“了解地质和钻井资料,搞清并身结构及套管完好情况,3.1.2了解油井生产情况,包括产液量,含水、气油比、油压,套压、静压等资料。了解油井与周围注水并的连道情况
3.1,3查清落物是在套管内还是在油管内。查清落物原因,类型、长度及鱼顶形状和色顶在并内深度等情况。
3.2施工设计编写
3.2.1根据作业要求和调查实况制定具体措施:由施工单位编写施工设计书。设计内容应符合附录A(补充件)的规定。
3.2.2数据应齐全,工序应简明扼要,字迹要端正、版面要整洁。4施工准备
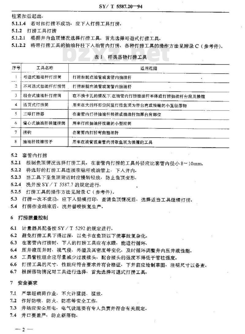
4.1立井架按SY/T5791的规定进行。4.2压井按SY/T5587.3的规定进行。4.3打捞工具见表1。
5打捞程序
·5.1油管内打捞
5.1,1对扣打捞
5.1.1.1适用于鱼顶螺纹完好,鱼顶深度小于500m的脱扣井。根据并内鱼顶选用抽油杆接头或接箍对扣打捞。5.1.1.2
下人抽油杆对扣杆柱,底部接头接触鱼顶时人工平稳上扣,试提数次,如悬重增加、下放杆中国石油天然气总公司1995-01-18批准1995-07-01 实施
柱紧扣后起出。
SY/ T 5587.2094
5.1.1.4若对扣打捞不成功,应下人打捞工具打捞。5.1.2打捞工具打捞
5.1.2.1根据井内鱼顶情况选择打捞工具。首先选择可退式打捞工具将带打捞工具的抽油杆柱下人油管内打捞。各种打捞工具的操作方法见附录C(参考件)。5.1.2.2)
表1杆类落物打捞工具
工具名称
可退式抽油杆打捞筒
不可退式抽油杆打捞筒
组合式抽油杆打捞简
活页式打捞简
三球打擀器
偏心式抽油杆接箍捞简
抽油杆接箍捞矛
5.2套管内打捞
打捞断脱在油管或套管内抽油杆打捞断脱在油管或套管内抽油杆适用范面
在不换卡瓦的情况下.在油管内打捞抽油杆本体或打捞抽油杆台肩及接箍用来在大的环形空间里打捞鱼顶为带台肩或接箍的小直径落物在套管内打捞抽油杆接箍或抽油杆加厚台肩部位用来打捞抽油杆接箍的小型捞筒在管内打捞弯曲抽油杆
用来在油管或套管内捞取鱼顶为接箍的工具5.2.1根据鱼顶情况选择打捞工具。在套管内打捞的工具外径应比套管内径小8~10mm。将选好的打捞工具连接在钻杆或油管上,下人井内,5.2.23
当工具下至鱼顶附近时应慢转轻放,防止鱼顶变形、5.2.4洗井按SY/T5587.7的规定进行。5,2.5打捞工具的操作方法见附录C(参考件)。5.3打捞一次不成功、应下入铅模打印,查清色顶情况后,选择适当工具继续打捞。5.4打捞作业结束后,洗井替喷恢复生产。6打捞质量控制
计量器具配备按SY/T5292的规定进行。6.2
避免打捞工具下得过深,以免卡在色顶以下使事故复杂化。6.3
在套管内打捞时,下入的打捞工具应有水眼,能进行循环。6.4
压井液压井时,视气侵、外溢及其密度等变化,及时循环调整井内压并液性能。工具管柱组合应尽减少过渡接头,配合接头的强度不得低于管柱强度。6.5
打捞工具的尺寸、性能应符合要求并有合格证,下并前应绘制草图:注明尺寸以备查。6.7
根据落物情况对工具进行选择,首先选择可退式打捞工具。安全要求
严禁超载荷作业、不允许猛提、猛放。7.2作好防唢、防火。防冻等安全工作。7.3井场应安全用电,电气设施要有专人负责并符合有关规定,7.4并口要盖严,防止新落物
资料录取与施工总结
8.1资料录取
SY/ T 5587.20-94
8.1.1.打捞工具名称、规格、长度、捞出落物名称。规格,长度、遗留问题,铅模规格、下人深度、印痕。
8.1.2其他应取资料按作业设计,施工总结及有关规定的要求录取。8.2施工总结
施工总结在完井五天内由施工单位填写,并请技术负责人审核后上报主管都门。施工总结应符合附录B(补充件)的规定。
施工设计书幅面
SY/ T 5587.2094
附景A
打捞杆类落物作业设计书格式
(补充件)
施工设计书的幅面尺寸为265m1m×203m1m施工设计书封面格式
施工设计括的封面格式见图A1。油田
厂(矿)
打捞杆类落物作业设计
设计单位:
设计人:
审批人:
批准人:
A3设计书内容格式
基本数据
完井方法
完钻日期
套补距.m
水泥返高m
产油量,/d
射孔井段
SY/ T 5587,2094
完钻井深.m
目前人工井底,m
四通高,m
孔密,孔/m
产液量,m / d
含水,%
历次主要措施情况及异常情况提示三、目的和效果预测
四、施工前准备
五,工序设计及实施要点
六、成本预算
七.井下事故管柱示意图
八、安全注意事项及措施
SY/ T 5587.2094
人工并庭
施工总结报告幅面
SY/ T 5587.20-94
附录B
打捞杆类落物施工总结报告格式(补充件)
施工总结报告的幅面尺寸为265m1m×20311mB2施工总结报告封面格式
施工总结报告封面格式见图B1.
厂(矿)
打捞杆类落物施工总结
施工单位:
填表人:
审核人:
施工总结内容格式
年月国
基本数据
上恪日期
起出油杆
修后井深
SY/ T 5587:20—94
日:完井日期
m;本井实际工作
作业时效及时效分析
三、作业效果分析
四、施工详细说明及施工中发现问题及其原固历下井工具及捞出落物情况
工具名称
工具规格
六,参数变更及遗留问题记录
七、单井成本核算
工具尺寸
落物名称
落物规格
工具名称
可退式抽油杆打www.bzxz.net
不可退式抽油托
打捞筒
组合式抽油杆打
偏心式拙油杆接
箍捞简
抽油杆接箍捞矛
活页式打捞商
三球打捞器
SY/ T 5587.20--94
附录C
常用打捞杆类落物工具操作方法(参考件)
操作方法
用于油管或套管内打捞抽油打
工具下至预计鱼顶附近后慢转轻放,进行套鱼,当指重表有减轻显示时,上提打捞管柱。如悬重增加则起钻,将落物捞出。捞获落并描油杆后,一旦遇卡,最大提拉力不得超过抽油杆许用载荷,若不能解卡,可先小击,然后缓慢右旋,上提退出工具用于在油管或套管内打捞抽油杆当工具下至预计鱼顶附近时,应右旋慢转轻放,使抽油杆进人筒体,当指重表有减轻显示时.停止下放、然后上提管柱,将落物捞出用于在油管内或套臂内打捞抽油杆当工具下至预计鱼顶附近后,慢转轻放,以引进落也,当指重表悬重有减轻显示时停止下放,上提管杜,若悬重增加则起钻,将落物捞出在油管内或套管内打捞抽油杆
将安装合适偏心套的打捞管柱下井,到达预计鱼顶深度后,慢转轻放,当指重表有减轻显示时,继续下放0.5~0.6m,上提、下放2~3次,确认抓住落鱼后,再提出工具,将落物持出用于在油管内或套管内打捞抽油杆当工具下至预计鱼顶附近时,缓慢旋转下放,当指重表有减轻显示时.上提工具管柱.将落物捞出
用于套管内打捞抽油杆
工具下至预计鱼顶附近吋,慢转轻放使落鱼进人引鞋。注意观察指重,悬重有轻微变化时,立即停止下人,上提管杜,将落物拼出用于套管内打捞抽油杆
工具下过鱼头打捞部位后,停止下放,缓慢上提,如指重表悬重增加,上提管柱,即将落物扮出
用于套管内打捞抽油杆
将捞钩下过弟二根抽油杆的上接头,旋转使抽油杆进人钩子内上提管柱.将落物捞出9
附加说明:
SY/ T 5587.20-94
本标准由采油采气专业标准化委员会提出并归口。本标准由吉林省油田管理局第二井下作业工程公司负贵起草本标准主要起草人李景尧周殿起,班景红。10
小提示:此标准内容仅展示完整标准里的部分截取内容,若需要完整标准请到上方自行免费下载完整标准文档。
油水并常规修并作业
打捞杆类落物工艺作法
1995-01-18发布
中国石油天然气总公司
1995-07-01实施
1主题内容与适用范围
中华人民共和国石油天然气行业标准油水并常规修井作业
打捞杆类落物工艺作法
SY/ T 5587.20 -94
本标准规定了打捞杆类落物设计编写、施工准备、打捞程序、安全、质量控制、资料录取与施工总结等技术要求。
本标准适用于打捞各类抽油杆作业。2引用标准
SY/T5292油气田井下作业计量器具配备规范SY/T5587.3油水井常规修井作业压井替喷作业规程SY/T5587.7油水井常规修井作业洗井作业规程SY/T5791液压修井机立放井架作业规程3施工设计
3.1并况调查
3.1.1“了解地质和钻井资料,搞清并身结构及套管完好情况,3.1.2了解油井生产情况,包括产液量,含水、气油比、油压,套压、静压等资料。了解油井与周围注水并的连道情况
3.1,3查清落物是在套管内还是在油管内。查清落物原因,类型、长度及鱼顶形状和色顶在并内深度等情况。
3.2施工设计编写
3.2.1根据作业要求和调查实况制定具体措施:由施工单位编写施工设计书。设计内容应符合附录A(补充件)的规定。
3.2.2数据应齐全,工序应简明扼要,字迹要端正、版面要整洁。4施工准备
4.1立井架按SY/T5791的规定进行。4.2压井按SY/T5587.3的规定进行。4.3打捞工具见表1。
5打捞程序
·5.1油管内打捞
5.1,1对扣打捞
5.1.1.1适用于鱼顶螺纹完好,鱼顶深度小于500m的脱扣井。根据并内鱼顶选用抽油杆接头或接箍对扣打捞。5.1.1.2
下人抽油杆对扣杆柱,底部接头接触鱼顶时人工平稳上扣,试提数次,如悬重增加、下放杆中国石油天然气总公司1995-01-18批准1995-07-01 实施
柱紧扣后起出。
SY/ T 5587.2094
5.1.1.4若对扣打捞不成功,应下人打捞工具打捞。5.1.2打捞工具打捞
5.1.2.1根据井内鱼顶情况选择打捞工具。首先选择可退式打捞工具将带打捞工具的抽油杆柱下人油管内打捞。各种打捞工具的操作方法见附录C(参考件)。5.1.2.2)
表1杆类落物打捞工具
工具名称
可退式抽油杆打捞筒
不可退式抽油杆打捞筒
组合式抽油杆打捞简
活页式打捞简
三球打擀器
偏心式抽油杆接箍捞简
抽油杆接箍捞矛
5.2套管内打捞
打捞断脱在油管或套管内抽油杆打捞断脱在油管或套管内抽油杆适用范面
在不换卡瓦的情况下.在油管内打捞抽油杆本体或打捞抽油杆台肩及接箍用来在大的环形空间里打捞鱼顶为带台肩或接箍的小直径落物在套管内打捞抽油杆接箍或抽油杆加厚台肩部位用来打捞抽油杆接箍的小型捞筒在管内打捞弯曲抽油杆
用来在油管或套管内捞取鱼顶为接箍的工具5.2.1根据鱼顶情况选择打捞工具。在套管内打捞的工具外径应比套管内径小8~10mm。将选好的打捞工具连接在钻杆或油管上,下人井内,5.2.23
当工具下至鱼顶附近时应慢转轻放,防止鱼顶变形、5.2.4洗井按SY/T5587.7的规定进行。5,2.5打捞工具的操作方法见附录C(参考件)。5.3打捞一次不成功、应下入铅模打印,查清色顶情况后,选择适当工具继续打捞。5.4打捞作业结束后,洗井替喷恢复生产。6打捞质量控制
计量器具配备按SY/T5292的规定进行。6.2
避免打捞工具下得过深,以免卡在色顶以下使事故复杂化。6.3
在套管内打捞时,下入的打捞工具应有水眼,能进行循环。6.4
压井液压井时,视气侵、外溢及其密度等变化,及时循环调整井内压并液性能。工具管柱组合应尽减少过渡接头,配合接头的强度不得低于管柱强度。6.5
打捞工具的尺寸、性能应符合要求并有合格证,下并前应绘制草图:注明尺寸以备查。6.7
根据落物情况对工具进行选择,首先选择可退式打捞工具。安全要求
严禁超载荷作业、不允许猛提、猛放。7.2作好防唢、防火。防冻等安全工作。7.3井场应安全用电,电气设施要有专人负责并符合有关规定,7.4并口要盖严,防止新落物
资料录取与施工总结
8.1资料录取
SY/ T 5587.20-94
8.1.1.打捞工具名称、规格、长度、捞出落物名称。规格,长度、遗留问题,铅模规格、下人深度、印痕。
8.1.2其他应取资料按作业设计,施工总结及有关规定的要求录取。8.2施工总结
施工总结在完井五天内由施工单位填写,并请技术负责人审核后上报主管都门。施工总结应符合附录B(补充件)的规定。
施工设计书幅面
SY/ T 5587.2094
附景A
打捞杆类落物作业设计书格式
(补充件)
施工设计书的幅面尺寸为265m1m×203m1m施工设计书封面格式
施工设计括的封面格式见图A1。油田
厂(矿)
打捞杆类落物作业设计
设计单位:
设计人:
审批人:
批准人:
A3设计书内容格式
基本数据
完井方法
完钻日期
套补距.m
水泥返高m
产油量,/d
射孔井段
SY/ T 5587,2094
完钻井深.m
目前人工井底,m
四通高,m
孔密,孔/m
产液量,m / d
含水,%
历次主要措施情况及异常情况提示三、目的和效果预测
四、施工前准备
五,工序设计及实施要点
六、成本预算
七.井下事故管柱示意图
八、安全注意事项及措施
SY/ T 5587.2094
人工并庭
施工总结报告幅面
SY/ T 5587.20-94
附录B
打捞杆类落物施工总结报告格式(补充件)
施工总结报告的幅面尺寸为265m1m×20311mB2施工总结报告封面格式
施工总结报告封面格式见图B1.
厂(矿)
打捞杆类落物施工总结
施工单位:
填表人:
审核人:
施工总结内容格式
年月国
基本数据
上恪日期
起出油杆
修后井深
SY/ T 5587:20—94
日:完井日期
m;本井实际工作
作业时效及时效分析
三、作业效果分析
四、施工详细说明及施工中发现问题及其原固历下井工具及捞出落物情况
工具名称
工具规格
六,参数变更及遗留问题记录
七、单井成本核算
工具尺寸
落物名称
落物规格
工具名称
可退式抽油杆打www.bzxz.net
不可退式抽油托
打捞筒
组合式抽油杆打
偏心式拙油杆接
箍捞简
抽油杆接箍捞矛
活页式打捞商
三球打捞器
SY/ T 5587.20--94
附录C
常用打捞杆类落物工具操作方法(参考件)
操作方法
用于油管或套管内打捞抽油打
工具下至预计鱼顶附近后慢转轻放,进行套鱼,当指重表有减轻显示时,上提打捞管柱。如悬重增加则起钻,将落物捞出。捞获落并描油杆后,一旦遇卡,最大提拉力不得超过抽油杆许用载荷,若不能解卡,可先小击,然后缓慢右旋,上提退出工具用于在油管或套管内打捞抽油杆当工具下至预计鱼顶附近时,应右旋慢转轻放,使抽油杆进人筒体,当指重表有减轻显示时.停止下放、然后上提管柱,将落物捞出用于在油管内或套臂内打捞抽油杆当工具下至预计鱼顶附近后,慢转轻放,以引进落也,当指重表悬重有减轻显示时停止下放,上提管杜,若悬重增加则起钻,将落物捞出在油管内或套管内打捞抽油杆
将安装合适偏心套的打捞管柱下井,到达预计鱼顶深度后,慢转轻放,当指重表有减轻显示时,继续下放0.5~0.6m,上提、下放2~3次,确认抓住落鱼后,再提出工具,将落物持出用于在油管内或套管内打捞抽油杆当工具下至预计鱼顶附近时,缓慢旋转下放,当指重表有减轻显示时.上提工具管柱.将落物捞出
用于套管内打捞抽油杆
工具下至预计鱼顶附近吋,慢转轻放使落鱼进人引鞋。注意观察指重,悬重有轻微变化时,立即停止下人,上提管杜,将落物拼出用于套管内打捞抽油杆
工具下过鱼头打捞部位后,停止下放,缓慢上提,如指重表悬重增加,上提管柱,即将落物扮出
用于套管内打捞抽油杆
将捞钩下过弟二根抽油杆的上接头,旋转使抽油杆进人钩子内上提管柱.将落物捞出9
附加说明:
SY/ T 5587.20-94
本标准由采油采气专业标准化委员会提出并归口。本标准由吉林省油田管理局第二井下作业工程公司负贵起草本标准主要起草人李景尧周殿起,班景红。10
小提示:此标准内容仅展示完整标准里的部分截取内容,若需要完整标准请到上方自行免费下载完整标准文档。
标准图片预览:





- 其它标准
- 热门标准
- 石油天然气行业标准(SY)
- SY/T7615—2021 陆上纵波地震勘探资料处理技术规程
- SY/T5355-2000 油藏地质特征描述技术要求 碳酸盐岩潜山油藏部分
- SY/T5579.3-2008 油藏描述方法 第3部分:碳酸盐岩潜山油藏
- SY/T0082.2-2006 石油天然气工程初步设计内容规范 第2部分:管道工程
- SY/T5516-2000 碳酸盐岩化学分析方法
- SY5974-2014 钻井井场、设备、作业安全技术规程
- SY/T0330-2004 现役管道的不停输移动推荐作法
- SY/T6110-1994 碳酸盐岩气藏开发地质特征描述
- SY/T6223-2013 钻井液净化设备配套、安装、使用和维护
- SY/T6819-2011 含硫化氢天然气井站应急处置程序编写规则
- SY/T6165-1995 碳酸盐岩油藏地质特征描述方法
- SY/T6578-2009 输油管道减阻剂减阻效果室内测试方法
- SY/T6725.2-2009 石油钻机用电气设备规范 第2部分:控制系统
- SY/T6423.3-2013 石油天然气工业 钢管无损检测方法 第3部分:焊接钢管用钢带钢板分层缺欠的自动超声检测
- SY/T5905-1993 游梁式抽油机选型作法
- 行业新闻
请牢记:“bzxz.net”即是“标准下载”四个汉字汉语拼音首字母与国际顶级域名“.net”的组合。 ©2025 标准下载网 www.bzxz.net 本站邮件:bzxznet@163.com
网站备案号:湘ICP备2025141790号-2
网站备案号:湘ICP备2025141790号-2