- 您的位置:
- 标准下载网 >>
- 标准分类 >>
- 国家标准(GB) >>
- GB/T 4728.13-2022电气简图用图形符号 第13部分:模拟元件
标准号:
GB/T 4728.13-2022
标准名称:
电气简图用图形符号 第13部分:模拟元件
标准类别:
国家标准(GB)
英文名称:
Graphical symbols for electrical diagrams—Part 13:Analogue elements标准状态:
现行-
发布日期:
2022-10-12 -
实施日期:
2023-05-01 出版语种:
简体中文下载格式:
.pdf .zip下载大小:
14.44 MB
标准ICS号:
电气工程>>29.020电气工程综合中标分类号:
电工>>电工综合>>K04基础标准与通用方法
替代情况:
替代GB/T 4728.13-2008采标情况:
IEC 60617 database

点击下载
标准简介:
GB/T 4728旨在规定机械、电力、建筑、冶金、煤炭、石油、铁道、交通、电子、化工、纺织、广电、兵器、船舶、邮电、航空、航天、信息、国防科技等各大领域的电气设计用符号,分为13个部分:
——第1部分:一般要求;
——第2部分:符号要素、限定符号和其他常用符号;
——第3部分:导体和连接件;
——第4部分:基本无源元件;
——第5部分:半导体管和电子管;
——第6部分:电能的发生与转换;
——第7部分:开关、控制和保护器件;
——第8部分:测量仪表、灯和信号器件;
——第9部分:电信:交换和外围设备;
——第10部分:电信:传输;
——第11部分:建筑安装平面布置图;
——第12部分:二进制逻辑元件;
——第13部分:模拟元件。

部分标准内容:
ICS29.020
CCSK04
中华人民共和国国家标准
GB/T4728.13—2022/IEC60617database代替GB/T4728.13—2008
电气简图用图形符号
第13部分:模拟元件
Graphical symbols for electrical diagrams-Part 13:Analogue elements
(IEC 60617 database,Graphical symbols for diagrams,IDT)2022-10-12发布
国家市场监督管理总局
国家标准化管理委员会
2023-05-01实施
GB/T4728.13—2022/IEC60617database本文件按照GB/T1.1一2020《标准化工作导则第1部分:标准化文件的结构和起草规则》的规定起草。
本文件是GB/T4728《电气简图用图形符号》的第13部分。GB/T4728已经发布了以下部分:第1部分:一般要求;
第2部分:符号要素、限定符号和其他常用符号;第3部分:导体和连接件;
—第4部分:基本无源元件;
第5部分:半导体管和电子管;
第6部分:电能的发生与转换;
第7部分:开关、控制和保护器件;第8部分:测量仪表、灯和信号器件;第9部分:电信:交换和外围设备;第10部分:电信:传输;
第11部分:建筑安装平面布置图;第12部分:二进制逻辑元件;
第13部分:模拟元件。
本文件代替GB/T4728.13—2008《电气简图用图形符号第13部分:模拟元件》,与GB/T4728.13-2008相比,主要技术变化如下:根据IEC60617数据库标准,多个符号列出的信息较旧版本更改了采用符号或应用于符号的个数。
本文件等同采用IEC60617database《简图用图形符号》(2021年3月2日的抽点打印英文版)的相应部分。
本文件做了下列编辑性修改:
修改了标准名称。
请注意本文件的某些内容可能涉及专利。本文件的发布机构不承担识别专利的责任。本文件由全国电气信息结构、文件编制和图形符号标准化技术委员会(SAC/TC27)提出并归口。本文件起草单位:中机生产力促进中心、国网江苏省电力有限公司泰州供电分公司、安徽科达自动化集团股份有限公司、中国电子科技集团公司第十四研究所、厦门业盛电气有限公司、机科发展科技股份有限公司、浙江博亚精密机械有限公司、东营市航宇工贸有限责任公司、施耐德电气信息技术(中国)有限公司、北京科技大学。
本文件主要起草人:高永梅、瀚玲、王天甜、刁兆勇、刘张飞、张胜、陆学贵、乔锦娣、刘学军、樊百林。本文件及其所代替文件的历次版本发布情况为:-1985年首次发布为GB/T4728.13—1985;——1996年第一次修订;
-2008年第二次修订;
一本次为第三次修订。
GB/T4728.13—2022/IEC60617database引言
图形符号的概念通常理解为“不使用语言,用直观图形来传递信息”。电气简图用图形符号是绘制电气简图必需的国际通用工程语言,对电气领域的国际技术交流有着重要作用。GB/T4728旨在规定机械、电力、建筑、冶金、煤炭、石油、铁道、交通、电子、化工、纺织、广电、兵器、船舶、邮电、航空、航天、信息、国防科技等各大领域的电气设计用符号,分为13个部分:第1部分:一般要求;
第2部分:符号要素、限定符号和其他常用符号;第3部分:导体和连接件;
-第4部分:基本无源元件;
—第5部分:半导体管和电子管;第6部分:电能的发生与转换;
第7部分:开关、控制和保护器件;—第8部分:测量仪表、灯和信号器件;第9部分:电信:交换和外围设备;第10部分:电信:传输;
第11部分:建筑安装平面布置图;第12部分:二进制逻辑元件;
第13部分:模拟元件。
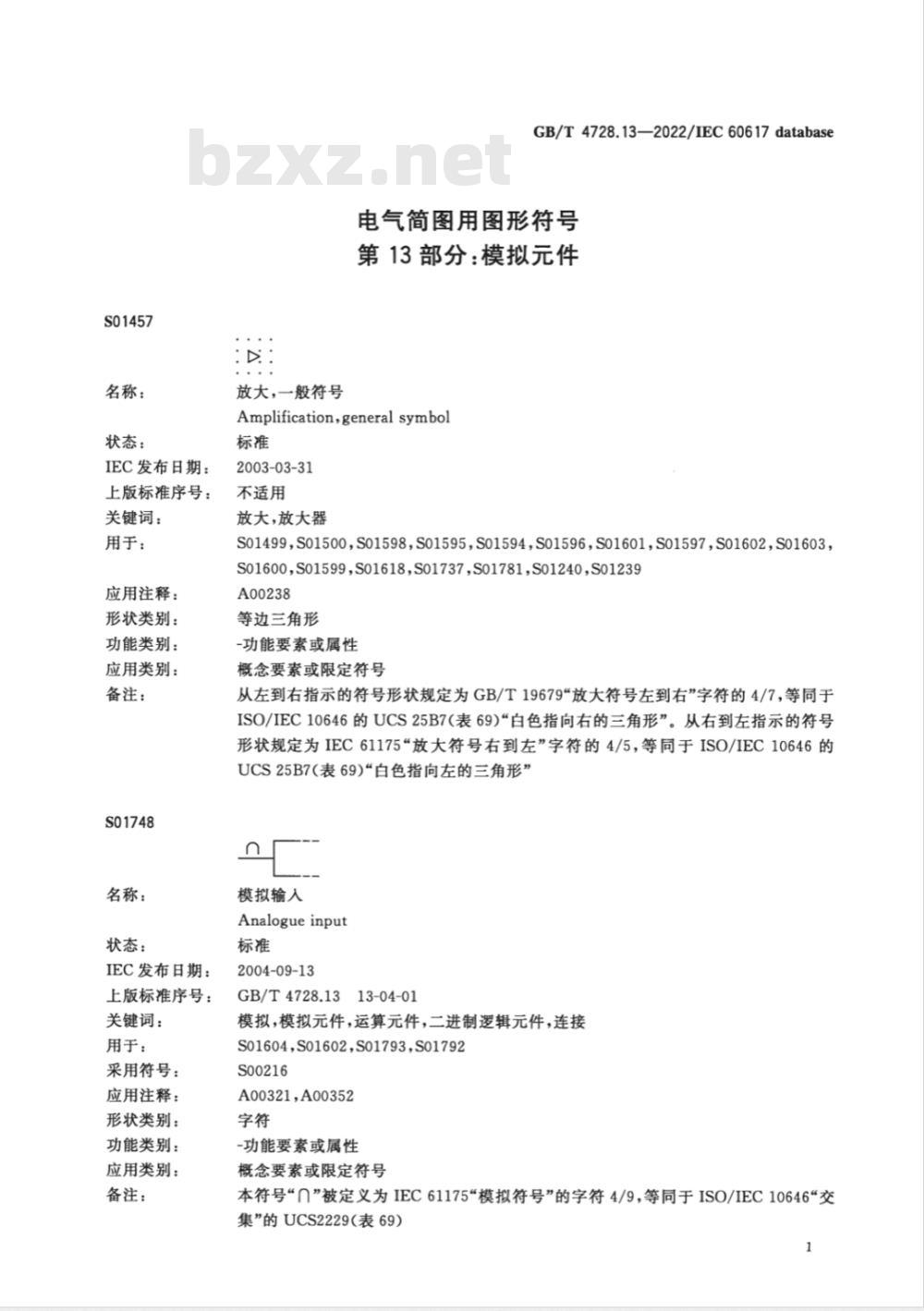
SO1457
名称:
状态:
IEC发布日期:
上版标准序号:
关键词:
用于:
应用注释:
形状类别:
功能类别:
应用类别:
备注:
S01748
名称:
状态:
IEC发布日期:
上版标准序号:
关键词:
用于:
采用符号:
应用注释:
形状类别:
功能类别:
应用类别:
备注:
放大,一般符号
GB/T4728.13—2022/IEC60617database电气简图用图形符号
第13部分:模拟元件
Amplification,generalsymbol
2003-03-31
不适用
放大,放大器
S01499,S01500,S01598,S01595,S01594,S01596,S01601,S01597,S01602,S01603S01600,S01599,S01618,S01737,S01781S01240,S01239A00238
等边三角形
-功能要素或属性
概念要索或限定符号
从左到右指示的符号形状规定为GB/T19679\放大符号左到右”字符的4/7,等同于ISO/IEC10646的UCS25B7(表69)“白色指向右的三角形”。从右到左指示的符号形状规定为IEC61175“放大符号右到左”字符的4/5,等同于ISO/IEC10646的UCS25B7(表69)“白色指向左的三角形”0
模拟输人
Analogue input
2004-09-13
GB/T4728.13
313-04-01
模拟,模拟元件,运算元件,二进制逻辑元件,连接S01604,S01602,S01793,S01792
S00216
A00321,A00352
-功能要素或属性
概念要素或限定符号
本符号“n”被定义为IEC61175“模拟符号”的字符4/9,等同于ISO/IEC10646\交集”的UCS2229(表69)
GB/T4728.13—2022/IEC60617databaseS01749
名称:
状态:
IEC发布日期:
上版标准序号:
关键词:
用于:
采用符号:
应用注释:
形状类别:
功能类别:
应用类别:
备注:
S01750
名称:
状态:
IEC发布日期:
上版标准序号:
关键词:
用于:
采用符号:
应用注释:
形状类别:
功能类别:
应用类别:
S01751
名称:
状态:
IEC发布日期:
上版标准序号:
关键词:
模拟输出
Analogue output
2004-09-13
GB/T4728.1313-04-02
模拟,模拟元件,运算元件,二进制逻辑元件,连接S01740,S01604,S01741,S01743,S01803S00216
A00321,A00352
-功能要素或属性
概念要素或限定符号
本符号“”被定义为IEC61175模拟符号”的字符4/9,等同于ISO/IEC10646“交集”的UCS2229(表61)
数字输人
Digital input
2004-09-13
GB/T4728.1313-04-03
模拟元件,运算元件,二进制,二进制逻辑元件,连接,数字S01740,S01743,S01790
S00217
A00321,A00352
-功能要素或属性
概念要素或限定符号
数字输出
Digital output
2004-09-13
GB/T4728.1313-04-04
模拟元件,运算元件,二进制,二进制逻辑元件,连接,数字采用符号:
应用注释:
形状类别:
功能类别:
应用类别:
SO1752
名称:
状态:
IEC发布日期:
上版标准序号:
关键词:
用于:
采用符号:
应用注释:
形状类别:
功能类别:
应用类别:
备注:
S01753
名称:
状态:
IEC发布日期:
上版标准序号:
关键词:
其他形式:
用于:
采用符号:
应用注释:
形状类别:
功能类别:
应用类别:
备注:
S00217
A00321,A00352
-功能要素或属性
概念要素或限定符号
辅助连接
Subsidiary connection
2004-09-13
GB/T4728.13
313-04-05
GB/T4728.13—2022/IEC60617database模拟元件,运算元件,二进制逻辑元件,连接S01740,S01741,S01743,S01737,S01742,S01753,S01754,S01763,S01762S01546
A00321,A00352
-功能要素或属性
概念要素或限定符号
器件的电源输人线,或某种连接,其电平对了解元件的功能或电路无关紧要(如:外接辅助电阻器或电容器)
电源电压端
Supply-voltageterminal
2004-09-13
GB/T4728.1313-05-01
模拟电路,运算电路,二进制逻辑电路,连接,端S01754
S01740,S01726,S01725,S01741S01743,S01742,S01779,S01780,S01790,S01793,S01794,S01795,S01792,S01803,S01806S01752
A00322,A00352
-功能要素或属性
概念要素或限定符号
符号示于左边
U后可附加极性符号,也可用下列之一代替:3
GB/T4728.13—2022/IEC60617database带正负号的额定值(如:十5V)适当的助记符(如:VCC,GND)在图中,电源引出端通常不表示出来SO1754
名称:
状态:
IEC发布日期:
上版标准序号:
关键词:
其他形式:
采用符号:
应用注释:
形状类别:
功能类别:
应用类别:
备注:
SO1755
名称:
状态:
IEC发布日期:
上版标准序号:
关键词:
应用注释:
形状类别:
功能类别:
应用类别:
备注:
电源一电流端
Supply-current terminal
2004-09-13
GB/T4728.13
13-05-02
模拟电路,运算电路,二进制逻辑电路,连接,端S01753
S01752
A00322,A00352
-功能要素或属性
概念要素或限定符号
符号示于左边
I后可附加极性符号,也可用下列之一代替:带正负号的额定值(如:10mA)
适当的助记符(如:VCC,GND)在图中,电源引出端通常不表示出来UPWR
电源一电压输出
Supply-voltage output
2004-09-13
GB/T4728.13
13-05-03
模拟电路,运算电路,二进制逻辑电路,供电电路A00322,A00352
-功能要素或属性
概念要素或限定符号
连接电源的输出端
U或I后可附加极性符号,也可用下列之一代替:带正负号的额定值(如:十5VPWR,1APWR)适当的助记符(如:VCCPWR,GNDPWR)如不需要强调是电源输出,可采用符号S01760S01756
名称:
状态:
IEC发布日期:
上版标准序号:
关键词:
应用注释:
形状类别:免费标准下载网bzxz
功能类别:
应用类别:
备注:
S01757
名称:
状态:
IEC发布日期:
上版标准序号:
关键词:
用于:
应用注释:
形状类别:
功能类别:
应用类别:
备注:
S01758
电源一电流输出
Supply-currentoutput
2004-09-13
GB/T4728.13
313-05-04
GB/T4728.13—2022/IEC60617database模拟电路,运算电路,二进制逻辑电路,供电电路A00322,A00352
功能要素或属性
概念要素或限定符号
连接电源的输出端
[U后可附加极性符号,也可用下列之一代替:带正负号的额定值(如:+5VPWR,1APWR)适当的助记符(如:VCCPWR,GNDPWR)如不需要强调是电源输出,可采用符号S01760-REF
基准输人
Reference input
2004-09-13
IEC60617(ed.2.0)
13-05-05
模拟电路,模拟元件,运算电路,运算元件,二进制逻辑电路,二进制逻辑元件S01741
A00322,A00352
-功能要素或属性
概念要素或限定符号
接到基准源的输人端
星号应用表示基准源参数符号代替(如:U、I、f、)参数符号后可加附加极性符号,也可用下列之一代替:带正负号的额定值(如:十5VREF,10mAREF)适当的助记符(如:VCCREF,GNDREF)如不需要强调是基准源输人端,可采用符号S01759*RER
GB/T4728.13—2022/IEC60617database名称:
状态:
IEC发布日期:
上版标准序号:
关键词:
应用注释:
形状类别:
功能类别:
应用类别:
备注:
SO1759
名称:
状态:
IEC发布日期:
上版标准序号:
关键词:
应用注释:
形状类别:
功能类别:
应用类别:
备注:
S01760
名称:
基准输出
Reference output
2004-09-13
GB/T4728.1313-05-06
模拟电路,模拟元件,运算电路,运算元件,二进制逻辑电路,二进制逻辑元件A00352
-功能要素或属性
概念要素或限定符号
基准源的输出端
星号应用表示基准源参数符号代替(如:U、I、f、@)参数符号后可加附加极性符号,也可用下列之一代替:带正负号的额定值(如:十5VREF,10mAREF)适当的助记符(如:VCCREF,GNDREF)如不需要强调是基准源输出端,可采用S01760符号量值输入
Quantity-sensinginput
2004-09-13
GB/T4728.1313-05-07
模拟电路,模拟元件,运算电路,运算元件,二进制逻辑电路,二进制逻辑元件A00322,A00352
-功能要素或属性
概念要素或限定符号
所示量值表示信息的输人
星号应用表示信息的量值符号代替(如:U、I、f、@)量值符号后可附加极性符号,或用下列范围标记或固定值标记之一代替:带正负号的一个或多个额定值(如:十5V、0mA,,20mA、440Hz)适当的助记符(如:VCC、GND、A#)如不标出极性符号,则U应省略,否则会引起混淆如此符号与其他符号(如S01761)组合,则应写在其他符号后面,必要时加方括号量值输出
Quantityoutput
状态:
IEC发布日期:
上版标准序号:
关键词:
应用注释:
形状类别:
功能类别:
应用类别:
备注:
S01761
名称:
状态:
IEC发布日期:
上版标准序号:
关键词:
用于:
应用注释:
形状类别:
功能类别:
应用类别:
备注:
S01762
名称:
状态:
IEC发布日期:
上版标准序号:
2004-09-13
GB/T4728.1313-05-08
GB/T4728.13—2022/IEC60617database模拟电路,模拟元件,运算电路,运算元件,二进制逻辑电路,二进制逻辑元件A00322,A00352
-功能要素或属性
概念要素或限定符号
所示量值表示信息的输出
星号应用表示信息的量值符号代替(如:U、I、f、p)量值符号后可附加极性符号,或用下列范围标记或固定值标记之一代替:带正负号的一个或多个额定值(如:十5V、0mA,,20mA、440Hz)适当的助记符(如:VCC、GND、A#)如不标出极性符号,则U应省略,否则会引起混淆如此符号与其他符号(如S01761)组合,则应写在其他符号后面,必要时加方括号模拟操作数输人
Analogueoperandinput
2004-09-13
GB/T4728.13
313-05-09
模拟电路,模拟元件
S01779,S01780
A00322,A00352
-功能要素或属性
概念要素或限定符号
示出X输入
此输人表示一个可执行一个或多个模拟功能的操作数对于模拟操作数,应用字母X和Y表示。如有两个以上操作数,也可以用其他字母,在不会引起混淆的情况下,也可加后缀EXT
外接辅助电路或电路元件的引出端Terminal to be externally connected to a subsidiary circuit or circuit element标准
2004-09-13
GB/T4728.13
313-05-10
GB/T4728.13—2022/IEC60617database关键词:
采用符号:
应用注释:
形状类别:
功能类别:
应用类别:
备注:
S01763
名称:
状态:
IEC发布日期:
上版标准序号:
关键词:
采用符号:
应用注释:
形状类别:
功能类别:
应用类别:
备注:
S01764
名称:
模拟电路,模拟元件,运算电路,运算元件,二进制逻辑电路,二进制逻辑元件S01752
A00322,A00352
-功能要素或属性
概念要素或限定符号
(引出端)示于左面
EXT应以其他代号代替,如:
电阻器
电容器
电阻器和电容器
XTAL晶体
如不会引起混淆,本符号也可不示出辅助连接符号(符号S01752)如需指明极性,可加十或一作为符号后缀?INT
内接辅助电路或电路元件的引出端Terminal of asubsidiaryinternal circuitorcircuitcomponent标准
2004-09-13
313-05-11
GB/T4728.13
模拟电路,模拟元件,运算电路,运算元件,二进制逻辑电路,二进制逻辑元件S01752
A00322,A00352
-功能要素或属性
概念要素或限定符号
(引出端)示于左面
INT应以其他代号代替,如:
电阻器
电容器
电阻器和电容器
XTALINT晶体
如不会引起混滑,本符号也可不示出辅助连接符号(符号S01752)如需指明极性,可加十或一作为符号后缀调整端
Adjustmentterminal
小提示:此标准内容仅展示完整标准里的部分截取内容,若需要完整标准请到上方自行免费下载完整标准文档。
CCSK04
中华人民共和国国家标准
GB/T4728.13—2022/IEC60617database代替GB/T4728.13—2008
电气简图用图形符号
第13部分:模拟元件
Graphical symbols for electrical diagrams-Part 13:Analogue elements
(IEC 60617 database,Graphical symbols for diagrams,IDT)2022-10-12发布
国家市场监督管理总局
国家标准化管理委员会
2023-05-01实施
GB/T4728.13—2022/IEC60617database本文件按照GB/T1.1一2020《标准化工作导则第1部分:标准化文件的结构和起草规则》的规定起草。
本文件是GB/T4728《电气简图用图形符号》的第13部分。GB/T4728已经发布了以下部分:第1部分:一般要求;
第2部分:符号要素、限定符号和其他常用符号;第3部分:导体和连接件;
—第4部分:基本无源元件;
第5部分:半导体管和电子管;
第6部分:电能的发生与转换;
第7部分:开关、控制和保护器件;第8部分:测量仪表、灯和信号器件;第9部分:电信:交换和外围设备;第10部分:电信:传输;
第11部分:建筑安装平面布置图;第12部分:二进制逻辑元件;
第13部分:模拟元件。
本文件代替GB/T4728.13—2008《电气简图用图形符号第13部分:模拟元件》,与GB/T4728.13-2008相比,主要技术变化如下:根据IEC60617数据库标准,多个符号列出的信息较旧版本更改了采用符号或应用于符号的个数。
本文件等同采用IEC60617database《简图用图形符号》(2021年3月2日的抽点打印英文版)的相应部分。
本文件做了下列编辑性修改:
修改了标准名称。
请注意本文件的某些内容可能涉及专利。本文件的发布机构不承担识别专利的责任。本文件由全国电气信息结构、文件编制和图形符号标准化技术委员会(SAC/TC27)提出并归口。本文件起草单位:中机生产力促进中心、国网江苏省电力有限公司泰州供电分公司、安徽科达自动化集团股份有限公司、中国电子科技集团公司第十四研究所、厦门业盛电气有限公司、机科发展科技股份有限公司、浙江博亚精密机械有限公司、东营市航宇工贸有限责任公司、施耐德电气信息技术(中国)有限公司、北京科技大学。
本文件主要起草人:高永梅、瀚玲、王天甜、刁兆勇、刘张飞、张胜、陆学贵、乔锦娣、刘学军、樊百林。本文件及其所代替文件的历次版本发布情况为:-1985年首次发布为GB/T4728.13—1985;——1996年第一次修订;
-2008年第二次修订;
一本次为第三次修订。
GB/T4728.13—2022/IEC60617database引言
图形符号的概念通常理解为“不使用语言,用直观图形来传递信息”。电气简图用图形符号是绘制电气简图必需的国际通用工程语言,对电气领域的国际技术交流有着重要作用。GB/T4728旨在规定机械、电力、建筑、冶金、煤炭、石油、铁道、交通、电子、化工、纺织、广电、兵器、船舶、邮电、航空、航天、信息、国防科技等各大领域的电气设计用符号,分为13个部分:第1部分:一般要求;
第2部分:符号要素、限定符号和其他常用符号;第3部分:导体和连接件;
-第4部分:基本无源元件;
—第5部分:半导体管和电子管;第6部分:电能的发生与转换;
第7部分:开关、控制和保护器件;—第8部分:测量仪表、灯和信号器件;第9部分:电信:交换和外围设备;第10部分:电信:传输;
第11部分:建筑安装平面布置图;第12部分:二进制逻辑元件;
第13部分:模拟元件。
SO1457
名称:
状态:
IEC发布日期:
上版标准序号:
关键词:
用于:
应用注释:
形状类别:
功能类别:
应用类别:
备注:
S01748
名称:
状态:
IEC发布日期:
上版标准序号:
关键词:
用于:
采用符号:
应用注释:
形状类别:
功能类别:
应用类别:
备注:
放大,一般符号
GB/T4728.13—2022/IEC60617database电气简图用图形符号
第13部分:模拟元件
Amplification,generalsymbol
2003-03-31
不适用
放大,放大器
S01499,S01500,S01598,S01595,S01594,S01596,S01601,S01597,S01602,S01603S01600,S01599,S01618,S01737,S01781S01240,S01239A00238
等边三角形
-功能要素或属性
概念要索或限定符号
从左到右指示的符号形状规定为GB/T19679\放大符号左到右”字符的4/7,等同于ISO/IEC10646的UCS25B7(表69)“白色指向右的三角形”。从右到左指示的符号形状规定为IEC61175“放大符号右到左”字符的4/5,等同于ISO/IEC10646的UCS25B7(表69)“白色指向左的三角形”0
模拟输人
Analogue input
2004-09-13
GB/T4728.13
313-04-01
模拟,模拟元件,运算元件,二进制逻辑元件,连接S01604,S01602,S01793,S01792
S00216
A00321,A00352
-功能要素或属性
概念要素或限定符号
本符号“n”被定义为IEC61175“模拟符号”的字符4/9,等同于ISO/IEC10646\交集”的UCS2229(表69)
GB/T4728.13—2022/IEC60617databaseS01749
名称:
状态:
IEC发布日期:
上版标准序号:
关键词:
用于:
采用符号:
应用注释:
形状类别:
功能类别:
应用类别:
备注:
S01750
名称:
状态:
IEC发布日期:
上版标准序号:
关键词:
用于:
采用符号:
应用注释:
形状类别:
功能类别:
应用类别:
S01751
名称:
状态:
IEC发布日期:
上版标准序号:
关键词:
模拟输出
Analogue output
2004-09-13
GB/T4728.1313-04-02
模拟,模拟元件,运算元件,二进制逻辑元件,连接S01740,S01604,S01741,S01743,S01803S00216
A00321,A00352
-功能要素或属性
概念要素或限定符号
本符号“”被定义为IEC61175模拟符号”的字符4/9,等同于ISO/IEC10646“交集”的UCS2229(表61)
数字输人
Digital input
2004-09-13
GB/T4728.1313-04-03
模拟元件,运算元件,二进制,二进制逻辑元件,连接,数字S01740,S01743,S01790
S00217
A00321,A00352
-功能要素或属性
概念要素或限定符号
数字输出
Digital output
2004-09-13
GB/T4728.1313-04-04
模拟元件,运算元件,二进制,二进制逻辑元件,连接,数字采用符号:
应用注释:
形状类别:
功能类别:
应用类别:
SO1752
名称:
状态:
IEC发布日期:
上版标准序号:
关键词:
用于:
采用符号:
应用注释:
形状类别:
功能类别:
应用类别:
备注:
S01753
名称:
状态:
IEC发布日期:
上版标准序号:
关键词:
其他形式:
用于:
采用符号:
应用注释:
形状类别:
功能类别:
应用类别:
备注:
S00217
A00321,A00352
-功能要素或属性
概念要素或限定符号
辅助连接
Subsidiary connection
2004-09-13
GB/T4728.13
313-04-05
GB/T4728.13—2022/IEC60617database模拟元件,运算元件,二进制逻辑元件,连接S01740,S01741,S01743,S01737,S01742,S01753,S01754,S01763,S01762S01546
A00321,A00352
-功能要素或属性
概念要素或限定符号
器件的电源输人线,或某种连接,其电平对了解元件的功能或电路无关紧要(如:外接辅助电阻器或电容器)
电源电压端
Supply-voltageterminal
2004-09-13
GB/T4728.1313-05-01
模拟电路,运算电路,二进制逻辑电路,连接,端S01754
S01740,S01726,S01725,S01741S01743,S01742,S01779,S01780,S01790,S01793,S01794,S01795,S01792,S01803,S01806S01752
A00322,A00352
-功能要素或属性
概念要素或限定符号
符号示于左边
U后可附加极性符号,也可用下列之一代替:3
GB/T4728.13—2022/IEC60617database带正负号的额定值(如:十5V)适当的助记符(如:VCC,GND)在图中,电源引出端通常不表示出来SO1754
名称:
状态:
IEC发布日期:
上版标准序号:
关键词:
其他形式:
采用符号:
应用注释:
形状类别:
功能类别:
应用类别:
备注:
SO1755
名称:
状态:
IEC发布日期:
上版标准序号:
关键词:
应用注释:
形状类别:
功能类别:
应用类别:
备注:
电源一电流端
Supply-current terminal
2004-09-13
GB/T4728.13
13-05-02
模拟电路,运算电路,二进制逻辑电路,连接,端S01753
S01752
A00322,A00352
-功能要素或属性
概念要素或限定符号
符号示于左边
I后可附加极性符号,也可用下列之一代替:带正负号的额定值(如:10mA)
适当的助记符(如:VCC,GND)在图中,电源引出端通常不表示出来UPWR
电源一电压输出
Supply-voltage output
2004-09-13
GB/T4728.13
13-05-03
模拟电路,运算电路,二进制逻辑电路,供电电路A00322,A00352
-功能要素或属性
概念要素或限定符号
连接电源的输出端
U或I后可附加极性符号,也可用下列之一代替:带正负号的额定值(如:十5VPWR,1APWR)适当的助记符(如:VCCPWR,GNDPWR)如不需要强调是电源输出,可采用符号S01760S01756
名称:
状态:
IEC发布日期:
上版标准序号:
关键词:
应用注释:
形状类别:免费标准下载网bzxz
功能类别:
应用类别:
备注:
S01757
名称:
状态:
IEC发布日期:
上版标准序号:
关键词:
用于:
应用注释:
形状类别:
功能类别:
应用类别:
备注:
S01758
电源一电流输出
Supply-currentoutput
2004-09-13
GB/T4728.13
313-05-04
GB/T4728.13—2022/IEC60617database模拟电路,运算电路,二进制逻辑电路,供电电路A00322,A00352
功能要素或属性
概念要素或限定符号
连接电源的输出端
[U后可附加极性符号,也可用下列之一代替:带正负号的额定值(如:+5VPWR,1APWR)适当的助记符(如:VCCPWR,GNDPWR)如不需要强调是电源输出,可采用符号S01760-REF
基准输人
Reference input
2004-09-13
IEC60617(ed.2.0)
13-05-05
模拟电路,模拟元件,运算电路,运算元件,二进制逻辑电路,二进制逻辑元件S01741
A00322,A00352
-功能要素或属性
概念要素或限定符号
接到基准源的输人端
星号应用表示基准源参数符号代替(如:U、I、f、)参数符号后可加附加极性符号,也可用下列之一代替:带正负号的额定值(如:十5VREF,10mAREF)适当的助记符(如:VCCREF,GNDREF)如不需要强调是基准源输人端,可采用符号S01759*RER
GB/T4728.13—2022/IEC60617database名称:
状态:
IEC发布日期:
上版标准序号:
关键词:
应用注释:
形状类别:
功能类别:
应用类别:
备注:
SO1759
名称:
状态:
IEC发布日期:
上版标准序号:
关键词:
应用注释:
形状类别:
功能类别:
应用类别:
备注:
S01760
名称:
基准输出
Reference output
2004-09-13
GB/T4728.1313-05-06
模拟电路,模拟元件,运算电路,运算元件,二进制逻辑电路,二进制逻辑元件A00352
-功能要素或属性
概念要素或限定符号
基准源的输出端
星号应用表示基准源参数符号代替(如:U、I、f、@)参数符号后可加附加极性符号,也可用下列之一代替:带正负号的额定值(如:十5VREF,10mAREF)适当的助记符(如:VCCREF,GNDREF)如不需要强调是基准源输出端,可采用S01760符号量值输入
Quantity-sensinginput
2004-09-13
GB/T4728.1313-05-07
模拟电路,模拟元件,运算电路,运算元件,二进制逻辑电路,二进制逻辑元件A00322,A00352
-功能要素或属性
概念要素或限定符号
所示量值表示信息的输人
星号应用表示信息的量值符号代替(如:U、I、f、@)量值符号后可附加极性符号,或用下列范围标记或固定值标记之一代替:带正负号的一个或多个额定值(如:十5V、0mA,,20mA、440Hz)适当的助记符(如:VCC、GND、A#)如不标出极性符号,则U应省略,否则会引起混淆如此符号与其他符号(如S01761)组合,则应写在其他符号后面,必要时加方括号量值输出
Quantityoutput
状态:
IEC发布日期:
上版标准序号:
关键词:
应用注释:
形状类别:
功能类别:
应用类别:
备注:
S01761
名称:
状态:
IEC发布日期:
上版标准序号:
关键词:
用于:
应用注释:
形状类别:
功能类别:
应用类别:
备注:
S01762
名称:
状态:
IEC发布日期:
上版标准序号:
2004-09-13
GB/T4728.1313-05-08
GB/T4728.13—2022/IEC60617database模拟电路,模拟元件,运算电路,运算元件,二进制逻辑电路,二进制逻辑元件A00322,A00352
-功能要素或属性
概念要素或限定符号
所示量值表示信息的输出
星号应用表示信息的量值符号代替(如:U、I、f、p)量值符号后可附加极性符号,或用下列范围标记或固定值标记之一代替:带正负号的一个或多个额定值(如:十5V、0mA,,20mA、440Hz)适当的助记符(如:VCC、GND、A#)如不标出极性符号,则U应省略,否则会引起混淆如此符号与其他符号(如S01761)组合,则应写在其他符号后面,必要时加方括号模拟操作数输人
Analogueoperandinput
2004-09-13
GB/T4728.13
313-05-09
模拟电路,模拟元件
S01779,S01780
A00322,A00352
-功能要素或属性
概念要素或限定符号
示出X输入
此输人表示一个可执行一个或多个模拟功能的操作数对于模拟操作数,应用字母X和Y表示。如有两个以上操作数,也可以用其他字母,在不会引起混淆的情况下,也可加后缀EXT
外接辅助电路或电路元件的引出端Terminal to be externally connected to a subsidiary circuit or circuit element标准
2004-09-13
GB/T4728.13
313-05-10
GB/T4728.13—2022/IEC60617database关键词:
采用符号:
应用注释:
形状类别:
功能类别:
应用类别:
备注:
S01763
名称:
状态:
IEC发布日期:
上版标准序号:
关键词:
采用符号:
应用注释:
形状类别:
功能类别:
应用类别:
备注:
S01764
名称:
模拟电路,模拟元件,运算电路,运算元件,二进制逻辑电路,二进制逻辑元件S01752
A00322,A00352
-功能要素或属性
概念要素或限定符号
(引出端)示于左面
EXT应以其他代号代替,如:
电阻器
电容器
电阻器和电容器
XTAL晶体
如不会引起混淆,本符号也可不示出辅助连接符号(符号S01752)如需指明极性,可加十或一作为符号后缀?INT
内接辅助电路或电路元件的引出端Terminal of asubsidiaryinternal circuitorcircuitcomponent标准
2004-09-13
313-05-11
GB/T4728.13
模拟电路,模拟元件,运算电路,运算元件,二进制逻辑电路,二进制逻辑元件S01752
A00322,A00352
-功能要素或属性
概念要素或限定符号
(引出端)示于左面
INT应以其他代号代替,如:
电阻器
电容器
电阻器和电容器
XTALINT晶体
如不会引起混滑,本符号也可不示出辅助连接符号(符号S01752)如需指明极性,可加十或一作为符号后缀调整端
Adjustmentterminal
小提示:此标准内容仅展示完整标准里的部分截取内容,若需要完整标准请到上方自行免费下载完整标准文档。

标准图片预览:





- 热门标准
- 国家标准
- GB/T39249-2020 橡胶和塑料软管及非增强软管织物增强型 低温压扁试验
- GB/T7095.1-2008漆 漆包铜扁绕组线 第1部分:一般规定
- GB50115-2009 工业电视系统工程设计规范
- GB/T285-1994 滚动轴承 双列圆柱滚子轴承 外形尺寸
- GB/T1599-2002 锑锭
- GB/T27404-2008 实验室质量控制规范 食品理化检测
- GB50724-2011 大宗气体纯化及输送系统工程技术规范
- GB/T6178-1986 1型六角开槽螺母A和B级
- GB5903-1995 工业闭式齿轮油
- GB/T5094.1-2002 工业系统、装置与设备以及工业产品结构原则与参照代号 第1部分:基本规则
- GB/T5094-1985 电气技术中的项目代号
- GB/T23344-2009 纺织品 4-氨基偶氮苯的测定
- GB4623-1994 环形预应力混凝土电杆
- GB/T1357-1987 渐开线圆柱齿轮模数
- GB/T7932-2003 气动系统通用技术条件
- 行业新闻
请牢记:“bzxz.net”即是“标准下载”四个汉字汉语拼音首字母与国际顶级域名“.net”的组合。 ©2009 标准下载网 www.bzxz.net 本站邮件:bzxznet@163.com
网站备案号:湘ICP备2023016450号-1
网站备案号:湘ICP备2023016450号-1