- 您的位置:
- 标准下载网 >>
- 标准分类 >>
- 石油天然气行业标准(SY) >>
- SY 5517-1992 野外石油天然气地质调查规范
标准号:
SY 5517-1992
标准名称:
野外石油天然气地质调查规范
标准类别:
石油天然气行业标准(SY)
英文名称:
Specification for field petroleum and natural gas geological survey标准状态:
现行-
发布日期:
1992-11-03 -
实施日期:
1993-04-01 出版语种:
简体中文下载格式:
.rar.pdf下载大小:
4.90 MB
部分标准内容:
中华人民共和国石油天然气行业标准SY5517--92
野外石油天然气地质调查规范
1992-11-03发布
中华人民共和国能源部
1993-04-01实施
主题内容与适用范围
叫用标雅
本语、符号、代号·
野外石油天然气地质调查工作程序,资料收集与整理
踏勘·
技术设计编制·
实測地层剖面·
地质填图
野外专题研究
标本和样品的采集··
野外工作检查与验收
报告黏摔件
评阅及答辩
安全规定
附录A
附录B
航测资料的收集、要求和应用(补充件)沉积岩的野外定名(补充件)
沉积岩的野外描述内容(补充件)…附录C
附录D
沉积岩产状的测量(补充件)
附录E水文地质调查登记表(补充件)·工作地区分类表(参考件)
附录G观察路线和观察点密度定额表(参考件)(1
(6)
(55)
.(57)
...(61)
1主题内容与适用范围
中华人民共和国石油天然气行业标准野外石油天然气地质调查规范
SY 5517—92
本标准规定了野外石油天然气地质调杏阶段划分、“T作程序、基本工作方法,技术要求、报告编、验收制度及安全措施。
本标准适用于而油天然气行业野外地质调森。.2引用标准
SY5615—9s石天然气地质编图规范及图式3、术语、符号、代号
:3.1术语
:3.1.1野外石油天然气地质调查field geological survey for oil &nd gas以寻找石油关然气为日的,对某一地区地面上的岩石,地层、构造、油气苗、水文地质、地貌等进行地质填图或专题研究。
义词:石油地质地面调查petroleum geological surface mapping3,12综合油气勘探integratedexplorationforoilandgas用野外地质调查、地球物理勘探、地球化学勘探和钻井等手段寻找石油天然气工作的总称。3.t.3地质填图geologicalmapping将地面上各种地质体及有关地质现象按一定的比例尺填绘在地形底图上以构成地质图。地质填图一瑕分为概查,普查、详查和细测四种。3.1.4 概 route reconnaissance用小比例尺地形底图,对米作过石油天然气地质调弯的大面积地区进行综合性的地质路线调查研究工作。成图比例尺1:1000000~1:500000。同义间,概略誓查ottinereconaissance3.1.5 reconnaissance suryey用中等比例尺地形底图,对有右汕天然气远景的地区进行综合性的地质填图和调查研究工作。成图比例尺1:200000~1:100000。3.1.6 详查 detailed suryey
用较大比例尺地形底图,对油气藏分布的有利地区进行详细的地质填图和调查研究工作。成图比例尺1:50000~1:25000。
3.1.7 细测 detailed structural mapping全面追踪有利储油气构造的岩层与编制构造图的工作。成图比例尺1:100001:5000。同义词:构造细测detailod structural survey3.1.8 野外石油地质专题研究 petroleum geological special field invcstigation中华人民共和国能源部1992-11-03批准1993-04-01实施
SY 5517—92
为解决油气勘探中某些地质间题的野外详细观察和分析研究工作。3,1,9 踏勘 preliminary survey在野外石油天然气地质调查之前,到工区实地察看、访问、了解地质条件和工作条件,这项工作称踏勘。
问义同,预勘 preparatary suryey3,1,10 地形底图base map of topography以较谈色调标出地理背景和地形等高线的地理底图。3.1.11填图地质单位unit of geological mapping地质填图时划分地质体和地质现象特征的基本组成单元,包括在图上宽度小于1mm或直径小于2mm,具有特殊意义的标志层、岩体、油气苗、青、地蜡和泉水等单元。3.t.12地质观察路线traverseofgeologicalobservation进行地质填图或专题研究时的野外工作路线。3.1.13,地质观察点pointofgcologicalobservation地质填图时,对能代表一定面积地质休和地质现象的部位或接触带。分界线等进行观描述和取样的位置。
3.1.14地质点geological point观察和描述地质体和地质现象的观察点。3.1.15构造点structuralpoint
庭在标准层上,测定其位置、高程和产状的观察点。3.1.16 油气苗点 point of oil and gas shows定在石油、天然气、沥青、地蜡出露地的观察点。3,1.17水文地点hydrogeological point定在地下水出露地及河流、湖泊处的观察点。3.2符号(见表1)
地层備角
地层走向方位角
地层倾向方位角
地层剖面方向方位角
地层走向与地层部面文量方向之间的齐角沿地层部面方向的地形坡度角。即导线玻角署层浩艾方向的露头长度,即斜距岩层真厚度
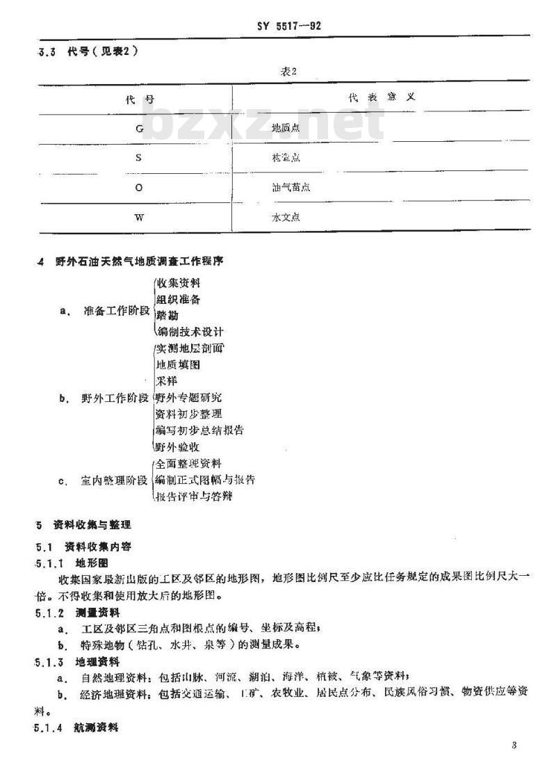
3.3代号(现表2)
野外石油天然气地质调变工作程序[收集资料
准备工作阶段
组织准备
(编制技术设计
实测地层剖面
地质填图
b,野外工作阶段(野外专题研究资料初步整理
编写初步总结报告
野外验
全面整理资料
室内整理阶段(编制正式图幅与报告报告诉审与咨辩
5 资料收巢与整理
5.1资料收集内容
SY 5517---92
油气苗点
水文点
代裁意义
5,1.1地形图
收集国家最新出版的工区及邻区的地形图,地形图比例尺至少应比任务规定的戏果图比例尺天一倍。不得收集和使用放大后的地形图。5.1.2测量资料
a.工区及邻区三角点和图根点的编号、坐标及高程,b.特殊地物(钻孔、水井、泉等)的测量成果。.5.1.3地理资料
自然地理资料:包括汕脉、河流、潮泊、海洋、植被、气象等资料:a.
经济地理资料:包括交通运输、1矿、农牧业、居民点分布、民族风俗习惯、物资供应等资5.1.4
航测资料
SY 5517--92
收集航空象片,卫星瓶片,遥感和航空物探资料,详见附录A(补充件)。5.1.5地质矿产资料
各种地质调查、油气勘探、矿产勘探资料a.
地面物探(重磁力、电法、放射性、地震等)、化探、钻探资料:c.
水文地质资料,
d。地质专题科研报告、论文、图件、照片资料,e,行关地质试验分析鉴定资料,f.群众找矿、报矿资料,
9.有关单位对地质工作的要求和存在问题等。5,2资料整理与端制图幅
对全部资料应分门别类加以整理,编制资料文献直录,建立资料挡案;同时编制图幅(地质调查程度图、综合地质草图、综合地层和岩相柱状图、构造纲要草图、含油气远景草图),以作为指导踏勘、编御技术设计和野外工作的参考。6踏勘
6.1踏勘的任务
6,1.1了解二区的地理、交通,住房、水源、食物供应条件,确定野外工作时间、交通工具、装备用品、基地和宿管地点等。
6.1.2了解工区的地质条件,包括:a各类地质体的特征、分布与接触关系,主要地层单位的特征和填图单位的划分标志,b
C。地质构造类型与复杂程度,
d,岩层裸露程度,盖物的类型、分布面积和厚度,e。油气苗和有用矿产的种类和分布。确定野外工作部署和工作方法。6.1.3检验已收集的资料,包括:a,航測象片的解译效果,蒋实与补充解译标志,b。测量标志的分布与保存情况
C,前人成果中的存在问题。
6.1,4了解工区的不安全因素利防治办法,包括:洪水、山崩、滑坡、泥石流的发生地区、规榄和规律,a.
b,灾害性或恶劣天气的类型与出现规律,C.毒虫、毒蛇、猛兽的种类与防护办法,d,地震情况和其他不安全因系。确定劳保用品和安全措施。
6.2踏勘的方法
常用地面踏勘法,有条件时可配合航空目测踏勘法。6.2.1地面踏勘
6.2.1.1概略性路线踏勘用于研究程度较差地区。其做法是:a:据航测象片,对不同的构造类型,不同的地质体及自然景观区,迹行穿越路线踏勘:b.重点调查典型的地层剖面、地质现象和油气苗。6.2.1.2专题性重点踏勘用于研究程度较高地区。其工作内容是了解:4
$Y 5517---92
a,标准地层剖面和有代表性的含油气岩系;b.典型的地质构造、地质体和地质现象;C.代表性的油气画。
6.2.2航空目测踏勘
用于通行及逾越条件困难的地区(冰雪高山区,戈壁沙漠区、森林区、荒无人烟的边远区)及只骼用很短的时间来踏勘大面积的工区时。7技术设计编制
根据上级下达的任务书(合同书)和规范要求,结合调查区的具体情况所制定的技术设计书是进行野外油气地质调查,检查、验收、评价成果质量的土要依据。7.1技术设计书内容
设计书的内容及编排顺序如下。7,1.1序
队号、队名、队别
的和任务(调查比例尺,工区范阖和面积等)进行工作的依据,
工区地理位置、行政区域位置、地形图国际分幅的图幅名称区城自然地理特征和野外工作条件。前人研究情况
按时间先后,列举工区内以往的地质调查、物探、化探和钻探工作以往工作的成巢、解决的问题,存在问题www.bzxz.net
区域地质
工区内地层时代、分布、岩性、原度、接触关系、所含化石及岩租变化工区内地层主要组、段的对比;工区外围地层情况,
d。工区内地层的特殊情说。
7.1.3,2 构造
大地构造位置,
构造单元性质,
构造型式
断层分布与性质
油气水与其它矿产
油气苗与水泉分布,
油气水层的层位与分布,
水的性质与油气的关系,
d.其它信用矿产情说。
7.1.4工作任务与定额计算
a调查面积和路线长度,
b,实测地层剖面和横剖面的数量、等级和长度,G.
每平方公里观察点数量和各种观察点的总数5
$Y 5517--92
d,每月调查面积的定额(先根据工区等级指出,再根据工区露头情况分层难葛、地形起优和高程、气候、交避、宿誉地远近等条件进行定额修正):e.
探坑和探槽的数量和工作量,于播钻和浅并的井数和进尽。7.1.5工作方法
完成任务的手段与方法见
路线和剖面的工作顺序
探坑、探槽、手摇钻、浅井的设置与工作方法马本工区其他勘探工种相互配合的方法。了.1.6标本样品采集计划
7.1.6.1根据工作任务和工作方法,提出各种标本样品采集数量和分月送样计划。7.1.6.2样品包括油气水地球化学、岩石物性、粒度、轻重矿物、薄片、荧光、微量素、计地磁、同位素年龄和占卡物等分析项目。7.1,7
下作时问计划(见表3)
收黑资料学跨勘
出前的准备
出发遂巾
野外工作
坚外刑与验收
返回途中
室内作与答辩
工作量计划(见表4)
充面!
路线长要
状泽面测口长度
横剂固测摄长度
坑探精操一作局
手摇钻尺
浅并进尺
起始时间
完成时间
分月计划
共让天数
合计备注
7.1.9丝资预算
7.1.10附图
a.工区交道位置图;
勘探程度图:
地质图
SY 5517—92
d,综合地层柱状图:有条件附,图上应注明地震反射界面、高阻层项面、重力密度界面等地球理成果:
科造纲要图:
f,润气苗分布商
9.外工作规刚图:图上有设计路线,观察点,取样点等!h,工作进程图。
了2设计的批准与修订
了.2.1技术设计必额由野外队队长或技术负责人亲自.主持编制。了.22管部门组织设计答辩会。设计人必须按照答辩会上明确的任务和确定的意见对设计进行修政与补充。
72.3设订完成店必须报上级主管部门审查批泄。72.4在野外工作过程,发现地质情况有重大变化,影响计划不能完成时,应及时修设订,并报上级主管部门核准备案。
8实测地层剖面
8.1实测地层部面种类
8,1.1根据工作精度和描述项目的差异,或在地质填图中发挥作用程度上的差异,实测地层剖面列分成3类:
a、称淮地层剖面,
b,辖助地层剂面;
c,地层厚度剖面。
8.1.2根据实测层完整程度,实谢地层部面可分成2类:王,全段地剖面:其下作任务是,对工区内出露的全部地层进行详细分层,研究岩農厚度、成分,结构、分层标志、贪油汽特征、地层层序、接触关系,时代归属等,系统采集岩样和古生物标木,建立地层韵面
b.点层段地层剖面:其汇作任务是,对含润气岩系及其盖层进行研究,重点了解务填图单位的标志、厚度、岩性和岩相变化。8.2地层剖面位置选择
8.2.1应选择柜能代表一个区域或一个小区的地层岩性和厚度特征的地方,包括区域岩性变化的过渡带。
应选择地露头逆续分布、完整清楚、化石丰富、横向上掩蔬少的地段。8.2.3尽基选择在构造简单的地段。在确认位置非常重要,们义无法避开断展或覆时,就近分段连接时必须用明显的标准层来连按剖面,标准层应相互重复一段。当无法满足上述要求时,应布叠剥土、坑探和槽探工作。
8.2.4要求在地形上尽河能使剂面方向垂直于地层走向。8.3实测地层剖面的精斑要求
8.3.1标准剂面的精度要求
8.3.1.1地层分层规定
SY 5517-92
a,分层时综合考虑岩石的颜色,成分、结构、构造等特征和矿物,化石,层间接触关系,沉积间断等因素,凡有明显变化处,应当分层;b,分层厚度火小根据成图比例尺决定。标准韵面的柱状面图比例尺一般规定为1:500;c.分层时应特别注意研究生储盖层、有特殊意义的岩层和标准层,不论厚度大小均应单独分层,或单卡厚度综合描述:
d,对于特殊绪构和特殊交互层、古生物夹层等,应辅以放大比例尺1:50~1:10,其垒用放大倍数的素描图准确表达;
e,地层分层应能与区域剖面对比。8.31,2对地层间的接触关系,应在横向上追索,找到足够的证据。8.3.1.3岩性描述要求真实全面,重点实出。8.3.1.4必须进行系统采样,采样应有目的性和代表性。采样密度可按表5及实际情况决定,a.
b,采集供陈列用的岩石标本尺寸为3cm×8cm×10cm:c
采集化验样品的质量同11.211.9条规定。表5
一般层
单层厚度。m
取样块数
>50~100
每15m1块
每25m1块
每30m1块
8,3,1.5对于任何比例尺的地质填图,地层标准剖面两次丈量的总厚度相对误差不得大于2%,厚度单位为米,读数至小数点后2位。8.3.1.6成附顺手横剖面图、索描和照片,具体要求内容包括:a,顺手横削面图应反映地形起伏,岩层出露宽度和产状,图上要标明方向、比例尺、接触关系、层号、油气苗层位、产状和量取位置、化石产层及特殊夹层位置、素描和照相位置、样品踪本的采集位置等;
嘉描应巡出岩层的特殊结构或沉积特征,标出方间、名称、比例尺及抛要说明,c.
有意义的地质现象进行照相和录相时,在景物穿放置一个村托景物大小的参照物:照相应有编号、简要说明与记录。8.3.2
辅助剖面的精度要求
辅助剖面可以细分层,用综合小结式进行摘述,地层划分应能与区域地层剖面对比柱状削面图比例尺为1:1000~1:2000,两次丈量的总厚度相对误差规定同8.3.1.5条。8.3.3
原度剖面的精度要求
除特殊层外。可大套分层,进行综合小结武描述,应控制岩相、厚度变化
$Y 5517--92
露买应基本清晰,可以有部分覆盖,但无断层,以不影响厚度和不遗漏主要层段为原则c.
应能与区域地层剖面对比:
柱状剖面图比例尺为12000~1:5000e
f.两次丈量的总厚度相对误差规定同8,3.1,G条。8,4实渊地层剖面的一般程序和方法8.4.1选定实测地层剖面位置后,在正式文量之前,应先按部面路线进行详细踏,全面了解地质情说,内容是:
岩层短距离内岩性是否稳定:
碧性组合规律与接触关系
化石分布情况!
分层因素明显程度:
剖面义量难易程度
构造概况;
不同构造部位的岩层对比关系。g.
8.4.2根据踏勘结果,应确定以下内容:a.
标灌层:
地层单位和填图单位的划分位置:分层编号,并设立标志
d、布置坑探、槽探工程。
8.4.3根据踏勘资料制定实施工作计划,计划内容包括比例尺,
b.工作量:
测量方法
施测顺序:
组织分工#
工作定额与工作进度计划。
8.4.4面线测量分半仪器法和全仪器法。8.4.4.1半仪器法导线测量,用皮尺或测绳文量地面斜距,用地质罗盘测量导线的方位和导线坡度角。
全仪器法润经纬仪进行导线测量。8,4.5剖面线测量的同时,进行实测地层剖面的观察和述。8.4.5.1描述的内容和方法见附录C(补充件)。8.4.5.2在专门的野外记录本中分层逐项描述,记录。8.4.5.3画出沿线的顺手剖面图。8.4.5.4在地形底图和航空象片上准确标出剖面线起点,终点,剖面观察点的位置以及岩层产状要素和地层分界线等。
8.4.6丈量操作要求
8.4.6.1文量地层应逐层自老到新。8.4.6.2剖面方向应尽量垂直地层走向,即交角尽量为90″。若地形上有围难,只能与地层走向斜交时,交角不得小于60°。
8,年.6,3应按确定最崔方向进行丈量,若因地形或其他因素不得不适当改变方向时,应在记录备注栏说明原因。
8.4.6.4现场操作步骤和内容
SY 5517--92
前后测手按导线方向,将相长度(1.5m)的两根标杆分别准确地直立在分层界线上a.
腊准两根标杆的延仲方向,测是导线方位角;b.
以两根标杆的顶端为准,测量导线坡度角,后测手向前测于看,仰视坡度角为正值;筛视c
玻度价为负值!
d.将皮尺在两根标杆顶端问拉直,读取斜距:e。测量地层产状,方法见附录D(补充件),f.记录人将前后测于报出的各项数据整齐、清楚、准确记入表6,“地层厚度丈量计算表”并复述校核;
9.按厚度计算公式(式中代号意义见表6),计算地层厚度,并由第2人检查校核H-L(sina-cosp-sinycosa-sinp)h,检验计算厚度与实测地层厚度的符含程度,发现问题及时纠正或返工。8.4.6.5测量导线方位角及坡度角时,前后测手应丘对测,以便校正。8.4.6.6量取地层产状时,应先统观所测岩层,在有代表性的部位量取倾向和倾角。8.4.6.7各项丈最数据应准确无误,所有报记数据与记录应及时在现场复述一遍,逆行核实。8.4.7当天义基工作结束盾,必须对地层厚度作核定。对分层的数目和采样的层位做到厨外原始记求本、厚度记录本、深样标签与清吧、野外柱状草图的互相一致。8.5资料整理
8.5.1每天或每个组、段、带支量完后,应制出地层纵向特征对比的柱状草图。将岩性描述、厚度记录、化石记录、标本采样记录等原始记录汇总到柱状草图上。8.5.2对化石、裂缝、岩石结构原始资料,必须进行专门的统计。8.5.3一条剂面文量结束后,应系统地整理岩样分析、化石鉴定、分层厚度记录等资料。8.5.4总结性的柱状剖面图应归纳野外收集和试验室分析的全部成果。为便于读图和使用,可将岩性岩、生油层,储油层等资料适当分开,分别作图。8.5.5每一条实测标准剖面应附1200000削面位置图和文字小结,内容包括:剖面所处地理位置、构造名称与部位a.
区域岩性特征简述
地层时代划分与分层的主要依据,对日前沿里分层的意见;d.
岩性上要特征描述:
生储盖层及其组合特征:
f、各项分析资料的质量与可靠程度,避留问题及建议。
8.5,6专门心集和分析鉴定的原始资料,按柱状图白下而上地侬次整理,完整贱册。其中原始资料的层号与编号必须与柱状图一致。9地质填图
9.1各调查阶段地质填图的基本任务9.1.1概查
且:调查区内有无可能存在的生消层!b.指出可进行石油普查的远景区。9.1.2普查
指出调查区内可能存在的牛储盖组合,a.
小提示:此标准内容仅展示完整标准里的部分截取内容,若需要完整标准请到上方自行免费下载完整标准文档。
野外石油天然气地质调查规范
1992-11-03发布
中华人民共和国能源部
1993-04-01实施
主题内容与适用范围
叫用标雅
本语、符号、代号·
野外石油天然气地质调查工作程序,资料收集与整理
踏勘·
技术设计编制·
实測地层剖面·
地质填图
野外专题研究
标本和样品的采集··
野外工作检查与验收
报告黏摔件
评阅及答辩
安全规定
附录A
附录B
航测资料的收集、要求和应用(补充件)沉积岩的野外定名(补充件)
沉积岩的野外描述内容(补充件)…附录C
附录D
沉积岩产状的测量(补充件)
附录E水文地质调查登记表(补充件)·工作地区分类表(参考件)
附录G观察路线和观察点密度定额表(参考件)(1
(6)
(55)
.(57)
...(61)
1主题内容与适用范围
中华人民共和国石油天然气行业标准野外石油天然气地质调查规范
SY 5517—92
本标准规定了野外石油天然气地质调杏阶段划分、“T作程序、基本工作方法,技术要求、报告编、验收制度及安全措施。
本标准适用于而油天然气行业野外地质调森。.2引用标准
SY5615—9s石天然气地质编图规范及图式3、术语、符号、代号
:3.1术语
:3.1.1野外石油天然气地质调查field geological survey for oil &nd gas以寻找石油关然气为日的,对某一地区地面上的岩石,地层、构造、油气苗、水文地质、地貌等进行地质填图或专题研究。
义词:石油地质地面调查petroleum geological surface mapping3,12综合油气勘探integratedexplorationforoilandgas用野外地质调查、地球物理勘探、地球化学勘探和钻井等手段寻找石油天然气工作的总称。3.t.3地质填图geologicalmapping将地面上各种地质体及有关地质现象按一定的比例尺填绘在地形底图上以构成地质图。地质填图一瑕分为概查,普查、详查和细测四种。3.1.4 概 route reconnaissance用小比例尺地形底图,对米作过石油天然气地质调弯的大面积地区进行综合性的地质路线调查研究工作。成图比例尺1:1000000~1:500000。同义间,概略誓查ottinereconaissance3.1.5 reconnaissance suryey用中等比例尺地形底图,对有右汕天然气远景的地区进行综合性的地质填图和调查研究工作。成图比例尺1:200000~1:100000。3.1.6 详查 detailed suryey
用较大比例尺地形底图,对油气藏分布的有利地区进行详细的地质填图和调查研究工作。成图比例尺1:50000~1:25000。
3.1.7 细测 detailed structural mapping全面追踪有利储油气构造的岩层与编制构造图的工作。成图比例尺1:100001:5000。同义词:构造细测detailod structural survey3.1.8 野外石油地质专题研究 petroleum geological special field invcstigation中华人民共和国能源部1992-11-03批准1993-04-01实施
SY 5517—92
为解决油气勘探中某些地质间题的野外详细观察和分析研究工作。3,1,9 踏勘 preliminary survey在野外石油天然气地质调查之前,到工区实地察看、访问、了解地质条件和工作条件,这项工作称踏勘。
问义同,预勘 preparatary suryey3,1,10 地形底图base map of topography以较谈色调标出地理背景和地形等高线的地理底图。3.1.11填图地质单位unit of geological mapping地质填图时划分地质体和地质现象特征的基本组成单元,包括在图上宽度小于1mm或直径小于2mm,具有特殊意义的标志层、岩体、油气苗、青、地蜡和泉水等单元。3.t.12地质观察路线traverseofgeologicalobservation进行地质填图或专题研究时的野外工作路线。3.1.13,地质观察点pointofgcologicalobservation地质填图时,对能代表一定面积地质休和地质现象的部位或接触带。分界线等进行观描述和取样的位置。
3.1.14地质点geological point观察和描述地质体和地质现象的观察点。3.1.15构造点structuralpoint
庭在标准层上,测定其位置、高程和产状的观察点。3.1.16 油气苗点 point of oil and gas shows定在石油、天然气、沥青、地蜡出露地的观察点。3,1.17水文地点hydrogeological point定在地下水出露地及河流、湖泊处的观察点。3.2符号(见表1)
地层備角
地层走向方位角
地层倾向方位角
地层剖面方向方位角
地层走向与地层部面文量方向之间的齐角沿地层部面方向的地形坡度角。即导线玻角署层浩艾方向的露头长度,即斜距岩层真厚度
3.3代号(现表2)
野外石油天然气地质调变工作程序[收集资料
准备工作阶段
组织准备
(编制技术设计
实测地层剖面
地质填图
b,野外工作阶段(野外专题研究资料初步整理
编写初步总结报告
野外验
全面整理资料
室内整理阶段(编制正式图幅与报告报告诉审与咨辩
5 资料收巢与整理
5.1资料收集内容
SY 5517---92
油气苗点
水文点
代裁意义
5,1.1地形图
收集国家最新出版的工区及邻区的地形图,地形图比例尺至少应比任务规定的戏果图比例尺天一倍。不得收集和使用放大后的地形图。5.1.2测量资料
a.工区及邻区三角点和图根点的编号、坐标及高程,b.特殊地物(钻孔、水井、泉等)的测量成果。.5.1.3地理资料
自然地理资料:包括汕脉、河流、潮泊、海洋、植被、气象等资料:a.
经济地理资料:包括交通运输、1矿、农牧业、居民点分布、民族风俗习惯、物资供应等资5.1.4
航测资料
SY 5517--92
收集航空象片,卫星瓶片,遥感和航空物探资料,详见附录A(补充件)。5.1.5地质矿产资料
各种地质调查、油气勘探、矿产勘探资料a.
地面物探(重磁力、电法、放射性、地震等)、化探、钻探资料:c.
水文地质资料,
d。地质专题科研报告、论文、图件、照片资料,e,行关地质试验分析鉴定资料,f.群众找矿、报矿资料,
9.有关单位对地质工作的要求和存在问题等。5,2资料整理与端制图幅
对全部资料应分门别类加以整理,编制资料文献直录,建立资料挡案;同时编制图幅(地质调查程度图、综合地质草图、综合地层和岩相柱状图、构造纲要草图、含油气远景草图),以作为指导踏勘、编御技术设计和野外工作的参考。6踏勘
6.1踏勘的任务
6,1.1了解二区的地理、交通,住房、水源、食物供应条件,确定野外工作时间、交通工具、装备用品、基地和宿管地点等。
6.1.2了解工区的地质条件,包括:a各类地质体的特征、分布与接触关系,主要地层单位的特征和填图单位的划分标志,b
C。地质构造类型与复杂程度,
d,岩层裸露程度,盖物的类型、分布面积和厚度,e。油气苗和有用矿产的种类和分布。确定野外工作部署和工作方法。6.1.3检验已收集的资料,包括:a,航測象片的解译效果,蒋实与补充解译标志,b。测量标志的分布与保存情况
C,前人成果中的存在问题。
6.1,4了解工区的不安全因素利防治办法,包括:洪水、山崩、滑坡、泥石流的发生地区、规榄和规律,a.
b,灾害性或恶劣天气的类型与出现规律,C.毒虫、毒蛇、猛兽的种类与防护办法,d,地震情况和其他不安全因系。确定劳保用品和安全措施。
6.2踏勘的方法
常用地面踏勘法,有条件时可配合航空目测踏勘法。6.2.1地面踏勘
6.2.1.1概略性路线踏勘用于研究程度较差地区。其做法是:a:据航测象片,对不同的构造类型,不同的地质体及自然景观区,迹行穿越路线踏勘:b.重点调查典型的地层剖面、地质现象和油气苗。6.2.1.2专题性重点踏勘用于研究程度较高地区。其工作内容是了解:4
$Y 5517---92
a,标准地层剖面和有代表性的含油气岩系;b.典型的地质构造、地质体和地质现象;C.代表性的油气画。
6.2.2航空目测踏勘
用于通行及逾越条件困难的地区(冰雪高山区,戈壁沙漠区、森林区、荒无人烟的边远区)及只骼用很短的时间来踏勘大面积的工区时。7技术设计编制
根据上级下达的任务书(合同书)和规范要求,结合调查区的具体情况所制定的技术设计书是进行野外油气地质调查,检查、验收、评价成果质量的土要依据。7.1技术设计书内容
设计书的内容及编排顺序如下。7,1.1序
队号、队名、队别
的和任务(调查比例尺,工区范阖和面积等)进行工作的依据,
工区地理位置、行政区域位置、地形图国际分幅的图幅名称区城自然地理特征和野外工作条件。前人研究情况
按时间先后,列举工区内以往的地质调查、物探、化探和钻探工作以往工作的成巢、解决的问题,存在问题www.bzxz.net
区域地质
工区内地层时代、分布、岩性、原度、接触关系、所含化石及岩租变化工区内地层主要组、段的对比;工区外围地层情况,
d。工区内地层的特殊情说。
7.1.3,2 构造
大地构造位置,
构造单元性质,
构造型式
断层分布与性质
油气水与其它矿产
油气苗与水泉分布,
油气水层的层位与分布,
水的性质与油气的关系,
d.其它信用矿产情说。
7.1.4工作任务与定额计算
a调查面积和路线长度,
b,实测地层剖面和横剖面的数量、等级和长度,G.
每平方公里观察点数量和各种观察点的总数5
$Y 5517--92
d,每月调查面积的定额(先根据工区等级指出,再根据工区露头情况分层难葛、地形起优和高程、气候、交避、宿誉地远近等条件进行定额修正):e.
探坑和探槽的数量和工作量,于播钻和浅并的井数和进尽。7.1.5工作方法
完成任务的手段与方法见
路线和剖面的工作顺序
探坑、探槽、手摇钻、浅井的设置与工作方法马本工区其他勘探工种相互配合的方法。了.1.6标本样品采集计划
7.1.6.1根据工作任务和工作方法,提出各种标本样品采集数量和分月送样计划。7.1.6.2样品包括油气水地球化学、岩石物性、粒度、轻重矿物、薄片、荧光、微量素、计地磁、同位素年龄和占卡物等分析项目。7.1,7
下作时问计划(见表3)
收黑资料学跨勘
出前的准备
出发遂巾
野外工作
坚外刑与验收
返回途中
室内作与答辩
工作量计划(见表4)
充面!
路线长要
状泽面测口长度
横剂固测摄长度
坑探精操一作局
手摇钻尺
浅并进尺
起始时间
完成时间
分月计划
共让天数
合计备注
7.1.9丝资预算
7.1.10附图
a.工区交道位置图;
勘探程度图:
地质图
SY 5517—92
d,综合地层柱状图:有条件附,图上应注明地震反射界面、高阻层项面、重力密度界面等地球理成果:
科造纲要图:
f,润气苗分布商
9.外工作规刚图:图上有设计路线,观察点,取样点等!h,工作进程图。
了2设计的批准与修订
了.2.1技术设计必额由野外队队长或技术负责人亲自.主持编制。了.22管部门组织设计答辩会。设计人必须按照答辩会上明确的任务和确定的意见对设计进行修政与补充。
72.3设订完成店必须报上级主管部门审查批泄。72.4在野外工作过程,发现地质情况有重大变化,影响计划不能完成时,应及时修设订,并报上级主管部门核准备案。
8实测地层剖面
8.1实测地层部面种类
8,1.1根据工作精度和描述项目的差异,或在地质填图中发挥作用程度上的差异,实测地层剖面列分成3类:
a、称淮地层剖面,
b,辖助地层剂面;
c,地层厚度剖面。
8.1.2根据实测层完整程度,实谢地层部面可分成2类:王,全段地剖面:其下作任务是,对工区内出露的全部地层进行详细分层,研究岩農厚度、成分,结构、分层标志、贪油汽特征、地层层序、接触关系,时代归属等,系统采集岩样和古生物标木,建立地层韵面
b.点层段地层剖面:其汇作任务是,对含润气岩系及其盖层进行研究,重点了解务填图单位的标志、厚度、岩性和岩相变化。8.2地层剖面位置选择
8.2.1应选择柜能代表一个区域或一个小区的地层岩性和厚度特征的地方,包括区域岩性变化的过渡带。
应选择地露头逆续分布、完整清楚、化石丰富、横向上掩蔬少的地段。8.2.3尽基选择在构造简单的地段。在确认位置非常重要,们义无法避开断展或覆时,就近分段连接时必须用明显的标准层来连按剖面,标准层应相互重复一段。当无法满足上述要求时,应布叠剥土、坑探和槽探工作。
8.2.4要求在地形上尽河能使剂面方向垂直于地层走向。8.3实测地层剖面的精斑要求
8.3.1标准剂面的精度要求
8.3.1.1地层分层规定
SY 5517-92
a,分层时综合考虑岩石的颜色,成分、结构、构造等特征和矿物,化石,层间接触关系,沉积间断等因素,凡有明显变化处,应当分层;b,分层厚度火小根据成图比例尺决定。标准韵面的柱状面图比例尺一般规定为1:500;c.分层时应特别注意研究生储盖层、有特殊意义的岩层和标准层,不论厚度大小均应单独分层,或单卡厚度综合描述:
d,对于特殊绪构和特殊交互层、古生物夹层等,应辅以放大比例尺1:50~1:10,其垒用放大倍数的素描图准确表达;
e,地层分层应能与区域剖面对比。8.31,2对地层间的接触关系,应在横向上追索,找到足够的证据。8.3.1.3岩性描述要求真实全面,重点实出。8.3.1.4必须进行系统采样,采样应有目的性和代表性。采样密度可按表5及实际情况决定,a.
b,采集供陈列用的岩石标本尺寸为3cm×8cm×10cm:c
采集化验样品的质量同11.211.9条规定。表5
一般层
单层厚度。m
取样块数
>50~100
每15m1块
每25m1块
每30m1块
8,3,1.5对于任何比例尺的地质填图,地层标准剖面两次丈量的总厚度相对误差不得大于2%,厚度单位为米,读数至小数点后2位。8.3.1.6成附顺手横剖面图、索描和照片,具体要求内容包括:a,顺手横削面图应反映地形起伏,岩层出露宽度和产状,图上要标明方向、比例尺、接触关系、层号、油气苗层位、产状和量取位置、化石产层及特殊夹层位置、素描和照相位置、样品踪本的采集位置等;
嘉描应巡出岩层的特殊结构或沉积特征,标出方间、名称、比例尺及抛要说明,c.
有意义的地质现象进行照相和录相时,在景物穿放置一个村托景物大小的参照物:照相应有编号、简要说明与记录。8.3.2
辅助剖面的精度要求
辅助剖面可以细分层,用综合小结式进行摘述,地层划分应能与区域地层剖面对比柱状削面图比例尺为1:1000~1:2000,两次丈量的总厚度相对误差规定同8.3.1.5条。8.3.3
原度剖面的精度要求
除特殊层外。可大套分层,进行综合小结武描述,应控制岩相、厚度变化
$Y 5517--92
露买应基本清晰,可以有部分覆盖,但无断层,以不影响厚度和不遗漏主要层段为原则c.
应能与区域地层剖面对比:
柱状剖面图比例尺为12000~1:5000e
f.两次丈量的总厚度相对误差规定同8,3.1,G条。8,4实渊地层剖面的一般程序和方法8.4.1选定实测地层剖面位置后,在正式文量之前,应先按部面路线进行详细踏,全面了解地质情说,内容是:
岩层短距离内岩性是否稳定:
碧性组合规律与接触关系
化石分布情况!
分层因素明显程度:
剖面义量难易程度
构造概况;
不同构造部位的岩层对比关系。g.
8.4.2根据踏勘结果,应确定以下内容:a.
标灌层:
地层单位和填图单位的划分位置:分层编号,并设立标志
d、布置坑探、槽探工程。
8.4.3根据踏勘资料制定实施工作计划,计划内容包括比例尺,
b.工作量:
测量方法
施测顺序:
组织分工#
工作定额与工作进度计划。
8.4.4面线测量分半仪器法和全仪器法。8.4.4.1半仪器法导线测量,用皮尺或测绳文量地面斜距,用地质罗盘测量导线的方位和导线坡度角。
全仪器法润经纬仪进行导线测量。8,4.5剖面线测量的同时,进行实测地层剖面的观察和述。8.4.5.1描述的内容和方法见附录C(补充件)。8.4.5.2在专门的野外记录本中分层逐项描述,记录。8.4.5.3画出沿线的顺手剖面图。8.4.5.4在地形底图和航空象片上准确标出剖面线起点,终点,剖面观察点的位置以及岩层产状要素和地层分界线等。
8.4.6丈量操作要求
8.4.6.1文量地层应逐层自老到新。8.4.6.2剖面方向应尽量垂直地层走向,即交角尽量为90″。若地形上有围难,只能与地层走向斜交时,交角不得小于60°。
8,年.6,3应按确定最崔方向进行丈量,若因地形或其他因素不得不适当改变方向时,应在记录备注栏说明原因。
8.4.6.4现场操作步骤和内容
SY 5517--92
前后测手按导线方向,将相长度(1.5m)的两根标杆分别准确地直立在分层界线上a.
腊准两根标杆的延仲方向,测是导线方位角;b.
以两根标杆的顶端为准,测量导线坡度角,后测手向前测于看,仰视坡度角为正值;筛视c
玻度价为负值!
d.将皮尺在两根标杆顶端问拉直,读取斜距:e。测量地层产状,方法见附录D(补充件),f.记录人将前后测于报出的各项数据整齐、清楚、准确记入表6,“地层厚度丈量计算表”并复述校核;
9.按厚度计算公式(式中代号意义见表6),计算地层厚度,并由第2人检查校核H-L(sina-cosp-sinycosa-sinp)h,检验计算厚度与实测地层厚度的符含程度,发现问题及时纠正或返工。8.4.6.5测量导线方位角及坡度角时,前后测手应丘对测,以便校正。8.4.6.6量取地层产状时,应先统观所测岩层,在有代表性的部位量取倾向和倾角。8.4.6.7各项丈最数据应准确无误,所有报记数据与记录应及时在现场复述一遍,逆行核实。8.4.7当天义基工作结束盾,必须对地层厚度作核定。对分层的数目和采样的层位做到厨外原始记求本、厚度记录本、深样标签与清吧、野外柱状草图的互相一致。8.5资料整理
8.5.1每天或每个组、段、带支量完后,应制出地层纵向特征对比的柱状草图。将岩性描述、厚度记录、化石记录、标本采样记录等原始记录汇总到柱状草图上。8.5.2对化石、裂缝、岩石结构原始资料,必须进行专门的统计。8.5.3一条剂面文量结束后,应系统地整理岩样分析、化石鉴定、分层厚度记录等资料。8.5.4总结性的柱状剖面图应归纳野外收集和试验室分析的全部成果。为便于读图和使用,可将岩性岩、生油层,储油层等资料适当分开,分别作图。8.5.5每一条实测标准剖面应附1200000削面位置图和文字小结,内容包括:剖面所处地理位置、构造名称与部位a.
区域岩性特征简述
地层时代划分与分层的主要依据,对日前沿里分层的意见;d.
岩性上要特征描述:
生储盖层及其组合特征:
f、各项分析资料的质量与可靠程度,避留问题及建议。
8.5,6专门心集和分析鉴定的原始资料,按柱状图白下而上地侬次整理,完整贱册。其中原始资料的层号与编号必须与柱状图一致。9地质填图
9.1各调查阶段地质填图的基本任务9.1.1概查
且:调查区内有无可能存在的生消层!b.指出可进行石油普查的远景区。9.1.2普查
指出调查区内可能存在的牛储盖组合,a.
小提示:此标准内容仅展示完整标准里的部分截取内容,若需要完整标准请到上方自行免费下载完整标准文档。
标准图片预览:





- 其它标准
- 热门标准
- 石油天然气行业标准(SY)
- SY/T7615—2021 陆上纵波地震勘探资料处理技术规程
- SY/T5355-2000 油藏地质特征描述技术要求 碳酸盐岩潜山油藏部分
- SY/T5579.3-2008 油藏描述方法 第3部分:碳酸盐岩潜山油藏
- SY/T6110-1994 碳酸盐岩气藏开发地质特征描述
- SY/T6223-2013 钻井液净化设备配套、安装、使用和维护
- SY/T6423.3-2013 石油天然气工业 钢管无损检测方法 第3部分:焊接钢管用钢带钢板分层缺欠的自动超声检测
- SY/T5388-2000 碳酸盐岩储层的划分方法
- SY/T6373-2008 油气田电网经济运行规范
- SY/T6420-2008 油田地面工程设计节能技术规范
- SY5974-2014 钻井井场、设备、作业安全技术规程
- SY/T5913-1994 岩石制片方法
- SY/T6374-2008 机械采油系统经济运行规范
- SY/T0330-2004 现役管道的不停输移动推荐作法
- SY/T6537-2002 天然气净化厂气体及溶液分析方法
- SY/T0601-1997 水中乳化油、溶解油的测定
- 行业新闻
请牢记:“bzxz.net”即是“标准下载”四个汉字汉语拼音首字母与国际顶级域名“.net”的组合。 ©2025 标准下载网 www.bzxz.net 本站邮件:bzxznet@163.com
网站备案号:湘ICP备2025141790号-2
网站备案号:湘ICP备2025141790号-2