- 您的位置:
- 标准下载网 >>
- 标准分类 >>
- 国家标准(GB) >>
- GB/T 33613-2017 三维编织物及其树脂基复合材料拉伸性能试验方法
标准号:
GB/T 33613-2017
标准名称:
三维编织物及其树脂基复合材料拉伸性能试验方法
标准类别:
国家标准(GB)
标准状态:
现行出版语种:
简体中文下载格式:
.rar .pdf下载大小:
部分标准内容:
ICS 59.100.99
中华人民共和国国家标准
GB/T33613—2017
三维编织物及其树脂基复合材料拉伸性能试验方法
Test method for tensile properties of3D braided fabric and its polymer matrix composites2017-05-12发布
中华人民共和国国家质量监督检验检疫总局中国国家标准化管理委员会
2017-12-01实施
本标准按照 GB/T 1.1一2009给出的规则起草。本标准由中国纺织工业联合会提出。本标雄由全国纺织品标准化技术委员会(SAC/TC209)归口。GB/T33613---2017
本标准起草单位纺织工业标准化研究所、中纺标检验认证有限公司、天津工业大学、国产业用纺织品行业协会。
本标滩主要起草人:章辉、张帆、陈利、吕静、韩玉茹、郑宁英、孙颍、张国利、李嘉禄、赵瑜1范围
三维编织物及其树脂基复合材料拉伸性能试验方法
本标准规定了三维编织物及其树脂基复合材料拉仲性能的试验方法。本标适用于三维编织物及其树脂基复合材料。本标准不适用于其有异型结构的三维编织物,规范性引用文件
GB/T 33613—2017
下列文件对于本文件的应用是必不可少的。凡是注日期的引用文件,仅注日期的版本适用于本文件。凡是不注日期的引用文件,其最新版本(包括所有的修改单)适用于本文件。GB/T1446—2005纤维增强塑料性能试验方法总则3术语和定义
下列术语和定义适用于本文件。3.1
三维编织物3D braided fabrics采用三维缩织工艺,编织纱在空间四个方向上交错移动、相五交织,形成一个不分层的整体织物。3.2
树脂基三维编织复合材料3D braided polymer matrix composites以有机聚合物为基体,三维编织物为增强体的复合材料。3.3
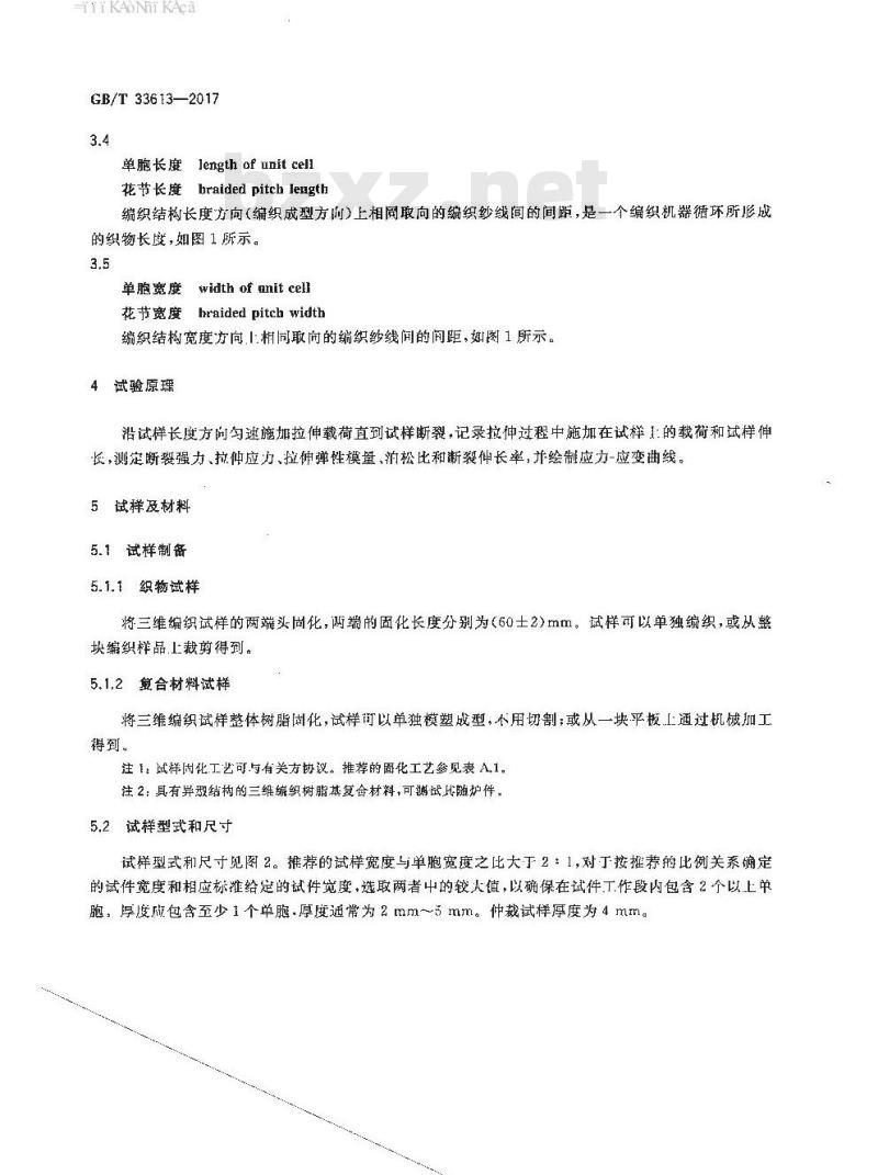
编织单胞 hraiding unit cell
三维织物中最小的究整绵织单元,如图1所示单
单脑宽度
图1三维编织复合材料编织单胞
TriKAONiKAca
GB/T 33613—2017
单胞长度lengthof unitcell
花节长度hrailded pitch length编织结构长度力向(编织成型方阿)上相同取向的编织纱线间的间距,是一个编织机器循环所形成的织物长度,如图1所示。
width of anit cell
单胞宽度
花节宽度hraided pitch width
编织结构宽度力向1相同取向的编织纱线间的间距,如图1所示。4试验原理
沿试样长度方间勾速施加拉伸载荷直到试样断裂,记录拉仲过程中施加在试样1:的载荷和试样伸长,测定断裂强力、拉仲应力、拉伸弹性模量,泊松比和断裂伸长率,并绘制应力-应变曲线。5试样及材料
5.1试样制备
5.1.1织物试样
将三维编织试样的两端头固化,两端的固化长度分别为(60士2)mm,试样可以单独编织,或从整块缔织样品,上裁剪得到。
5.1,2 复合材料试样
将三维缩织试样整体树脂固化,试样可以单独模塑成型,不用切割;或从一块平板通过机械加工得到。
注:试样固化工艺可与有关方协议。推荐的固化工艺参见表A1。注2:其有异结构的三维编织树脂基复合材料,可谢试其随炉件。5.2试样型式和尺寸
试样型式和尺寸见图2。推荐的试样宽度与单胞宽度之比大丁2:1,对丁按摊荐的比例关系确定的试件宽度和相应标准给定的试件觉度,选两者中的较大值,以确保在试件丁作段内包含2个以上单胞:厚度应包含至少1个单胞.厚度通常为2mm~5mm。仲裁试样厚度为4mm。KAONiKAca
说明:
试样长度,至少250mm
标距,(100±0.5)mm;
加强片长度,50mm#
端部加强片间距,(150士2)mm;f.夹具间距,(170土s)mn
-织物试样两端固化长度,(60土2)mm试样宽度,(25±0.5)mm;
试样厚度,2 mm~5 mm。
5.3试样数量
图2试样
织物与复合材料放至少各取5个试样进行试验。6试验设备
6.1 试验机
试验机应符合GB/T1446—2005第5的规定。6.2夹具
GB/T33613—2017
采用自紧的楔形爽头,夹头面是粗糙的,带有锯齿状或十学形沟槽。夹具与试验机相连时,要确保试样受拉时对中。
6.3加强片
6.3.1使用材料应足够软,使得试验机的牙口能够压人并能咬住姚强片。一般使用铝片或0°/90°正交铺设的玻璃纤维织物/树脂形成的材料,Ⅱ加强片纤维方向与试样的轴向成士15°,加强片厚度约为2mm
6.3.2加片所用胶接剂应采用带温固化或温度低于被测试材料成型温度的高强、柔性胶接剂,应保证在试验过程中加强片不脱落。6.4应变测量装置bzxZ.net
6.4.1采用应变片或引伸仪测试方法,测试织物试样扰伸强力时不需要应变测量装置。3
KAOIKAca
GB/T 33613—2017
6.4,2采用引伸仪测量时,应避免引伸仪在拉伸过程中产生滑移;在破坏之前应将引伸仪取下,避免引伸仪损坏。
6.4.3采用应变片测量时,应变片的长度和宽度至少应等于最小单胞的长度和宽度,以保证测量可靠的平均应变值。试样两侧应变片应对称,应变片应尽量贴于试样的中心位置。为保证应变计牢固地粘在复介材料上,川以对粘贴区域轻轻打磨,同时注意打磨外层的树脂层,不要损伤纤维。7试验条件
7.1试验标准环境条件
温度:(23上2)℃;相对湿度:(50±10)%。7.2加载速度
7.2.1织物试样
测定织物试样拉伸断裂强力时,加载速度为20mm/min。7.2.2复合材料试样
测定复合材料拉伸弹性模量、泊松比、断裂伸长率和绘制应力-应变曲线时,加载速度一般为2mm/min,测定复合材料拉伸应力(拉伸屈服应力、拉伸断裂应力或者拉伸强度)时,常规试验中,加载速度为5mm/min
8试验步骤
8.1织物试样
8.1.1试验前,试样在试验标雅环境条件下至少放置16h。8.1.2夹持试样,使试样的中心线与上、下夹具的对准中心线一致。8.1.3启动试验仪,连续加载直至试样破坏,记录断裂强力,单位为牛顺(N)如果需要,记炭断裂伸长或断裂仲长率,单位为毫米(mm)或百分率(%)。8.1.4每组不少于5个试样,并保证同批有5个有效或样。若试样在夹钳中滑移,或在夹钳边缘25mm以内断裂时,含弃该试验结果并增加试样,继续试验直至获得要求数量的有效断裂试样。8.2复合材料试样
试验前,试样在试验标环境条件下至少放置24。将试样进行编号、面线并测量试样工作段任意兰处的宽度和厚度,取算术平均值,保留两位8.2.2
小数。
设定来持隔距为170mm.加载速度按7.2.2设定。8.2.4
夹持试样,使试样的中心线与上、下夹其的对谁中心线一致。8.2.5
在试样作段安装测量变形的仪表。施加初载(约为破坏载荷的5%),使试样保持伸直状态,保证整个系统处于正常工作状态。8.2.6测定拉伸应力时,连续如载点至试样破坏,记录试样的屈服载荷、破坏载荷或最人载荷及试样破坏的形式;测定拉伸弹性模量、泊松比、断裂伸长率时,连续加载,自动记录相应的载荷和应变。8.2.7绘制试样破坏前的裁荷-应变曲线。8.2.8力学性能试样每组不少于5个,并保证同批有5个有效试样。若试样在夹钳中滑移,或在夹钳边4
KAONIKAca
GB/T 33613——2017
缘15mm以内断裂时,舍弃该试验结果并增加试样,继续试验直至获得要求数量的有效断裂试样。9计算结果与表达
9.1织物试样
9.t.1计算织物试样的断裂强力平均值,单位为牛顿(N),计算结果修约至 100 N。9.1.2如果需要,计算织物试样的断裂伸长率的平均值,以百分率表示,计算结果保留两位小数。9.2复合材料试样
9.2.1拉伸应力(拉伸丽服应力,拉仲强度)按式(1)计算,取所有试样的平均值作为试验结果,结果保留两位小数。
式中:
-拉伸应力(拉伸届服应力、拉伸强度)单位为兆帕(MPa);-服载荷、破坏载荷,单位为牛顿(N);试样宽度,单位为毫米(mm)
h试样厚度,单位为毫米(mm)。9.2.2试样断裂仲长率按式(2)计算,取所有试样的平均值作为试验结果,结果保留两位小数。AL×100
式中:
试样的断裂伸长率,%;
△L一一试样拉伸断裂时标距 L。的伸长量,单位为毫米(mm);Lo
翘量的标距,单蕊为毫来(Ⅲm)(1)
9,2.3采用自动记录装置测试,对于给定的应变=0.0005和\=0.0025,拉伸弹性模量按式(3)计算,取所有试样的平均值作为试验结果,结果保留两位小数。Er
式中:
E.拉伸弹性模量,单位为兆帕(MPa);g
a’—应变=0.000 5时测得的拉仲应力值,单位为兆帕(MPa);一应变\一0.002 5时测得的拉仲应力值,单位为兆帕(MPa)。注:如材料说明或技术说明中另有规定。。,“可取其他值。9.2.4如果需要,泊松比按式(4)计算,取所有试样的平均值作为试验结果,结果保留两位小数。E1
武中:
u——·泊松比,取位有效数字;1
-与载荷增量AF对应的轴间应变:=.与载荷增量△F对应的横向应变。9.2.5绘制拉伸应力-应变曲线。·(3)
YKAoNiKAca
GB/T33613—2017
试验报告
试验报告包括以下内容:
说明试验是接本标推进行的:
样品描述:
试验环境;
半要试验参数(实持隔距、加载速度和试样宽度等);试样数量和试验结果,如果需要给出试样单值;任何偏离本标谁的细节
KAoNiKAca
本标准推荐的树脂固化工艺见表A.1。表A.1
环氧树脂
TDE86#
附录A
(资料性附录)
推荐固化工艺
三维编织物树脂基复合材料推荐复合固化工艺参数树脂体系
甲基四氢萃醉
促进剂
N,N-二甲基荠胺
100 : 85 : 1
GB/T33613—2017
复合成型工艺
成型方法
树胎传递
固化度/周化时间
130C/2h
150/1h
160℃/6h
180 ℃/1 h
小提示:此标准内容仅展示完整标准里的部分截取内容,若需要完整标准请到上方自行免费下载完整标准文档。
中华人民共和国国家标准
GB/T33613—2017
三维编织物及其树脂基复合材料拉伸性能试验方法
Test method for tensile properties of3D braided fabric and its polymer matrix composites2017-05-12发布
中华人民共和国国家质量监督检验检疫总局中国国家标准化管理委员会
2017-12-01实施
本标准按照 GB/T 1.1一2009给出的规则起草。本标准由中国纺织工业联合会提出。本标雄由全国纺织品标准化技术委员会(SAC/TC209)归口。GB/T33613---2017
本标准起草单位纺织工业标准化研究所、中纺标检验认证有限公司、天津工业大学、国产业用纺织品行业协会。
本标滩主要起草人:章辉、张帆、陈利、吕静、韩玉茹、郑宁英、孙颍、张国利、李嘉禄、赵瑜1范围
三维编织物及其树脂基复合材料拉伸性能试验方法
本标准规定了三维编织物及其树脂基复合材料拉仲性能的试验方法。本标适用于三维编织物及其树脂基复合材料。本标准不适用于其有异型结构的三维编织物,规范性引用文件
GB/T 33613—2017
下列文件对于本文件的应用是必不可少的。凡是注日期的引用文件,仅注日期的版本适用于本文件。凡是不注日期的引用文件,其最新版本(包括所有的修改单)适用于本文件。GB/T1446—2005纤维增强塑料性能试验方法总则3术语和定义
下列术语和定义适用于本文件。3.1
三维编织物3D braided fabrics采用三维缩织工艺,编织纱在空间四个方向上交错移动、相五交织,形成一个不分层的整体织物。3.2
树脂基三维编织复合材料3D braided polymer matrix composites以有机聚合物为基体,三维编织物为增强体的复合材料。3.3
编织单胞 hraiding unit cell
三维织物中最小的究整绵织单元,如图1所示单
单脑宽度
图1三维编织复合材料编织单胞
TriKAONiKAca
GB/T 33613—2017
单胞长度lengthof unitcell
花节长度hrailded pitch length编织结构长度力向(编织成型方阿)上相同取向的编织纱线间的间距,是一个编织机器循环所形成的织物长度,如图1所示。
width of anit cell
单胞宽度
花节宽度hraided pitch width
编织结构宽度力向1相同取向的编织纱线间的间距,如图1所示。4试验原理
沿试样长度方间勾速施加拉伸载荷直到试样断裂,记录拉仲过程中施加在试样1:的载荷和试样伸长,测定断裂强力、拉仲应力、拉伸弹性模量,泊松比和断裂伸长率,并绘制应力-应变曲线。5试样及材料
5.1试样制备
5.1.1织物试样
将三维编织试样的两端头固化,两端的固化长度分别为(60士2)mm,试样可以单独编织,或从整块缔织样品,上裁剪得到。
5.1,2 复合材料试样
将三维缩织试样整体树脂固化,试样可以单独模塑成型,不用切割;或从一块平板通过机械加工得到。
注:试样固化工艺可与有关方协议。推荐的固化工艺参见表A1。注2:其有异结构的三维编织树脂基复合材料,可谢试其随炉件。5.2试样型式和尺寸
试样型式和尺寸见图2。推荐的试样宽度与单胞宽度之比大丁2:1,对丁按摊荐的比例关系确定的试件宽度和相应标准给定的试件觉度,选两者中的较大值,以确保在试件丁作段内包含2个以上单胞:厚度应包含至少1个单胞.厚度通常为2mm~5mm。仲裁试样厚度为4mm。KAONiKAca
说明:
试样长度,至少250mm
标距,(100±0.5)mm;
加强片长度,50mm#
端部加强片间距,(150士2)mm;f.夹具间距,(170土s)mn
-织物试样两端固化长度,(60土2)mm试样宽度,(25±0.5)mm;
试样厚度,2 mm~5 mm。
5.3试样数量
图2试样
织物与复合材料放至少各取5个试样进行试验。6试验设备
6.1 试验机
试验机应符合GB/T1446—2005第5的规定。6.2夹具
GB/T33613—2017
采用自紧的楔形爽头,夹头面是粗糙的,带有锯齿状或十学形沟槽。夹具与试验机相连时,要确保试样受拉时对中。
6.3加强片
6.3.1使用材料应足够软,使得试验机的牙口能够压人并能咬住姚强片。一般使用铝片或0°/90°正交铺设的玻璃纤维织物/树脂形成的材料,Ⅱ加强片纤维方向与试样的轴向成士15°,加强片厚度约为2mm
6.3.2加片所用胶接剂应采用带温固化或温度低于被测试材料成型温度的高强、柔性胶接剂,应保证在试验过程中加强片不脱落。6.4应变测量装置bzxZ.net
6.4.1采用应变片或引伸仪测试方法,测试织物试样扰伸强力时不需要应变测量装置。3
KAOIKAca
GB/T 33613—2017
6.4,2采用引伸仪测量时,应避免引伸仪在拉伸过程中产生滑移;在破坏之前应将引伸仪取下,避免引伸仪损坏。
6.4.3采用应变片测量时,应变片的长度和宽度至少应等于最小单胞的长度和宽度,以保证测量可靠的平均应变值。试样两侧应变片应对称,应变片应尽量贴于试样的中心位置。为保证应变计牢固地粘在复介材料上,川以对粘贴区域轻轻打磨,同时注意打磨外层的树脂层,不要损伤纤维。7试验条件
7.1试验标准环境条件
温度:(23上2)℃;相对湿度:(50±10)%。7.2加载速度
7.2.1织物试样
测定织物试样拉伸断裂强力时,加载速度为20mm/min。7.2.2复合材料试样
测定复合材料拉伸弹性模量、泊松比、断裂伸长率和绘制应力-应变曲线时,加载速度一般为2mm/min,测定复合材料拉伸应力(拉伸屈服应力、拉伸断裂应力或者拉伸强度)时,常规试验中,加载速度为5mm/min
8试验步骤
8.1织物试样
8.1.1试验前,试样在试验标雅环境条件下至少放置16h。8.1.2夹持试样,使试样的中心线与上、下夹具的对准中心线一致。8.1.3启动试验仪,连续加载直至试样破坏,记录断裂强力,单位为牛顺(N)如果需要,记炭断裂伸长或断裂仲长率,单位为毫米(mm)或百分率(%)。8.1.4每组不少于5个试样,并保证同批有5个有效或样。若试样在夹钳中滑移,或在夹钳边缘25mm以内断裂时,含弃该试验结果并增加试样,继续试验直至获得要求数量的有效断裂试样。8.2复合材料试样
试验前,试样在试验标环境条件下至少放置24。将试样进行编号、面线并测量试样工作段任意兰处的宽度和厚度,取算术平均值,保留两位8.2.2
小数。
设定来持隔距为170mm.加载速度按7.2.2设定。8.2.4
夹持试样,使试样的中心线与上、下夹其的对谁中心线一致。8.2.5
在试样作段安装测量变形的仪表。施加初载(约为破坏载荷的5%),使试样保持伸直状态,保证整个系统处于正常工作状态。8.2.6测定拉伸应力时,连续如载点至试样破坏,记录试样的屈服载荷、破坏载荷或最人载荷及试样破坏的形式;测定拉伸弹性模量、泊松比、断裂伸长率时,连续加载,自动记录相应的载荷和应变。8.2.7绘制试样破坏前的裁荷-应变曲线。8.2.8力学性能试样每组不少于5个,并保证同批有5个有效试样。若试样在夹钳中滑移,或在夹钳边4
KAONIKAca
GB/T 33613——2017
缘15mm以内断裂时,舍弃该试验结果并增加试样,继续试验直至获得要求数量的有效断裂试样。9计算结果与表达
9.1织物试样
9.t.1计算织物试样的断裂强力平均值,单位为牛顿(N),计算结果修约至 100 N。9.1.2如果需要,计算织物试样的断裂伸长率的平均值,以百分率表示,计算结果保留两位小数。9.2复合材料试样
9.2.1拉伸应力(拉伸丽服应力,拉仲强度)按式(1)计算,取所有试样的平均值作为试验结果,结果保留两位小数。
式中:
-拉伸应力(拉伸届服应力、拉伸强度)单位为兆帕(MPa);-服载荷、破坏载荷,单位为牛顿(N);试样宽度,单位为毫米(mm)
h试样厚度,单位为毫米(mm)。9.2.2试样断裂仲长率按式(2)计算,取所有试样的平均值作为试验结果,结果保留两位小数。AL×100
式中:
试样的断裂伸长率,%;
△L一一试样拉伸断裂时标距 L。的伸长量,单位为毫米(mm);Lo
翘量的标距,单蕊为毫来(Ⅲm)(1)
9,2.3采用自动记录装置测试,对于给定的应变=0.0005和\=0.0025,拉伸弹性模量按式(3)计算,取所有试样的平均值作为试验结果,结果保留两位小数。Er
式中:
E.拉伸弹性模量,单位为兆帕(MPa);g
a’—应变=0.000 5时测得的拉仲应力值,单位为兆帕(MPa);一应变\一0.002 5时测得的拉仲应力值,单位为兆帕(MPa)。注:如材料说明或技术说明中另有规定。。,“可取其他值。9.2.4如果需要,泊松比按式(4)计算,取所有试样的平均值作为试验结果,结果保留两位小数。E1
武中:
u——·泊松比,取位有效数字;1
-与载荷增量AF对应的轴间应变:=.与载荷增量△F对应的横向应变。9.2.5绘制拉伸应力-应变曲线。·(3)
YKAoNiKAca
GB/T33613—2017
试验报告
试验报告包括以下内容:
说明试验是接本标推进行的:
样品描述:
试验环境;
半要试验参数(实持隔距、加载速度和试样宽度等);试样数量和试验结果,如果需要给出试样单值;任何偏离本标谁的细节
KAoNiKAca
本标准推荐的树脂固化工艺见表A.1。表A.1
环氧树脂
TDE86#
附录A
(资料性附录)
推荐固化工艺
三维编织物树脂基复合材料推荐复合固化工艺参数树脂体系
甲基四氢萃醉
促进剂
N,N-二甲基荠胺
100 : 85 : 1
GB/T33613—2017
复合成型工艺
成型方法
树胎传递
固化度/周化时间
130C/2h
150/1h
160℃/6h
180 ℃/1 h
小提示:此标准内容仅展示完整标准里的部分截取内容,若需要完整标准请到上方自行免费下载完整标准文档。
标准图片预览:





- 热门标准
- 国家标准
- GB/T2828.1-2012 计数抽样检验程序 第1部分:按接收质量限(AQL)检索的逐批检验抽样计划
- GB/T228.1-2021 金属材料 拉伸试验 第1部分:室温试验方法
- GB/T7534-1987 工业用挥发性有机液体沸程的测定
- GB/T3836.1-2021 爆炸性环境 第1部分:设备 通用要求
- GB/T4100-2015 陶瓷砖
- GB/T10125-2021 人造气氛腐蚀试验 盐雾试验
- GB/T50772-2012 木结构工程施工规范
- GB/T30835-2014 锂离子电池用炭复合磷酸铁锂正极材料
- GB5226.1-2019 机械电气安全 机械电气设备 第1部分:通用技术条件
- GB50666-2011 混凝土结构工程施工规范
- GB/T15449-1995 管壳额定开关用场效应晶体管空白详细规范
- GB/T18204.4-2000 公共场所毛巾、床上卧具微生物检验方法细菌总数测定
- GB8552-1987 电子器件详细规范 低功率非线绕固定电阻器 RJ13型金属膜固定电阻器评定水平E(可供认证用)
- GB/T11379-2008 金属覆盖层 工程用铬电镀层
- GB50303-2015 建筑电气工程施工质量验收规范
- 行业新闻
请牢记:“bzxz.net”即是“标准下载”四个汉字汉语拼音首字母与国际顶级域名“.net”的组合。 ©2025 标准下载网 www.bzxz.net 本站邮件:bzxznet@163.com
网站备案号:湘ICP备2025141790号-2
网站备案号:湘ICP备2025141790号-2