- 您的位置:
- 标准下载网 >>
- 标准分类 >>
- 国家标准(GB) >>
- GB∕T 23668-2016 2,6-二氯-4-硝基苯胺
标准号:
GB∕T 23668-2016
标准名称:
2,6-二氯-4-硝基苯胺
标准类别:
国家标准(GB)
标准状态:
现行出版语种:
简体中文下载格式:
.rar .pdf下载大小:
部分标准内容:
ICS 71.100.01;87.060.10
中华人民共和国国家标准
GB/T23668—2016
代替GB/T23668—2009
26-二氯-4-硝基苯胺
2,6-Dichloro-4-nitroaniline
2016-12-30发布
中华人民共和国国家质量监督检验检疫总局中国国家标准化管理委员会
2017-07-01实施
本标准按照GB/T1.1一2009给出的规则起草GB/T23668—2016
本标准代替GB/T23668—2009《2.6-二氯-4-硝基苯胺》,与GB/T23668—2009相比,除编辑性修改外主要技术变化如下:
修改了一等品2.6-二氯-4-硝基苯胺的质量分数控制指标(见第3章,2009年版的第3章);修改了一等品2,6-二氯-4-硝基苯胺的纯度控制指标(见第3章,2009年版的第3章);一增加了合格品灰分的质量分数控制项目和指标(见第3章)修改了一等品含氯苯酚、多氯苯、多氯联苯的控制指标(见第3章,2009年版的第3章);修改了外观的评定方法(见5.2.2009年版的5.2);增加了灰分的质量分数测定方法(见5.7);删除了标志中的产品生产许可证编号及标志(如适用)\的表述(见2010年版的7.1.1)。本标准由中国石油和化学工业联合会提出。本标准由全国染料标准化技术委员会(SAC/TC134)归口。本标准起草单位:浙江吉华集团股份有限公司、国家染料质量监督检验中心、沈阳化工研究院有限公司。
本标准主要起草人:陈美芬、季浩、姬兰琴、吕双。本标准所代替标准的历次版本发布情况为:GB/T23668—2009。
1范围
2,6-二氯-4-硝基苯胺
GB/T23668—2016
本标准规定了2,6-二氯-4-硝基苯胺产品的要求、采样、试验方法、检验规则以及标志、标签、包装运输和贮存
本标准适用于2.6-二氯-4-硝基苯胺的产品质量控制。结构式:
分子式:C.H,Cl.N.O
相对分子质量:207.01(按2013年国际相对原子质量)CAS RN: 99-30-9
规范性引用文件
下列文件对于本文件的应用是必不可少的。凡是注日期的引用文件,仅注日期的版本适用于本文件。凡是不注日期的引用文件,其最新版本(包括所有的修改单)适用于本文件。GB/T601
GB/T603
GB/T2384
标准滴定溶液的制备
化学试剂
化学试剂
试验方法中所用制剂及制品的制备染料及染料中间体熔点的测定
GB/T2386—2014染料及染料中间体水分的测定
GB/T6678—2003化工产品采样总则GB/T6682
分析实验室用水规格和试验方法一2008数值修约规则与极限数值的表示和判定GB/T8170
GB/T21876
GB/T24164
GB/T24165
GB/T24166
3要求
溶剂染料及染料中间体灰分的测定染料产品中含多氯苯的测定
染料产品中含多氯联苯的测定
染料产品中含氯苯酚的测定
2,6-二氯-4-硝基苯胺的质量应符合表1的要求1
iiKANiKAca
GB/T23668—2016
4采样
表12,6-二氯-4-硝基苯胺的质量要求项目
一等品
黄色粉末
2.6-二氯-4-硝基苯胺的质量分数/%2.6-二氯-4-硝基苯胺的纯度/%
干品初熔点/℃
水分的质量分数/%
灰分的质量分数/%
含氯苯酚/(mg/kg)
多氯苯/(mg/kg)
多氯联苯/(mg/kg)
合格品
黄色粉末
试验方法
以批为单位采样,生产厂以均匀产品为一批。每批采样数应符合GB/T6678一2003中7.6的规定,所采样品的包装应完好,采样时勿使外界杂质落人产品中。采样时用探管采取包括上、中、下三部分的样品,所采样品总量不得少于500g。将采取的样品充分混勾后,分装于两个清洁、干燥、密封良好的容器中,其上粘贴标签。注明:产品名称、批号、生产厂名称、取样日期、地点。备查。
5试验方法
个供检验,一个保存
警告一一使用本标准的人员应有实验室工作的实践经验。本标准并未指出所有的安全问题。使用者有责任采取适当的安全和健康措施,并保证符合国家有关法规规定的条件。5.1一般规定
除非另有规定,仅使用确认为分析纯的试剂和GB/T6682中规定的三级水。试验中所用标准滴定溶液、制剂及制品,在没有注明其他要求时,均按GB/T601和GB/T603的规定制备与标定。检验结果的判定按GB/T8170—2008中的4.3.3修约值比较法进行。5.2外观的评定
在自然北叠光下采用目视评定。5.32,6-二氯-4-硝基苯胺的质量分数测定5.3.1试剂和溶剂
冰醋酸。此内容来自标准下载网
锌粉。
硫酸溶液:硫酸与水的体积比=1:1。5.3.1.4盐酸溶液:盐酸与水的体积比=1:1。GB/T23668—2016
亚硝酸钠标准滴定溶液:c(NaNO.)=0.1mol/L,标定时用淀粉-碘化钾试纸判定终点。5.3.1.5
溴化钾溶液:100g/L。
淀粉-碘化钾试纸。
5.3.2测定步骤
称取试样0.4g(精确至0.0001g),于400mL烧杯中,加人30mL~50mL冰醋酸,使其溶解,于搅拌下加入硫酸溶液20mL,冷却至室温,将3g锌粉分多次加人,保持在室温下进行还原,约需30min,还原完全后用50mL热水稀释,过滤除去锌粉,用热水分批洗涤烧杯及滤渣,滤液及洗涤液的体积约150mL,将滤液及洗涤液移至400mL烧杯中,用少量水冲洗滤瓶,保持温度在15℃,加人漠化钾溶液10mL,用亚硝酸钠标准滴定溶液滴定至碘化钾淀粉试纸呈现微蓝色,并保持5min不变即为终点。同时做空白试验。
5.3.3结果计算
2,6-二氯-4-硝基苯胺的质量分数以z81计,按式(1)计算:20: =c×[(V-V)/1 000×M×100%...(1)
式中:
试样消耗亚硝酸钠标准滴定溶液的体积,单位为毫升(mL);空白消耗亚硝酸钠标准滴定溶液的体积,单位为毫升(mL);亚硝酸钠标准滴定溶液的浓度,单位为摩尔每升(mol/L);M—2,6-二氯-4-硝基苯胺的摩尔质量,单位为克每摩尔(g/mol)[M(CoH。NO.S2)=207.01];试样的质量,单位为克(g)。
计算结果保留到小数点后两位。5.3.4允许差
两次平行测定结果之差应不大于0.30%(质量分数),取其算术平均值作为测定结果。5.42.6-二氯-4-硝基苯胺的纯度测定5.4.1原理
采用反相高效液相色谱法,在C18柱上,以甲醇与水为流动相,分离2,6-二氯-4-硝基苯胺及有机杂质,经紫外检测器检测,用峰面积归一化法测定2,6-二氯-4-硝基苯胺的纯度。5.4.2仪器设备
5.4.2.1液相色谱仪:输液泵流量范围0.1mL/min5.0mL/min,在此范围内其流量稳定性为±1%;
多波长紫外分光检测器或具有同等性能的紫外分光检测器。检测器—
色谱柱:长为150mm,内径为4.6mm的不锈钢柱,固定相为ODSC18、粒径5μm。色谱工作站或数据处理机。
GB/T23668—2016
超声波发生器。
微量注射器或者自动进样器
试剂和溶液
水:经0.45uμm水膜过滤,
甲醇:色谱纯。
色谱操作条件
流动相:甲醇与水的体积比为65:35。波长:254nm。
流量:1.0mL/min
柱温:室温。
进样量:5μL。
最佳分析条件的选择:可以根据仪器的不同选择合适的色谱操作条件5.4.5测定步骤
称取试样约10mg,于25mL容量瓶中,加甲醇溶解并定容,置于超声波发生器充分溶解,取出摇匀备用。
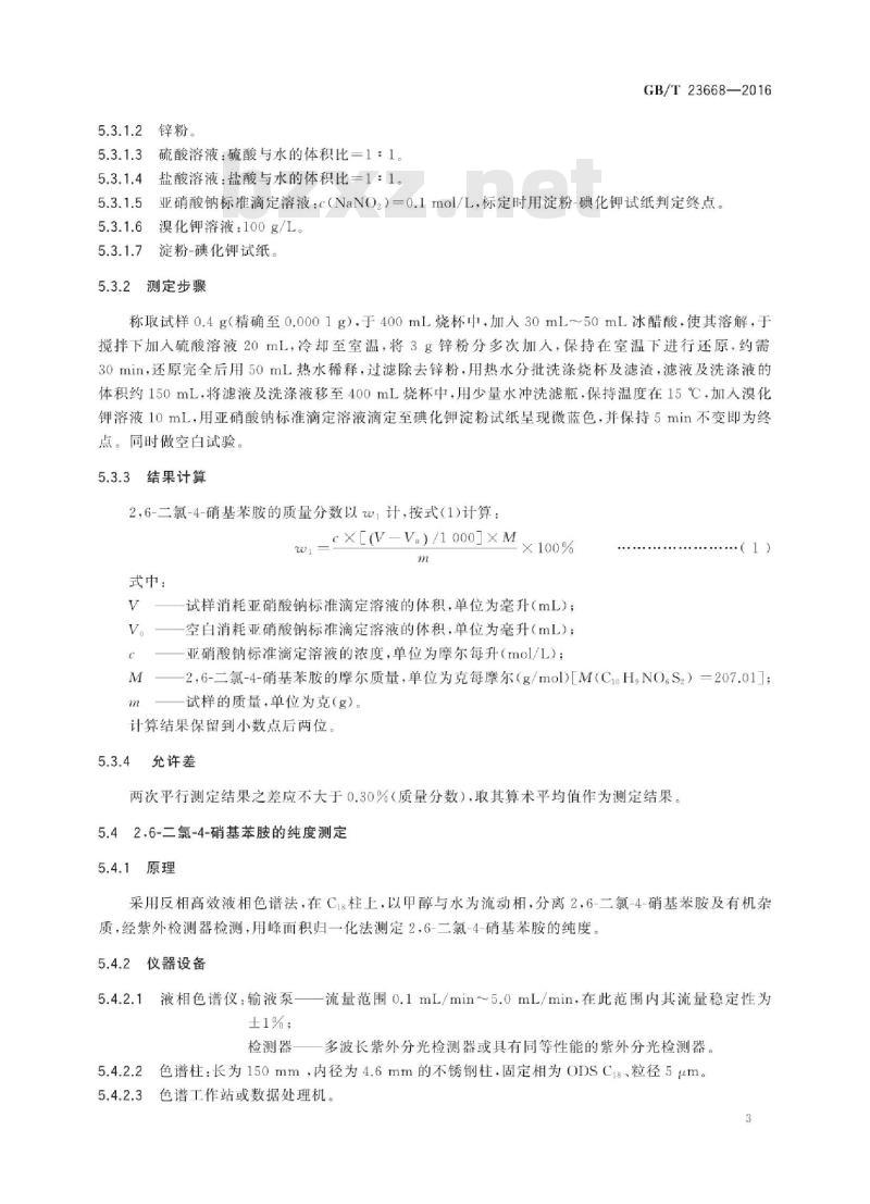
待仪器运行稳定后,用微量注射器吸取试样溶液注人进样阀,待最后一个组分流出完毕(见图1)进行结果处理。
5.4.6结果计算
2,6-二氯-4-硝基苯胺含量以2计,按式(2)计算:W2
式中:
2,6-二氯-4-硝基苯胺的峰面积数值ZA,一试样中各组分的峰面积数值之和。计算结果保留到小数点后两位。5.4.7充许差
两次平行测定结果之差应不大于0.20%,取其算术平均值作为测定结果。5.4.8色谱图
色谱图见图1。
·(2)
说明:
邻氯对硝基苯胺;
异构体;
2,6-二氯-4-硝基苯胺;
未知物。
5.5干品初熔点的测定
图12,6-二氯-4-硝基苯胺液相色谱图按GB/T2384中的规定进行。烘干温度105℃。5.6水分的质量分数测定
按GB/T2386—2014中3.2烘干法”的规定进行测定16
GB/T23668—2016
计算结果保留到小数点后一位。如结果小于0.1%(质量分数),则保留一位有效数字。5.7灰分的质量分数测定
按GB/T21876中的规定进行测定,灼烧温度(700土25)℃。计算结果保留到小数点后两位。如结果小于0.01%(质量分数),则保留一位有效数字。5.8含氯苯酚含量的测定
按GB/T24166中规定的方法进行测定。计算结果保留到整数位。
多氯苯含量的测定
按GB/T24164中规定的方法进行测定。计算结果保留到整数位。
5.10多氯联苯含量的测定
按GB/T24165中规定的方法进行测定。计算结果保留到整数位。
GB/T23668—2016
6检验规则
出厂检验
第3章表1中规定的全部项目均为出厂检验项目2,6-二氯-4-硝基苯胺应由生产厂的质量检验部门根据本标准的要求进行检验,生产厂应保证所有出厂的产品都符合本标准的要求。6.2复验
如果检验结果中有一项指标不符合本标准的规定时,应重新自两倍量的包装中取样进行检验,重新检验的结果即使只有一项指标不符合本标准的要求,则整批产品不合格。标志、标签、包装、运输和购存7
标志、标签
7.1.1标志
2,6-二氯-4-硝基苯胺的每个包装容器上都应按有关规定涂印耐久、清晰的标志。标志内容至少应有:
a)产品名称;
生产厂名称、地址;
生产日期;
净含量。
7.1.2标签
产品应有标签,标签上应注明产品生产日期、合格证明、执行标准编号、批号和等级。7.2
2包装
2,6-二氯-4-硝基苯胺用内衬塑料袋的编织袋包装,每袋净含量(45士0.2)kg。其他包装可以与用户协商确定。
7.3运输
运输中应防止曝晒、潮湿和雨淋,不得强力挤压和碰撞7.4购存
2,6-二氯-4-硝基苯胺应贮存在阴凉,干燥、通风的库房内,防止受潮受热,远离火源,按化学品规定运。
GB/T23668-2016
中华人民共
国家标准
2,6-二氯-4-硝基苯胺
GB/T23668—2016
中国标准出版社出版发行
北京市朝阳区和平里西街甲2号(100029)北京市西城区三里河北街16号(100045)网址:spc.org.cn
服务热线:400-168-0010
2017年1月第一版
书号:155066:1-55609
版权专有
侵权必究
小提示:此标准内容仅展示完整标准里的部分截取内容,若需要完整标准请到上方自行免费下载完整标准文档。
中华人民共和国国家标准
GB/T23668—2016
代替GB/T23668—2009
26-二氯-4-硝基苯胺
2,6-Dichloro-4-nitroaniline
2016-12-30发布
中华人民共和国国家质量监督检验检疫总局中国国家标准化管理委员会
2017-07-01实施
本标准按照GB/T1.1一2009给出的规则起草GB/T23668—2016
本标准代替GB/T23668—2009《2.6-二氯-4-硝基苯胺》,与GB/T23668—2009相比,除编辑性修改外主要技术变化如下:
修改了一等品2.6-二氯-4-硝基苯胺的质量分数控制指标(见第3章,2009年版的第3章);修改了一等品2,6-二氯-4-硝基苯胺的纯度控制指标(见第3章,2009年版的第3章);一增加了合格品灰分的质量分数控制项目和指标(见第3章)修改了一等品含氯苯酚、多氯苯、多氯联苯的控制指标(见第3章,2009年版的第3章);修改了外观的评定方法(见5.2.2009年版的5.2);增加了灰分的质量分数测定方法(见5.7);删除了标志中的产品生产许可证编号及标志(如适用)\的表述(见2010年版的7.1.1)。本标准由中国石油和化学工业联合会提出。本标准由全国染料标准化技术委员会(SAC/TC134)归口。本标准起草单位:浙江吉华集团股份有限公司、国家染料质量监督检验中心、沈阳化工研究院有限公司。
本标准主要起草人:陈美芬、季浩、姬兰琴、吕双。本标准所代替标准的历次版本发布情况为:GB/T23668—2009。
1范围
2,6-二氯-4-硝基苯胺
GB/T23668—2016
本标准规定了2,6-二氯-4-硝基苯胺产品的要求、采样、试验方法、检验规则以及标志、标签、包装运输和贮存
本标准适用于2.6-二氯-4-硝基苯胺的产品质量控制。结构式:
分子式:C.H,Cl.N.O
相对分子质量:207.01(按2013年国际相对原子质量)CAS RN: 99-30-9
规范性引用文件
下列文件对于本文件的应用是必不可少的。凡是注日期的引用文件,仅注日期的版本适用于本文件。凡是不注日期的引用文件,其最新版本(包括所有的修改单)适用于本文件。GB/T601
GB/T603
GB/T2384
标准滴定溶液的制备
化学试剂
化学试剂
试验方法中所用制剂及制品的制备染料及染料中间体熔点的测定
GB/T2386—2014染料及染料中间体水分的测定
GB/T6678—2003化工产品采样总则GB/T6682
分析实验室用水规格和试验方法一2008数值修约规则与极限数值的表示和判定GB/T8170
GB/T21876
GB/T24164
GB/T24165
GB/T24166
3要求
溶剂染料及染料中间体灰分的测定染料产品中含多氯苯的测定
染料产品中含多氯联苯的测定
染料产品中含氯苯酚的测定
2,6-二氯-4-硝基苯胺的质量应符合表1的要求1
iiKANiKAca
GB/T23668—2016
4采样
表12,6-二氯-4-硝基苯胺的质量要求项目
一等品
黄色粉末
2.6-二氯-4-硝基苯胺的质量分数/%2.6-二氯-4-硝基苯胺的纯度/%
干品初熔点/℃
水分的质量分数/%
灰分的质量分数/%
含氯苯酚/(mg/kg)
多氯苯/(mg/kg)
多氯联苯/(mg/kg)
合格品
黄色粉末
试验方法
以批为单位采样,生产厂以均匀产品为一批。每批采样数应符合GB/T6678一2003中7.6的规定,所采样品的包装应完好,采样时勿使外界杂质落人产品中。采样时用探管采取包括上、中、下三部分的样品,所采样品总量不得少于500g。将采取的样品充分混勾后,分装于两个清洁、干燥、密封良好的容器中,其上粘贴标签。注明:产品名称、批号、生产厂名称、取样日期、地点。备查。
5试验方法
个供检验,一个保存
警告一一使用本标准的人员应有实验室工作的实践经验。本标准并未指出所有的安全问题。使用者有责任采取适当的安全和健康措施,并保证符合国家有关法规规定的条件。5.1一般规定
除非另有规定,仅使用确认为分析纯的试剂和GB/T6682中规定的三级水。试验中所用标准滴定溶液、制剂及制品,在没有注明其他要求时,均按GB/T601和GB/T603的规定制备与标定。检验结果的判定按GB/T8170—2008中的4.3.3修约值比较法进行。5.2外观的评定
在自然北叠光下采用目视评定。5.32,6-二氯-4-硝基苯胺的质量分数测定5.3.1试剂和溶剂
冰醋酸。此内容来自标准下载网
锌粉。
硫酸溶液:硫酸与水的体积比=1:1。5.3.1.4盐酸溶液:盐酸与水的体积比=1:1。GB/T23668—2016
亚硝酸钠标准滴定溶液:c(NaNO.)=0.1mol/L,标定时用淀粉-碘化钾试纸判定终点。5.3.1.5
溴化钾溶液:100g/L。
淀粉-碘化钾试纸。
5.3.2测定步骤
称取试样0.4g(精确至0.0001g),于400mL烧杯中,加人30mL~50mL冰醋酸,使其溶解,于搅拌下加入硫酸溶液20mL,冷却至室温,将3g锌粉分多次加人,保持在室温下进行还原,约需30min,还原完全后用50mL热水稀释,过滤除去锌粉,用热水分批洗涤烧杯及滤渣,滤液及洗涤液的体积约150mL,将滤液及洗涤液移至400mL烧杯中,用少量水冲洗滤瓶,保持温度在15℃,加人漠化钾溶液10mL,用亚硝酸钠标准滴定溶液滴定至碘化钾淀粉试纸呈现微蓝色,并保持5min不变即为终点。同时做空白试验。
5.3.3结果计算
2,6-二氯-4-硝基苯胺的质量分数以z81计,按式(1)计算:20: =c×[(V-V)/1 000×M×100%...(1)
式中:
试样消耗亚硝酸钠标准滴定溶液的体积,单位为毫升(mL);空白消耗亚硝酸钠标准滴定溶液的体积,单位为毫升(mL);亚硝酸钠标准滴定溶液的浓度,单位为摩尔每升(mol/L);M—2,6-二氯-4-硝基苯胺的摩尔质量,单位为克每摩尔(g/mol)[M(CoH。NO.S2)=207.01];试样的质量,单位为克(g)。
计算结果保留到小数点后两位。5.3.4允许差
两次平行测定结果之差应不大于0.30%(质量分数),取其算术平均值作为测定结果。5.42.6-二氯-4-硝基苯胺的纯度测定5.4.1原理
采用反相高效液相色谱法,在C18柱上,以甲醇与水为流动相,分离2,6-二氯-4-硝基苯胺及有机杂质,经紫外检测器检测,用峰面积归一化法测定2,6-二氯-4-硝基苯胺的纯度。5.4.2仪器设备
5.4.2.1液相色谱仪:输液泵流量范围0.1mL/min5.0mL/min,在此范围内其流量稳定性为±1%;
多波长紫外分光检测器或具有同等性能的紫外分光检测器。检测器—
色谱柱:长为150mm,内径为4.6mm的不锈钢柱,固定相为ODSC18、粒径5μm。色谱工作站或数据处理机。
GB/T23668—2016
超声波发生器。
微量注射器或者自动进样器
试剂和溶液
水:经0.45uμm水膜过滤,
甲醇:色谱纯。
色谱操作条件
流动相:甲醇与水的体积比为65:35。波长:254nm。
流量:1.0mL/min
柱温:室温。
进样量:5μL。
最佳分析条件的选择:可以根据仪器的不同选择合适的色谱操作条件5.4.5测定步骤
称取试样约10mg,于25mL容量瓶中,加甲醇溶解并定容,置于超声波发生器充分溶解,取出摇匀备用。
待仪器运行稳定后,用微量注射器吸取试样溶液注人进样阀,待最后一个组分流出完毕(见图1)进行结果处理。
5.4.6结果计算
2,6-二氯-4-硝基苯胺含量以2计,按式(2)计算:W2
式中:
2,6-二氯-4-硝基苯胺的峰面积数值ZA,一试样中各组分的峰面积数值之和。计算结果保留到小数点后两位。5.4.7充许差
两次平行测定结果之差应不大于0.20%,取其算术平均值作为测定结果。5.4.8色谱图
色谱图见图1。
·(2)
说明:
邻氯对硝基苯胺;
异构体;
2,6-二氯-4-硝基苯胺;
未知物。
5.5干品初熔点的测定
图12,6-二氯-4-硝基苯胺液相色谱图按GB/T2384中的规定进行。烘干温度105℃。5.6水分的质量分数测定
按GB/T2386—2014中3.2烘干法”的规定进行测定16
GB/T23668—2016
计算结果保留到小数点后一位。如结果小于0.1%(质量分数),则保留一位有效数字。5.7灰分的质量分数测定
按GB/T21876中的规定进行测定,灼烧温度(700土25)℃。计算结果保留到小数点后两位。如结果小于0.01%(质量分数),则保留一位有效数字。5.8含氯苯酚含量的测定
按GB/T24166中规定的方法进行测定。计算结果保留到整数位。
多氯苯含量的测定
按GB/T24164中规定的方法进行测定。计算结果保留到整数位。
5.10多氯联苯含量的测定
按GB/T24165中规定的方法进行测定。计算结果保留到整数位。
GB/T23668—2016
6检验规则
出厂检验
第3章表1中规定的全部项目均为出厂检验项目2,6-二氯-4-硝基苯胺应由生产厂的质量检验部门根据本标准的要求进行检验,生产厂应保证所有出厂的产品都符合本标准的要求。6.2复验
如果检验结果中有一项指标不符合本标准的规定时,应重新自两倍量的包装中取样进行检验,重新检验的结果即使只有一项指标不符合本标准的要求,则整批产品不合格。标志、标签、包装、运输和购存7
标志、标签
7.1.1标志
2,6-二氯-4-硝基苯胺的每个包装容器上都应按有关规定涂印耐久、清晰的标志。标志内容至少应有:
a)产品名称;
生产厂名称、地址;
生产日期;
净含量。
7.1.2标签
产品应有标签,标签上应注明产品生产日期、合格证明、执行标准编号、批号和等级。7.2
2包装
2,6-二氯-4-硝基苯胺用内衬塑料袋的编织袋包装,每袋净含量(45士0.2)kg。其他包装可以与用户协商确定。
7.3运输
运输中应防止曝晒、潮湿和雨淋,不得强力挤压和碰撞7.4购存
2,6-二氯-4-硝基苯胺应贮存在阴凉,干燥、通风的库房内,防止受潮受热,远离火源,按化学品规定运。
GB/T23668-2016
中华人民共
国家标准
2,6-二氯-4-硝基苯胺
GB/T23668—2016
中国标准出版社出版发行
北京市朝阳区和平里西街甲2号(100029)北京市西城区三里河北街16号(100045)网址:spc.org.cn
服务热线:400-168-0010
2017年1月第一版
书号:155066:1-55609
版权专有
侵权必究
小提示:此标准内容仅展示完整标准里的部分截取内容,若需要完整标准请到上方自行免费下载完整标准文档。
标准图片预览:





- 热门标准
- 国家标准
- GB/T2828.1-2012 计数抽样检验程序 第1部分:按接收质量限(AQL)检索的逐批检验抽样计划
- GB/T228.1-2021 金属材料 拉伸试验 第1部分:室温试验方法
- GB/T7534-1987 工业用挥发性有机液体沸程的测定
- GB/T3836.1-2021 爆炸性环境 第1部分:设备 通用要求
- GB/T4100-2015 陶瓷砖
- GB/T10125-2021 人造气氛腐蚀试验 盐雾试验
- GB/T50772-2012 木结构工程施工规范
- GB/T30835-2014 锂离子电池用炭复合磷酸铁锂正极材料
- GB5226.1-2019 机械电气安全 机械电气设备 第1部分:通用技术条件
- GB50666-2011 混凝土结构工程施工规范
- GB/T15449-1995 管壳额定开关用场效应晶体管空白详细规范
- GB/T18204.4-2000 公共场所毛巾、床上卧具微生物检验方法细菌总数测定
- GB8552-1987 电子器件详细规范 低功率非线绕固定电阻器 RJ13型金属膜固定电阻器评定水平E(可供认证用)
- GB/T11379-2008 金属覆盖层 工程用铬电镀层
- GB50303-2015 建筑电气工程施工质量验收规范
- 行业新闻
请牢记:“bzxz.net”即是“标准下载”四个汉字汉语拼音首字母与国际顶级域名“.net”的组合。 ©2025 标准下载网 www.bzxz.net 本站邮件:bzxznet@163.com
网站备案号:湘ICP备2025141790号-2
网站备案号:湘ICP备2025141790号-2