- 您的位置:
- 标准下载网 >>
- 标准分类 >>
- 国家标准(GB) >>
- GB 1903.28-2018 食品安全国家标准 食品营养强化剂 硒蛋白
标准号:
GB 1903.28-2018
标准名称:
食品安全国家标准 食品营养强化剂 硒蛋白
标准类别:
国家标准(GB)
标准状态:
现行出版语种:
简体中文下载格式:
.rar .pdf下载大小:
部分标准内容:
中华人民共和国国家标准
GB1903.28—2018
食品安全国家标准
食品营养强化剂
2018-06-21发布
硒蛋白
2018-12-21实施
中华人民共和国国家卫生健康委员会国家市场监督管理总局
1范围
食品安全国家标准
食品营养强化剂
硒蛋白
GB 1903.28—2018
本标准适用干以硒含量较高的大豆等可食性植物为原料,经去脂、水提、乙醇沉淀、干燥的工艺精制而成富含硒代蛋氨酸的食品营养强化剂硒蛋白。2
本标准所指的硒蛋白是硒以硒代蛋氨酸的形式存在的蛋白质。技术要求
感官要求
感官要求应符合表1的规定。
表1感官要求
理化指标
浅黄色或黄绿色
粉末,无正常视力可见杂质
具有硒化合物特有的类大蒜气味理化指标应符合表2的规定。
表2理化指标
硒代蛋氨酸(以Se计)含量/(mg/kg)有机硒占总硒质量百分比,w/%
蛋白质,w/%
水分/%
1000~2500
附录A
检验方法
取适量试样置于洁净、干燥的白瓷盘中,在自然光线下观察其色泽和状态,膜其气味
检验方法
GB5009.93测定总硒含量;附录A中方法测定硒代蛋氨酸(以Se计)。有机硒占总硒质量百分比为硒代蛋氨酸(以Se计)含量/总硒含量的百分比GB5009.5凯氏定氮法
GB5009.3直接干燥法
灰分/%
砷(As)/(mg/kg)
铅((Pb)/(mg/kg)
总汞(以Hg计)/(mg/kg)
镉((Cd)/(mg/kg)
*蛋白质系数:6.25。
微生物限量
微生物限量应符合表3的规定
菌落总数/(CFU/g)
大肠菌群/(MPN/g)
霉菌和酵母菌/(CFU/g)
沙门氏菌/25g
金黄色葡萄球菌/25g
表2(续)
GB5009.76
GB5009.75
GB1903.28—2018
检验方法
GB5009.17原子荧光光谱分析法
GB5009.15石墨炉原子吸收光谱法微生物限量
不得检出
不得检出
检测方法
GB4789.3MPN计数法
GB4789.15
GB4789.10定性检验wwW.bzxz.Net
A.1安全提示
附录A
硒代蛋氨酸检验方法
GB1903.28—2018
本检验方法中使用的部分试剂具有毒性和腐蚀性,操作时须小心谨慎。如溅到皮肤上应立即用水冲洗,严重者应立即治疗。使用易燃品时,严禁使用明火加热A.2一般规定
本标准所用试剂和水在没有注明其他要求时,均指分析纯试剂和GB/T6682中规定的一级水。试验中所用标准溶液、杂质标准溶液、制剂和制品,在没有注明其他要求时,均按GB/T601、GB/T602和GB/T603的规定制备。试验中所用溶液在未注明用何种溶剂配制时,均指水溶液A.3原理
样品经酶解处理后,导入高效液相色谱-电感耦合等离子体质谱联用仪(HPLC-ICP/MS)中,利用离子交换-高效液相色谱分离,电感耦合等离子体质谱检测,保留时间定性,外标法定量A.4鉴别试验
在硒代蛋氨酸(SeMet)含量试验的色谱操作条件下,试样溶液与硒代蛋氨酸(SeMet)标准溶液的色谱峰的保留时间相对差值不超过10%。硒代蛋氨酸(SeMet)标准溶液HPLC-ICP/MS参考色谱图见附录B。
A.5硒代蛋氨酸含量的测定
A.5.1试剂和材料
硒代蛋氨酸(SeMet)标准品。
A. 5. 1. 4
A. 5. 1.7
胰蛋白酶(Trypsin)。
蛋白酶K(ProteinaseK)。
链霉蛋白酶(Pronase)。
柠檬酸铵。
甲醇:色谱纯。
柠檬酸。
氨水。
硝酸。
三(羟甲基)氨基甲烷
盐酸。
超滤离心管(截留分子量为3000u)。A.5.1.13氩气(纯度>99.99%)。A.5.2溶液的配制
GB1903.28—2018
A.5.2.15mmol/L柠檬酸铵+2%甲醇溶液:准确称取1.2114g柠檬酸铵于1000mL容量瓶,加人20mL甲醇使其溶解,用柠檬酸和氨水精准调节pH至4.85~4.95。临用前,过0.45μm有机微孔滤膜。A.5.2.2硝酸溶液:取5.0mL浓硝酸于100mL容量瓶,用水稀释至刻度,摇勾。A.5.2.3Tris缓冲液(0.1mmo1/L):准确称取12.16g三(羟甲基)氨基甲烷于烧杯中,加人适量水使其溶解,并转移至1000mL容量瓶中,用水稀释至刻度,摇匀。A.5.2.4盐酸溶液(1mmol/L):取9mL浓盐酸于100mL容量瓶中,加人适量水稀释至刻度.摇匀。A.5.2.5Tris-HCl缓冲液(pH7.2):取50mLTris缓冲液(0.1mmol/L)和4.5mLHCl(1mmol/L)于100mL容量瓶中,加入水,并稀释至刻度,摇匀。A.5.2.6硒代蛋氨酸(SeMet)标准溶液(1000ng/mL)的制备:准确称取24.0mg(精确至0.1mg)硒代蛋氨酸(SeMet)标准品(A.5.1.1)于10.0mL容量瓶中,加水稀释至刻度,摇匀,得到1000μg/mL的标准储备液,稀释1000倍后得到1000ng/mL的标准溶液。进样前采用0.45um有机微孔膜过滤。硒代蛋氨酸(SeMet)系列标准工作溶液的配制:分别取0.20mL、0.40mL、0.60mL、A.5.2.7
1.0mL、2.0mL硒代蛋氨酸(SeMet)标准溶液(A.5.2.6)于10mL容量瓶中,用水稀释至刻度,摇匀标准工作溶液的浓度分别为:20ng/mL、40ng/mL、60ng/mL、100ng/mL、200ng/mL。A.5.3仪器和设备
A.5.3.1电子天平,感量0.01mg。A.5.3.2超声清洗器
A.5.3.3恒温水浴震荡仪。
A.5.3.4离心机:最大转速16000r/min,配有50mL与10mL离心管适配器。高效液相色谱仪(HPLC)。
A.5.3.6电感耦合等离子体质谱仪(ICP/MS)。A.5.4分析步骤
A.5.4.1试样的制备
A.5.4.1.1样品溶液的制备:称取经制备均匀的样品约0.1g(精确至0.1mg)置于2mL的塑料具塞离心管中,加人1mL5%的硝酸溶液(A.5.2.2),立即盖紧盖子剧烈振摇后,在旋涡振荡器上振摇15s后,以转速12000r/min离心5min,去除上清液,用纯水洗涤两次后保留沉淀物质,备用。将沉淀物质用30mLTris-HCl(pH7.2)(A.5.2.5)转移至250mL三角锥瓶中,超声5min后置于37℃恒温水浴震荡仪上,每隔12h依次加入15mg胰蛋白酶(A.5.1.2)、10mg蛋白酶K(A.5.1.3)及15mg链霉蛋白酶(A.5.1.4),在37℃下振荡酶解(摇速为100~120r/min)共36h。酶解后转移至50mL离心管中,以4000r/min离心10min;上清液用截留分子量为3000u的超滤管(A.5.1.12)离心除去蛋白酶及大分子物质,0.45m有机微孔滤膜过滤,备用A.5.4.1.2空白溶液的制备:除不加试样外,其他按(A.5.4.1.1)所述方法进行处理。A,5.4.1.3硒代蛋氨酸(SeMet)系列标准工作溶液的处理:分别准确吸取(A,5.2.7)中硒代蛋氨酸(SeMet)系列标准工作溶液2mL于10mL带盖离心管中,加人\.....”.以下按(A.5.4.1.1)中自“30mLTris-HCl(pH7.2)(A.5.2.5)....0.45μm有机微孔滤膜过滤,备用。\操作。A.5.4.2测定
A.5.4.2.1液相色谱(HPLC)参考条件:4
GB1903.28-—2018
色谱柱:阴离子交换色谱柱(250mmX4.1mm,10um)和保护柱或同等性能的色谱柱;b)
柱温:20±5℃;
流动相:5mmol/L柠檬酸铵十2%甲醇(A.5.2.1)d)
流速:1mL/min;
进样量:100uL;
A.5.4.2.2电感耦合等离子体质谱(ICP/MS)参考条件见表A.1。表A.1ICP/MS参考条件
参数选项
质荷比(m/2)
射频功率/W
等离子气流速/(L/min)
雾化器流速/(L/min)
辅助气流速/(L/min)
参数值
A.5.4.2.3标准曲线的绘制按(A.5.4.2.1)和(A.5.4.2.2)所列测定条件,将标准工作溶液依次进样,测量硒代蛋氨酸(SeMet)的峰面积。以标准工作溶液中硒代蛋氨酸(SeMet)的浓度(ng/mL)为横坐标,以硒代蛋氨酸(SeMet)的峰面积比为纵坐标,绘制标准曲线按式(A.1)计算回归参数:
y=ar+b
式中:
y—硒代蛋氨酸(SeMet)的峰面积;一回归曲线的斜率;
x—标准工作溶液中硒代蛋氨酸(SeMet)的浓度,单位为纳克每毫升(ng/mL);6回归曲线的截距。
A.5.4.2.4试样测定
将空白溶液(A.5.4.1.2)和试样溶液(A.5.4.1.1)依次进样,扣除空白值,获得硒代蛋氨酸(SeMet)的峰面积。
结果计算
试样中硒代蛋氨酸含量(以Se计),按式(A.2)计算:(cx-co)XV
mx1000
式中:
试样中硒的含量,单位为毫克每千克(mg/kg));试样溶液中硒代蛋氨酸(SeMet)的浓度,单位为纳克每毫升(ng/mL);空白溶液中硒代蛋氨酸(SeMet)的浓度,单位为纳克每毫升(ng/mL);加入Tris-HCI的体积,单位为毫升(mL);试样质量,单位为克(g);
单位换算系数。
在重复性条件下获得的两次独立测定结果的绝对差值不得超过算术平均值的10%。........(A.2)
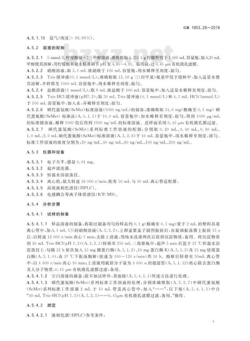
附录B
硒代蛋氨酸HPLC-ICP/MS色谱图
硒代蛋氨酸HPLC-ICP/MS色谱图见图B.130000
26 000
22 000
20 000
GB1903.28—2018
15 16 171819
硒代蛋氨酸标准品HPLC-ICP/MS色谱图6
小提示:此标准内容仅展示完整标准里的部分截取内容,若需要完整标准请到上方自行免费下载完整标准文档。
GB1903.28—2018
食品安全国家标准
食品营养强化剂
2018-06-21发布
硒蛋白
2018-12-21实施
中华人民共和国国家卫生健康委员会国家市场监督管理总局
1范围
食品安全国家标准
食品营养强化剂
硒蛋白
GB 1903.28—2018
本标准适用干以硒含量较高的大豆等可食性植物为原料,经去脂、水提、乙醇沉淀、干燥的工艺精制而成富含硒代蛋氨酸的食品营养强化剂硒蛋白。2
本标准所指的硒蛋白是硒以硒代蛋氨酸的形式存在的蛋白质。技术要求
感官要求
感官要求应符合表1的规定。
表1感官要求
理化指标
浅黄色或黄绿色
粉末,无正常视力可见杂质
具有硒化合物特有的类大蒜气味理化指标应符合表2的规定。
表2理化指标
硒代蛋氨酸(以Se计)含量/(mg/kg)有机硒占总硒质量百分比,w/%
蛋白质,w/%
水分/%
1000~2500
附录A
检验方法
取适量试样置于洁净、干燥的白瓷盘中,在自然光线下观察其色泽和状态,膜其气味
检验方法
GB5009.93测定总硒含量;附录A中方法测定硒代蛋氨酸(以Se计)。有机硒占总硒质量百分比为硒代蛋氨酸(以Se计)含量/总硒含量的百分比GB5009.5凯氏定氮法
GB5009.3直接干燥法
灰分/%
砷(As)/(mg/kg)
铅((Pb)/(mg/kg)
总汞(以Hg计)/(mg/kg)
镉((Cd)/(mg/kg)
*蛋白质系数:6.25。
微生物限量
微生物限量应符合表3的规定
菌落总数/(CFU/g)
大肠菌群/(MPN/g)
霉菌和酵母菌/(CFU/g)
沙门氏菌/25g
金黄色葡萄球菌/25g
表2(续)
GB5009.76
GB5009.75
GB1903.28—2018
检验方法
GB5009.17原子荧光光谱分析法
GB5009.15石墨炉原子吸收光谱法微生物限量
不得检出
不得检出
检测方法
GB4789.3MPN计数法
GB4789.15
GB4789.10定性检验wwW.bzxz.Net
A.1安全提示
附录A
硒代蛋氨酸检验方法
GB1903.28—2018
本检验方法中使用的部分试剂具有毒性和腐蚀性,操作时须小心谨慎。如溅到皮肤上应立即用水冲洗,严重者应立即治疗。使用易燃品时,严禁使用明火加热A.2一般规定
本标准所用试剂和水在没有注明其他要求时,均指分析纯试剂和GB/T6682中规定的一级水。试验中所用标准溶液、杂质标准溶液、制剂和制品,在没有注明其他要求时,均按GB/T601、GB/T602和GB/T603的规定制备。试验中所用溶液在未注明用何种溶剂配制时,均指水溶液A.3原理
样品经酶解处理后,导入高效液相色谱-电感耦合等离子体质谱联用仪(HPLC-ICP/MS)中,利用离子交换-高效液相色谱分离,电感耦合等离子体质谱检测,保留时间定性,外标法定量A.4鉴别试验
在硒代蛋氨酸(SeMet)含量试验的色谱操作条件下,试样溶液与硒代蛋氨酸(SeMet)标准溶液的色谱峰的保留时间相对差值不超过10%。硒代蛋氨酸(SeMet)标准溶液HPLC-ICP/MS参考色谱图见附录B。
A.5硒代蛋氨酸含量的测定
A.5.1试剂和材料
硒代蛋氨酸(SeMet)标准品。
A. 5. 1. 4
A. 5. 1.7
胰蛋白酶(Trypsin)。
蛋白酶K(ProteinaseK)。
链霉蛋白酶(Pronase)。
柠檬酸铵。
甲醇:色谱纯。
柠檬酸。
氨水。
硝酸。
三(羟甲基)氨基甲烷
盐酸。
超滤离心管(截留分子量为3000u)。A.5.1.13氩气(纯度>99.99%)。A.5.2溶液的配制
GB1903.28—2018
A.5.2.15mmol/L柠檬酸铵+2%甲醇溶液:准确称取1.2114g柠檬酸铵于1000mL容量瓶,加人20mL甲醇使其溶解,用柠檬酸和氨水精准调节pH至4.85~4.95。临用前,过0.45μm有机微孔滤膜。A.5.2.2硝酸溶液:取5.0mL浓硝酸于100mL容量瓶,用水稀释至刻度,摇勾。A.5.2.3Tris缓冲液(0.1mmo1/L):准确称取12.16g三(羟甲基)氨基甲烷于烧杯中,加人适量水使其溶解,并转移至1000mL容量瓶中,用水稀释至刻度,摇匀。A.5.2.4盐酸溶液(1mmol/L):取9mL浓盐酸于100mL容量瓶中,加人适量水稀释至刻度.摇匀。A.5.2.5Tris-HCl缓冲液(pH7.2):取50mLTris缓冲液(0.1mmol/L)和4.5mLHCl(1mmol/L)于100mL容量瓶中,加入水,并稀释至刻度,摇匀。A.5.2.6硒代蛋氨酸(SeMet)标准溶液(1000ng/mL)的制备:准确称取24.0mg(精确至0.1mg)硒代蛋氨酸(SeMet)标准品(A.5.1.1)于10.0mL容量瓶中,加水稀释至刻度,摇匀,得到1000μg/mL的标准储备液,稀释1000倍后得到1000ng/mL的标准溶液。进样前采用0.45um有机微孔膜过滤。硒代蛋氨酸(SeMet)系列标准工作溶液的配制:分别取0.20mL、0.40mL、0.60mL、A.5.2.7
1.0mL、2.0mL硒代蛋氨酸(SeMet)标准溶液(A.5.2.6)于10mL容量瓶中,用水稀释至刻度,摇匀标准工作溶液的浓度分别为:20ng/mL、40ng/mL、60ng/mL、100ng/mL、200ng/mL。A.5.3仪器和设备
A.5.3.1电子天平,感量0.01mg。A.5.3.2超声清洗器
A.5.3.3恒温水浴震荡仪。
A.5.3.4离心机:最大转速16000r/min,配有50mL与10mL离心管适配器。高效液相色谱仪(HPLC)。
A.5.3.6电感耦合等离子体质谱仪(ICP/MS)。A.5.4分析步骤
A.5.4.1试样的制备
A.5.4.1.1样品溶液的制备:称取经制备均匀的样品约0.1g(精确至0.1mg)置于2mL的塑料具塞离心管中,加人1mL5%的硝酸溶液(A.5.2.2),立即盖紧盖子剧烈振摇后,在旋涡振荡器上振摇15s后,以转速12000r/min离心5min,去除上清液,用纯水洗涤两次后保留沉淀物质,备用。将沉淀物质用30mLTris-HCl(pH7.2)(A.5.2.5)转移至250mL三角锥瓶中,超声5min后置于37℃恒温水浴震荡仪上,每隔12h依次加入15mg胰蛋白酶(A.5.1.2)、10mg蛋白酶K(A.5.1.3)及15mg链霉蛋白酶(A.5.1.4),在37℃下振荡酶解(摇速为100~120r/min)共36h。酶解后转移至50mL离心管中,以4000r/min离心10min;上清液用截留分子量为3000u的超滤管(A.5.1.12)离心除去蛋白酶及大分子物质,0.45m有机微孔滤膜过滤,备用A.5.4.1.2空白溶液的制备:除不加试样外,其他按(A.5.4.1.1)所述方法进行处理。A,5.4.1.3硒代蛋氨酸(SeMet)系列标准工作溶液的处理:分别准确吸取(A,5.2.7)中硒代蛋氨酸(SeMet)系列标准工作溶液2mL于10mL带盖离心管中,加人\.....”.以下按(A.5.4.1.1)中自“30mLTris-HCl(pH7.2)(A.5.2.5)....0.45μm有机微孔滤膜过滤,备用。\操作。A.5.4.2测定
A.5.4.2.1液相色谱(HPLC)参考条件:4
GB1903.28-—2018
色谱柱:阴离子交换色谱柱(250mmX4.1mm,10um)和保护柱或同等性能的色谱柱;b)
柱温:20±5℃;
流动相:5mmol/L柠檬酸铵十2%甲醇(A.5.2.1)d)
流速:1mL/min;
进样量:100uL;
A.5.4.2.2电感耦合等离子体质谱(ICP/MS)参考条件见表A.1。表A.1ICP/MS参考条件
参数选项
质荷比(m/2)
射频功率/W
等离子气流速/(L/min)
雾化器流速/(L/min)
辅助气流速/(L/min)
参数值
A.5.4.2.3标准曲线的绘制按(A.5.4.2.1)和(A.5.4.2.2)所列测定条件,将标准工作溶液依次进样,测量硒代蛋氨酸(SeMet)的峰面积。以标准工作溶液中硒代蛋氨酸(SeMet)的浓度(ng/mL)为横坐标,以硒代蛋氨酸(SeMet)的峰面积比为纵坐标,绘制标准曲线按式(A.1)计算回归参数:
y=ar+b
式中:
y—硒代蛋氨酸(SeMet)的峰面积;一回归曲线的斜率;
x—标准工作溶液中硒代蛋氨酸(SeMet)的浓度,单位为纳克每毫升(ng/mL);6回归曲线的截距。
A.5.4.2.4试样测定
将空白溶液(A.5.4.1.2)和试样溶液(A.5.4.1.1)依次进样,扣除空白值,获得硒代蛋氨酸(SeMet)的峰面积。
结果计算
试样中硒代蛋氨酸含量(以Se计),按式(A.2)计算:(cx-co)XV
mx1000
式中:
试样中硒的含量,单位为毫克每千克(mg/kg));试样溶液中硒代蛋氨酸(SeMet)的浓度,单位为纳克每毫升(ng/mL);空白溶液中硒代蛋氨酸(SeMet)的浓度,单位为纳克每毫升(ng/mL);加入Tris-HCI的体积,单位为毫升(mL);试样质量,单位为克(g);
单位换算系数。
在重复性条件下获得的两次独立测定结果的绝对差值不得超过算术平均值的10%。........(A.2)
附录B
硒代蛋氨酸HPLC-ICP/MS色谱图
硒代蛋氨酸HPLC-ICP/MS色谱图见图B.130000
26 000
22 000
20 000
GB1903.28—2018
15 16 171819
硒代蛋氨酸标准品HPLC-ICP/MS色谱图6
小提示:此标准内容仅展示完整标准里的部分截取内容,若需要完整标准请到上方自行免费下载完整标准文档。
标准图片预览:





- 热门标准
- 国家标准
- GB/T2828.1-2012 计数抽样检验程序 第1部分:按接收质量限(AQL)检索的逐批检验抽样计划
- GB50367-2013 混凝土结构加固设计规范
- GB/T228.1-2021 金属材料 拉伸试验 第1部分:室温试验方法
- GB/T3836.1-2021 爆炸性环境 第1部分:设备 通用要求
- GB/T29863-2023 服装制图
- GB/T18204.4-2000 公共场所毛巾、床上卧具微生物检验方法细菌总数测定
- GB5009.225-2023 食品安全国家标准 酒和食用酒精中乙醇浓度的测定
- GB/T23892.3-2009 滑动轴承 稳态条件下流体动压可倾瓦块止推轴承 第3部分:可倾瓦块止推轴承计算的许用值
- GB/T9145-2003 普通螺纹 中等精度、优选系列的极限尺寸
- GB/T11839-1989 二氧化铀芯块中硼的测定 姜黄素萃取光度法
- GB5725-2009 安全网
- GB/T18380.33-2022 电缆和光缆在火焰条件下的燃烧试验 第33部分:垂直安装的成束电线电缆火焰垂直蔓延试验 A类
- GB/T9239-1988 刚性转子平衡品质 许用不平衡的确定
- GB/T15917.3-1995 金属镝及氧化镝化学分析方法 对氯苯基荧光酮--溴化十六烷基三甲基胺分光光度法测定钽量
- GB50209-2002 建筑地面工程施工质量验收规范
- 行业新闻
请牢记:“bzxz.net”即是“标准下载”四个汉字汉语拼音首字母与国际顶级域名“.net”的组合。 ©2025 标准下载网 www.bzxz.net 本站邮件:bzxznet@163.com
网站备案号:湘ICP备2025141790号-2
网站备案号:湘ICP备2025141790号-2