- 您的位置:
- 标准下载网 >>
- 标准分类 >>
- 轻工行业标准(QB) >>
- QB/T 3614-1999 糖水猕猴桃罐头
标准号:
QB/T 3614-1999
标准名称:
糖水猕猴桃罐头
标准类别:
轻工行业标准(QB)
英文名称:
Canned kiwifruit in syrup标准状态:
现行-
发布日期:
1999-04-21 -
实施日期:
1999-04-21 出版语种:
简体中文下载格式:
.rar.pdf下载大小:
99.26 KB
替代情况:
原标准号ZB/T X74009-1990
点击下载
标准简介:
标准下载解压密码:www.bzxz.net
本标准规定了糖水称猴桃罐头的产品分类、技术要求、试验方法、检验规则和标志、包装、运输、贮存的基本要求。本标准适用于以猕猴桃为原料,经去皮、装罐、加糖水、密封、杀菌制成的糖水琳猴桃罐头。 QB/T 3614-1999 糖水猕猴桃罐头 QB/T3614-1999
部分标准内容:
主题内容与适用范围
中华人民共和国行业标准
糖水猕猴桃罐头
QB/T3614-1999
本标准规定了糖水猕猴桃罐头的产品分类、技术要求、试验方法、检验规则和标志、包装、运输、贮存的基本要求。本标准适用于以猕猴桃为原料,经去皮、装罐、加糖水、密封、杀菌制成的糖水猕猴桃罐头。
引用标准
GB317白砂糖
ZBX70004
罐头食品的感官检验
QB1007
罐头食品净重和固形物含量的测定食品卫生微生物学检验罐头食品商业无菌的检验GB4789.26
罐头食品中可溶性固形物含量的测定折光计法GB10788
GB1006
罐头食品检验规则
GB5009.16
GB5009.13
GB5009.12
GB5009.11
ZBX70005
食品中锡的测定方法
食品中铜的测定方法
食品中铅的测定方法
食品中总砷的测定方法
罐头食品包装、标志、运输和贮存GB11671果蔬类罐头食品卫生标准3术语
3.1头片
指将猕猴桃果实去皮后切片时两端的第一片。3.2斑点
指果实由于去皮不净而留下的棕褐色斑点。3.3缺口
指因畸形果或机械伤造成的片形残缺。3.4过度修整
指修整后有明显刀痕,失去原果正常形状。3.5纵片
指沿果实轴向纵切而成的小片。3.6整装猕猴桃罐头
指用整只猕猴桃果实经去皮、修整后加糖水制成的罐头。3.7片装猕猴桃罐头
指用猕猴桃果实经去皮后,沿轴向均匀横切成厚度为3~5mm的薄片,弃去两端头片加糖水制成的罐头。
4产品分类
糖水猕猴桃罐头按其内容物形状分成整装猕猴桃和片装猕猴桃两类:a.整装猕猴桃罐头,产品代号为637;b.片装猕猴桃罐头,产品代号为6371。5技术要求
5.1原辅材料
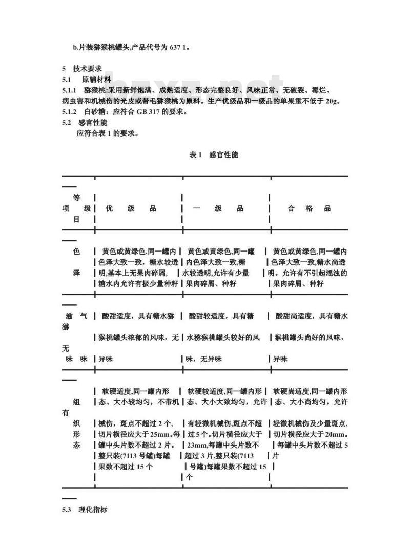
5.1.1猕猴桃:采用新鲜饱满、成熟适度、形态完整良好、风味正常、无破裂、霉烂、病虫害和机械伤的光皮或带毛猕猴桃为原料。生产优级品和一级品的单果重不低于20g。5.1.2白砂糖:应符合GB317的要求。5.2感官性能
应符合表1的要求。
表1感官性能
黄色或黄绿色,同一罐内黄色或黄绿色,同一罐|色泽大致一致,糖水较透内色泽大致一致,糖明,基本上无果肉碎屑,「水较透明,允许有少量「糖水内允许有极少量种籽」果肉碎屑、种籽气丨酸甜适度,具有糖水猕!酸甜较适度,具有糖「猴桃罐头浓郁的风味,无」水猕猴桃罐头较好的风味「异味
「味,无异味
合格品
」黄色或黄绿色,同一罐内
|色泽大致一致,糖水尚透
明。允许有不引起混浊的
果肉碎屑、种籽
」酸甜尚适度,具有糖水
「猴桃罐头尚好的风味,
「异味
」软硬适度,同一罐内形!软硬较适度,同一罐内形软硬尚适度,同一罐内形「态、大小较均匀,不带机「态、大小大致均匀,允许「态、大小尚均匀,允许1械伤,斑点不超过2个,
【有轻微机械伤,斑点不超「轻微机械伤及少量斑点,|切片横径应大于20mm。
1切片横径应大于25mm。每|过5个。切片横径应大于罐中头片数不超过2片。123mm,每罐中头片数不【整只装(7113号罐)每罐
1果数不超过15个
5.3理化指标
1超过3片整只装(7113
「每罐中头片数不超过5
1号罐)每罐果数不超过15!
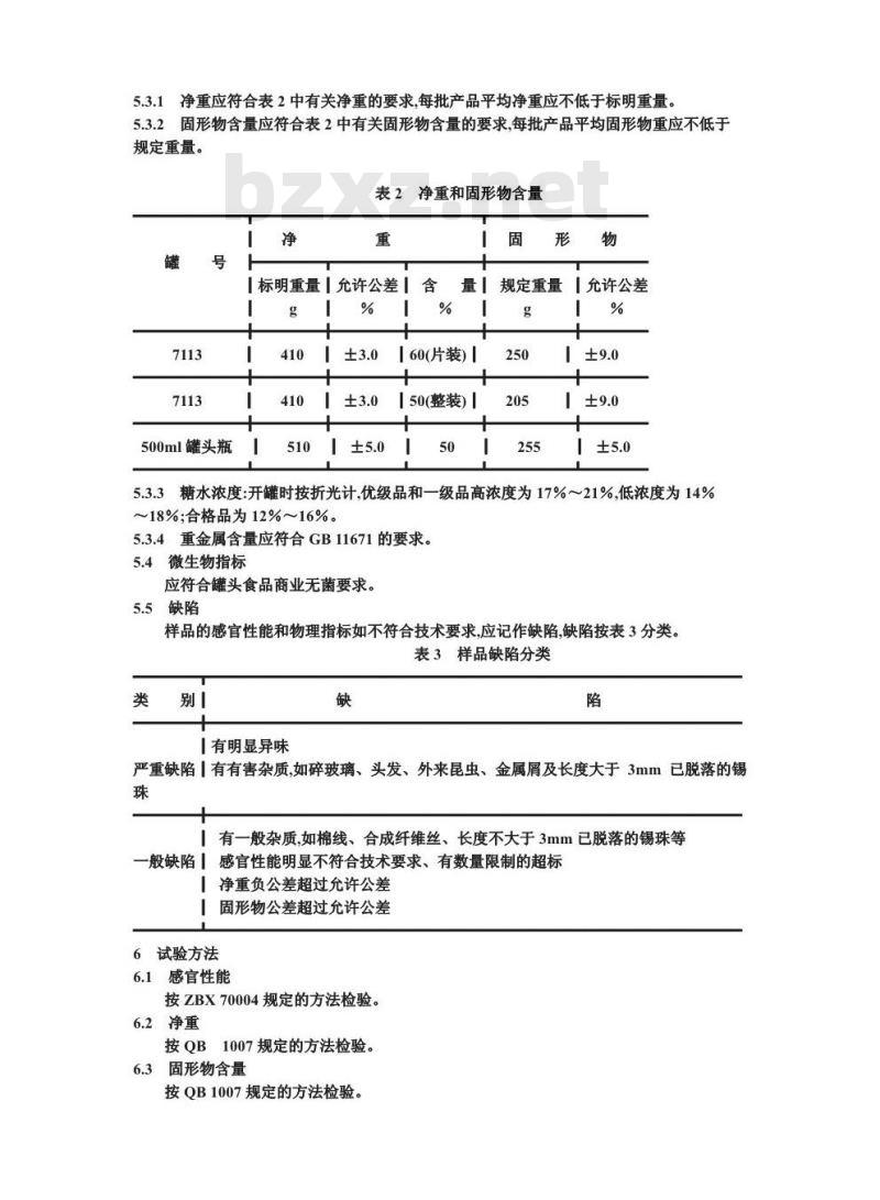
净重应符合表2中有关净重的要求,每批产品平均净重应不低于标明重量。5.3.1
5.3.2固形物含量应符合表2中有关固形物含量的要求,每批产品平均固形物重应不低于规定重量。
表2净重和固形物含量
【标明重量丨允许公差!
500ml罐头瓶
60(片装)
【50(整装)
规定重量
【允许公差
5.3.3糖水浓度:开罐时按折光计,优级品和一级品高浓度为17%~21%,低浓度为14%~18%;合格品为12%~16%。
5.3.4重金属含量应符合GB11671的要求。微生物指标
应符合罐头食品商业无菌要求。5.5缺陷
样品的感官性能和物理指标如不符合技术要求,应记作缺陷,缺陷按表3分类。表3样品缺陷分类
「有明显异味
严重缺陷有有害杂质,如碎玻璃、头发、外来昆虫、金属屑及长度大于3mm已脱落的锡珠bzxZ.net
」有一般杂质,如棉线、合成纤维丝、长度不大于3mm已脱落的锡珠等一般缺陷!感官性能明显不符合技术要求、有数量限制的超标丨净重负公差超过允许公差
丨固形物公差超过允许公差
6试验方法
6.1感官性能
按ZBX70004规定的方法检验。
6.2净重
按QB1007规定的方法检验。
固形物含量
按QB1007规定的方法检验。
6.4糠水浓度
按GB10788规定的方法检验。
重金属含量
按GB5009.16,GB5009.13,GB5009.12和GB5009.11中规定的方法测定锡、铜、铅、砷的含量。
6.5微生物指标
按GB4789.26规定的方法检验。
检验规则
应符合QB1006的规定。
标志、包装、运输、贮存
按ZBX70005的规定进行,标签和包装箱上应分别有“优级品”、“一级品”或“合格品”标志。
附加说明:
本标准由轻工业部食品发酵工业科学研究所归口。本标准由全国食品工业产品质量检测郑州站负责起草。本标准主要起草人:张俭、夏河山。中华人民共和国轻工业部1990-03-27批准1990-10-01实施
小提示:此标准内容仅展示完整标准里的部分截取内容,若需要完整标准请到上方自行免费下载完整标准文档。
中华人民共和国行业标准
糖水猕猴桃罐头
QB/T3614-1999
本标准规定了糖水猕猴桃罐头的产品分类、技术要求、试验方法、检验规则和标志、包装、运输、贮存的基本要求。本标准适用于以猕猴桃为原料,经去皮、装罐、加糖水、密封、杀菌制成的糖水猕猴桃罐头。
引用标准
GB317白砂糖
ZBX70004
罐头食品的感官检验
QB1007
罐头食品净重和固形物含量的测定食品卫生微生物学检验罐头食品商业无菌的检验GB4789.26
罐头食品中可溶性固形物含量的测定折光计法GB10788
GB1006
罐头食品检验规则
GB5009.16
GB5009.13
GB5009.12
GB5009.11
ZBX70005
食品中锡的测定方法
食品中铜的测定方法
食品中铅的测定方法
食品中总砷的测定方法
罐头食品包装、标志、运输和贮存GB11671果蔬类罐头食品卫生标准3术语
3.1头片
指将猕猴桃果实去皮后切片时两端的第一片。3.2斑点
指果实由于去皮不净而留下的棕褐色斑点。3.3缺口
指因畸形果或机械伤造成的片形残缺。3.4过度修整
指修整后有明显刀痕,失去原果正常形状。3.5纵片
指沿果实轴向纵切而成的小片。3.6整装猕猴桃罐头
指用整只猕猴桃果实经去皮、修整后加糖水制成的罐头。3.7片装猕猴桃罐头
指用猕猴桃果实经去皮后,沿轴向均匀横切成厚度为3~5mm的薄片,弃去两端头片加糖水制成的罐头。
4产品分类
糖水猕猴桃罐头按其内容物形状分成整装猕猴桃和片装猕猴桃两类:a.整装猕猴桃罐头,产品代号为637;b.片装猕猴桃罐头,产品代号为6371。5技术要求
5.1原辅材料
5.1.1猕猴桃:采用新鲜饱满、成熟适度、形态完整良好、风味正常、无破裂、霉烂、病虫害和机械伤的光皮或带毛猕猴桃为原料。生产优级品和一级品的单果重不低于20g。5.1.2白砂糖:应符合GB317的要求。5.2感官性能
应符合表1的要求。
表1感官性能
黄色或黄绿色,同一罐内黄色或黄绿色,同一罐|色泽大致一致,糖水较透内色泽大致一致,糖明,基本上无果肉碎屑,「水较透明,允许有少量「糖水内允许有极少量种籽」果肉碎屑、种籽气丨酸甜适度,具有糖水猕!酸甜较适度,具有糖「猴桃罐头浓郁的风味,无」水猕猴桃罐头较好的风味「异味
「味,无异味
合格品
」黄色或黄绿色,同一罐内
|色泽大致一致,糖水尚透
明。允许有不引起混浊的
果肉碎屑、种籽
」酸甜尚适度,具有糖水
「猴桃罐头尚好的风味,
「异味
」软硬适度,同一罐内形!软硬较适度,同一罐内形软硬尚适度,同一罐内形「态、大小较均匀,不带机「态、大小大致均匀,允许「态、大小尚均匀,允许1械伤,斑点不超过2个,
【有轻微机械伤,斑点不超「轻微机械伤及少量斑点,|切片横径应大于20mm。
1切片横径应大于25mm。每|过5个。切片横径应大于罐中头片数不超过2片。123mm,每罐中头片数不【整只装(7113号罐)每罐
1果数不超过15个
5.3理化指标
1超过3片整只装(7113
「每罐中头片数不超过5
1号罐)每罐果数不超过15!
净重应符合表2中有关净重的要求,每批产品平均净重应不低于标明重量。5.3.1
5.3.2固形物含量应符合表2中有关固形物含量的要求,每批产品平均固形物重应不低于规定重量。
表2净重和固形物含量
【标明重量丨允许公差!
500ml罐头瓶
60(片装)
【50(整装)
规定重量
【允许公差
5.3.3糖水浓度:开罐时按折光计,优级品和一级品高浓度为17%~21%,低浓度为14%~18%;合格品为12%~16%。
5.3.4重金属含量应符合GB11671的要求。微生物指标
应符合罐头食品商业无菌要求。5.5缺陷
样品的感官性能和物理指标如不符合技术要求,应记作缺陷,缺陷按表3分类。表3样品缺陷分类
「有明显异味
严重缺陷有有害杂质,如碎玻璃、头发、外来昆虫、金属屑及长度大于3mm已脱落的锡珠bzxZ.net
」有一般杂质,如棉线、合成纤维丝、长度不大于3mm已脱落的锡珠等一般缺陷!感官性能明显不符合技术要求、有数量限制的超标丨净重负公差超过允许公差
丨固形物公差超过允许公差
6试验方法
6.1感官性能
按ZBX70004规定的方法检验。
6.2净重
按QB1007规定的方法检验。
固形物含量
按QB1007规定的方法检验。
6.4糠水浓度
按GB10788规定的方法检验。
重金属含量
按GB5009.16,GB5009.13,GB5009.12和GB5009.11中规定的方法测定锡、铜、铅、砷的含量。
6.5微生物指标
按GB4789.26规定的方法检验。
检验规则
应符合QB1006的规定。
标志、包装、运输、贮存
按ZBX70005的规定进行,标签和包装箱上应分别有“优级品”、“一级品”或“合格品”标志。
附加说明:
本标准由轻工业部食品发酵工业科学研究所归口。本标准由全国食品工业产品质量检测郑州站负责起草。本标准主要起草人:张俭、夏河山。中华人民共和国轻工业部1990-03-27批准1990-10-01实施
小提示:此标准内容仅展示完整标准里的部分截取内容,若需要完整标准请到上方自行免费下载完整标准文档。
标准图片预览:




- 其它标准
- 上一篇: QB/T 3610-1999 糖水杨梅罐头
- 下一篇: QB/T 3594-1999 铅印彩色油墨
- 热门标准
- 轻工行业标准(QB)
- QB/T5247-2018 箱包配件塑料插扣耐 用性能试验方法
- QB/T2856-2007 毛革服装
- QB/T2518—2001 地毯用毛纱
- QB2584-2003 蒸汽淋浴房
- QB/T1584-2005 日用皮手套
- QB/T2711-2005 皮革 物理和机械试验 撕裂力的测定:双边撕裂
- QB/T1664-1998 纸板戳穿强度测定仪
- QB/T2161-1995 儿童推车整车通用技术条件
- QB/T2425-1998 封箱用再湿性牛皮纸胶粘带
- QB/T3520-1999 500kV油纸套管绝缘纸
- QB/T2569.6-2002 钢锉 木锉
- QB/T1433.10-2005 饼干 装饰饼干
- QB/T1439-2005 帐册
- QB/T2333-1997 防晒化妆品中紫外线吸收剂定量测定高效液相色谱法
- QB/T1756-1993 造纸机械湍流式中浓度浆泵
- 行业新闻
请牢记:“bzxz.net”即是“标准下载”四个汉字汉语拼音首字母与国际顶级域名“.net”的组合。 ©2025 标准下载网 www.bzxz.net 本站邮件:bzxznet@163.com
网站备案号:湘ICP备2025141790号-2
网站备案号:湘ICP备2025141790号-2