- 您的位置:
- 标准下载网 >>
- 标准分类 >>
- 水产行业标准(SC) >>
- SC/T 9421-2015 水生生物增殖放流技术规范 日本对虾
标准号:
SC/T 9421-2015
标准名称:
水生生物增殖放流技术规范 日本对虾
标准类别:
水产行业标准(SC)
标准状态:
现行出版语种:
简体中文下载格式:
.rar .pdf下载大小:
部分标准内容:
ICS65.150
中华人民共和国水产行业标准
SC/T 9421-2015
水生生物增殖放流技术规范
目本对虾
Technical specification for the stock enhancement of hydrobios--Japanese shrimp2015-02-09发布
2015-05-01实施
中华人民共和国农业部发布
本标准按照GB/T1.1一2009给出的规则起草。本标准由农业部渔业渔政管理局提山。SC/T9421—2015
本标准由全国水产标准化技术委员会渔业资源分技术委员会(SAC/1C156/S?10)归[!。本标准起草单位:山东省水生生物资源养护管理中心。本标准土要起草人:正云中、正四杰、涂忠、土熙杰、李作联、信敬福、李战军李作亚、1范围
水生生物增殖放流技术规范日本对虾SC/T 9421—2015
本标准规定了日本对虾(Penaeusjnponxcus>增殖放流的海域条件、本底调查,放流物种质量,检验放流时间、放流操作,放流资源保护与监测、效果评价等技术要求。本标准适用十日本对虾增殖放流。2规范性引用文件
下列文件对下本文件的应用是必不可少的。凡是注日期的引用文件,仪注日期的版本适用于本文件。凡是不注日期的引用文件,其晟新版本(包括所有的修改单)适用于本文件。GB/15101.7-2008中国对虾亲虾
GB/T 15101.2 中国对虾 苗种
农业部783号公告1-2006水产品中硝基味喃类代谢物残留量的测定液相色谱串联质谱法农业部958号公告-14—2007水品中氯霉素、伊砜霉素、氟甲砜霉素残留量的测定气机色谱质谱法
农业部1163号公告一9一2009水*品中己烯雌酚残留检测气色谱一质谱法NY/T5059无公害食品刘虾养殖技术规范SC/\T2040日本对虾亲虾
SC/ T 2041.日本对虾苗种
SC/T7014水生动物检疫实验技术规范SC/T7204.3对虾涛拉综合征诊断规程第3部分:RT-PCR检测法SC/T9401—2010水生生物增殖放流技术规程SN/T115I.4对虾黄头病每(YHV)逆转录案合酶链式反应(RT-PCR)检测方法SV/T 1151.5对虾杆状病毒(BP)检测方法SN/T1673对虾传染性皮下和造血器官坏死病毒(1HHVV)聚合酶链式反应(PCR)操作规程3海域条件
3.1一般要求
符台SC/T9401-2010的规定,月满足下述条件a)底质为沙、沙泥或泥沙:
b)热度25~35,
3.2特殊要求
投苗区应莅于潮间带之下,最低潮时水深1I.4本底调查
按SC/T9401—2010第5章的规定进行,5放流物种质量
5.1苗种培育
5.1.1苗种培育按照NY/T5059的要求进行。培苗单位应持有H本对虾苗种生产许可证、1
SC/T 9421—2015
5.1.2放流前15d内,投喂活蚀进行野化,5.2苗种质量
5.2.1苗种规格
体长210 mm。
5.2. 2种质要求
亲虾种质应符合SC/T94012010的规定,亲虾质量应符合SC/T2040的要求,5.2.3质量要求
5.2.3.1感官质量
符合SC/12011的要求
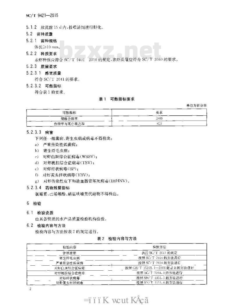
5.2.3.2可数指标
符合表1 的要求,
表1可数指标要求
可数指标
规格合格率
伤残率与死亡率之和
5. 2. 3. 3病害
下列任…-细菌病、寄生虫病或病毒不得检出:a)严重传染性弧菌病;
寄尘红毛虫病;
对虾白斑综合征病毒(WSSV));对虾桃拉综合症病毒(TSV);
对虾杆状病毒(BP);
对虾黄头杆状病毒(YBV);免费标准bzxz.net
g)对虾传染性皮下和造血器官坏死病毒(IHHNV)。5.2.3.4药物残留指标
氯霉素、己烯雌酚、硝基呋喃类代谢物不得检出。6检验
6.1检验资质
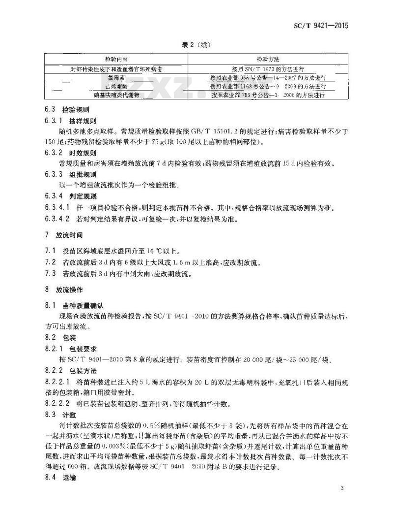
由其备资质的水产品质量检验机构检验6.2检验内容与方法
检验内容与方法按表2的规定进行,表2检验内容与方法
检验内容
常城质量
寄生纤毛出病
严重传染性颁菌病
刘虾口渐综合征病毒
对坏桃拉综合症病南
对虾杆状病毒
对虾黄头杆状病毒
检验方法
执行SC/T2C41的规定
按照 SC/T 7011的方法进行
单位为百分率
按照SC/T7014的方法进行
按照(B/T15101.1-20C8附求B的法进行按照SC/了7204.3的方法进行
按照SN/T1J51,的方法进行
按照SVT1151.4的方法进行
-iiiKwcutKAca
检验内窄
对虾传染性皮下和造血器宫坏死病毒氯霉素
己烯滩酚
硝基呋响类代谢物
6.3检验规则
6.3.1抽样规则
表2(续)
检验方法
SC/T 9421—2015
按照 SN/T 1673的方法逃行
按照表业部958号公告—14—2007的方法进行按照农业部1153号公告-02009的方法进行按照农业部783号公告—12006的方法进行随机多池多点样。常规质量检验取样按照GB/T15101.2的规定进行;病害检验取样量不少丁150尾;药物残留检验取样量不少于75g(取100尾以上亩种的相同部位),6.3.2时效规则
常规质量和病害须在增殖放流前7d内检验有效;药物残留须在增殖放流前15内检验有效。6.3.3组批规则
以一个增殖放流批次作为一个检验组批,6.3.4判定规则
6.3.4.1任-项目检验不合格,则判定本批苗种不合格。其中,规格合格率以放流现场测算为准,6.3.4.2若对判定结果有异议.可复检一次,并以复检结果为准。7放流时间
7.1投凿区海域层水温回升至16℃以上。7.2若流前后3d内有6级以上大风或1.5m以上浪高·应改期放流7.3若放流前后3d内有中到大雨,应改期放流。8放流操作
8.1苗种质量确认
现场查验放流苗种检验报告,按SC/T94012010的方法测算规格合格率,确认苗种质景达标后方可出库放流。
8.2包装
8.2.1包装要求
按SC/T9401一2010第8章的规定进行。装苗密度官控制在20000尾/袋~25000尾/袋:8.2.2包装方法
8.2.2.1将苗种装逃已注人约5L海水的容积为20L的双层无毒樊料袋中,充氧扎I「后装人相同规格的包装箱,箱几用胶带密封。
8.2.2.2将已装苗包装箱遮阴、整齐排列,等待随机抽样计数。8.3计数
每计数批次按装苗总袋数的0.5%随机抽样(最低不少于-3袋),先将所有样品袋中的苗种混合在一起并沥水(呈滴水状)后称重,计算出每袋虾节(舍杂质)的平均重量,再从已混合并沥水的样品中按不低于样品总重量的0.003%(最低不少于5\随机抽取虾苗(含杂质)并逐尾计数,计算出单位重量苗种尾数,进而求山平均每袋苗种数量,根据装前总袋数,最终求得本计数批次苗种数量。每一计数批次不得超过600箱。放流现场数据等按SC/T94012010附录B的要求进行记录。8.4运输
SC/T 9421—2015
苗种计数后成立即运输,运输途中,采取避光和防雨措施,减少剧烈颠簸。运输成活率不低丁90%。
8.5投放
按SC/T9401一2010中11.3.1的方法进行,从苗种出库到投放人渐时间控制在5H以内。9放流资源保护与监测
按SC/T9401—2010第12章的规定进行。10
效果评价
按SC/T9401—2010第13章的规定进行4
-iiiKwcutAca
小提示:此标准内容仅展示完整标准里的部分截取内容,若需要完整标准请到上方自行免费下载完整标准文档。
中华人民共和国水产行业标准
SC/T 9421-2015
水生生物增殖放流技术规范
目本对虾
Technical specification for the stock enhancement of hydrobios--Japanese shrimp2015-02-09发布
2015-05-01实施
中华人民共和国农业部发布
本标准按照GB/T1.1一2009给出的规则起草。本标准由农业部渔业渔政管理局提山。SC/T9421—2015
本标准由全国水产标准化技术委员会渔业资源分技术委员会(SAC/1C156/S?10)归[!。本标准起草单位:山东省水生生物资源养护管理中心。本标准土要起草人:正云中、正四杰、涂忠、土熙杰、李作联、信敬福、李战军李作亚、1范围
水生生物增殖放流技术规范日本对虾SC/T 9421—2015
本标准规定了日本对虾(Penaeusjnponxcus>增殖放流的海域条件、本底调查,放流物种质量,检验放流时间、放流操作,放流资源保护与监测、效果评价等技术要求。本标准适用十日本对虾增殖放流。2规范性引用文件
下列文件对下本文件的应用是必不可少的。凡是注日期的引用文件,仪注日期的版本适用于本文件。凡是不注日期的引用文件,其晟新版本(包括所有的修改单)适用于本文件。GB/15101.7-2008中国对虾亲虾
GB/T 15101.2 中国对虾 苗种
农业部783号公告1-2006水产品中硝基味喃类代谢物残留量的测定液相色谱串联质谱法农业部958号公告-14—2007水品中氯霉素、伊砜霉素、氟甲砜霉素残留量的测定气机色谱质谱法
农业部1163号公告一9一2009水*品中己烯雌酚残留检测气色谱一质谱法NY/T5059无公害食品刘虾养殖技术规范SC/\T2040日本对虾亲虾
SC/ T 2041.日本对虾苗种
SC/T7014水生动物检疫实验技术规范SC/T7204.3对虾涛拉综合征诊断规程第3部分:RT-PCR检测法SC/T9401—2010水生生物增殖放流技术规程SN/T115I.4对虾黄头病每(YHV)逆转录案合酶链式反应(RT-PCR)检测方法SV/T 1151.5对虾杆状病毒(BP)检测方法SN/T1673对虾传染性皮下和造血器官坏死病毒(1HHVV)聚合酶链式反应(PCR)操作规程3海域条件
3.1一般要求
符台SC/T9401-2010的规定,月满足下述条件a)底质为沙、沙泥或泥沙:
b)热度25~35,
3.2特殊要求
投苗区应莅于潮间带之下,最低潮时水深1I.4本底调查
按SC/T9401—2010第5章的规定进行,5放流物种质量
5.1苗种培育
5.1.1苗种培育按照NY/T5059的要求进行。培苗单位应持有H本对虾苗种生产许可证、1
SC/T 9421—2015
5.1.2放流前15d内,投喂活蚀进行野化,5.2苗种质量
5.2.1苗种规格
体长210 mm。
5.2. 2种质要求
亲虾种质应符合SC/T94012010的规定,亲虾质量应符合SC/T2040的要求,5.2.3质量要求
5.2.3.1感官质量
符合SC/12011的要求
5.2.3.2可数指标
符合表1 的要求,
表1可数指标要求
可数指标
规格合格率
伤残率与死亡率之和
5. 2. 3. 3病害
下列任…-细菌病、寄生虫病或病毒不得检出:a)严重传染性弧菌病;
寄尘红毛虫病;
对虾白斑综合征病毒(WSSV));对虾桃拉综合症病毒(TSV);
对虾杆状病毒(BP);
对虾黄头杆状病毒(YBV);免费标准bzxz.net
g)对虾传染性皮下和造血器官坏死病毒(IHHNV)。5.2.3.4药物残留指标
氯霉素、己烯雌酚、硝基呋喃类代谢物不得检出。6检验
6.1检验资质
由其备资质的水产品质量检验机构检验6.2检验内容与方法
检验内容与方法按表2的规定进行,表2检验内容与方法
检验内容
常城质量
寄生纤毛出病
严重传染性颁菌病
刘虾口渐综合征病毒
对坏桃拉综合症病南
对虾杆状病毒
对虾黄头杆状病毒
检验方法
执行SC/T2C41的规定
按照 SC/T 7011的方法进行
单位为百分率
按照SC/T7014的方法进行
按照(B/T15101.1-20C8附求B的法进行按照SC/了7204.3的方法进行
按照SN/T1J51,的方法进行
按照SVT1151.4的方法进行
-iiiKwcutKAca
检验内窄
对虾传染性皮下和造血器宫坏死病毒氯霉素
己烯滩酚
硝基呋响类代谢物
6.3检验规则
6.3.1抽样规则
表2(续)
检验方法
SC/T 9421—2015
按照 SN/T 1673的方法逃行
按照表业部958号公告—14—2007的方法进行按照农业部1153号公告-02009的方法进行按照农业部783号公告—12006的方法进行随机多池多点样。常规质量检验取样按照GB/T15101.2的规定进行;病害检验取样量不少丁150尾;药物残留检验取样量不少于75g(取100尾以上亩种的相同部位),6.3.2时效规则
常规质量和病害须在增殖放流前7d内检验有效;药物残留须在增殖放流前15内检验有效。6.3.3组批规则
以一个增殖放流批次作为一个检验组批,6.3.4判定规则
6.3.4.1任-项目检验不合格,则判定本批苗种不合格。其中,规格合格率以放流现场测算为准,6.3.4.2若对判定结果有异议.可复检一次,并以复检结果为准。7放流时间
7.1投凿区海域层水温回升至16℃以上。7.2若流前后3d内有6级以上大风或1.5m以上浪高·应改期放流7.3若放流前后3d内有中到大雨,应改期放流。8放流操作
8.1苗种质量确认
现场查验放流苗种检验报告,按SC/T94012010的方法测算规格合格率,确认苗种质景达标后方可出库放流。
8.2包装
8.2.1包装要求
按SC/T9401一2010第8章的规定进行。装苗密度官控制在20000尾/袋~25000尾/袋:8.2.2包装方法
8.2.2.1将苗种装逃已注人约5L海水的容积为20L的双层无毒樊料袋中,充氧扎I「后装人相同规格的包装箱,箱几用胶带密封。
8.2.2.2将已装苗包装箱遮阴、整齐排列,等待随机抽样计数。8.3计数
每计数批次按装苗总袋数的0.5%随机抽样(最低不少于-3袋),先将所有样品袋中的苗种混合在一起并沥水(呈滴水状)后称重,计算出每袋虾节(舍杂质)的平均重量,再从已混合并沥水的样品中按不低于样品总重量的0.003%(最低不少于5\随机抽取虾苗(含杂质)并逐尾计数,计算出单位重量苗种尾数,进而求山平均每袋苗种数量,根据装前总袋数,最终求得本计数批次苗种数量。每一计数批次不得超过600箱。放流现场数据等按SC/T94012010附录B的要求进行记录。8.4运输
SC/T 9421—2015
苗种计数后成立即运输,运输途中,采取避光和防雨措施,减少剧烈颠簸。运输成活率不低丁90%。
8.5投放
按SC/T9401一2010中11.3.1的方法进行,从苗种出库到投放人渐时间控制在5H以内。9放流资源保护与监测
按SC/T9401—2010第12章的规定进行。10
效果评价
按SC/T9401—2010第13章的规定进行4
-iiiKwcutAca
小提示:此标准内容仅展示完整标准里的部分截取内容,若需要完整标准请到上方自行免费下载完整标准文档。
标准图片预览:





- 热门标准
- 行业标准
- SC/T7219.4-2015 三代虫病诊断规程 第4部分:中型三代虫病
- SC/T8080-1994 渔船柴油主机安装技术要求
- SC/T7205.2-2007 牡蛎包纳米虫病诊断规程 第2部分:组织病理学诊断法
- SC/T2047-2006 水产养殖用海洋微藻保种操作技术规范
- SC/T9011.4-2006 冻结装置试验方法 第4部分:流态冻结装置试验方法
- SC2035-2006 文蛤
- SC/T8033-1994 渔船电动式起锚机修理技术条件
- SC/T8035-1997 渔船平板冻结机安装调试技术要求
- SC/T8040-1994 渔船100Nm、45Nm单片离合器修理技术要求
- SC/T3210-1986 盐渍海蛰皮和盐渍海蛰头
- SC/T3105-1988 鲜鳓鱼
- SC1039-2000 南方鲇
- SC/T6011-2001 平模颗粒饲料压制机 技术条件
- SC/T6007-2001 鲤鱼用带式输送机型式基本参数与技术要求
- SC/T8009-2000 两爪锚
- 行业新闻
请牢记:“bzxz.net”即是“标准下载”四个汉字汉语拼音首字母与国际顶级域名“.net”的组合。 ©2025 标准下载网 www.bzxz.net 本站邮件:bzxznet@163.com
网站备案号:湘ICP备2025141790号-2
网站备案号:湘ICP备2025141790号-2