- 您的位置:
- 标准下载网 >>
- 标准分类 >>
- 国家标准(GB) >>
- GB/T 1919-2014 工业氢氧化钾
标准号:
GB/T 1919-2014
标准名称:
工业氢氧化钾
标准类别:
国家标准(GB)
标准状态:
现行出版语种:
简体中文下载格式:
.rar .pdf下载大小:
部分标准内容:
ICS 71.060,40
中华人民共和国国家标准
GB/T1919—2014
代替GB/T 1519—2000
工业氢氧化钾
Potassium hydroxide for industrial use2014-07-08 发布
中华人民共租国国家质量监督检验检疫总局中国国家标准化管理委员会
2014-12-01实施
本标准按照GB/T1.1—2009给出的规则起草。GB/T1919—2014
本标准代替GB/T19192000《工业氢氧化钾》,与GB/T1919—2000柜比,除编辑性修改外主要技术变化如下:
一-剧除了产品等级,增加了产品分型(见第4章.2000年版的第3章):删除了熟酸钾含量技术指标(见5.2,2000年版的1.2);修改厂氢氧化钾含量的分析方法,增加了酸碱滴定法四举硼钠重量法设为裁法(见6.3,2000年版的5.1);
修改了碳酸钾含量的分析方法(见6.3.200C年版的5.2);氯化物的含量的测定将求量法作为仲裁法,增加「日视比浊法(见6.42000年版的5.3):增加「铁、钠含量的测定方法电感合等离了休光谱法(见6.9),本标准由全国化学标推化技术委员会无机化工分技术委员会(SAC/TC63/SC1)H口。本标准起草单位:成都化工股份有限公司.中海油天津化工研究设计院、内蒙舌瑞达泰丰化工有限责任公司、上海给勃化学技不有限公司、国家光机盐产品质量监督检验中心。本标准主要起萨人:江琦、夏俊玲、创周.封海林,孙宏华.王惠玲。本标准所代咨标准的历次版本发布情况为GB/T 1919-—1994,GB/T 1919-—2000,I
工业氢氧化钾
GB/T 1919—2014
警告:本标准中的氢氧化钾试样具有腐蚀性,可引起灼伤,操作应小心谨慎。在试验方法中使用的部分试剂具有毒性或脑蚀性,操作时应小心谨慎!如溅到皮肤上应立即用水冲洗,严重者应立即就医。1范围
本标准规定了工业氢氧化钾的要求、试验方法、检验规则、标志、标签、包装,运输、贮存和安全本标准适用十工业氢氢化钟,该产品主要用于合成纤维、染料、塑料和各种钾盐的1业生产,2规范性引用文件
下列文件对于本文件的应用是必不叫少的。凡是注日期的引用文件,仅法尽期的版本适用于本文件。凡是不注日期的引用文件,其最新版本(包括所有的修改单)适用于本文件。GB190危险货物包装标志
G13T【9】2008包装储运图示标志CB/T 325.2—2010 包装容器钢桶 第 2部分 最小总容量 208 L、210 L 和 216.5 L 全开钢桶
GB/T30192006工业用化工产品铁含量测定的道用方法1.1-菲啰啉分光光度法GB/T3051一2000无机化工产品中氛化物含量测定的通用方法汞最法GB/T6G78化工产品采样总则
GB/T6682—2008分析实验室用水规格和试验方法GB/T8170数值修约规则与极限数值的表示和判定HIG/T3596.1无机化工产品化学分析用标准溶液、制剂及制品的制备第1部分:标推滴定溶液的制备
HG/T 3696.2
无机化工产品化学分析用标准溶液、制剂及制品的制备第2部分:杂质标准溶液的制备
HG/T3696.3无机化工产品化学分析用标准溶液、制剂及制品的制备:第3部分:制剂及制品的制备
3分子式和相对分子质重
分了式:KOH.
相对分了质量:56.10(按2011年国际相对原了质量)。4分类、分型
按生产工艺不同,将工业氮氧化钾分为两类:离了膜法生产的工业氢氧化钾为I.M类,隔膜法生产的下业氢氧化钾为GM类。
LM类工.业氢氧化钾固体分为三种型号:I型(95%规格)Ⅱ型(90%规格),Ⅱ型(75%规格)。1
GB/T 19192014
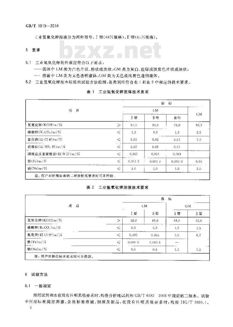
1此氢氧化钾溶液分为两种号:I型(48%规格),Ⅱ型(4:规格)5要求
5.1工业氧氧化钾的外观应符合以下要求:固体中I.M类为白色片状、粉状或块状,GM类为灰白、蓝绿或淡紫色片状或块状;-济液中LM类为无色透明液体,GM类无色或浅黄色透明液体。5.2工业氢氧化钾按木标准的试验方法检测,各类别应符合表【和表2中相应的技术要求,表1工业氢氧化钾固体技术要求
氢氧化钾(KOH)%
碳酸钾(K.cO,)u/%
氮化物(以 CI计)/%
疏壁盐(以 SO,计)±/%
硝羧盐及亚硝酸盐(以N计)w/%
铁(Fe)/%
钠(Na)/y
注:用户对碰酸盐和钠二项指标无要求时可不控制表2
氢氧化钾(KOII)/%
酸钾(K.CO.)/%
氯化物(以 l计)α/%
铁(Fe)zu/%
钠(Na)/%
注:用户对钠指标尤娶求时可不控制。6试验方法
一般规定
工业氢氧化钾溶液技术要求
所用试剂和水在没有注明其他要求时,均指分析纯试剂利GB/T66822008规定的三级水。试验中所用标准滴定游液、杂质标准溶液、制剂及制品,在没有注明其他要求时,均按IIG/T3696.1、2
HG/T3696.2、HG/T3G96.3的规定制备。6.2外观检验
GB/T 1919—2014
在自然光下,丁业氢氧化钾固体于白色衬底的表面Ⅲ或白瓷板上用口视法判定外观;工业氢氧化钾溶液置于比色管中,于白瓷板上用目视法判定外观。6.3氢氧化钾和碳酸钾含量的测定6.3.1四苯硼钠重量法(仲裁法)6.3.1.1方法提要
在弱酸性条性下,钾离子与四苯生成四样钾沉淀。过滤,烘下,称量。6.3.1.2试剂
6.3.1.2.1 无水乙醇。
6.3.1,2.2乙酸溶液100 g/1..
6.3.1.2.3四苯硼钠乙醇溶液:31g/L,6.3.1.2.4
四苯硼钾乙醇饱称落渡。
甲基红指示液:1&/L
6.3.1.2.5
仪器、设备
6.3.1,3.1
坡璃砂埚:滤板孔径5μm~~15μm,6.3.1,3,2 电热恒温下燥箱:温度能控制在 120 ℃± 。分析步骤
6.3.1.4.1试验溶液 A的制备
用称量瓶迅速称取约40g(固体)或8&Cg(溶液)试样,精确至C.C1g,置于250mL烧杯中,加适量无二氧化碳的水溶解,冷却至率温后全部移入!0C0 mI(V,)容量瓶中,用无二氧化碳的水稀释至刻度,摇匀:立即置丁1000m1.清洁「燥的塑料瓶中保存。此溶液为试验溶液A,用丁氢氛化钾含量,碳酸钾含量、氣化物含量(汞量法)及含量(原子发射光谱法)的测。6.3.1.4.2测定
移取20mL(V,)试验溶液A置于500 mL(V)容量瓶中,用.无二氙化碳的水稀释至刻度,摇勾,必要时于过滤。移取20 mL(V,)此溶液,置于100mL烧杯中,加1滴甲基红措示液,用乙酸溶液调垒微红色。加热至40℃取下,搅拌下逐加人四苯硼钠乙醇溶液8mL~9mL,约5min加完,放置10 min。用已于120 ℃士5 ℃C条件下干燥至质量恒定的玻璃砂甘蜗过滤,用 40 mL-~50 mL四苯硼钾乙醇饱和溶液洗涤沉旋,每次用5mL,每次都应抽干。停止抽滤,用2 mL无水乙醇洗一次·再抽十。置于电热恒温干燥箱中,于120℃15℃于燥至质量恒定,注:配制的多氧化钾露液具离蚀性,不得存放在玻离瓶中;所用的定量玻磨仪器均需要及时洗涤。6.3.1.5结果计算
氢氧化钾含量以氢氙化钾(KOH)的质量分数W,计,按式(I)计算:ml ×0.156 6
w=mxv:xVv:×100% (w.×0.8119 pe ×1.582 5)( 1
GB/T 1919—2014
式中:
四举硼钾沉淀的质量的数值,单位为克(g);试料质量的数值,单位为克(g);移取试验溶液A(见6.3,1.1.2)的体积的数值(V.一20),单位为靠(mL);配试验液A(见6.3.1.1.1)的体的数值(V:1C00),单位为毫并(mL):..-移取试验溶液(见6.3.1.4.2)的体积的数值(V,=20),单位为毫升(mL);—---配制试验溶液(见 6.3.1,1.2)的体积的数值(V4—500),单位为毫升(ml.);…由6.3.2测得的碳酸钾的质量分数;·高6.4测得的氯化物的质量分数:0.1566.-四苯硼钾换算为氢氢化钾的系数;0.811 9
.582 5
碳酸钾换算为氨氧化钾的系数;氯换算为氢氧化钾的系数,
取平行测定结果的算术平均值为测定结果,两次平行测定结果的绝对差值不大于0.3%。6.3.2酸碱滴定法
6.3.2.1方法提要
取一份试液,加人氯化锁与试液中的碳酸钾生成碳酸钡沉淀。以酚酸为指示剂,用盐酸标准滴定溶液滴定氢氙化钾,再以甲基橙为指示剂,用盐酸标准滴定辫液滴定嵌酸盐。以两次滴定消耗的滴定剂的量计算氢氧化钾的含量和碳酸钾的含量。6.3.2.2试剂
氯化钡溶液:100多/L加人酚酰搭示剂,用氨氧化钠溶液调节至变粉红色),6.3.2.2.1
6.3.2.2.2盐酸标难滴定溶液:r(HCl)~1 mal/I.6.3.2.2.3甲基橙指示液:1g/L,6.3.2.2.4酚酸指示液:10g/1..6,3.2.3分析步骤
移取50L.(V,)试验溶液A(见6.3.1.4.1)置于250mI.销形瓶巾,加人10tL氯化领溶液,摇匀,加人2滴~3滴酚酸指示液,用盐酸标准满定溶液滴定至溶液无色,消耗盐酸标准滴定溶液的体积为V1,向此溶液中加入1滴~-2滴甲基橙指小液,用盐酸标准滴定溶液继续滴定至橙红色,消耗盐酸标准滴定溶液的体积为V.。
6.3,2.4结果计算
氢瓦化钾含量以氢氧化钾(KOH)的质量分数w,计,按式(2)计算:ze
VicMi X 10 3
X100% - (es X2.140 5)
碳酸钾含斥以碳酸钾(KCO:)的质量分数w计,按式(3)计算:e
武中:
V. X cM. X 1/2X 10-=
m X V2/V.
以酚麒为指示液离定消耗的盐酸标准滴定溶液体积的数值,单位为毫升(mI.));移取试验溶液A(见6.3.2.3)的体积的数值(V:=50),单位为毫升(mL):-(2)
2.440 5 -
GB/T 1919—2014
配制试验溶液A(见6.3.1.4.1)的体积的数值(V-1000),单位为毫升(mL);以甲基橙为指示液滴定消耗的就酸标准滴定液体积的数值,单位为毫升(ml.):盐酸标滴定溶液浓度的准确数值,单位为摩尔每升(moI/L):试料(见5.3.1.4.1)质的数值,单位为克(g):由 6.8 或 6.9 测得的钠的质量分数:氢氧化钾(KOH)摩尔质量的数值(M--56.10),单位为克每摩尔(g/mioL);碳酸钾(KCO)摩尔质量的数值(M.=138.20),单位为克每摩尔(g/moL);-钠(Na)换算为氢氟化钾的系数:取平行测定结果的算术平侦为测定结果,两次平行测定结果的绝对差值氢氧化钾为不人于0.3%:碳酸钾为不大于0.1%。
6,4氧化物含量的测定
6.4.1汞量法(仲裁法)
6.4.1.1方法提要
同 GB/T 3051—20C0 第 3章。
6.4.1.2试剂和材料
同 GB/T 3051 2000 第 4 章。
6.4.1.3仪器、设备
同 GB/T 3051 2000 第 5 章。
6.4.1.4分析步骤
移取试验济液A(见6.3.1.4.1)(LM类固体取20ml,济液取50mlGM类攻10mL)置于250mL锥形瓶中,加水至约100 mL,加3滴溴龄蓝指示液,滴加硝酸溶液(1一1)至试液呈黄色,再用氢氧化钠溶被调至恰旱蔬色,然后滴血硝酸溶液(1十15)至黄色,过量2滴,加人1ml二苯偶氮碳酰肼指示液,用0.05t101/L硝酸汞标准滴定溶液滴定系与标准终点比对溶液相同的紫红色。标准终点比对溶液的制备:子250mL形瓶中加人100mL水和3滴溴酚蓝指示液,滴加硝酸溶液(1十1)至黄色.再滴加氢氧化溶液至拾呈蓝色:滴加硝酸溶液(1十15)至黄色,过量2滴,加人1切L二苯基偶氮碳酰脏指示液,用0.05 m101/1.硝酸汞标准滴定溶波滴定至溶液旱紫红色。注:将滴定后的含汞度液收集保留,参见附录 A给出的方法逆行处理,6.4.1.5结果计算
氢化物含量以氯(C1)的质量分数,计,按式(4)计算:(V. V.) × l0-\ XcM
m XV/V
式中:
V——试验溶液消耗硝酸汞标难漓定溶液的体积的数值,单位为毫升(m[);V:标准终点比对溶液消耗销酸汞标准滴定溶液的休积的数值,单位为毫升(mL):V——移取试验溶液A的体积的数值,单位为毫(mI.);V
配制试验游液A(见6.3.1.4.1)体积的数值(V,=1000),单位为毫升(mI.);c—-硝酸汞标准滴定溶液的浓度的准确数值、单位为摩尔每升(mol/L);4
GB/T 1919—2014
DownloadFromhttp://bbs.infoeach.com试料(见6.3.1.4.1)质量的数值,单位为克(g);m
氟(C1)的摩尔质量的数值(M=35.45),单位为克每尔(g/moL)。M
取平行测定结果的算术平均值为测定结果,两次行测定结果的绝对差值LM类固体不人于0.001%,1M类溶液不大于0.000 5%,GM类不大于C,01%,6.4.2目视比法(LM产品)
6.4.2.1方法提要
在碉酸介质巾,氟离子与银离子垒成难溶的氯化银。当氯离了含量较低时,在一定时间内氯化银呈悬浮体,使溶液浑浊,可用于氣化物的日比浊法测定。6.4.2.2试剂
6.4.2.2.1硝酸溶液:1+3,
6.4.2.2.2硝酸银溶液:17 g/T.。6.4.2.2.3氯标准液:1rnL溶液含氯(Cl)0.0ltug,用移液管移取1Cml.按HIG/T3696.2配制的氯标准溶液,置于1(00 m1.容量瓶中,用水稀释全刻度.匀,此溶液使用期为-周。6.4.2.3夜器
比色窖:50 tnl。
6.4.2.4分析步骤
称取 1.00 g工0.01 g试样,置于比色管中,加 20 mL水溶解,用硝酸溶液中和,加 1 mL硝酸银溶液,加水至刻度,摇匀,丁暗处放置1Cmin。溶液所呈浊度不得人于氯标准比独溶液。标准比浊溶液是按下列要求移取氧标准溶液,与试料同时同样处理:固休产品的1型、血型为10.0mL,Ⅱ型为20mL,溶液产品为5.0mL,6.5硫酸盐含的测定
6.5.1方法提要
盐酸介质中,硫酸根与钡离了生成白色细微的硫酸钡沉淀,悬浮在溶液中,与标推比浊落液比对。6.5.2试剂
6.5.2.1 盘酸溶液:1+3。
6.5.2.2混介溶液:称取70g化钠置于10G0 mL烧杯中,加5C0mL水济解,加10mL盐酸,500 mL丙三醇,加入50氯化钡,混匀:6.5.2.3硫峻盐标溶液:1mL济液含0.1mgSO,用移液管移取1CmL按HG/T3696.2要求配制的硫酸盐标准溶液,置于100mL容量瓶中,用水稀释至刻度,摇勾,此液使用期为--周。6.5.3仪器
比色管:100 mL
6.5.4分析步骤
称取2.00g上0.0l g试样,置1C0n1l.烧杯中,加10 mL.水落解后,全部转移允比色管中。用盐酸溶被中和至pII 3·~4(用 pH 试纸检验)。加人 [ ml. 混合溶液,加水牟刻度,摇动 1 min,放置 5 min。落b
液所车浊度不得大士标谁比浊溶。GB/T 1919—2014
标准比浊济液的制备:I型、Ⅱ型移取硫酸盐标准溶液1.0mL,亚型移取硫酸盐标准漆液2.CmL,与试验溶液同时同样处理。
6.6硝酸盐和亚硝酸盐含量的测定6.6.1方法提要
在碱性条件下,试验溶液中的硝酸盐和亚硝酸盐与定氮合金反应,牛成的氨经蒸馏用硫酸溶吸收,人纳氏试剂生成红色络介物,与标准比色溶液逊行比对。6.6.2试剂和材料
6.6.2.1定氮合金。
硫酸溶液:1+333,
6.6.2.3氢氮化钠溶液:250g/1,光氨。氮标准溶液:1mL溶液含氮(N)0.01mg:用移液管移取1mL按HG/T3696.2配制的氮标准6.6.2.4
溶液,置于1C0 mI.容量瓶中,用水稀释至刻度,摇勾。该溶液现用现配,6.6.2.5无氨的水。
6.6,2.6纳长试剂。
仪器、设备
定氮蒸缰装置如图「所示。也使用具有同拦效果的其他燕馏装置,说明:
蒸馏瓶
气液分离器,
一导管;
带有缓冲球的氮吸收管(插人比色管底部的管端处有6个直径为单1mm的小孔,均匀分布):比色管。
图1定氨蒸馏装置
GB/T 1919—2014
6.6.4分析步骤下载标准就来标准下载网
6.6.4.1分析准备
在蒸馏瓶中注入适量水,加热至沸。用沸腾产生的蒸汽清洗装置,至蒸液不再析出氮为止(用纳氏试剂检验:取相同体积的吸牧皴和水,分别加入等量纳氏试剂,比较二者颤色)。6.6.4.2测定
用移波管移取 2 ml.氮标准溶液,置丁蒸瘤瓶中,加 65 ml.无氨水,5 ml.氢氧化钠溶液,摇勾。称取2.00g土0.01g试样,置丁另,个蒸馏瓶中,加25m1.无氨水、ml.氢氧化钠溶液,摇勾。各加1g定氮合金·冠速将蒸馏装置连接好。于两个比色管中,各加人2mL 硫酸溶液,加少量水使导管末端气我湾子溶液中,混蒸馏瓶内的溶液,放置1h·期间定时摇,逐渐加热蒸馏瓶使溶液沸腾,至蒸馏出约40 mL溶液为止。取出导管,停止加热。用少量水冲洗导管,洗液收集于比色管中。再分别加人1ml.氧化钠溶液、2mL纳民试剂,加水至刻度,摇勾,放置10 min,试验溶液所呈颜色应不深于标准比色溶液。
6.7铁含量的测定
6.7.1方法提要
同GB/T30492006第3章。
6.7.2试剂
同GB/T3049--2C06第4章。
6.7.3仪器
分光光度计:带有厚度为 1 c,4 c 或 5 cn 的比色血。6.7.4分析步骤
6.7.4.1标准曲线的绘制
按GB/T30492006中6.3的规定,绘制标准曲线。LM类函体产品及1.M类溶液的I型产品使用1cm或5cm的比色Ⅲ;LM类溶液的I型产品及GM类产品使用1cm的比色血。6.7.4.2测定
称取适量试样(LM类产品约5g.GM类产品约0.5g),精确至0.0002g,置于100mL烧杯中,加50ml.水溶解。以下按GB/T3049一2006中6.4的规定从“必要时,加水至60mL.….”始进行藥作。
同时逊行密白试验,空向试验溶液除不加试样外,其他加人试剂的种类和量与试验溶液相同。6.7.4.3结果计算
铁含量以铁(Fe)的质量分数w计.按式(5)计算:(m,-m)×103
武中,
从标准曲线上查出的试验溶液中铁的质量的数值,单位为毫克(1g);GB/F1919—2014
从标准曲线上查出的空白试验溶液中铁的质量的数值,单位为毫克(Img);m
试料的质量的数值,单位为克(g)。取平行测定结果的算术平均值为测定结果,两次半行测定结果的绝对差值不人于0.0001%。6.8钠含量的测定—原子发射光谱法在酸性条件下,用火焰发射分光光度计于波长589.0nI处,测定辐射强度,采用标准曲线法测定试样中钠含量。
6.8.1试剂
6.8.1.1 盐酸溶液:1十5,
6.8.1.2氯化钟溶液:5 g/L
6.8.1.3钠标准溶液I:1mL溶液含钠(Na)0.1mg,移取10mL按HG/T3696.2配制的钠标准溶液,置于100)ml.容量瓶中,用水稀释至刻度.摇匀,6.8.1.4钠标准溶液Ⅱ:lmI.溶液含钠(Na)0.0mg,移取10mL钠标准溶液1(见6.8.1.3),置于10CmL容量瓶中,用水稀释至刻度,摇勺。用于调节火焰发射分光光度计,6.8.1.5甲基指示液:1g/L。
6.8.2仪器、设备
火焰发射分光光度计。
6.8.3分析步骤
6.8.3.1标准曲线的绘制
十6个100mL量瓶中分别人0.00mL、2.00mL.41.00mL,6.00mL、8.00mL.10.00mL钠标推溶液I(见6.8..3),各加i0rml.氟化钾溶液t1L盐较溶液,用水稀释至刻度,摇匀:在火焰发射分光光度计,于波长589.0 nm处,用水调零用钠标准溶液Ⅱ(见 6.8.1.1)调刻度为100。依次测量上述溶液的辐射强度。将所测定的辐射强度减去标准空白溶液的辐射强度,以钠的质量(mg)为横坐标,对应的辐射强度为纵坐标.绘制标准曲线6.8.3.2测定
移取10.00 mL(V1)试验溶液A(见6.3.1.4.1),置于100mI.(V,)容量瓶中,加水溶解,用水稀释至刻度,操勾。再移取 10 mL(V,)此溶液和10 ml水(空白试验游液).分别置于1C0 IL睿量瓶中,各加201nL水、2滴甲基橙指示液,滴加盘酸溶液至指示剂变色,过量5ml.,用水稀释至刻度,摇匀,在火焰发射分光光度计,下波长 589.0 nm处.用水调零,用钠标准溶液Il(见 6.8.1.4)调刻度为 100。依次测最试剂空白溶液和试验溶液的辐射强度。从标准曲线F:查出对应的钠的质量6.8.4结果计算
钢含量钠(N)的质量分数:计,按式(6)计算:(m,-m,)×10
m×V./V.xV.N×100%
.....(6)
GB/T 1919—2014
式中:
m从标准曲线上查山的试验溶液中钠质量的数值,单位为毫克(mg);nt
从标准面线上查出的空自试验溶液中钠质量的数值,单位为毫克(mg):试料(见6.3.1.4.1)质量的数值,单位为克(g);移取试验溶液A的体积的数值(V,=10),单位为毫升(mL);配制试验落A(见6.3.1,1.1)的体积的数值(=1000).单位为毫升(mL)移取试验落液A(见6.8.3.2)的体积的数值(V:=10).单位为毫升(mL):配制试验溶液(见6.8.3.2)的体积的数值(V,=10C),单位为毫升(mL)。取半行测定结累的算术平均值为测定结果,两欲平行测定结果的绝对差值不大于C.1%。6.9铁含,钠含重—-—电感耦合等离子体原子发射光谱法6.9.1方法提要
站样经战酸落解后,将试验溶液以气溶胶彤式导人等离子体炬焰中,摔品被蒸发和激发,发射出所含元素的特征波长光,测量其光谱强度并采用标准加人法计算死素的含量。6.9.2试剂
6.9.2.1盐酸:光谱纯。
6.9.2.2铁标准溶液:1ImL溶液含铁(Fc)0.02mg,移取2.00ml.按HG/T3696.2配制的铁标准溶液于1C0 mL容量瓶中,用水稀释至刻度,摇勾。6.9.2.3钠标准溶液:1nL溶液含钠(Na>1tng6.9.2.4一级水:符合GB/T668220C8的规定6.9.3仪器.设备
电感耦介等离子体原子发射光谱仪。6.9.4分析步骤
6.9.4.1试验溶液B的制备
用称量瓶迅速称取约40多试样,精至0.0!,用水溶解,冷却至帘温后全部移人1000IL容量瓶中.用水稀释至刻度,摇匀,立即置于1C00 mL清洁干燥的塑料瓶中保存。6.9.4.2铁、钠含量的测定
6.9.4.2.1铁测试液的制备
移取试验溶液B(LM类50.00mLGM类5.00mL).分别置于4个100mL容量瓶中,各加5ml盐酸,再分别加人0.00ml.、2.0cml..4.00ml..8.0ml.铁标推溶液,用水稀释至刻度,摇匀,6.9.4.2.2钠测试液的制备
移取10.00mL战验溶液B,分别置于4个100mL容瓶中,各加5mL盐酸,再分别加入0.0)mT.3.00 mL、6.00 ml12.00 ml.钠标准溶液,用水稀释至刻度,摇匀。6.9.4.2.3测定
在仪器最住的测定条件下,按表3给山的元素测定波长,利用标准加入法测定铁、钠儿素的光谱强lr
小提示:此标准内容仅展示完整标准里的部分截取内容,若需要完整标准请到上方自行免费下载完整标准文档。
中华人民共和国国家标准
GB/T1919—2014
代替GB/T 1519—2000
工业氢氧化钾
Potassium hydroxide for industrial use2014-07-08 发布
中华人民共租国国家质量监督检验检疫总局中国国家标准化管理委员会
2014-12-01实施
本标准按照GB/T1.1—2009给出的规则起草。GB/T1919—2014
本标准代替GB/T19192000《工业氢氧化钾》,与GB/T1919—2000柜比,除编辑性修改外主要技术变化如下:
一-剧除了产品等级,增加了产品分型(见第4章.2000年版的第3章):删除了熟酸钾含量技术指标(见5.2,2000年版的1.2);修改厂氢氧化钾含量的分析方法,增加了酸碱滴定法四举硼钠重量法设为裁法(见6.3,2000年版的5.1);
修改了碳酸钾含量的分析方法(见6.3.200C年版的5.2);氯化物的含量的测定将求量法作为仲裁法,增加「日视比浊法(见6.42000年版的5.3):增加「铁、钠含量的测定方法电感合等离了休光谱法(见6.9),本标准由全国化学标推化技术委员会无机化工分技术委员会(SAC/TC63/SC1)H口。本标准起草单位:成都化工股份有限公司.中海油天津化工研究设计院、内蒙舌瑞达泰丰化工有限责任公司、上海给勃化学技不有限公司、国家光机盐产品质量监督检验中心。本标准主要起萨人:江琦、夏俊玲、创周.封海林,孙宏华.王惠玲。本标准所代咨标准的历次版本发布情况为GB/T 1919-—1994,GB/T 1919-—2000,I
工业氢氧化钾
GB/T 1919—2014
警告:本标准中的氢氧化钾试样具有腐蚀性,可引起灼伤,操作应小心谨慎。在试验方法中使用的部分试剂具有毒性或脑蚀性,操作时应小心谨慎!如溅到皮肤上应立即用水冲洗,严重者应立即就医。1范围
本标准规定了工业氢氧化钾的要求、试验方法、检验规则、标志、标签、包装,运输、贮存和安全本标准适用十工业氢氢化钟,该产品主要用于合成纤维、染料、塑料和各种钾盐的1业生产,2规范性引用文件
下列文件对于本文件的应用是必不叫少的。凡是注日期的引用文件,仅法尽期的版本适用于本文件。凡是不注日期的引用文件,其最新版本(包括所有的修改单)适用于本文件。GB190危险货物包装标志
G13T【9】2008包装储运图示标志CB/T 325.2—2010 包装容器钢桶 第 2部分 最小总容量 208 L、210 L 和 216.5 L 全开钢桶
GB/T30192006工业用化工产品铁含量测定的道用方法1.1-菲啰啉分光光度法GB/T3051一2000无机化工产品中氛化物含量测定的通用方法汞最法GB/T6G78化工产品采样总则
GB/T6682—2008分析实验室用水规格和试验方法GB/T8170数值修约规则与极限数值的表示和判定HIG/T3596.1无机化工产品化学分析用标准溶液、制剂及制品的制备第1部分:标推滴定溶液的制备
HG/T 3696.2
无机化工产品化学分析用标准溶液、制剂及制品的制备第2部分:杂质标准溶液的制备
HG/T3696.3无机化工产品化学分析用标准溶液、制剂及制品的制备:第3部分:制剂及制品的制备
3分子式和相对分子质重
分了式:KOH.
相对分了质量:56.10(按2011年国际相对原了质量)。4分类、分型
按生产工艺不同,将工业氮氧化钾分为两类:离了膜法生产的工业氢氧化钾为I.M类,隔膜法生产的下业氢氧化钾为GM类。
LM类工.业氢氧化钾固体分为三种型号:I型(95%规格)Ⅱ型(90%规格),Ⅱ型(75%规格)。1
GB/T 19192014
1此氢氧化钾溶液分为两种号:I型(48%规格),Ⅱ型(4:规格)5要求
5.1工业氧氧化钾的外观应符合以下要求:固体中I.M类为白色片状、粉状或块状,GM类为灰白、蓝绿或淡紫色片状或块状;-济液中LM类为无色透明液体,GM类无色或浅黄色透明液体。5.2工业氢氧化钾按木标准的试验方法检测,各类别应符合表【和表2中相应的技术要求,表1工业氢氧化钾固体技术要求
氢氧化钾(KOH)%
碳酸钾(K.cO,)u/%
氮化物(以 CI计)/%
疏壁盐(以 SO,计)±/%
硝羧盐及亚硝酸盐(以N计)w/%
铁(Fe)/%
钠(Na)/y
注:用户对碰酸盐和钠二项指标无要求时可不控制表2
氢氧化钾(KOII)/%
酸钾(K.CO.)/%
氯化物(以 l计)α/%
铁(Fe)zu/%
钠(Na)/%
注:用户对钠指标尤娶求时可不控制。6试验方法
一般规定
工业氢氧化钾溶液技术要求
所用试剂和水在没有注明其他要求时,均指分析纯试剂利GB/T66822008规定的三级水。试验中所用标准滴定游液、杂质标准溶液、制剂及制品,在没有注明其他要求时,均按IIG/T3696.1、2
HG/T3696.2、HG/T3G96.3的规定制备。6.2外观检验
GB/T 1919—2014
在自然光下,丁业氢氧化钾固体于白色衬底的表面Ⅲ或白瓷板上用口视法判定外观;工业氢氧化钾溶液置于比色管中,于白瓷板上用目视法判定外观。6.3氢氧化钾和碳酸钾含量的测定6.3.1四苯硼钠重量法(仲裁法)6.3.1.1方法提要
在弱酸性条性下,钾离子与四苯生成四样钾沉淀。过滤,烘下,称量。6.3.1.2试剂
6.3.1.2.1 无水乙醇。
6.3.1,2.2乙酸溶液100 g/1..
6.3.1.2.3四苯硼钠乙醇溶液:31g/L,6.3.1.2.4
四苯硼钾乙醇饱称落渡。
甲基红指示液:1&/L
6.3.1.2.5
仪器、设备
6.3.1,3.1
坡璃砂埚:滤板孔径5μm~~15μm,6.3.1,3,2 电热恒温下燥箱:温度能控制在 120 ℃± 。分析步骤
6.3.1.4.1试验溶液 A的制备
用称量瓶迅速称取约40g(固体)或8&Cg(溶液)试样,精确至C.C1g,置于250mL烧杯中,加适量无二氧化碳的水溶解,冷却至率温后全部移入!0C0 mI(V,)容量瓶中,用无二氧化碳的水稀释至刻度,摇匀:立即置丁1000m1.清洁「燥的塑料瓶中保存。此溶液为试验溶液A,用丁氢氛化钾含量,碳酸钾含量、氣化物含量(汞量法)及含量(原子发射光谱法)的测。6.3.1.4.2测定
移取20mL(V,)试验溶液A置于500 mL(V)容量瓶中,用.无二氙化碳的水稀释至刻度,摇勾,必要时于过滤。移取20 mL(V,)此溶液,置于100mL烧杯中,加1滴甲基红措示液,用乙酸溶液调垒微红色。加热至40℃取下,搅拌下逐加人四苯硼钠乙醇溶液8mL~9mL,约5min加完,放置10 min。用已于120 ℃士5 ℃C条件下干燥至质量恒定的玻璃砂甘蜗过滤,用 40 mL-~50 mL四苯硼钾乙醇饱和溶液洗涤沉旋,每次用5mL,每次都应抽干。停止抽滤,用2 mL无水乙醇洗一次·再抽十。置于电热恒温干燥箱中,于120℃15℃于燥至质量恒定,注:配制的多氧化钾露液具离蚀性,不得存放在玻离瓶中;所用的定量玻磨仪器均需要及时洗涤。6.3.1.5结果计算
氢氧化钾含量以氢氙化钾(KOH)的质量分数W,计,按式(I)计算:ml ×0.156 6
w=mxv:xVv:×100% (w.×0.8119 pe ×1.582 5)( 1
GB/T 1919—2014
式中:
四举硼钾沉淀的质量的数值,单位为克(g);试料质量的数值,单位为克(g);移取试验溶液A(见6.3,1.1.2)的体积的数值(V.一20),单位为靠(mL);配试验液A(见6.3.1.1.1)的体的数值(V:1C00),单位为毫并(mL):..-移取试验溶液(见6.3.1.4.2)的体积的数值(V,=20),单位为毫升(mL);—---配制试验溶液(见 6.3.1,1.2)的体积的数值(V4—500),单位为毫升(ml.);…由6.3.2测得的碳酸钾的质量分数;·高6.4测得的氯化物的质量分数:0.1566.-四苯硼钾换算为氢氢化钾的系数;0.811 9
.582 5
碳酸钾换算为氨氧化钾的系数;氯换算为氢氧化钾的系数,
取平行测定结果的算术平均值为测定结果,两次平行测定结果的绝对差值不大于0.3%。6.3.2酸碱滴定法
6.3.2.1方法提要
取一份试液,加人氯化锁与试液中的碳酸钾生成碳酸钡沉淀。以酚酸为指示剂,用盐酸标准滴定溶液滴定氢氙化钾,再以甲基橙为指示剂,用盐酸标准滴定辫液滴定嵌酸盐。以两次滴定消耗的滴定剂的量计算氢氧化钾的含量和碳酸钾的含量。6.3.2.2试剂
氯化钡溶液:100多/L加人酚酰搭示剂,用氨氧化钠溶液调节至变粉红色),6.3.2.2.1
6.3.2.2.2盐酸标难滴定溶液:r(HCl)~1 mal/I.6.3.2.2.3甲基橙指示液:1g/L,6.3.2.2.4酚酸指示液:10g/1..6,3.2.3分析步骤
移取50L.(V,)试验溶液A(见6.3.1.4.1)置于250mI.销形瓶巾,加人10tL氯化领溶液,摇匀,加人2滴~3滴酚酸指示液,用盐酸标准满定溶液滴定至溶液无色,消耗盐酸标准滴定溶液的体积为V1,向此溶液中加入1滴~-2滴甲基橙指小液,用盐酸标准滴定溶液继续滴定至橙红色,消耗盐酸标准滴定溶液的体积为V.。
6.3,2.4结果计算
氢瓦化钾含量以氢氧化钾(KOH)的质量分数w,计,按式(2)计算:ze
VicMi X 10 3
X100% - (es X2.140 5)
碳酸钾含斥以碳酸钾(KCO:)的质量分数w计,按式(3)计算:e
武中:
V. X cM. X 1/2X 10-=
m X V2/V.
以酚麒为指示液离定消耗的盐酸标准滴定溶液体积的数值,单位为毫升(mI.));移取试验溶液A(见6.3.2.3)的体积的数值(V:=50),单位为毫升(mL):-(2)
2.440 5 -
GB/T 1919—2014
配制试验溶液A(见6.3.1.4.1)的体积的数值(V-1000),单位为毫升(mL);以甲基橙为指示液滴定消耗的就酸标准滴定液体积的数值,单位为毫升(ml.):盐酸标滴定溶液浓度的准确数值,单位为摩尔每升(moI/L):试料(见5.3.1.4.1)质的数值,单位为克(g):由 6.8 或 6.9 测得的钠的质量分数:氢氧化钾(KOH)摩尔质量的数值(M--56.10),单位为克每摩尔(g/mioL);碳酸钾(KCO)摩尔质量的数值(M.=138.20),单位为克每摩尔(g/moL);-钠(Na)换算为氢氟化钾的系数:取平行测定结果的算术平侦为测定结果,两次平行测定结果的绝对差值氢氧化钾为不人于0.3%:碳酸钾为不大于0.1%。
6,4氧化物含量的测定
6.4.1汞量法(仲裁法)
6.4.1.1方法提要
同 GB/T 3051—20C0 第 3章。
6.4.1.2试剂和材料
同 GB/T 3051 2000 第 4 章。
6.4.1.3仪器、设备
同 GB/T 3051 2000 第 5 章。
6.4.1.4分析步骤
移取试验济液A(见6.3.1.4.1)(LM类固体取20ml,济液取50mlGM类攻10mL)置于250mL锥形瓶中,加水至约100 mL,加3滴溴龄蓝指示液,滴加硝酸溶液(1一1)至试液呈黄色,再用氢氧化钠溶被调至恰旱蔬色,然后滴血硝酸溶液(1十15)至黄色,过量2滴,加人1ml二苯偶氮碳酰肼指示液,用0.05t101/L硝酸汞标准滴定溶液滴定系与标准终点比对溶液相同的紫红色。标准终点比对溶液的制备:子250mL形瓶中加人100mL水和3滴溴酚蓝指示液,滴加硝酸溶液(1十1)至黄色.再滴加氢氧化溶液至拾呈蓝色:滴加硝酸溶液(1十15)至黄色,过量2滴,加人1切L二苯基偶氮碳酰脏指示液,用0.05 m101/1.硝酸汞标准滴定溶波滴定至溶液旱紫红色。注:将滴定后的含汞度液收集保留,参见附录 A给出的方法逆行处理,6.4.1.5结果计算
氢化物含量以氯(C1)的质量分数,计,按式(4)计算:(V. V.) × l0-\ XcM
m XV/V
式中:
V——试验溶液消耗硝酸汞标难漓定溶液的体积的数值,单位为毫升(m[);V:标准终点比对溶液消耗销酸汞标准滴定溶液的休积的数值,单位为毫升(mL):V——移取试验溶液A的体积的数值,单位为毫(mI.);V
配制试验游液A(见6.3.1.4.1)体积的数值(V,=1000),单位为毫升(mI.);c—-硝酸汞标准滴定溶液的浓度的准确数值、单位为摩尔每升(mol/L);4
GB/T 1919—2014
DownloadFromhttp://bbs.infoeach.com试料(见6.3.1.4.1)质量的数值,单位为克(g);m
氟(C1)的摩尔质量的数值(M=35.45),单位为克每尔(g/moL)。M
取平行测定结果的算术平均值为测定结果,两次行测定结果的绝对差值LM类固体不人于0.001%,1M类溶液不大于0.000 5%,GM类不大于C,01%,6.4.2目视比法(LM产品)
6.4.2.1方法提要
在碉酸介质巾,氟离子与银离子垒成难溶的氯化银。当氯离了含量较低时,在一定时间内氯化银呈悬浮体,使溶液浑浊,可用于氣化物的日比浊法测定。6.4.2.2试剂
6.4.2.2.1硝酸溶液:1+3,
6.4.2.2.2硝酸银溶液:17 g/T.。6.4.2.2.3氯标准液:1rnL溶液含氯(Cl)0.0ltug,用移液管移取1Cml.按HIG/T3696.2配制的氯标准溶液,置于1(00 m1.容量瓶中,用水稀释全刻度.匀,此溶液使用期为-周。6.4.2.3夜器
比色窖:50 tnl。
6.4.2.4分析步骤
称取 1.00 g工0.01 g试样,置于比色管中,加 20 mL水溶解,用硝酸溶液中和,加 1 mL硝酸银溶液,加水至刻度,摇匀,丁暗处放置1Cmin。溶液所呈浊度不得人于氯标准比独溶液。标准比浊溶液是按下列要求移取氧标准溶液,与试料同时同样处理:固休产品的1型、血型为10.0mL,Ⅱ型为20mL,溶液产品为5.0mL,6.5硫酸盐含的测定
6.5.1方法提要
盐酸介质中,硫酸根与钡离了生成白色细微的硫酸钡沉淀,悬浮在溶液中,与标推比浊落液比对。6.5.2试剂
6.5.2.1 盘酸溶液:1+3。
6.5.2.2混介溶液:称取70g化钠置于10G0 mL烧杯中,加5C0mL水济解,加10mL盐酸,500 mL丙三醇,加入50氯化钡,混匀:6.5.2.3硫峻盐标溶液:1mL济液含0.1mgSO,用移液管移取1CmL按HG/T3696.2要求配制的硫酸盐标准溶液,置于100mL容量瓶中,用水稀释至刻度,摇勾,此液使用期为--周。6.5.3仪器
比色管:100 mL
6.5.4分析步骤
称取2.00g上0.0l g试样,置1C0n1l.烧杯中,加10 mL.水落解后,全部转移允比色管中。用盐酸溶被中和至pII 3·~4(用 pH 试纸检验)。加人 [ ml. 混合溶液,加水牟刻度,摇动 1 min,放置 5 min。落b
液所车浊度不得大士标谁比浊溶。GB/T 1919—2014
标准比浊济液的制备:I型、Ⅱ型移取硫酸盐标准溶液1.0mL,亚型移取硫酸盐标准漆液2.CmL,与试验溶液同时同样处理。
6.6硝酸盐和亚硝酸盐含量的测定6.6.1方法提要
在碱性条件下,试验溶液中的硝酸盐和亚硝酸盐与定氮合金反应,牛成的氨经蒸馏用硫酸溶吸收,人纳氏试剂生成红色络介物,与标准比色溶液逊行比对。6.6.2试剂和材料
6.6.2.1定氮合金。
硫酸溶液:1+333,
6.6.2.3氢氮化钠溶液:250g/1,光氨。氮标准溶液:1mL溶液含氮(N)0.01mg:用移液管移取1mL按HG/T3696.2配制的氮标准6.6.2.4
溶液,置于1C0 mI.容量瓶中,用水稀释至刻度,摇勾。该溶液现用现配,6.6.2.5无氨的水。
6.6,2.6纳长试剂。
仪器、设备
定氮蒸缰装置如图「所示。也使用具有同拦效果的其他燕馏装置,说明:
蒸馏瓶
气液分离器,
一导管;
带有缓冲球的氮吸收管(插人比色管底部的管端处有6个直径为单1mm的小孔,均匀分布):比色管。
图1定氨蒸馏装置
GB/T 1919—2014
6.6.4分析步骤下载标准就来标准下载网
6.6.4.1分析准备
在蒸馏瓶中注入适量水,加热至沸。用沸腾产生的蒸汽清洗装置,至蒸液不再析出氮为止(用纳氏试剂检验:取相同体积的吸牧皴和水,分别加入等量纳氏试剂,比较二者颤色)。6.6.4.2测定
用移波管移取 2 ml.氮标准溶液,置丁蒸瘤瓶中,加 65 ml.无氨水,5 ml.氢氧化钠溶液,摇勾。称取2.00g土0.01g试样,置丁另,个蒸馏瓶中,加25m1.无氨水、ml.氢氧化钠溶液,摇勾。各加1g定氮合金·冠速将蒸馏装置连接好。于两个比色管中,各加人2mL 硫酸溶液,加少量水使导管末端气我湾子溶液中,混蒸馏瓶内的溶液,放置1h·期间定时摇,逐渐加热蒸馏瓶使溶液沸腾,至蒸馏出约40 mL溶液为止。取出导管,停止加热。用少量水冲洗导管,洗液收集于比色管中。再分别加人1ml.氧化钠溶液、2mL纳民试剂,加水至刻度,摇勾,放置10 min,试验溶液所呈颜色应不深于标准比色溶液。
6.7铁含量的测定
6.7.1方法提要
同GB/T30492006第3章。
6.7.2试剂
同GB/T3049--2C06第4章。
6.7.3仪器
分光光度计:带有厚度为 1 c,4 c 或 5 cn 的比色血。6.7.4分析步骤
6.7.4.1标准曲线的绘制
按GB/T30492006中6.3的规定,绘制标准曲线。LM类函体产品及1.M类溶液的I型产品使用1cm或5cm的比色Ⅲ;LM类溶液的I型产品及GM类产品使用1cm的比色血。6.7.4.2测定
称取适量试样(LM类产品约5g.GM类产品约0.5g),精确至0.0002g,置于100mL烧杯中,加50ml.水溶解。以下按GB/T3049一2006中6.4的规定从“必要时,加水至60mL.….”始进行藥作。
同时逊行密白试验,空向试验溶液除不加试样外,其他加人试剂的种类和量与试验溶液相同。6.7.4.3结果计算
铁含量以铁(Fe)的质量分数w计.按式(5)计算:(m,-m)×103
武中,
从标准曲线上查出的试验溶液中铁的质量的数值,单位为毫克(1g);GB/F1919—2014
从标准曲线上查出的空白试验溶液中铁的质量的数值,单位为毫克(Img);m
试料的质量的数值,单位为克(g)。取平行测定结果的算术平均值为测定结果,两次半行测定结果的绝对差值不人于0.0001%。6.8钠含量的测定—原子发射光谱法在酸性条件下,用火焰发射分光光度计于波长589.0nI处,测定辐射强度,采用标准曲线法测定试样中钠含量。
6.8.1试剂
6.8.1.1 盐酸溶液:1十5,
6.8.1.2氯化钟溶液:5 g/L
6.8.1.3钠标准溶液I:1mL溶液含钠(Na)0.1mg,移取10mL按HG/T3696.2配制的钠标准溶液,置于100)ml.容量瓶中,用水稀释至刻度.摇匀,6.8.1.4钠标准溶液Ⅱ:lmI.溶液含钠(Na)0.0mg,移取10mL钠标准溶液1(见6.8.1.3),置于10CmL容量瓶中,用水稀释至刻度,摇勺。用于调节火焰发射分光光度计,6.8.1.5甲基指示液:1g/L。
6.8.2仪器、设备
火焰发射分光光度计。
6.8.3分析步骤
6.8.3.1标准曲线的绘制
十6个100mL量瓶中分别人0.00mL、2.00mL.41.00mL,6.00mL、8.00mL.10.00mL钠标推溶液I(见6.8..3),各加i0rml.氟化钾溶液t1L盐较溶液,用水稀释至刻度,摇匀:在火焰发射分光光度计,于波长589.0 nm处,用水调零用钠标准溶液Ⅱ(见 6.8.1.1)调刻度为100。依次测量上述溶液的辐射强度。将所测定的辐射强度减去标准空白溶液的辐射强度,以钠的质量(mg)为横坐标,对应的辐射强度为纵坐标.绘制标准曲线6.8.3.2测定
移取10.00 mL(V1)试验溶液A(见6.3.1.4.1),置于100mI.(V,)容量瓶中,加水溶解,用水稀释至刻度,操勾。再移取 10 mL(V,)此溶液和10 ml水(空白试验游液).分别置于1C0 IL睿量瓶中,各加201nL水、2滴甲基橙指示液,滴加盘酸溶液至指示剂变色,过量5ml.,用水稀释至刻度,摇匀,在火焰发射分光光度计,下波长 589.0 nm处.用水调零,用钠标准溶液Il(见 6.8.1.4)调刻度为 100。依次测最试剂空白溶液和试验溶液的辐射强度。从标准曲线F:查出对应的钠的质量6.8.4结果计算
钢含量钠(N)的质量分数:计,按式(6)计算:(m,-m,)×10
m×V./V.xV.N×100%
.....(6)
GB/T 1919—2014
式中:
m从标准曲线上查山的试验溶液中钠质量的数值,单位为毫克(mg);nt
从标准面线上查出的空自试验溶液中钠质量的数值,单位为毫克(mg):试料(见6.3.1.4.1)质量的数值,单位为克(g);移取试验溶液A的体积的数值(V,=10),单位为毫升(mL);配制试验落A(见6.3.1,1.1)的体积的数值(=1000).单位为毫升(mL)移取试验落液A(见6.8.3.2)的体积的数值(V:=10).单位为毫升(mL):配制试验溶液(见6.8.3.2)的体积的数值(V,=10C),单位为毫升(mL)。取半行测定结累的算术平均值为测定结果,两欲平行测定结果的绝对差值不大于C.1%。6.9铁含,钠含重—-—电感耦合等离子体原子发射光谱法6.9.1方法提要
站样经战酸落解后,将试验溶液以气溶胶彤式导人等离子体炬焰中,摔品被蒸发和激发,发射出所含元素的特征波长光,测量其光谱强度并采用标准加人法计算死素的含量。6.9.2试剂
6.9.2.1盐酸:光谱纯。
6.9.2.2铁标准溶液:1ImL溶液含铁(Fc)0.02mg,移取2.00ml.按HG/T3696.2配制的铁标准溶液于1C0 mL容量瓶中,用水稀释至刻度,摇勾。6.9.2.3钠标准溶液:1nL溶液含钠(Na>1tng6.9.2.4一级水:符合GB/T668220C8的规定6.9.3仪器.设备
电感耦介等离子体原子发射光谱仪。6.9.4分析步骤
6.9.4.1试验溶液B的制备
用称量瓶迅速称取约40多试样,精至0.0!,用水溶解,冷却至帘温后全部移人1000IL容量瓶中.用水稀释至刻度,摇匀,立即置于1C00 mL清洁干燥的塑料瓶中保存。6.9.4.2铁、钠含量的测定
6.9.4.2.1铁测试液的制备
移取试验溶液B(LM类50.00mLGM类5.00mL).分别置于4个100mL容量瓶中,各加5ml盐酸,再分别加人0.00ml.、2.0cml..4.00ml..8.0ml.铁标推溶液,用水稀释至刻度,摇匀,6.9.4.2.2钠测试液的制备
移取10.00mL战验溶液B,分别置于4个100mL容瓶中,各加5mL盐酸,再分别加入0.0)mT.3.00 mL、6.00 ml12.00 ml.钠标准溶液,用水稀释至刻度,摇匀。6.9.4.2.3测定
在仪器最住的测定条件下,按表3给山的元素测定波长,利用标准加入法测定铁、钠儿素的光谱强lr
小提示:此标准内容仅展示完整标准里的部分截取内容,若需要完整标准请到上方自行免费下载完整标准文档。
标准图片预览:





- 其它标准
- 上一篇: GB/T 1653-2013 邻、对硝基氯苯
- 下一篇: GB/T 2054-2013 镍及镍合金板
- 热门标准
- 国家标准
- GB/T2828.1-2012 计数抽样检验程序 第1部分:按接收质量限(AQL)检索的逐批检验抽样计划
- GB50367-2013 混凝土结构加固设计规范
- GB/T18204.4-2000 公共场所毛巾、床上卧具微生物检验方法细菌总数测定
- GB/T3836.1-2021 爆炸性环境 第1部分:设备 通用要求
- GB5009.225-2023 食品安全国家标准 酒和食用酒精中乙醇浓度的测定
- GB/T11379-2008 金属覆盖层 工程用铬电镀层
- GB/T23892.3-2009 滑动轴承 稳态条件下流体动压可倾瓦块止推轴承 第3部分:可倾瓦块止推轴承计算的许用值
- GB/T9145-2003 普通螺纹 中等精度、优选系列的极限尺寸
- GB/T9239-1988 刚性转子平衡品质 许用不平衡的确定
- GB/T15917.3-1995 金属镝及氧化镝化学分析方法 对氯苯基荧光酮--溴化十六烷基三甲基胺分光光度法测定钽量
- GB/T11839-1989 二氧化铀芯块中硼的测定 姜黄素萃取光度法
- GB/T6122.1-2002 圆角铣刀 第1部分:型式和尺寸
- GB/T7433-1987 对称电缆载波通信系统抗无线电广播和通信干扰的指标
- GB/T12053-1989 光学识别用字母数字字符集 第一部分:OCR-A字符集印刷图象的形状和尺寸
- GB17945-2024 消防应急照明和疏散指示系统
- 行业新闻
请牢记:“bzxz.net”即是“标准下载”四个汉字汉语拼音首字母与国际顶级域名“.net”的组合。 ©2025 标准下载网 www.bzxz.net 本站邮件:bzxznet@163.com
网站备案号:湘ICP备2025141790号-2
网站备案号:湘ICP备2025141790号-2