- 您的位置:
- 标准下载网 >>
- 标准分类 >>
- 国家标准(GB) >>
- GB/T 14584-1993 空气中碘-131的取样与测定
标准号:
GB/T 14584-1993
标准名称:
空气中碘-131的取样与测定
标准类别:
国家标准(GB)
标准状态:
现行-
发布日期:
1993-08-30 -
实施日期:
1994-04-01 出版语种:
简体中文下载格式:
.rar.pdf下载大小:
290.29 KB
标准ICS号:
环保、保健与安全>>空气质量>>13.040.20环境空气中标分类号:
环境保护>>环境保护采样、分析测试方法>>Z33放射性物质与放射强度分析测试方法
点击下载
标准简介:
标准下载解压密码:www.bzxz.net
本标准规定了空气中碘-131的取样与测定的原则和方法。本标准适用于环境和工作场所空气中碘-131浓度的测定。 GB/T 14584-1993 空气中碘-131的取样与测定 GB/T14584-1993
部分标准内容:
中华人民共和国国家标准
空气中碘-131的取样与测定
Sampling and determination of 1311 in alr1 主题内容与适用范围
本标准规定了空气中碘-131的取样与测定的原则和方法。本标准适用手环境和工作场所空气中碘-131浓度的测定.2术语
2.1分布参数
GB/T 14584—93
如果-种物质在种介质中按指数形式(e)分布,其中的称为分布参数。2.2收集效率
被过滤介质滞留下来的物质占通过这一过滤介质的空气中最初具有的该物质总量的百分比。2.3计数效率
在“定测量条件下,测到的由某一标准源发射的粒子或光了产生的计数与在同一时间间隔内该标准源发射出的该种粒子或光子总数的比值。3方法提要
用取样器收集空气中微粒碘、无机碘和有机碘。微粒碘被收集在玻璃纤维滤纸上+元素碘及非元紊光机碘主要收集在活性炭滤纸上,有机碘土要收集在浸渍活性炭滤简内。取样系统见图A3。用低本底丫谱仪测量样品中碘131的能量为0.365MeV的特征丫射线。在?谱仪的探测下限为3.7×10-1Bu.取样体积为100㎡的条件下,本片法可测到空气中碘-13L的浓度为3.7×10-\Bg·m-\。4仪器或设备
4.1取样器:收集介质tfr玻璃纤维滤纸,活性炭滤纸和浸泄活性炭滤简组成。滤筒直径5cm·深2cm。部件及结构见附录A。
4.2真空表:1.5级,0~101325Pa(短期流动取样不需要)。4.3转子流量计:流量范用0~~60L*min-或0~~250Lmin-1(根据需要选用)。4.4累积流量计:流量范围15~250I·min1(短期流动敢样不需要)。4.5流最调节阀。
4.6抽气泵:空裁流量250Lmin-或500Lmin-1(根据需要选用),最大负载不小于60kPa。4.7低本底7谱仪:对碘-131的探测下限低于3.7×10-1Bg。4.8标准源:1\11源或\Ba源,最人相对误差不大于士5%。4. 9气流加热器(高相对湿度下使用)。4.10烘箱.
国家环境保护局1993-08-14批准1994-04-01实施
CB/T14584--93
4.11干湿温度计(长时间取样时应设置相对湿度自动记录仪)。5刻度
5.7流量计
5.1.1流量计应在标准温度和标雅大气压下,经过标准仪器进行刻度。5.1.2用标准流量计刻度时,应把被刻度的流量计接在标准流量计的后面。5.2谱仪对滤纸的计数效率
5.2.1应使标摊源(1311或13Ba)溶液尽可能均匀地分布在滤纸上,标样滤纸的直径应与样品滤纸的直径相同.
5. 2. 2 刻度时的条件应与样品测量时的条件相同。5. 3玻璃纤维滤纸和活性炭滤纸的收巢效率5.3.1玻璃纤维滤纸对微粒碘的收集效率可取100%。5. 3.2活性炭滤纸对无机碘的收集效率见附录B,5.4谱仪对滤简的计数效率与滤筛对有机碘的收集效率之积(u·)5.4.1用标准面源刻度滤筒不同深度的截面层的计数效率(要求同5.2条),求出截面层的计数效率与层深的关系曲线或表达式。
5.4.2根据取样期间的平均气流面速度和平均相对湿度,按附录中的公式(℃1)求山对应面速度下的α值,再乘以附录D表D1中对应相对显度的归一化因子,得出样品的分布率数a。5.4.3按公式(1)求出不问深度处每辜米炭层的收果效率。Teou = (e\— I)e-ar,
++ - 1,2+3,.**-20
试中:al:滤简深度处1mm炭层的收集效率(即第i炭层的收集效率)α分布参数,mm-l:
工,—离滤筒进气表面的垂直距高,mm。5.4.4按公式(2)求享m+7值
TouTeul
Phuunhi
式中:uur—--滤简第荧层(每层1mm)的计数效率:滤筒第i炭层的收集效率。
5.4.5作为示例,附录1给出了不同分布参数所对应的a·7值。6取样
6.1取样准备
6.1.1将浸渍活性炭放入烘箱内,在100℃下烘烤4h后,存入磨口瓶中待用。.1)
6.1.2把烘烤后的没溃活性炭、活性炭滤纸及玻璃纤维滤纸依次装人取样简,并检查取样器的气密性。6.2取样点的选择
取样点的选挥必须考虑样品的代表生。环境监测敢样点的位置和数目、应视污染区域和居民分布情况丽定。污染区域可根据碘排放口的位置和气象条件按大气扩散模式估算。应着重在晟大污染点和关键居民[区设置收样点。下作场所的取样应使取样头尽量靠近呼吸带,可设在操作人员附近,或装在通风拒手套箱等装置的表面处
6.3取样体积
GB/T 14584—93
取样体积视取样月的、预计浓度及谱仪的探测下限而定。6.4相对湿度
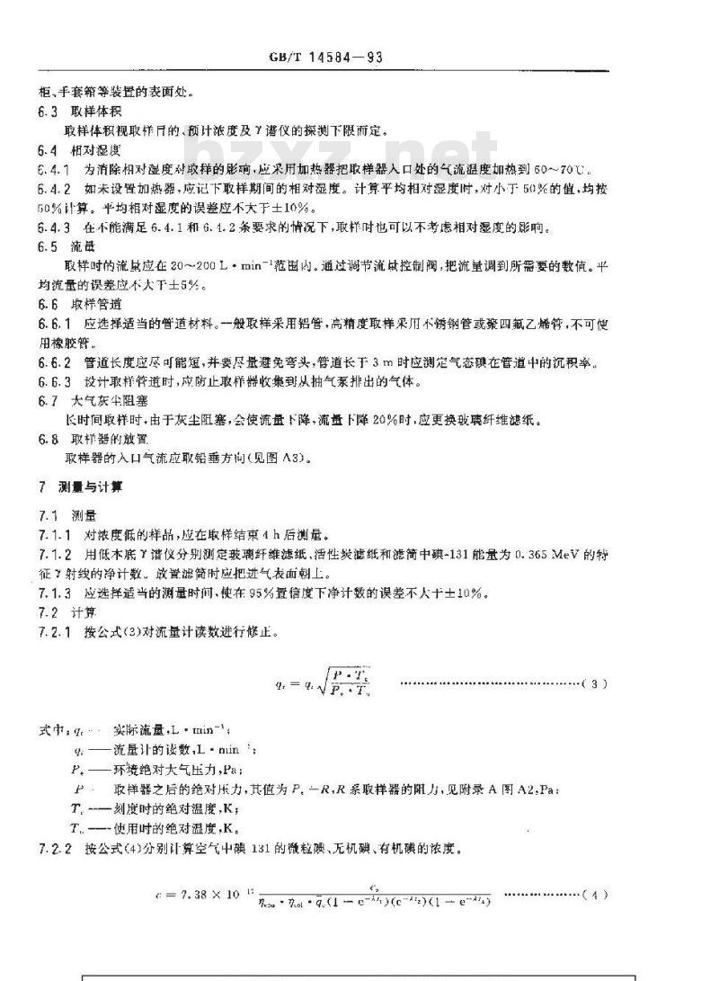
E.4.1为消除相对湿度对取样的影响.应采用加热器把取样器入口处的气流温度加热到 60~70r6.4.2如未设置加热器,应记下取样期间的相对湿度。计算平均相对显度时,对小于50%的值,均按50%计算。平均相对显度的误差应不大下士10%。6. 4. 3在不能满足 6. 4. 1 和 6. 1.2 条要求的情况下,取样时也可以不考虑相对湿度的影响。6.5流量
取样时的流虽应在20~200 L·min-1范围内。通过调节流射控制阀,把流量调到所需要的数值。平均流量的误差应不大下5兴。
6.6取样管道
6.6.1应选择适当的管道材料。一般取样采用铝管,高精度取样采用不锈钢管或案四氟乙烯管,不可使橡胶管
6.6.2管道长度应尽可能短,并要尽量避免弯头,管道长于3m时应测定气态碘在管道中的沉积率。6. 6.3设计取样管道时,应防止取样器收集到从抽气泵排出的气体。6.7大气灰尘阻塞
长时间取样时,由于灰尘阻塞,会使流量下降,流量下降20%时,应更换玻璃纤维滤纸。6.8取样豁的放置
样器的入口气流应取铅垂方询(见图A3)。7测量与计算
7. 1测量
7. 1. 1对浓度低的样品,应在取样结束 1 h 后测量。7.1.2用低木底7谱仪分别测定玻璃纤维滤纸,活性炭滤纸和滤简中碘-131能量为0.365MeV的特征了射线的净计数。放置滤简时应把进气表面朝上。7.1.3应选择适当的测量时间,使在95%置信度下净计数的误差不人十土10%。7.2计笋
7.2.1按公式(3)对流量计读数进行修正。P.
式中实际流量,Ltin-
流量计的读数,L·nin‘;
P.—环境绝对大气压力,Pal;
取样器之后的绝对压力,其值为 P。一R,R 案取样器的阻力,见附录 A 图 A2,Pa:P
T一刻度时的绝对温度,K
一使用时的绝对温度,K。
7.2.2按公式(4)分别计算空气中碘131的微粒硼、无机碘、有机碘的浓度。: = 7. 38 X 10
Hu -o -q( - c-)(e\d)(1 ea)(3)
式中:c免费标准下载网bzxz
GB/T 14584—93
空气中碘-131的浓度,Bg-m\
计数时间内样品的净计数:
收集效率:
计数效率;
平均流量,m’·min-l,
碘-131的夜变常数,5.987x10-\min-1;取样时间,min;
联祥结束至计数开始之间经过的时间,mint计数时间,min。
7.2.3穿透活性炭滤纸的无机碘对有机碘浓度的影响按公式(5)进行修正。 c-c,(1 -)
式中:
7.3误差
修正前的有机碘的浓度,B·m\;修正后的有机碘的浓度,Bq·m-\;无机碘的浓度,Bum-\;
活性炭滤纸对无机碘的穿透率。其中,为活性炭滤纸对尤机碘的收集效率,见附录B图B1。
7.3.1在平均流量的最人相对误为士5%、计数误差为士10%(置信水平95%)的条件下,微粒碘和无机碘浓度的最大相对误差都为土20%。7.3.2在平内流量的最大相对误差为士5%,计数误差为士10%(置信水半95%)的条件下,有机碘液度的误差还与取样期间的相对湿度有关,若相对湿度不人于50%,则浓度的最人相对误差为土20%;若平均相对湿度大于50%,并月平均相对湿度的最大相对误差为土1U%,则浓度的最大相对误差为土23%;若不考虑相对湿度的影响,则浓度的最大相对误差为十27%,A1取样器的结构如图AI所示:
GB/T 14584—93
附录A
取样器和取样系统
(补充件)
进气口
图A1取样器结构示意图
1进气管:2-固定环;3—缓冲简14—玻璃纤维滤纸:5—金属筛网;6—活性炭滤纸:7一浸演活性炭港简18一取样筛?9橡皮垫周:10—排气管A2取样器部件的材料及规格:
玻璃纤维滤纸:材料为超细玻璃纤维,质量厚度7.46m&cm\,有效直径5cm,对小」1μm的气溶胶微粒的过滤效率近似100%活性炭滤纸:衬底材料为桑皮浆,纸浆厚度10mg:cm-2.椰子壳活性炭,活性炭质量厚度13h.
~15mg·cm2,粒度50μm以下,有效直径5cm;c.浸溃活性炭滤简.20g浸渍活性炭(基炭为油棕炭,浸溃剂为2.0%TE[DA(三乙撑二胺)+2.0%KI(碘化钾),粒度为12~16目)装在内径5cm、深2 cm的不锈钢简内;缓冲简:内径 5 cm、高 3 cm 的不锈钢筒;d
进气管和出气管:内径 3 cm.长 5 cm 的不锈钢管固定环:材料为不锈钢,尺于与相接的进气管,出气、缓冲简的尺寸配合。f.
A3取样器的阻力与流量的关系如图A2所示:B
CB/T14584—93
Q/L-min-
取样器的阻力与流量的关系
A4取样系统的设备及连接方式如图A3所示,图A3取样器系统示意图
1一加热器,2取样器:3真空压月表;1-转于流量计;5累积流量计;6—气流谢节阀;7—抽气案GB/T 14584—93
附录B
活性炭滤纸对无机碘的收集效率(补充件)
活性炭滤纸对无机碘的收集效率与气疏面速度和相对湿度的关系曲线如图BI:益度10C,相对弹度40.5%~50%:避度30,科对湿量)%。
滤纸收集效率与气流面速度和相对湿度的关系图B1
注:图B1照示的收巢效率是滤纸对元素碘的收集效率,这里近似地用它表示滤纸对无机碘的收集效率。附录C
气流面速度对分布参数的影响
(补充件)
C1在相对湿度不人F50%、气流面速度不天于170cm·8的条件下,α值随气流面速度变化的关系式如下:
# 3. 58 × 10-1 — 1. 04 × 10-$ V—1. 12 × 10-# V2式中:α分布参数.mm--;
气流面速度,cm·s
C2按上述拟合公式算出的不向气流面速度下的α值见表C1:表C1各种气流而速度下的α值
气流面速度rcm·s
分布参数mm
+*+( Cl )
CB/T 14584—93
附录D
相对湿度对分布参数的影响
(参考件)
D1相对湿度不大于50%时,分布参数与相对湿度无关;相对湿度大于50%时,α随相对湿度的增大而减小。
D2在面速度为16.7cm·s-条件下,相对湿度在50%~100%范用内.α值随相对湿度变化的关系式如下:
a = 7. 28 × 10 : — 8. 88 × 10 111 + 2. 55 × 10 -112中,
分布参数,mm1
H-相对湿度,
D3按上述拟合公式算出的各种相对湿度下的值及归化因子见表D1:表 D1各种相对碰度下的α值及归-化因子相对湿疫,乐
分布参数,n
归一化因子
表D1 中的归一化因了可用于修正其他面速度下相对湿度对α值的影响,D4
附录E
不同分布参数下的值示例
(参考件)
对七探测录敏体积为 78 m\的反康普顿Gc(Li)7 谱仪,不同分个参数 所对应的u·l 俏见表E1t
· ,,%
附加说明:
不同分布参数下的·值
本标准由国家坏境保护局高和中国核工业总公司提出。本标准由中国原了能科学研究院负责起草,本标准丰要起草人哈继录,夏益华、张超、甘霖、岳维宏。0,18
小提示:此标准内容仅展示完整标准里的部分截取内容,若需要完整标准请到上方自行免费下载完整标准文档。
空气中碘-131的取样与测定
Sampling and determination of 1311 in alr1 主题内容与适用范围
本标准规定了空气中碘-131的取样与测定的原则和方法。本标准适用手环境和工作场所空气中碘-131浓度的测定.2术语
2.1分布参数
GB/T 14584—93
如果-种物质在种介质中按指数形式(e)分布,其中的称为分布参数。2.2收集效率
被过滤介质滞留下来的物质占通过这一过滤介质的空气中最初具有的该物质总量的百分比。2.3计数效率
在“定测量条件下,测到的由某一标准源发射的粒子或光了产生的计数与在同一时间间隔内该标准源发射出的该种粒子或光子总数的比值。3方法提要
用取样器收集空气中微粒碘、无机碘和有机碘。微粒碘被收集在玻璃纤维滤纸上+元素碘及非元紊光机碘主要收集在活性炭滤纸上,有机碘土要收集在浸渍活性炭滤简内。取样系统见图A3。用低本底丫谱仪测量样品中碘131的能量为0.365MeV的特征丫射线。在?谱仪的探测下限为3.7×10-1Bu.取样体积为100㎡的条件下,本片法可测到空气中碘-13L的浓度为3.7×10-\Bg·m-\。4仪器或设备
4.1取样器:收集介质tfr玻璃纤维滤纸,活性炭滤纸和浸泄活性炭滤简组成。滤筒直径5cm·深2cm。部件及结构见附录A。
4.2真空表:1.5级,0~101325Pa(短期流动取样不需要)。4.3转子流量计:流量范用0~~60L*min-或0~~250Lmin-1(根据需要选用)。4.4累积流量计:流量范围15~250I·min1(短期流动敢样不需要)。4.5流最调节阀。
4.6抽气泵:空裁流量250Lmin-或500Lmin-1(根据需要选用),最大负载不小于60kPa。4.7低本底7谱仪:对碘-131的探测下限低于3.7×10-1Bg。4.8标准源:1\11源或\Ba源,最人相对误差不大于士5%。4. 9气流加热器(高相对湿度下使用)。4.10烘箱.
国家环境保护局1993-08-14批准1994-04-01实施
CB/T14584--93
4.11干湿温度计(长时间取样时应设置相对湿度自动记录仪)。5刻度
5.7流量计
5.1.1流量计应在标准温度和标雅大气压下,经过标准仪器进行刻度。5.1.2用标准流量计刻度时,应把被刻度的流量计接在标准流量计的后面。5.2谱仪对滤纸的计数效率
5.2.1应使标摊源(1311或13Ba)溶液尽可能均匀地分布在滤纸上,标样滤纸的直径应与样品滤纸的直径相同.
5. 2. 2 刻度时的条件应与样品测量时的条件相同。5. 3玻璃纤维滤纸和活性炭滤纸的收巢效率5.3.1玻璃纤维滤纸对微粒碘的收集效率可取100%。5. 3.2活性炭滤纸对无机碘的收集效率见附录B,5.4谱仪对滤简的计数效率与滤筛对有机碘的收集效率之积(u·)5.4.1用标准面源刻度滤筒不同深度的截面层的计数效率(要求同5.2条),求出截面层的计数效率与层深的关系曲线或表达式。
5.4.2根据取样期间的平均气流面速度和平均相对湿度,按附录中的公式(℃1)求山对应面速度下的α值,再乘以附录D表D1中对应相对显度的归一化因子,得出样品的分布率数a。5.4.3按公式(1)求出不问深度处每辜米炭层的收果效率。Teou = (e\— I)e-ar,
++ - 1,2+3,.**-20
试中:al:滤简深度处1mm炭层的收集效率(即第i炭层的收集效率)α分布参数,mm-l:
工,—离滤筒进气表面的垂直距高,mm。5.4.4按公式(2)求享m+7值
TouTeul
Phuunhi
式中:uur—--滤简第荧层(每层1mm)的计数效率:滤筒第i炭层的收集效率。
5.4.5作为示例,附录1给出了不同分布参数所对应的a·7值。6取样
6.1取样准备
6.1.1将浸渍活性炭放入烘箱内,在100℃下烘烤4h后,存入磨口瓶中待用。.1)
6.1.2把烘烤后的没溃活性炭、活性炭滤纸及玻璃纤维滤纸依次装人取样简,并检查取样器的气密性。6.2取样点的选择
取样点的选挥必须考虑样品的代表生。环境监测敢样点的位置和数目、应视污染区域和居民分布情况丽定。污染区域可根据碘排放口的位置和气象条件按大气扩散模式估算。应着重在晟大污染点和关键居民[区设置收样点。下作场所的取样应使取样头尽量靠近呼吸带,可设在操作人员附近,或装在通风拒手套箱等装置的表面处
6.3取样体积
GB/T 14584—93
取样体积视取样月的、预计浓度及谱仪的探测下限而定。6.4相对湿度
E.4.1为消除相对湿度对取样的影响.应采用加热器把取样器入口处的气流温度加热到 60~70r6.4.2如未设置加热器,应记下取样期间的相对湿度。计算平均相对显度时,对小于50%的值,均按50%计算。平均相对显度的误差应不大下士10%。6. 4. 3在不能满足 6. 4. 1 和 6. 1.2 条要求的情况下,取样时也可以不考虑相对湿度的影响。6.5流量
取样时的流虽应在20~200 L·min-1范围内。通过调节流射控制阀,把流量调到所需要的数值。平均流量的误差应不大下5兴。
6.6取样管道
6.6.1应选择适当的管道材料。一般取样采用铝管,高精度取样采用不锈钢管或案四氟乙烯管,不可使橡胶管
6.6.2管道长度应尽可能短,并要尽量避免弯头,管道长于3m时应测定气态碘在管道中的沉积率。6. 6.3设计取样管道时,应防止取样器收集到从抽气泵排出的气体。6.7大气灰尘阻塞
长时间取样时,由于灰尘阻塞,会使流量下降,流量下降20%时,应更换玻璃纤维滤纸。6.8取样豁的放置
样器的入口气流应取铅垂方询(见图A3)。7测量与计算
7. 1测量
7. 1. 1对浓度低的样品,应在取样结束 1 h 后测量。7.1.2用低木底7谱仪分别测定玻璃纤维滤纸,活性炭滤纸和滤简中碘-131能量为0.365MeV的特征了射线的净计数。放置滤简时应把进气表面朝上。7.1.3应选择适当的测量时间,使在95%置信度下净计数的误差不人十土10%。7.2计笋
7.2.1按公式(3)对流量计读数进行修正。P.
式中实际流量,Ltin-
流量计的读数,L·nin‘;
P.—环境绝对大气压力,Pal;
取样器之后的绝对压力,其值为 P。一R,R 案取样器的阻力,见附录 A 图 A2,Pa:P
T一刻度时的绝对温度,K
一使用时的绝对温度,K。
7.2.2按公式(4)分别计算空气中碘131的微粒硼、无机碘、有机碘的浓度。: = 7. 38 X 10
Hu -o -q( - c-)(e\d)(1 ea)(3)
式中:c免费标准下载网bzxz
GB/T 14584—93
空气中碘-131的浓度,Bg-m\
计数时间内样品的净计数:
收集效率:
计数效率;
平均流量,m’·min-l,
碘-131的夜变常数,5.987x10-\min-1;取样时间,min;
联祥结束至计数开始之间经过的时间,mint计数时间,min。
7.2.3穿透活性炭滤纸的无机碘对有机碘浓度的影响按公式(5)进行修正。 c-c,(1 -)
式中:
7.3误差
修正前的有机碘的浓度,B·m\;修正后的有机碘的浓度,Bq·m-\;无机碘的浓度,Bum-\;
活性炭滤纸对无机碘的穿透率。其中,为活性炭滤纸对尤机碘的收集效率,见附录B图B1。
7.3.1在平均流量的最人相对误为士5%、计数误差为士10%(置信水平95%)的条件下,微粒碘和无机碘浓度的最大相对误差都为土20%。7.3.2在平内流量的最大相对误差为士5%,计数误差为士10%(置信水半95%)的条件下,有机碘液度的误差还与取样期间的相对湿度有关,若相对湿度不人于50%,则浓度的最人相对误差为土20%;若平均相对湿度大于50%,并月平均相对湿度的最大相对误差为土1U%,则浓度的最大相对误差为土23%;若不考虑相对湿度的影响,则浓度的最大相对误差为十27%,A1取样器的结构如图AI所示:
GB/T 14584—93
附录A
取样器和取样系统
(补充件)
进气口
图A1取样器结构示意图
1进气管:2-固定环;3—缓冲简14—玻璃纤维滤纸:5—金属筛网;6—活性炭滤纸:7一浸演活性炭港简18一取样筛?9橡皮垫周:10—排气管A2取样器部件的材料及规格:
玻璃纤维滤纸:材料为超细玻璃纤维,质量厚度7.46m&cm\,有效直径5cm,对小」1μm的气溶胶微粒的过滤效率近似100%活性炭滤纸:衬底材料为桑皮浆,纸浆厚度10mg:cm-2.椰子壳活性炭,活性炭质量厚度13h.
~15mg·cm2,粒度50μm以下,有效直径5cm;c.浸溃活性炭滤简.20g浸渍活性炭(基炭为油棕炭,浸溃剂为2.0%TE[DA(三乙撑二胺)+2.0%KI(碘化钾),粒度为12~16目)装在内径5cm、深2 cm的不锈钢简内;缓冲简:内径 5 cm、高 3 cm 的不锈钢筒;d
进气管和出气管:内径 3 cm.长 5 cm 的不锈钢管固定环:材料为不锈钢,尺于与相接的进气管,出气、缓冲简的尺寸配合。f.
A3取样器的阻力与流量的关系如图A2所示:B
CB/T14584—93
Q/L-min-
取样器的阻力与流量的关系
A4取样系统的设备及连接方式如图A3所示,图A3取样器系统示意图
1一加热器,2取样器:3真空压月表;1-转于流量计;5累积流量计;6—气流谢节阀;7—抽气案GB/T 14584—93
附录B
活性炭滤纸对无机碘的收集效率(补充件)
活性炭滤纸对无机碘的收集效率与气疏面速度和相对湿度的关系曲线如图BI:益度10C,相对弹度40.5%~50%:避度30,科对湿量)%。
滤纸收集效率与气流面速度和相对湿度的关系图B1
注:图B1照示的收巢效率是滤纸对元素碘的收集效率,这里近似地用它表示滤纸对无机碘的收集效率。附录C
气流面速度对分布参数的影响
(补充件)
C1在相对湿度不人F50%、气流面速度不天于170cm·8的条件下,α值随气流面速度变化的关系式如下:
# 3. 58 × 10-1 — 1. 04 × 10-$ V—1. 12 × 10-# V2式中:α分布参数.mm--;
气流面速度,cm·s
C2按上述拟合公式算出的不向气流面速度下的α值见表C1:表C1各种气流而速度下的α值
气流面速度rcm·s
分布参数mm
+*+( Cl )
CB/T 14584—93
附录D
相对湿度对分布参数的影响
(参考件)
D1相对湿度不大于50%时,分布参数与相对湿度无关;相对湿度大于50%时,α随相对湿度的增大而减小。
D2在面速度为16.7cm·s-条件下,相对湿度在50%~100%范用内.α值随相对湿度变化的关系式如下:
a = 7. 28 × 10 : — 8. 88 × 10 111 + 2. 55 × 10 -112中,
分布参数,mm1
H-相对湿度,
D3按上述拟合公式算出的各种相对湿度下的值及归化因子见表D1:表 D1各种相对碰度下的α值及归-化因子相对湿疫,乐
分布参数,n
归一化因子
表D1 中的归一化因了可用于修正其他面速度下相对湿度对α值的影响,D4
附录E
不同分布参数下的值示例
(参考件)
对七探测录敏体积为 78 m\的反康普顿Gc(Li)7 谱仪,不同分个参数 所对应的u·l 俏见表E1t
· ,,%
附加说明:
不同分布参数下的·值
本标准由国家坏境保护局高和中国核工业总公司提出。本标准由中国原了能科学研究院负责起草,本标准丰要起草人哈继录,夏益华、张超、甘霖、岳维宏。0,18
小提示:此标准内容仅展示完整标准里的部分截取内容,若需要完整标准请到上方自行免费下载完整标准文档。
标准图片预览:





- 其它标准
- 热门标准
- 国家标准(GB)
- GB/T2828.1-2012 计数抽样检验程序 第1部分:按接收质量限(AQL)检索的逐批检验抽样计划
- GB/T18204.4-2000 公共场所毛巾、床上卧具微生物检验方法细菌总数测定
- GB/T23892.3-2009 滑动轴承 稳态条件下流体动压可倾瓦块止推轴承 第3部分:可倾瓦块止推轴承计算的许用值
- GB/T11839-1989 二氧化铀芯块中硼的测定 姜黄素萃取光度法
- GB/T6122.1-2002 圆角铣刀 第1部分:型式和尺寸
- GB/T7433-1987 对称电缆载波通信系统抗无线电广播和通信干扰的指标
- GB/T21238-2007 玻璃纤维增强塑料夹砂管
- GB/T28809-2012 轨道交通 通信、信号和处理系统 信号用安全相关电子系统
- GB/T9124.1-2019 钢制管法兰 第1部分:PN 系列
- GB17945-2024 消防应急照明和疏散指示系统
- GB15603-2022 危险化学品仓库储存通则
- GB/T24974—2010 收费用手动栏杆
- GB6819-1996 溶解乙炔
- GB/T9239-1988 刚性转子平衡品质 许用不平衡的确定
- GB/T15917.3-1995 金属镝及氧化镝化学分析方法 对氯苯基荧光酮--溴化十六烷基三甲基胺分光光度法测定钽量
- 行业新闻
请牢记:“bzxz.net”即是“标准下载”四个汉字汉语拼音首字母与国际顶级域名“.net”的组合。 ©2025 标准下载网 www.bzxz.net 本站邮件:bzxznet@163.com
网站备案号:湘ICP备2025141790号-2
网站备案号:湘ICP备2025141790号-2