- 您的位置:
- 标准下载网 >>
- 标准分类 >>
- 国家标准(GB) >>
- GB/T 7216-2009 灰铸铁金相检验
标准号:
GB/T 7216-2009
标准名称:
灰铸铁金相检验
标准类别:
国家标准(GB)
标准状态:
现行-
发布日期:
2009-10-30 出版语种:
简体中文下载格式:
.rar .pdf下载大小:
12.74 MB
替代情况:
替代GB/T 7216-1987

部分标准内容:
ICS 77.140. 80
中华人民共和国国家标准
GB/T7216—2009
代替GB/T7216—1987
灰铸铁金相检验
Metallographictestforgrayeast iron(IS09451:2008MicrostructureofcastironsPart 1:Graphite classification by visualanalysis,MOD)2009-10-30 发布
中华人民共和国国家质量监督检验检疫总局2010-04-01实施
GB/T7216—2009
本标准修改采用IS0)945-1:2008《铸铁显微组织第1部分:石墨分类本标准与1S)945-1:2008相比.其技术性差异如下:目测法》。
修改采用了1S0)945-1:2008中的「型石墨部分.并在结构上作了编辑性修改:本标准增加了石墨分布形状F型.代替1S0945-1:2008中附录B的C型:石墨分布形状的说明中增加F型的说明:增加了珠光体数量、碳化物数量、磷共晶数量、共晶团数量的评定方法及相应评级图。本标准代替GB/T7
本标准与GB/T7216一1987相比.主要技术内容变化如下:标准的名称改为《灰铸铁金相检验》;删除了原标准中表2的\名称”一栏.增加了“石墨实际长度”一栏.石墨长度图片更换为ISO945-1:2008标准[型石墨长度图片:增加了结果表示;
增加了试验报告;
更换了(型石墨的图片;
删除了“珠光体片间距”检验项目:删除了“基体组织特征”;
删除了“碳化物分布形状”;
删除了“磷共晶分布形状”;
将原标准共晶团数量在40×下的图片更换为50×下的图片。本标准的附录A为资料性附录。
本标准由中国机械工业联合会提出。本标准由全国铸造标准化技术委员会(SAC/TC54)归口。本标准负责起草单位:上海材料研究所、沈阳铸造研究所。本标准参加起草单位:东南大学、东风汽车有限公司工艺研究所、一汽铸造有限公司铸造研究所。本标准主要起草人:杨力、孙国雄、张寅、洪晓先、龚应时、王成刚、陆慧。本标准所代替标准的历次版本发布情况为:GB/T72
灰铸铁金相检验
本标准规定了在光学显微镜下灰铸铁显微组织的评定方法。GB/T 7216—2009
本标准对石墨分布形状、石墨长度、珠光体数量、碳化物数量、磷共晶数量、共晶团数量的评定方法作了规定.并列出了相应评级图。本标准适用于评定普通和低合金灰铸铁的显微组织。规范性引用文件
下列文件中的条款通过本标准的引用而成为本标准的条款。凡是注日期的引用文件,其随后所有的修改单(不包括勘误的内容)或修订版均不适用于本标准.然而.鼓励根据本标准达成协议的各方研究是否可使用这些文件的最新版本。凡是不注日期的引用文件.其最新版本适用于本标准。GB/T9439灰铸铁件
GB/T13298金属显微组织检验方法3试样的制备
3.1金相试样按GB/T9439规定在与铸件同时浇注、同炉热处理的试块或铸件上截取,3.2金相试样的制备按GB/T13298规定执行.截取和制备金相试样过程中应防止组织发生变化、石墨剥落及石墨电尾.试样表面应光洁.不允许有粗大的划痕。检验项目和评级图
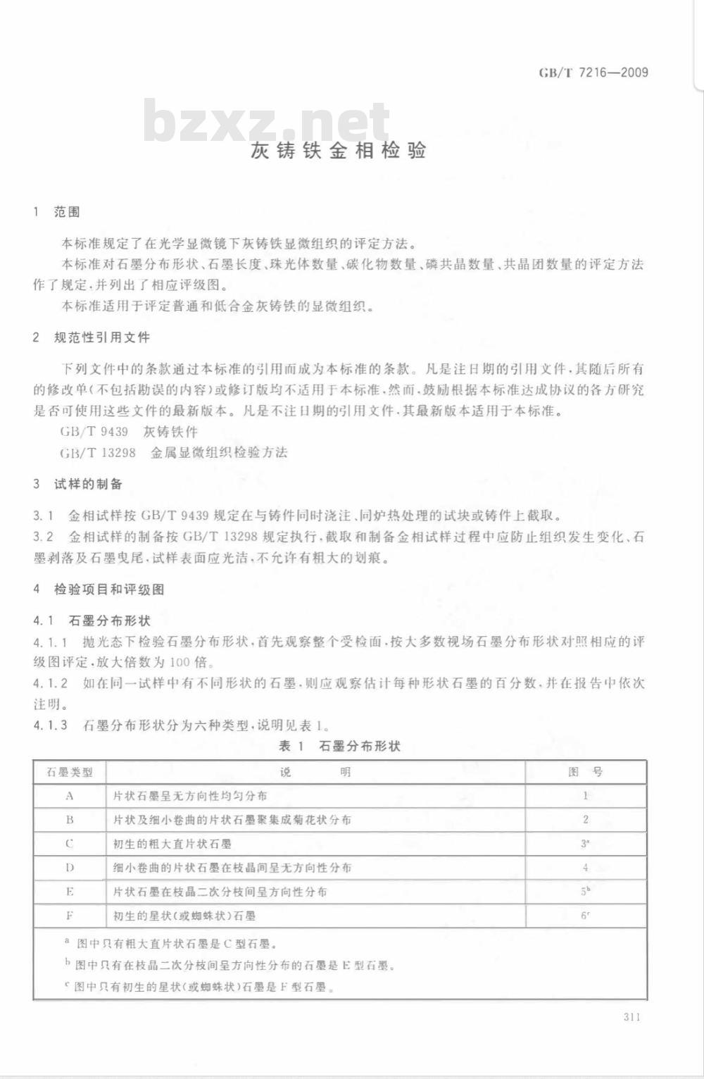
4.1石墨分布形状
4.1.1抛光态下检验石墨分布形状,首先观察整个受检面.按大多数视场石墨分布形状对照相应的评级图评定.放大倍数为100倍。
4.1.2如在同一试样中有不同形状的石墨.则应观察估计每种形状石墨的百分数.并在报告中依次注明。
石墨分布形状分为六种类型说明见表1。表 1石墨分布形状
石墨类型
片状石墨呈无方向性均匀分布
片状及细小卷曲的片状石墨聚集成菊花状分布初生的粗大直片状石墨
细小卷曲的片状石墨在枝晶间呈无方向性分布片状石墨在枝晶二次分枝间呈方向性分布初生的星状(或蜘蛛状)石墨
a图中只有粗大直片状石墨是C型石墨。b图中只有在枝晶二次分枝间呈方向性分布的石墨是E型石墨。图中只有初生的星状(或蜘蛛状)石墨是F型石墨图号
GB/T 7216—2009
图1A型
图3C型
图2B型
图4D型
图6F型
4.2石墨长度
CB/T7216—2009
4.2.1抛光态下检验石墨长度.首先观察整个受检面,选择有代表性的视场.按其中最长的三条石墨的平均值.分八级评定,被测量的视场不少于三个,放大倍数为100倍。4.2.2如果采用图像分析仪,在抛光态下直接进行阈值分割.测量每个视场中最长的三条石墨的平均值。被测量的视场不少于十个。4.2.3
石墨长度分为八级.规定见表2。表2石墨长度的分级
在100×下观察石墨长度/
>12~25
图93级
实际石墨长度/
>0.120.25
>0.06~0.12
GB/T7216—2009
4.3珠光体数量
图115级
图148级
抛光态试样经2%~5%硝酸酒精溶液侵蚀后检验珠光体数量百分比(珠光体十铁素体一4.3.1
100%),以大多数的视场对照相应的A(薄壁铸件)、B(厚壁铸件)评级图评定,放大倍数为100倍,4.3.2
珠光体数量分为八级.规定见表3。表3
珠光体数量
珠光体数量/
<98~95
<95~85
<85~75
<75~65
<65~55
<55~45
15a)、15b)
16a)、16b)
17 a)17 b)
18a)、18b)
19a)、19b)
20 a)、20 b)
21a)21b)
22a)、22b)
a)珠98
a)珠95
a)珠90
珠光体≥98%
珠光体95%~98%
珠光体85%~95%
6)珠98
1)珠95bzxZ.net
b)珠90
GB/T7216—2009
GB/T7216—2009
a)珠80
a)珠70
a)珠60
图18珠光体75%~85%
图19珠光体65%~75%
图20珠光体55%~65%
b)珠80
b)珠70
b)珠60
4.4碳化物数量
a)珠50
a)珠40
珠光体45%55%
图22珠光体<45%
b)珠50
b)珠40
GB/T 7216—2009
抛光态试样经2%~5%硝酸酒精溶液侵蚀后检验碳化物数量百分比.按大多数视场对照标准4.4.1
评级图评定.放大倍数为100倍。4.4.2碳化物数量分为六级.规定见表4。表4碳化物数量
碳化物数量/%
GB/T7216—2009
图23碳1
图25碳5
图27碳15
4.5磷共晶数量
图24碳3
图28碳20
4.5.1抛光态试样经2%~5%硝酸酒精溶液侵蚀后检验磷共晶数量的百分比,按大多数视场对照标准评级图评定、放大倍数为100倍。4.5.2磷共晶数量分六级,规定见表5;磷共晶类型参见附录A。318
表5磷共晶数量
磷共晶数量/%
GB/T 7216—2009
小提示:此标准内容仅展示完整标准里的部分截取内容,若需要完整标准请到上方自行免费下载完整标准文档。
中华人民共和国国家标准
GB/T7216—2009
代替GB/T7216—1987
灰铸铁金相检验
Metallographictestforgrayeast iron(IS09451:2008MicrostructureofcastironsPart 1:Graphite classification by visualanalysis,MOD)2009-10-30 发布
中华人民共和国国家质量监督检验检疫总局2010-04-01实施
GB/T7216—2009
本标准修改采用IS0)945-1:2008《铸铁显微组织第1部分:石墨分类本标准与1S)945-1:2008相比.其技术性差异如下:目测法》。
修改采用了1S0)945-1:2008中的「型石墨部分.并在结构上作了编辑性修改:本标准增加了石墨分布形状F型.代替1S0945-1:2008中附录B的C型:石墨分布形状的说明中增加F型的说明:增加了珠光体数量、碳化物数量、磷共晶数量、共晶团数量的评定方法及相应评级图。本标准代替GB/T7
本标准与GB/T7216一1987相比.主要技术内容变化如下:标准的名称改为《灰铸铁金相检验》;删除了原标准中表2的\名称”一栏.增加了“石墨实际长度”一栏.石墨长度图片更换为ISO945-1:2008标准[型石墨长度图片:增加了结果表示;
增加了试验报告;
更换了(型石墨的图片;
删除了“珠光体片间距”检验项目:删除了“基体组织特征”;
删除了“碳化物分布形状”;
删除了“磷共晶分布形状”;
将原标准共晶团数量在40×下的图片更换为50×下的图片。本标准的附录A为资料性附录。
本标准由中国机械工业联合会提出。本标准由全国铸造标准化技术委员会(SAC/TC54)归口。本标准负责起草单位:上海材料研究所、沈阳铸造研究所。本标准参加起草单位:东南大学、东风汽车有限公司工艺研究所、一汽铸造有限公司铸造研究所。本标准主要起草人:杨力、孙国雄、张寅、洪晓先、龚应时、王成刚、陆慧。本标准所代替标准的历次版本发布情况为:GB/T72
灰铸铁金相检验
本标准规定了在光学显微镜下灰铸铁显微组织的评定方法。GB/T 7216—2009
本标准对石墨分布形状、石墨长度、珠光体数量、碳化物数量、磷共晶数量、共晶团数量的评定方法作了规定.并列出了相应评级图。本标准适用于评定普通和低合金灰铸铁的显微组织。规范性引用文件
下列文件中的条款通过本标准的引用而成为本标准的条款。凡是注日期的引用文件,其随后所有的修改单(不包括勘误的内容)或修订版均不适用于本标准.然而.鼓励根据本标准达成协议的各方研究是否可使用这些文件的最新版本。凡是不注日期的引用文件.其最新版本适用于本标准。GB/T9439灰铸铁件
GB/T13298金属显微组织检验方法3试样的制备
3.1金相试样按GB/T9439规定在与铸件同时浇注、同炉热处理的试块或铸件上截取,3.2金相试样的制备按GB/T13298规定执行.截取和制备金相试样过程中应防止组织发生变化、石墨剥落及石墨电尾.试样表面应光洁.不允许有粗大的划痕。检验项目和评级图
4.1石墨分布形状
4.1.1抛光态下检验石墨分布形状,首先观察整个受检面.按大多数视场石墨分布形状对照相应的评级图评定.放大倍数为100倍。
4.1.2如在同一试样中有不同形状的石墨.则应观察估计每种形状石墨的百分数.并在报告中依次注明。
石墨分布形状分为六种类型说明见表1。表 1石墨分布形状
石墨类型
片状石墨呈无方向性均匀分布
片状及细小卷曲的片状石墨聚集成菊花状分布初生的粗大直片状石墨
细小卷曲的片状石墨在枝晶间呈无方向性分布片状石墨在枝晶二次分枝间呈方向性分布初生的星状(或蜘蛛状)石墨
a图中只有粗大直片状石墨是C型石墨。b图中只有在枝晶二次分枝间呈方向性分布的石墨是E型石墨。图中只有初生的星状(或蜘蛛状)石墨是F型石墨图号
GB/T 7216—2009
图1A型
图3C型
图2B型
图4D型
图6F型
4.2石墨长度
CB/T7216—2009
4.2.1抛光态下检验石墨长度.首先观察整个受检面,选择有代表性的视场.按其中最长的三条石墨的平均值.分八级评定,被测量的视场不少于三个,放大倍数为100倍。4.2.2如果采用图像分析仪,在抛光态下直接进行阈值分割.测量每个视场中最长的三条石墨的平均值。被测量的视场不少于十个。4.2.3
石墨长度分为八级.规定见表2。表2石墨长度的分级
在100×下观察石墨长度/
>12~25
图93级
实际石墨长度/
>0.120.25
>0.06~0.12
GB/T7216—2009
4.3珠光体数量
图115级
图148级
抛光态试样经2%~5%硝酸酒精溶液侵蚀后检验珠光体数量百分比(珠光体十铁素体一4.3.1
100%),以大多数的视场对照相应的A(薄壁铸件)、B(厚壁铸件)评级图评定,放大倍数为100倍,4.3.2
珠光体数量分为八级.规定见表3。表3
珠光体数量
珠光体数量/
<98~95
<95~85
<85~75
<75~65
<65~55
<55~45
15a)、15b)
16a)、16b)
17 a)17 b)
18a)、18b)
19a)、19b)
20 a)、20 b)
21a)21b)
22a)、22b)
a)珠98
a)珠95
a)珠90
珠光体≥98%
珠光体95%~98%
珠光体85%~95%
6)珠98
1)珠95bzxZ.net
b)珠90
GB/T7216—2009
GB/T7216—2009
a)珠80
a)珠70
a)珠60
图18珠光体75%~85%
图19珠光体65%~75%
图20珠光体55%~65%
b)珠80
b)珠70
b)珠60
4.4碳化物数量
a)珠50
a)珠40
珠光体45%55%
图22珠光体<45%
b)珠50
b)珠40
GB/T 7216—2009
抛光态试样经2%~5%硝酸酒精溶液侵蚀后检验碳化物数量百分比.按大多数视场对照标准4.4.1
评级图评定.放大倍数为100倍。4.4.2碳化物数量分为六级.规定见表4。表4碳化物数量
碳化物数量/%
GB/T7216—2009
图23碳1
图25碳5
图27碳15
4.5磷共晶数量
图24碳3
图28碳20
4.5.1抛光态试样经2%~5%硝酸酒精溶液侵蚀后检验磷共晶数量的百分比,按大多数视场对照标准评级图评定、放大倍数为100倍。4.5.2磷共晶数量分六级,规定见表5;磷共晶类型参见附录A。318
表5磷共晶数量
磷共晶数量/%
GB/T 7216—2009
小提示:此标准内容仅展示完整标准里的部分截取内容,若需要完整标准请到上方自行免费下载完整标准文档。

标准图片预览:





- 热门标准
- 国家标准(GB)
- GB/T37649-2019 化妆品中硫柳汞和苯基汞的测定高效液相色谱-电感耦合等离子体质谱法
- GB/T869-1986 沉头铆钉
- GB/T42999-2023 家用纺织品 织物遮光性的测定 照度计法
- GB/T38142-2019 ISO 4918:2016 弹性、纺织和层压铺地物脚轮椅测试
- GB/Z42533-2023 液压传动 系统 系统清洁度与构成该系统的元件清洁度和油液污染度理论关联法
- GB/T1599-2002 锑锭
- GB/T23344-2009 纺织品 4-氨基偶氮苯的测定
- GB/T40442-2021 纸、纸板和纸浆纤维组成分析中质量因子的测定
- GB/T1357-1987 渐开线圆柱齿轮模数
- GB/T7932-2003 气动系统通用技术条件
- GB/T18235.1-2000 信息技术 高性能并行接口 第1部分:机械、电气及信号协议规范(HIPPI-PH)
- GB3404-1982 硅质玻璃原料化学分析方法
- GB/T13182-2007 碘化钠(铊)闪烁体和碘化钠(铊)闪烁探测器
- GB/T22089-2008 电水壶性能要求及试验方法
- GB/T27888.3-2011 船舶与海上技术 船舶与海上结构物的排水系统 第3部分:真空系统的卫生水排放及排放管道
- 行业新闻
请牢记:“bzxz.net”即是“标准下载”四个汉字汉语拼音首字母与国际顶级域名“.net”的组合。 ©2009 标准下载网 www.bzxz.net 本站邮件:bzxznet@163.com
网站备案号:湘ICP备2023016450号-1
网站备案号:湘ICP备2023016450号-1