- 您的位置:
- 标准下载网 >>
- 标准分类 >>
- 国家标准(GB) >>
- GB/T 15500-1995 利用电子随机数抽样器进行随机抽样的方法
标准号:
GB/T 15500-1995
标准名称:
利用电子随机数抽样器进行随机抽样的方法
标准类别:
国家标准(GB)
英文名称:
Methods of random sampling by utilizing electronic sampler of random number标准状态:
已作废-
发布日期:
1995-01-04 -
实施日期:
1995-03-01 -
作废日期:
2009-01-01 出版语种:
简体中文下载格式:
.rar.pdf下载大小:
227.49 KB
替代情况:
被GB/T 10111-2008代替
点击下载
标准简介:
标准下载解压密码:www.bzxz.net
本标准规定了利用电子随机数抽样器获得随机数并进行简单随机抽样的方法。本标准适用于各领域中的抽样调查和产品质量抽样检验的样本抽龋 GB/T 15500-1995 利用电子随机数抽样器进行随机抽样的方法 GB/T15500-1995
本标准规定了利用电子随机数抽样器获得随机数并进行简单随机抽样的方法。本标准适用于各领域中的抽样调查和产品质量抽样检验的样本抽龋
部分标准内容:
中华人民共和国国家标准
利用电子随机数抽样器
进行随机抽样的方法
Methods of random sampling by utilizingelectronic sampler of random number主题内容与适用范围
GB/T155001995
本标准规定了利用电子随机数抽样器获得随机数并进行简单随机抽样的方法。本标准适用于各领域中的抽样调查和产品质量抽样检验的样本抽取。2引用标准
GB10111—88利用随机数殷子进行随机抽样的方法3术语
3.1抽样:随机抽取或组成样本的过程。3.2简单随机抽样:从包含N个个体的总体中,抽取\个个体,使包含有个个体的所有可能的组合被抽取的可能性都相等。
按简单随机抽样的定义,总体中每个单元(或单位产品)被抽到样本中的可能性都相等。3.3溢出:显示的随机数大T总体或批量N。4符号
N—总体的大小或产品的批量;
n样本量:
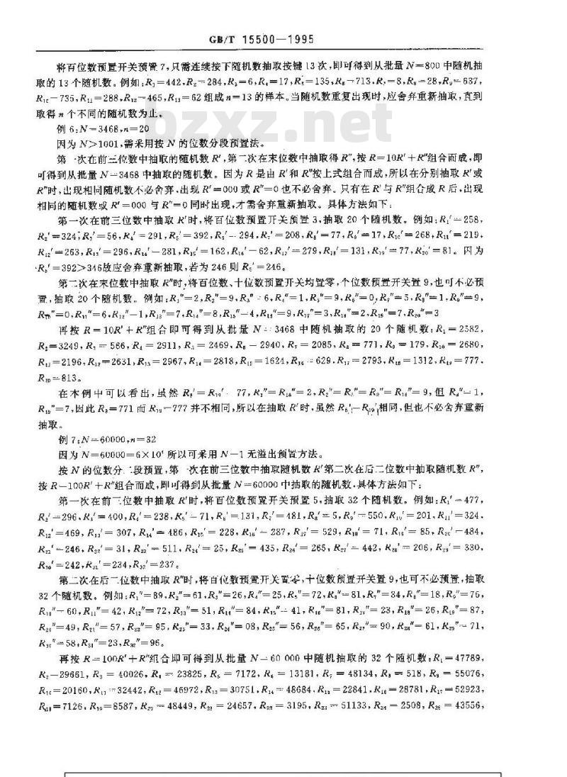
R一--·用电子随机数抽样器获得的随机数。5电子随机数抽样器及其使用方法5.1电了随机数抽样器是采用专用随机数发生器模块等电子器件组成的随机抽样器,其外形见图1.国家技术监督局1995-01-04批准1995-03-01实施
CB/T 15500—1995
砸机数
图1电了随机数抽样器
1—电源开关2—百位效显示屏,3—百位数预置开关14—+位数显示屏;5十位数预置开关;6—个位数显示屏,7个位数预置开关,8—随机数抽取按键+9—外壳5.2随机抽样程序
把抽样单元或单位产品按自然数从\1\开始顺序编号,然后用获得的随机数对号抽取,如抽样单元或单位产品不便-于编时,例如批基很大的小元件.也可以光获得随机数,然后遂个点数元件,按随机数抽取。
5. 3电子随机数抽样器的使用方法5. 3. 1总体大小或批量 N 的预胃方法总体大小或批量 N 的预置力法有以下一种,根据 N的值选择其中的一种。5.3.1.1方法;根据总体大小或批量N范围的预置方法见表1。表 1根据 N范園的预署方法
N的范圃
11≤Ns99bzxZ.net
101N999
N的预置方法
百位数、十位数预留并关复零,个位数预置开关置 N百位数预置开关置零十位数预置开关预受N的上位数字百位数插置开关预置N的百位数字按N的位数分段预量;各段预置方法同上GB/T 15500—1995
5.3.1.2方法二:当总体大小或批量N一AX10°时,来用N的值减1预置法,此种方法可保证被灿取的随机数小于或等于批量数N,不会产生大于批量数N的溢出现象。上式中的A1,2,3,4,5.6,7.8.9,b--1,2,3,4.5..*.--**
N—1无溢出预置方法见表2。
表2N--1无溢出预罩法
N的值
10.20+30,40,50,60.70,80,99,100200,300.400,500,600,700,800,900,10002000,8000,4000.5000.6000.7000.8000,9000,10C005.3.2随机数R的读取方法
N—1预置方法
百位数预實开关置等,十位数预罩按 N的十位数字减 1随遣
百位预开关接N的百位数字减1留接N的位教分段预置,各段预置方法同5.3.2.1方法:当电子随机抽样器采用5.3.1.1的方法预置总体或批量N后,按下电源开关接通电源。这时每按-次随机数抽取按键,显示屏就可显示一个抽取的随机数R。,若0将百位数、十位数预置开关均置零,个位数面置开关置8,只需连续按下随机数抽取按链2饮,即可得到从批量 N一8 中随机抽取的两个随机数 R1R2。例如 R,一I,R,一6 组成 N-2 的样本,若第二次抽取的数字与第次抽取的数字相同时,应含弃重新抽取。例 2:N=16,n—3
将百位数预开关置零,十位数预置开关登1.只需连续按下随机数抽取按键3次,即可得到随机抽取的 3个随机数 R。若 0≤K。≤16,则随机数 R就取 R。例如:R一11,R=3.R,=4组成 n-3的样本。若抽取的随机数R。>16或R。0或重复出现时,应将这个随机数舍弃重新抽取。例 3:N= 50,n=5
因为N=50=5×10,所以可采用N-1无溢出预置方法。将百位预置开关置零,十位数预置开关顾登4,只需连续按下随机数抽取按键5次即可得到从N=50中随机抽取的5个随机数。例如:K,-34,R=26,R8,R=00.R,=44。因为R-00代表R=M所以R,取50。组成一5的样本,当随机数重复出现时应舍去重新抽取,直到取得个不同的随机数为止。
例 4:N=484,n=8
将百位数预置开关预置4,只需连续按下随机数抽取按键它次即可得到随机捆取的8个随机数,例如R=123,R2—482,R1,R,=88,R,-324,R,493.R,-88.R-18R—498>484,R,=88 5R相同+故应舍奔重新抽取R、R,(比如得R=42,Rz=364)。于是从N=484中随机抽取的8个随机数为R,-123.R=482.R.=4,R=88,R.-324,R-42,R—364.R—18组成n=8的样本。例5.N-=800,=13
因为N=800=8×10°.所以可采用N—1无游出预置方法。GB/T 15500—1995
将百位数预置开关预臀7,只需连续接下随机数抽取按键13次,即可得到从批量N=800中随机抽取的13个随机数。例如R,=442,Rz284,R=6,R=17,R,—135,K,—713.R,=8,R=28R-637,R—735,R1=288R-465,R1=62组成1=13的样本,当随机数重复出现时,应舍弃重新抽取,直到取得个本同的随机数为止。
例6:N-3468,n=20
因为N>1001,需采用按N的位数分段预置法。第-次在前三位数中抽取的随机数R,第一次在末位数中抽取得R\,按R=10R\十R\组合而成,即可得到从批量N-3468中抽取的随机数。因为R是由R和R\按上式组合而成,所以在分别抽取R'或R\时,出现相同随机数不必含弃.出现R'=000或R\=0也不必舍弃。只有在R'与R\组合成R后,出现相向的随机数或R=000与R\=0同时出现,才需舍弃重新抽取。具体方法如下第一次在前三位数中抽取K时,将百位数预置元关预暨3.抽取20个随机数,例如:R一258,R=324,R,=56,R=291,Rs=392,R-.294.R=208,R=77,R=17,Rc=268R1=219R2—263,R=296,Ru281,Rs=162,Re—62,R1=279,R=131,Rg = 77,Ko=81。丙为R,=392>316故应舍弃重新抽取,若为246则R:=246。第二次在未位数中抽取R\时,将百位数、十位数预置开关均置零,个位数预登开关9,也可不必预置,抽取20个随机数。例如:R\=2,R\=9.R\:6.R\=1,R\=9,R\-0,R\=5,R\=1R\=9,Rm\=0,R..\=6.R\-1,R3\-7,R\-8,R\-4,R\-9,R,\=3,R\\-2.R\-7.R\-3再按R=10R+R\组合即可得到从批量N=:3468中随机抽取的20个随机数:R,=2582,R=3249, R, - 566,R = 2911, R: = 2469. R 2940, R, = 2085, Ra - 771, R。= 179,R1 = 2680,Ru=2196,R12—2631,R=2967,R1.=2818,Rts=1621,Rs=629.R.2793,Re=1312,Rl=777.Ran813.
在本例中可以着出,虽然 R\= R77,K\=Rla\= 2,R\= R\=R\= R\= 9,但 R\- 1,R.\=7,因此R,=771而R一777并不相同,所以在抽取R时,虽然R,-R相同,但也不必含舍弃重新抽取,
例7:N-60000,=32
因为N=60000=6×101所以可采用N1无溢出预置方法。按N的位数分,段预置,第-次在前三位数中抽取随机数R第二饮在店二位数中抽取随机数R\,按R-100R'十R\组合而成,即可得到从批量N=60000中拖取的随机数.具体方法如下:第一次在前一位数中抽取R时,将百位数预置开关预置5,抽取32个随机数。例如:R,一477,R/-296.R=400,R=238,K-71,R=131,R=481,R*5,R-550,R=201,RI=324.R12=469,R,=307,R=486,R=228,R-287Ri=529,R=7l,Rs=85,Rz-484,K -246.R2=31,Ra-511,Rzt= 25,Rz-435,R2=265,Kz - 442,Kz 206,Rzg=330,Ro=242..1 =234,Rs2 -237.
第二次在后一位数中抽取R\时,将白位数预置开关置零,十位数预置开关置9,也可不必预置,抽取32个随机数。例如.R,\=89,R\=61.R\=26,R.\-25,R,\=72,R\--81,R\=84,R\-18,R。\=76,R.\-- 60,R1\= 42, Rt\- 72, Ra\- 51, R.\= 84,Rs\- 41, R\= 81, Rw\= 23, R1\= 26, Rls\= 87.R2\=49,Rg\=57,R\=95,Kz\=33,R\=08,Rs\=56,R2\=65,R2\90,R\-61,Rz\r71Ry\- 58,Rs\=-23,Raz\= 96.再按R100R+R\组合即可得到从批量N-60000中随机抽取的32个随机数:R,=47789,Kz—29661,R= 40026,R, -- 23825,R.= 7172,R=13181,R, =48134,R, 518,R= 55076R=20160,.-32442,R=46972,R=30751.R48684.R.=22841.R-28781,R.52923R=7126.R=8587,K--48449,R=24657.Re=3195,R:--51133,Ru-2508,R2e=43556GB/T15500
—1995
R—26565,R=44290,R2u-20661.Rag=33071,Rao=24258,R—23423,Ra—23796。在本例中可以君出,星然R=Rs=71,R\=R\=72,R\-R\—81,R\=R\=61,但R\=72,K.\一26,因此Rs=7172,R=.7126并不相同,所以与上例相同,在分别抽取R'与R\时,出现相同的随机数不必舍弃,只有在R与R\组合成R后,再出现相同的随机教才需舍弃重新抽取。附加说明,
本标准由江苏省标准局提出。
本标准由全国统计方法应用标准化技术委员会归口。本标准起草单位:江苏标准技术开发公司中国标准化与信息分类编码研究所。本标准上要起草人阔纪扬、刘平均、手振凡、许述宁、严如琴。
小提示:此标准内容仅展示完整标准里的部分截取内容,若需要完整标准请到上方自行免费下载完整标准文档。
利用电子随机数抽样器
进行随机抽样的方法
Methods of random sampling by utilizingelectronic sampler of random number主题内容与适用范围
GB/T155001995
本标准规定了利用电子随机数抽样器获得随机数并进行简单随机抽样的方法。本标准适用于各领域中的抽样调查和产品质量抽样检验的样本抽取。2引用标准
GB10111—88利用随机数殷子进行随机抽样的方法3术语
3.1抽样:随机抽取或组成样本的过程。3.2简单随机抽样:从包含N个个体的总体中,抽取\个个体,使包含有个个体的所有可能的组合被抽取的可能性都相等。
按简单随机抽样的定义,总体中每个单元(或单位产品)被抽到样本中的可能性都相等。3.3溢出:显示的随机数大T总体或批量N。4符号
N—总体的大小或产品的批量;
n样本量:
R一--·用电子随机数抽样器获得的随机数。5电子随机数抽样器及其使用方法5.1电了随机数抽样器是采用专用随机数发生器模块等电子器件组成的随机抽样器,其外形见图1.国家技术监督局1995-01-04批准1995-03-01实施
CB/T 15500—1995
砸机数
图1电了随机数抽样器
1—电源开关2—百位效显示屏,3—百位数预置开关14—+位数显示屏;5十位数预置开关;6—个位数显示屏,7个位数预置开关,8—随机数抽取按键+9—外壳5.2随机抽样程序
把抽样单元或单位产品按自然数从\1\开始顺序编号,然后用获得的随机数对号抽取,如抽样单元或单位产品不便-于编时,例如批基很大的小元件.也可以光获得随机数,然后遂个点数元件,按随机数抽取。
5. 3电子随机数抽样器的使用方法5. 3. 1总体大小或批量 N 的预胃方法总体大小或批量 N 的预置力法有以下一种,根据 N的值选择其中的一种。5.3.1.1方法;根据总体大小或批量N范围的预置方法见表1。表 1根据 N范園的预署方法
N的范圃
11≤Ns99bzxZ.net
101N999
N的预置方法
百位数、十位数预留并关复零,个位数预置开关置 N百位数预置开关置零十位数预置开关预受N的上位数字百位数插置开关预置N的百位数字按N的位数分段预量;各段预置方法同上GB/T 15500—1995
5.3.1.2方法二:当总体大小或批量N一AX10°时,来用N的值减1预置法,此种方法可保证被灿取的随机数小于或等于批量数N,不会产生大于批量数N的溢出现象。上式中的A1,2,3,4,5.6,7.8.9,b--1,2,3,4.5..*.--**
N—1无溢出预置方法见表2。
表2N--1无溢出预罩法
N的值
10.20+30,40,50,60.70,80,99,100200,300.400,500,600,700,800,900,10002000,8000,4000.5000.6000.7000.8000,9000,10C005.3.2随机数R的读取方法
N—1预置方法
百位数预實开关置等,十位数预罩按 N的十位数字减 1随遣
百位预开关接N的百位数字减1留接N的位教分段预置,各段预置方法同5.3.2.1方法:当电子随机抽样器采用5.3.1.1的方法预置总体或批量N后,按下电源开关接通电源。这时每按-次随机数抽取按键,显示屏就可显示一个抽取的随机数R。,若0
将百位数预开关置零,十位数预置开关登1.只需连续按下随机数抽取按键3次,即可得到随机抽取的 3个随机数 R。若 0≤K。≤16,则随机数 R就取 R。例如:R一11,R=3.R,=4组成 n-3的样本。若抽取的随机数R。>16或R。0或重复出现时,应将这个随机数舍弃重新抽取。例 3:N= 50,n=5
因为N=50=5×10,所以可采用N-1无溢出预置方法。将百位预置开关置零,十位数预置开关顾登4,只需连续按下随机数抽取按键5次即可得到从N=50中随机抽取的5个随机数。例如:K,-34,R=26,R8,R=00.R,=44。因为R-00代表R=M所以R,取50。组成一5的样本,当随机数重复出现时应舍去重新抽取,直到取得个不同的随机数为止。
例 4:N=484,n=8
将百位数预置开关预置4,只需连续按下随机数抽取按键它次即可得到随机捆取的8个随机数,例如R=123,R2—482,R1,R,=88,R,-324,R,493.R,-88.R-18R—498>484,R,=88 5R相同+故应舍奔重新抽取R、R,(比如得R=42,Rz=364)。于是从N=484中随机抽取的8个随机数为R,-123.R=482.R.=4,R=88,R.-324,R-42,R—364.R—18组成n=8的样本。例5.N-=800,=13
因为N=800=8×10°.所以可采用N—1无游出预置方法。GB/T 15500—1995
将百位数预置开关预臀7,只需连续接下随机数抽取按键13次,即可得到从批量N=800中随机抽取的13个随机数。例如R,=442,Rz284,R=6,R=17,R,—135,K,—713.R,=8,R=28R-637,R—735,R1=288R-465,R1=62组成1=13的样本,当随机数重复出现时,应舍弃重新抽取,直到取得个本同的随机数为止。
例6:N-3468,n=20
因为N>1001,需采用按N的位数分段预置法。第-次在前三位数中抽取的随机数R,第一次在末位数中抽取得R\,按R=10R\十R\组合而成,即可得到从批量N-3468中抽取的随机数。因为R是由R和R\按上式组合而成,所以在分别抽取R'或R\时,出现相同随机数不必含弃.出现R'=000或R\=0也不必舍弃。只有在R'与R\组合成R后,出现相向的随机数或R=000与R\=0同时出现,才需舍弃重新抽取。具体方法如下第一次在前三位数中抽取K时,将百位数预置元关预暨3.抽取20个随机数,例如:R一258,R=324,R,=56,R=291,Rs=392,R-.294.R=208,R=77,R=17,Rc=268R1=219R2—263,R=296,Ru281,Rs=162,Re—62,R1=279,R=131,Rg = 77,Ko=81。丙为R,=392>316故应舍弃重新抽取,若为246则R:=246。第二次在未位数中抽取R\时,将百位数、十位数预置开关均置零,个位数预登开关9,也可不必预置,抽取20个随机数。例如:R\=2,R\=9.R\:6.R\=1,R\=9,R\-0,R\=5,R\=1R\=9,Rm\=0,R..\=6.R\-1,R3\-7,R\-8,R\-4,R\-9,R,\=3,R\\-2.R\-7.R\-3再按R=10R+R\组合即可得到从批量N=:3468中随机抽取的20个随机数:R,=2582,R=3249, R, - 566,R = 2911, R: = 2469. R 2940, R, = 2085, Ra - 771, R。= 179,R1 = 2680,Ru=2196,R12—2631,R=2967,R1.=2818,Rts=1621,Rs=629.R.2793,Re=1312,Rl=777.Ran813.
在本例中可以着出,虽然 R\= R77,K\=Rla\= 2,R\= R\=R\= R\= 9,但 R\- 1,R.\=7,因此R,=771而R一777并不相同,所以在抽取R时,虽然R,-R相同,但也不必含舍弃重新抽取,
例7:N-60000,=32
因为N=60000=6×101所以可采用N1无溢出预置方法。按N的位数分,段预置,第-次在前三位数中抽取随机数R第二饮在店二位数中抽取随机数R\,按R-100R'十R\组合而成,即可得到从批量N=60000中拖取的随机数.具体方法如下:第一次在前一位数中抽取R时,将百位数预置开关预置5,抽取32个随机数。例如:R,一477,R/-296.R=400,R=238,K-71,R=131,R=481,R*5,R-550,R=201,RI=324.R12=469,R,=307,R=486,R=228,R-287Ri=529,R=7l,Rs=85,Rz-484,K -246.R2=31,Ra-511,Rzt= 25,Rz-435,R2=265,Kz - 442,Kz 206,Rzg=330,Ro=242..1 =234,Rs2 -237.
第二次在后一位数中抽取R\时,将白位数预置开关置零,十位数预置开关置9,也可不必预置,抽取32个随机数。例如.R,\=89,R\=61.R\=26,R.\-25,R,\=72,R\--81,R\=84,R\-18,R。\=76,R.\-- 60,R1\= 42, Rt\- 72, Ra\- 51, R.\= 84,Rs\- 41, R\= 81, Rw\= 23, R1\= 26, Rls\= 87.R2\=49,Rg\=57,R\=95,Kz\=33,R\=08,Rs\=56,R2\=65,R2\90,R\-61,Rz\r71Ry\- 58,Rs\=-23,Raz\= 96.再按R100R+R\组合即可得到从批量N-60000中随机抽取的32个随机数:R,=47789,Kz—29661,R= 40026,R, -- 23825,R.= 7172,R=13181,R, =48134,R, 518,R= 55076R=20160,.-32442,R=46972,R=30751.R48684.R.=22841.R-28781,R.52923R=7126.R=8587,K--48449,R=24657.Re=3195,R:--51133,Ru-2508,R2e=43556GB/T15500
—1995
R—26565,R=44290,R2u-20661.Rag=33071,Rao=24258,R—23423,Ra—23796。在本例中可以君出,星然R=Rs=71,R\=R\=72,R\-R\—81,R\=R\=61,但R\=72,K.\一26,因此Rs=7172,R=.7126并不相同,所以与上例相同,在分别抽取R'与R\时,出现相同的随机数不必舍弃,只有在R与R\组合成R后,再出现相同的随机教才需舍弃重新抽取。附加说明,
本标准由江苏省标准局提出。
本标准由全国统计方法应用标准化技术委员会归口。本标准起草单位:江苏标准技术开发公司中国标准化与信息分类编码研究所。本标准上要起草人阔纪扬、刘平均、手振凡、许述宁、严如琴。
小提示:此标准内容仅展示完整标准里的部分截取内容,若需要完整标准请到上方自行免费下载完整标准文档。
标准图片预览:





- 热门标准
- 国家标准(GB)
- GB/T2828.1-2012 计数抽样检验程序 第1部分:按接收质量限(AQL)检索的逐批检验抽样计划
- GB/T18204.4-2000 公共场所毛巾、床上卧具微生物检验方法细菌总数测定
- GB/T23892.3-2009 滑动轴承 稳态条件下流体动压可倾瓦块止推轴承 第3部分:可倾瓦块止推轴承计算的许用值
- GB/T3836.1-2021 爆炸性环境 第1部分:设备 通用要求
- GB/T11839-1989 二氧化铀芯块中硼的测定 姜黄素萃取光度法
- GB/T6122.1-2002 圆角铣刀 第1部分:型式和尺寸
- GB/T7433-1987 对称电缆载波通信系统抗无线电广播和通信干扰的指标
- GB/T21238-2007 玻璃纤维增强塑料夹砂管
- GB17945-2024 消防应急照明和疏散指示系统
- GB/T24974—2010 收费用手动栏杆
- GB/T9239-1988 刚性转子平衡品质 许用不平衡的确定
- GB/T15917.3-1995 金属镝及氧化镝化学分析方法 对氯苯基荧光酮--溴化十六烷基三甲基胺分光光度法测定钽量
- GB/T13985-1992 照相机操作力和强度
- GB/T6397-1986 金属拉伸试验试样
- GB17378.4-2007 海洋监测规范 第4部分:海水分析
- 行业新闻
请牢记:“bzxz.net”即是“标准下载”四个汉字汉语拼音首字母与国际顶级域名“.net”的组合。 ©2025 标准下载网 www.bzxz.net 本站邮件:bzxznet@163.com
网站备案号:湘ICP备2025141790号-2
网站备案号:湘ICP备2025141790号-2