 
			【国家标准(GB)】 牛奶和奶粉中α-群勃龙、β-群勃龙、19-乙烯去甲睾酮和epi-19-乙烯去甲睾酮残留量的测定 液相色谱-串联质谱法
本网站 发布时间:
				2024-06-22 23:14:10
				
				
			- GB/T22976-2008
- 现行
- 点击下载此标准
- 标准号: - GB/T 22976-2008
- 标准名称: - 牛奶和奶粉中α-群勃龙、β-群勃龙、19-乙烯去甲睾酮和epi-19-乙烯去甲睾酮残留量的测定 液相色谱-串联质谱法
- 标准类别: - 国家标准(GB)
- 标准状态: 现行
- 
          	发布日期: 2008-12-31
- 
		 实施日期: 2009-05-01
- 出版语种: 简体中文
- 下载格式: .rar.pdf
- 下载大小: 547.69 KB
- 标准ICS号: 食品技术>>67.050食品试验和分析的一般方法
- 中标分类号: 食品>>食品综合>>X04基础标准与通用方法
 标准简介/下载
标准简介/下载点击下载
标准简介:
										 标准下载解压密码:www.bzxz.net
					 					 
						 
	        
	      本标准规定了牛奶和奶粉中α-群勃龙、β-群勃龙、19-乙烯去甲睾酮和epi-19-乙烯去甲睾酮残留量的高效液相色谱-串联质谱测定方法。本标准适用于牛奶和奶粉中α-群勃龙、β-群勃龙、19-乙烯去甲睾酮和epi-19-乙烯去甲睾酮残留量的测定和确证。 GB/T 22976-2008 牛奶和奶粉中α-群勃龙、β-群勃龙、19-乙烯去甲睾酮和epi-19-乙烯去甲睾酮残留量的测定 液相色谱-串联质谱法 GB/T22976-2008
 标准内容
标准内容部分标准内容:
					
					ICS67.050
中华人民共和国国家标准
GB/T22976—2008
牛奶和奶粉中α-群勃龙、β-群勃龙、19-乙烯去甲睾酮和epi-19-乙烯去甲辜酮残留量的测定
液相色谱-串联质谱法
Determination of a-trenbolone,β-trenbolone,nortestosterone andepi-nortestosteroneresidues inmilk and milkpowder-LC-MS-MSmethod
2008-12-31发布
中华人民共和国国家质量监督检验检疫总局中国国家标准化管理委员会
2009-05-01实施
本标准的附录A、附录B为资料性附录。前言
本标准由中华人民共和国国家质量监督检验检疫总局提出并归口。GB/T22976—2008
本标准负责起草单位:中华人民共和国秦皇岛出人境检验检疫局、中华人民共和国河北出入境检验检疫局。
本标准主要起草人:艾连峰、王凤池、段文仲、郭春海、马育松、贾海涛、刘宝圣、勾金玉、庞国芳。I
1范围
牛奶和奶粉中α-群勃龙、β-群勃龙、19乙烯去甲睾酮和epi-19-乙烯去甲睾酮残留量的测定
液相色谱-串联质谱法
GB/T22976—2008
本标准规定了牛奶和奶粉中α-群勃龙、β-群勃龙、19-乙烯去甲睾酮和epi-19-乙烯去甲睾酮残留量的高效液相色谱-串联质谱测定方法。本标准适用于牛奶和奶粉中α-群勃龙、β-群勃龙、19-乙烯去甲睾酮和epi-19-乙烯去甲睾酮残留量的测定和确证。
本标准方法的检出限:牛奶中α-群勃龙、β-群勃龙、19-乙烯去甲睾酮和cpi-19-乙烯去甲睾酮为1μg/kg,奶粉中α-群勃龙、β-群勃龙、19-乙烯去甲睾酮和epi-19-乙烯去甲睾酮为5μg/kg。2规范性引用文件
下列文件中的条款通过本标准的引用而成为本标准的条款。凡是注日期的引用文件,其随后所有的修改单(不包括勘误的内容)或修订版均不适用于本标准,然而,鼓励根据本标准达成协议的各方研究是否可使用这些文件的最新版本。凡是不注日期的引用文件,其最新版本适用于本标准。GB/T6379.1测量方法与结果的准确度(正确度与精密度)第1部分:总则与定义(GB/T6379.1-2004,ISO 5725-1:1994,IDT)
GB/T6379.2测量方法与结果的准确度(正确度与精密度)第2部分:确定标准测量方法重复性与再现性的基本方法(GB/T6379.2--2004,ISO5725-2:1994,IDT)GB/T6682分析实验室用水规格和试验方法(GB/T6682—2008,ISO3696:1987,MOD)3原理
试样在pH5.0条件下加酶水解,乙腈-乙酸乙酯提取,凝胶色谱净化,用高效液相色谱-串联质谱测定,外标法定量。
4试剂和材料
除另有说明外,所用试剂均为液相色谱纯,水为GB/T6682规定的一级水。4.1乙睛。
4.2乙酸乙酯。
4.3环己烷。
4.4甲醇。
4.5乙酸。
4.6无水硫酸钠,分析纯:经650℃灼烧4h,置于干燥器内备用。4.7乙酸钠,分析纯。
4.8β-葡萄糖苷酸酶/芳基硫酸酯酶:β-glucuronidase/arylsulfatase,100000unit/mL。4.90.02mol/L乙酸钠缓冲液(pH=5.0):称取无水乙酸钠0.82g溶于500mL水中,用乙酸调节pH=5.0
GB/T22976—2008
4.10甲醇溶液(7十3):30体积的水与70体积的甲醇混匀。4.11乙酸乙酯-环已烷(1十1):50体积的乙酸乙酯与50体积的环已烷混匀。4.12α-群勃龙(α-trenbolone,CAS80657-17-6)β-群勃龙(β-trenbolone,CAS:10161-33-8)、19-乙烯去甲酮(nortestosterone,CAS:434-22-0)和epi-19-乙烯去甲睾酮(epi-nortestosterone,CAS:4409-34-1)标准品:纯度大于等于98%。
4.13标准储备液:分别精确称取适量标准品,用乙睛配制成100μg/mL的标准储备液。4.14混合标准中间工作液:取标准储备液(4.13)各1mL至100mL容量瓶中,用乙睛定容至刻度,配制成混合标准工作液,浓度为1μg/mL。4.15滤膜:0.45μm。
5仪器和设备
5.1高效液相色谱-串联质谱仪:配有电喷雾离子源(ESI)。5.2凝胶色谱仪。
5.3分析天平:感量0.1mg和0.01g5.4离心机。
5.5恒温水浴摇床。
5.6涡旋混和器。
5.7旋转蒸发仪。
试样的制备与保存
6.1牛奶
取均匀样品约250g装入洁净容器作为试样,密封置4℃下保存,并标明标记6.2奶粉
取均匀样品约250g装入洁净容器作为试样,密封,并标明标记。7测定步骤
7.1提取
牛奶样品称取约5g(准确至0.01g)于50mL具塞离心管中,奶粉样品称取约1g(准确至0.01g)并加人5mL水于50mL具塞离心管中,混匀。在称取好样品的离心管中加人5mL乙酸钠缓冲液和20μLβ-葡萄糖苷酸酶/芳基硫酸酯酶,摇匀后盖好塞子置于恒温水浴摇床上,37℃振荡水解过夜。待水解液冷却至室温后,首先加人5mL乙睛,振摇,以沉淀蛋白,然后再加人20mL乙酸乙酯,涡旋振荡提取2min后,3000r/min离心10min,移取上清液通过5g无水硫酸钠过滤至鸡心瓶中。再用20mL乙酸乙酯重复提取一次,合并上清液于同一鸡心瓶中。
7.2净化
7.2.1凝胶色谱参考条件
凝胶色谱参考条件如下:
a)净化柱:22gS-X,Bio-Beads填料,200mm×25mm(内径)或相当者;b)流动相:乙酸乙酯-环已烷(4.11),流速:5.0mL/min;c)定量环:5mL;
d)净化程序:0min~10min弃去洗脱液,10min15.5min收集洗脱液。7.2.2凝胶色谱净化
将提取液在45℃下蒸至近干,用乙酸乙酯-环已烷(1十1)定容至10mL的玻璃试管中,按7.2.1的条件净化。净化后将收集的洗脱液蒸干,用1mL甲醇溶液(4.10)旋涡振荡溶解,过0.45μm滤膜供2
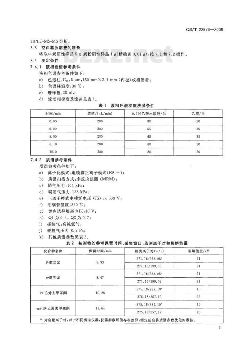
HPLC-MS-MS分析。
7.3空白基质溶液的制备
GB/T22976--2008
将取牛奶阴性样品5g,奶粉阴性样品1g(精确到0.01g),按7.1和7.2操作。7.4测定条件
7.4.1液相色谱参考条件
液相色谱参考条件如下:
色谱柱:Cig,5μm,150mmX2.1mm(内径)或相当者;a)
色谱柱温度:30℃;
进样量:20μL;
流动相梯度及流速见表1。
表1液相色谱梯度洗脱条件
时间/min
质谱参考条件
质谱参考条件如下:
流速/(μL/min)
离子化模式:电喷雾正离子模式(ESI+);质谱扫描方式:多反应监测(MRM);鞘气压力:104kPa;
辅助气压力:138kPa;
正离子模式电喷雾电压(IS):4000V;毛细管温度:320℃;
源内诱导解离电压:10V;
Q1为0.4,Q3为0.7;
碰撞气:高纯氩气;
碰撞气压力:0.2Pa;
其他质谱参数见表2。
0.1%乙酸水溶液/%
表2被测物的参考保留时间、采集窗口、监测离子对和裂解能量化合物名称
β-群勃龙
α-群勃龙
19-乙烯去甲睾酮
epi-19-乙烯去甲翠酮
保留时间/min
检测离子对(m/z)
271.16/253.08\
271.16/199.08
271.16/253.08%
271.16/199.08
275.18/239.10
275.18/257.12
275.18/239.10\
275.18/257.12
乙睛/%
裂解能量/eV
为定量离子对,对于不同质谱仪器,仪器参数可能存在差异,测定前应将质谐参数优化到最佳。3
GB/T22976—2008
7.4.3液相色谱-串联质谱测定
7.4.3.1定性测定
每种被测组分选择1个母离子,2个以上子离子,在相同实验条件下,样品中待测物质的保留时间,与混合基质标准校准溶液中对应的保留时间偏差在士2.5%之内;且样品谱图中各组分定性离子的相对丰度与浓度接近的混合基质标准校准溶液谱图中对应的定性离子的相对丰度进行比较,偏差不超过表3规定的范围,则可判定为样品中存在对应的待测物:表3定性确证时相对离子丰度的最大充许偏差相对离子丰度K
充许最大偏差
7.4.3.2定量测定
2010K≤10
在仪器最佳工作条件下,对混合基质标准校准溶液进样,以峰面积为纵坐标,混合基质校准溶液浓度为横坐标绘制标准工作曲线,用标准工作曲线对样品进行定量,样品溶液中待测物的响应值均应在仪器测定的线性范围内。上述色谱和质谱条件下,标准物质多反应监测(MRM)色谱图参见附录A中的图A.1。
7.5平行试验
按以上步骤,对同一试样进行平行试验测定。7.6回收率试验
吸取适量混合标准工作溶液,用空白基质溶液(7.3)稀释成所需浓度的标准校准溶液。阴性样品中添加标准溶液,按7.1和7.2操作,测定后计算样品添加的回收率,回收率范围参见附录B中的表B.1。8结果计算
试样中分析物的残留量利用数据处理系统计算或按式(1)计算:V1000
mx1000
式中:
X—试样中被测组分残留量,单位为微克每千克(μg/kg);C
从标准工作曲线上得到的被测组分溶液浓度,单位为纳克每毫升(ng/mL);样品溶液定容体积,单位为毫升(mL);样品溶液所代表试样的质量,单位为克(g)。计算结果应扣除空白值。
9精密度
9.1一般规定
本标准的精密度数据是按照GB/T6379.1和GB/T6379.2的规定确定的,重复性和再现性的值以95%的可信度来计算。
9.2重复性
在重复性条件下,获得的两次独立测试结果的绝对差值不超过重复性限(r),被测物的添加浓度范围及重复性方程见表4和表5。
表4牛奶中四种分析物的添加浓度范围及重复性和再现性方程化合物名称
β群勃龙
α-群勃龙
19-乙烯去甲睾酮
epi-19-乙烯去甲睾酮
添加浓度范围
注:m为两次测定结果的算术平均值。4
重复性限
lgr=1.3046lgm-1.0259
lgr=0.8278lgm0.7811
lgr=0.9121lgm-0.8603
lg r=1. 186 8 lg m-0. 971 1
单位为微克每千克
再现性限R
lgR=1.005lgm-0.6902
lgR=0.9415lgm-0.6367
lgR-0.9049lgm-0.5791
IgR=0.8888lgm-0.5975
化合物名称
β-群勃龙
-群勃龙
GB/T22976—2008
奶粉中四种分析物的添加浓度范围及重复性和再现性方程单位为微克每千克表5
添加浓度范围
19-乙烯去甲睾酮
epi-19-乙烯去甲睾酮
注:m为两次测定结果的算术平均值。重复性限
Ig r=1. 178 5 lg m-1, 209 4
lgr=0.7749lgm-0.5326
lgr=0.8205lgm—0.5518
lgr-0.8629lgm-0.7944
再现性限R
lgR=1.2993lgm0.9517
lgR=0.91351gm-0.6682
IgR=0.8513lgm—0.7618
IgR=0.7029lgm-0.4504
如果差值超过重复性限,应舍弃试验结果并重新完成两次单个试验的测定。9.3
再现性
在再现性条件下,获得的两次独立测试结果的绝对差值不超过再现性限(R),被测物的添加浓度范围及再现性方程见表4和表5。
GB/T22976—2008
附录A
(资料性附录)
标准物质多反应监测(MRM)色谱图α-群勃龙、β-群勃龙、19-乙烯去甲翠酮和epi-19-乙烯去甲睾酮标准物质多反应监测(MRM)色谱图,见图A.1。
RT:7.00~13.00
1—α-群勃龙;
2-—β-群勃龙;
3—19-乙烯去甲睾酮;
epi-19-乙烯去甲睾酮。
标准物质多反应监测(MRM)色谱图图A.1
附录B
(资料性附录)
回收率
GB/T22976—2008
α-群勃龙、β-群勃龙、19-乙烯去甲睾酮和epi-19-乙烯去甲睾酮的添加浓度及其回收率范围数据,见表B.1。
化合物名称
a-群勃龙、β-群勃龙、19-乙烯去甲睾酮和epi-19-乙烯去甲睾酮的添加浓度及其回收率范围数据牛
添加浓度/(μg/kg)
3-群勃龙
a-群勃龙
19-乙烯去甲睾酮
epi-19-乙烯去甲睾酮
回收率范围/%
76.0~91.0
74.5~91.0
73.6~90.6
77.4~94.2
73.0~94.0
73.5~96.0
74.4~96.0
79.9~92.5
75.0~90.0
74.0~94.0
78.0~97.8
80.7~88.2
76.0~96.0
76.5~92.5
76.8~95.0
76.1~96.7
添加浓度/(μg/kg)
回收率范围/%
75.6~93.0
70.5~89.4
74.0~97.0
75.0~95.8
75.5~88.6
76.7~98.2
77.0~92.8
78.2~96.4
73.8~89.0
82.3~99.0
74.4~96.2
81.4~96.0
71.8~94.6
80.8~98.1
81.0~93.5
GB/T22976-2008
中华人民共和国
国家标准
牛奶和奶粉中α-群勃龙、β-群勃龙、19+乙烯去甲睾酮和epi-19-乙烯去甲睾酮残留量的测定
液相色谱-串联质谱法
GB/T22976—2008
中国标准出版社出版发行
北京复兴门外三里河北街16号下载标准就来标准下载网
邮政编码:100045
网址spc.net.cn
电话:68523946
68517548
中国标准出版社秦皇岛印刷厂印刷各地新华书店经销
开本880×12301/16印张0.75字数14千字2009年4月第一版2009年4月第一次印刷2定价14.00元
书号:155066:1-36822
如有印装差错由本社发行中心调换版权专有侵权必究
举报电话:(010)68533533
小提示:此标准内容仅展示完整标准里的部分截取内容,若需要完整标准请到上方自行免费下载完整标准文档。  
	 
	        
	      中华人民共和国国家标准
GB/T22976—2008
牛奶和奶粉中α-群勃龙、β-群勃龙、19-乙烯去甲睾酮和epi-19-乙烯去甲辜酮残留量的测定
液相色谱-串联质谱法
Determination of a-trenbolone,β-trenbolone,nortestosterone andepi-nortestosteroneresidues inmilk and milkpowder-LC-MS-MSmethod
2008-12-31发布
中华人民共和国国家质量监督检验检疫总局中国国家标准化管理委员会
2009-05-01实施
本标准的附录A、附录B为资料性附录。前言
本标准由中华人民共和国国家质量监督检验检疫总局提出并归口。GB/T22976—2008
本标准负责起草单位:中华人民共和国秦皇岛出人境检验检疫局、中华人民共和国河北出入境检验检疫局。
本标准主要起草人:艾连峰、王凤池、段文仲、郭春海、马育松、贾海涛、刘宝圣、勾金玉、庞国芳。I
1范围
牛奶和奶粉中α-群勃龙、β-群勃龙、19乙烯去甲睾酮和epi-19-乙烯去甲睾酮残留量的测定
液相色谱-串联质谱法
GB/T22976—2008
本标准规定了牛奶和奶粉中α-群勃龙、β-群勃龙、19-乙烯去甲睾酮和epi-19-乙烯去甲睾酮残留量的高效液相色谱-串联质谱测定方法。本标准适用于牛奶和奶粉中α-群勃龙、β-群勃龙、19-乙烯去甲睾酮和epi-19-乙烯去甲睾酮残留量的测定和确证。
本标准方法的检出限:牛奶中α-群勃龙、β-群勃龙、19-乙烯去甲睾酮和cpi-19-乙烯去甲睾酮为1μg/kg,奶粉中α-群勃龙、β-群勃龙、19-乙烯去甲睾酮和epi-19-乙烯去甲睾酮为5μg/kg。2规范性引用文件
下列文件中的条款通过本标准的引用而成为本标准的条款。凡是注日期的引用文件,其随后所有的修改单(不包括勘误的内容)或修订版均不适用于本标准,然而,鼓励根据本标准达成协议的各方研究是否可使用这些文件的最新版本。凡是不注日期的引用文件,其最新版本适用于本标准。GB/T6379.1测量方法与结果的准确度(正确度与精密度)第1部分:总则与定义(GB/T6379.1-2004,ISO 5725-1:1994,IDT)
GB/T6379.2测量方法与结果的准确度(正确度与精密度)第2部分:确定标准测量方法重复性与再现性的基本方法(GB/T6379.2--2004,ISO5725-2:1994,IDT)GB/T6682分析实验室用水规格和试验方法(GB/T6682—2008,ISO3696:1987,MOD)3原理
试样在pH5.0条件下加酶水解,乙腈-乙酸乙酯提取,凝胶色谱净化,用高效液相色谱-串联质谱测定,外标法定量。
4试剂和材料
除另有说明外,所用试剂均为液相色谱纯,水为GB/T6682规定的一级水。4.1乙睛。
4.2乙酸乙酯。
4.3环己烷。
4.4甲醇。
4.5乙酸。
4.6无水硫酸钠,分析纯:经650℃灼烧4h,置于干燥器内备用。4.7乙酸钠,分析纯。
4.8β-葡萄糖苷酸酶/芳基硫酸酯酶:β-glucuronidase/arylsulfatase,100000unit/mL。4.90.02mol/L乙酸钠缓冲液(pH=5.0):称取无水乙酸钠0.82g溶于500mL水中,用乙酸调节pH=5.0
GB/T22976—2008
4.10甲醇溶液(7十3):30体积的水与70体积的甲醇混匀。4.11乙酸乙酯-环已烷(1十1):50体积的乙酸乙酯与50体积的环已烷混匀。4.12α-群勃龙(α-trenbolone,CAS80657-17-6)β-群勃龙(β-trenbolone,CAS:10161-33-8)、19-乙烯去甲酮(nortestosterone,CAS:434-22-0)和epi-19-乙烯去甲睾酮(epi-nortestosterone,CAS:4409-34-1)标准品:纯度大于等于98%。
4.13标准储备液:分别精确称取适量标准品,用乙睛配制成100μg/mL的标准储备液。4.14混合标准中间工作液:取标准储备液(4.13)各1mL至100mL容量瓶中,用乙睛定容至刻度,配制成混合标准工作液,浓度为1μg/mL。4.15滤膜:0.45μm。
5仪器和设备
5.1高效液相色谱-串联质谱仪:配有电喷雾离子源(ESI)。5.2凝胶色谱仪。
5.3分析天平:感量0.1mg和0.01g5.4离心机。
5.5恒温水浴摇床。
5.6涡旋混和器。
5.7旋转蒸发仪。
试样的制备与保存
6.1牛奶
取均匀样品约250g装入洁净容器作为试样,密封置4℃下保存,并标明标记6.2奶粉
取均匀样品约250g装入洁净容器作为试样,密封,并标明标记。7测定步骤
7.1提取
牛奶样品称取约5g(准确至0.01g)于50mL具塞离心管中,奶粉样品称取约1g(准确至0.01g)并加人5mL水于50mL具塞离心管中,混匀。在称取好样品的离心管中加人5mL乙酸钠缓冲液和20μLβ-葡萄糖苷酸酶/芳基硫酸酯酶,摇匀后盖好塞子置于恒温水浴摇床上,37℃振荡水解过夜。待水解液冷却至室温后,首先加人5mL乙睛,振摇,以沉淀蛋白,然后再加人20mL乙酸乙酯,涡旋振荡提取2min后,3000r/min离心10min,移取上清液通过5g无水硫酸钠过滤至鸡心瓶中。再用20mL乙酸乙酯重复提取一次,合并上清液于同一鸡心瓶中。
7.2净化
7.2.1凝胶色谱参考条件
凝胶色谱参考条件如下:
a)净化柱:22gS-X,Bio-Beads填料,200mm×25mm(内径)或相当者;b)流动相:乙酸乙酯-环已烷(4.11),流速:5.0mL/min;c)定量环:5mL;
d)净化程序:0min~10min弃去洗脱液,10min15.5min收集洗脱液。7.2.2凝胶色谱净化
将提取液在45℃下蒸至近干,用乙酸乙酯-环已烷(1十1)定容至10mL的玻璃试管中,按7.2.1的条件净化。净化后将收集的洗脱液蒸干,用1mL甲醇溶液(4.10)旋涡振荡溶解,过0.45μm滤膜供2
HPLC-MS-MS分析。
7.3空白基质溶液的制备
GB/T22976--2008
将取牛奶阴性样品5g,奶粉阴性样品1g(精确到0.01g),按7.1和7.2操作。7.4测定条件
7.4.1液相色谱参考条件
液相色谱参考条件如下:
色谱柱:Cig,5μm,150mmX2.1mm(内径)或相当者;a)
色谱柱温度:30℃;
进样量:20μL;
流动相梯度及流速见表1。
表1液相色谱梯度洗脱条件
时间/min
质谱参考条件
质谱参考条件如下:
流速/(μL/min)
离子化模式:电喷雾正离子模式(ESI+);质谱扫描方式:多反应监测(MRM);鞘气压力:104kPa;
辅助气压力:138kPa;
正离子模式电喷雾电压(IS):4000V;毛细管温度:320℃;
源内诱导解离电压:10V;
Q1为0.4,Q3为0.7;
碰撞气:高纯氩气;
碰撞气压力:0.2Pa;
其他质谱参数见表2。
0.1%乙酸水溶液/%
表2被测物的参考保留时间、采集窗口、监测离子对和裂解能量化合物名称
β-群勃龙
α-群勃龙
19-乙烯去甲睾酮
epi-19-乙烯去甲翠酮
保留时间/min
检测离子对(m/z)
271.16/253.08\
271.16/199.08
271.16/253.08%
271.16/199.08
275.18/239.10
275.18/257.12
275.18/239.10\
275.18/257.12
乙睛/%
裂解能量/eV
为定量离子对,对于不同质谱仪器,仪器参数可能存在差异,测定前应将质谐参数优化到最佳。3
GB/T22976—2008
7.4.3液相色谱-串联质谱测定
7.4.3.1定性测定
每种被测组分选择1个母离子,2个以上子离子,在相同实验条件下,样品中待测物质的保留时间,与混合基质标准校准溶液中对应的保留时间偏差在士2.5%之内;且样品谱图中各组分定性离子的相对丰度与浓度接近的混合基质标准校准溶液谱图中对应的定性离子的相对丰度进行比较,偏差不超过表3规定的范围,则可判定为样品中存在对应的待测物:表3定性确证时相对离子丰度的最大充许偏差相对离子丰度K
充许最大偏差
7.4.3.2定量测定
20
在仪器最佳工作条件下,对混合基质标准校准溶液进样,以峰面积为纵坐标,混合基质校准溶液浓度为横坐标绘制标准工作曲线,用标准工作曲线对样品进行定量,样品溶液中待测物的响应值均应在仪器测定的线性范围内。上述色谱和质谱条件下,标准物质多反应监测(MRM)色谱图参见附录A中的图A.1。
7.5平行试验
按以上步骤,对同一试样进行平行试验测定。7.6回收率试验
吸取适量混合标准工作溶液,用空白基质溶液(7.3)稀释成所需浓度的标准校准溶液。阴性样品中添加标准溶液,按7.1和7.2操作,测定后计算样品添加的回收率,回收率范围参见附录B中的表B.1。8结果计算
试样中分析物的残留量利用数据处理系统计算或按式(1)计算:V1000
mx1000
式中:
X—试样中被测组分残留量,单位为微克每千克(μg/kg);C
从标准工作曲线上得到的被测组分溶液浓度,单位为纳克每毫升(ng/mL);样品溶液定容体积,单位为毫升(mL);样品溶液所代表试样的质量,单位为克(g)。计算结果应扣除空白值。
9精密度
9.1一般规定
本标准的精密度数据是按照GB/T6379.1和GB/T6379.2的规定确定的,重复性和再现性的值以95%的可信度来计算。
9.2重复性
在重复性条件下,获得的两次独立测试结果的绝对差值不超过重复性限(r),被测物的添加浓度范围及重复性方程见表4和表5。
表4牛奶中四种分析物的添加浓度范围及重复性和再现性方程化合物名称
β群勃龙
α-群勃龙
19-乙烯去甲睾酮
epi-19-乙烯去甲睾酮
添加浓度范围
注:m为两次测定结果的算术平均值。4
重复性限
lgr=1.3046lgm-1.0259
lgr=0.8278lgm0.7811
lgr=0.9121lgm-0.8603
lg r=1. 186 8 lg m-0. 971 1
单位为微克每千克
再现性限R
lgR=1.005lgm-0.6902
lgR=0.9415lgm-0.6367
lgR-0.9049lgm-0.5791
IgR=0.8888lgm-0.5975
化合物名称
β-群勃龙
-群勃龙
GB/T22976—2008
奶粉中四种分析物的添加浓度范围及重复性和再现性方程单位为微克每千克表5
添加浓度范围
19-乙烯去甲睾酮
epi-19-乙烯去甲睾酮
注:m为两次测定结果的算术平均值。重复性限
Ig r=1. 178 5 lg m-1, 209 4
lgr=0.7749lgm-0.5326
lgr=0.8205lgm—0.5518
lgr-0.8629lgm-0.7944
再现性限R
lgR=1.2993lgm0.9517
lgR=0.91351gm-0.6682
IgR=0.8513lgm—0.7618
IgR=0.7029lgm-0.4504
如果差值超过重复性限,应舍弃试验结果并重新完成两次单个试验的测定。9.3
再现性
在再现性条件下,获得的两次独立测试结果的绝对差值不超过再现性限(R),被测物的添加浓度范围及再现性方程见表4和表5。
GB/T22976—2008
附录A
(资料性附录)
标准物质多反应监测(MRM)色谱图α-群勃龙、β-群勃龙、19-乙烯去甲翠酮和epi-19-乙烯去甲睾酮标准物质多反应监测(MRM)色谱图,见图A.1。
RT:7.00~13.00
1—α-群勃龙;
2-—β-群勃龙;
3—19-乙烯去甲睾酮;
epi-19-乙烯去甲睾酮。
标准物质多反应监测(MRM)色谱图图A.1
附录B
(资料性附录)
回收率
GB/T22976—2008
α-群勃龙、β-群勃龙、19-乙烯去甲睾酮和epi-19-乙烯去甲睾酮的添加浓度及其回收率范围数据,见表B.1。
化合物名称
a-群勃龙、β-群勃龙、19-乙烯去甲睾酮和epi-19-乙烯去甲睾酮的添加浓度及其回收率范围数据牛
添加浓度/(μg/kg)
3-群勃龙
a-群勃龙
19-乙烯去甲睾酮
epi-19-乙烯去甲睾酮
回收率范围/%
76.0~91.0
74.5~91.0
73.6~90.6
77.4~94.2
73.0~94.0
73.5~96.0
74.4~96.0
79.9~92.5
75.0~90.0
74.0~94.0
78.0~97.8
80.7~88.2
76.0~96.0
76.5~92.5
76.8~95.0
76.1~96.7
添加浓度/(μg/kg)
回收率范围/%
75.6~93.0
70.5~89.4
74.0~97.0
75.0~95.8
75.5~88.6
76.7~98.2
77.0~92.8
78.2~96.4
73.8~89.0
82.3~99.0
74.4~96.2
81.4~96.0
71.8~94.6
80.8~98.1
81.0~93.5
GB/T22976-2008
中华人民共和国
国家标准
牛奶和奶粉中α-群勃龙、β-群勃龙、19+乙烯去甲睾酮和epi-19-乙烯去甲睾酮残留量的测定
液相色谱-串联质谱法
GB/T22976—2008
中国标准出版社出版发行
北京复兴门外三里河北街16号下载标准就来标准下载网
邮政编码:100045
网址spc.net.cn
电话:68523946
68517548
中国标准出版社秦皇岛印刷厂印刷各地新华书店经销
开本880×12301/16印张0.75字数14千字2009年4月第一版2009年4月第一次印刷2定价14.00元
书号:155066:1-36822
如有印装差错由本社发行中心调换版权专有侵权必究
举报电话:(010)68533533
小提示:此标准内容仅展示完整标准里的部分截取内容,若需要完整标准请到上方自行免费下载完整标准文档。
 标准图片预览
标准图片预览 标准图片预览:





- 热门标准
- 国家标准(GB)
- GB/T21666-2008 尿吸收辅助器具 评价的一般指南
- GB/T2828.1-2012 计数抽样检验程序 第1部分:按接收质量限(AQL)检索的逐批检验抽样计划
- GB/T32999-2016 表面化学分析 深度剖析 用机械轮廓仪栅网复型法测量溅射速率
- GB/T39454-2020 国际贸易业务数据规范货物跟踪与追溯
- GB/T13589-2007 锌及锌合金废料
- GB28355-2012 食品添加剂 水杨酸甲酯(柳酸甲酯)
- GB/T38948-2020 沥青混合料低温抗裂性能评价方法
- GB/T13070-1991 铀矿石中铀的测定 电位滴定法
- GB14880-2012 食品营养强化剂使用标准
- GB/T38604.4-2020 公共信息导向系统 评价要求 第4部分:公共汽电车车站
- GB/T43912-2024 铸造机械 再制造 通用技术规范
- GB/T9003-1988 调音台基本特性测量方法
- GB5585.3-1985 电工用铜、铝及其合金母线 第3部分:铝母线
- GB/T19561-2004 寒地节能日光温室建造规程
- GB/T7574-1987 信息处理交换用磁带标号和文卷结构
- 行业新闻
请牢记:“bzxz.net”即是“标准下载”四个汉字汉语拼音首字母与国际顶级域名“.net”的组合。 ©2025 标准下载网 www.bzxz.net 本站邮件:bzxznet@163.com
网站备案号:湘ICP备2025141790号-2
网站备案号:湘ICP备2025141790号-2