- 您的位置:
- 标准下载网 >>
- 标准分类 >>
- 化工行业标准(HG) >>
- HG/T 3884-2006 代森锰锌·霜脲氰可湿性粉剂
标准号:
HG/T 3884-2006
标准名称:
代森锰锌·霜脲氰可湿性粉剂
标准类别:
化工行业标准(HG)
标准状态:
现行-
发布日期:
2006-07-26 -
实施日期:
2007-03-01 出版语种:
简体中文下载格式:
.rar.pdf下载大小:
1.63 MB
点击下载
标准简介:
标准下载解压密码:www.bzxz.net
本标准规定了代森锰锌·霜脲氰可湿性粉剂的要求,试验方法以及标志、标签、包装、贮运。本标准适用于由代森锰锌·霜脲氰原药,适宜的助剂和填料加工成的代森锰锌·霜脲氰可湿性粉剂。 HG/T 3884-2006 代森锰锌·霜脲氰可湿性粉剂 HG/T3884-2006
部分标准内容:
ICS65.100.30
备案号:18219-2006
中华人民共和国化工行业标准
HG/T3884—2006
代森锰锌·霜脲氰可湿性粉剂
MancozebCymoxanil WettablePowders2006-07-26发布
2007-03-01实施
中华人民共和国国家发展和改革委员会发布
本标准由中国石油和化学工业协会提出。本标准由全国农药标准化技术委员会(CSBTS/TC133)归口。本标准负责起草单位:沈阳化工研究院本标准参加起草单位:上海杜邦农化有限公司、利民化工有限责任公司。本标准主要起草人:张丕龙、武铁军、朱正霏、倪二宝、刘芳、陈斌本标准委托全国农药标准化技术委员会秘书处负责解释。HG/T3884—2006
代森锰锌霜脲氰可湿性粉剂
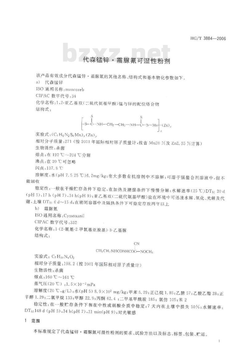
该产品有效成分代森锰锌·霜豚氰的其他名称、结构式和基本物化参数如下。a)代森锰锌
ISo通用名称:mancozeb
CIPAC数字代号:34
化学名称:1,2-亚乙基双(二硫代氨基甲酸)锰与锌的配位络合物结构式:
-SC--NH-CH2CH2-NH--C-SMm+(Zn))实验式:(C.HeN2S4Mn)(Zn)
HG/T3884—2006
相对分子质量:271(按2001年国际相对原子质量计,按含Mn20%及Zn2.55%计算)生物活性:杀菌
熔点:在192℃204℃分解
沸点:在20℃可忽略
闪点:137.8℃
溶解度:水(pH7.525℃)6.2mg/kg:在大多数有机溶剂中不溶解;可溶于强鳌合剂溶液中,但不能回收
稳定性:一般在干燥贮存条件下稳定,在加热及潮湿条件下慢慢分解:水解速率(25℃)DTso20d(pH5),17h(pH7).34h(pH9),亚乙基双(二硫代氨基甲酸)盐在环境中可迅速水解、氧化、光解及代谢,土壤DTso6d~15d;在密闭容器中及隔热条件下可稳定存放两年以上b)霜脲氰
ISO通用名称:Cymoxanil
CIPAC数字代号:332
化学名称:1-(2-氰基-2甲氧基亚胺基)-3-乙基脲结构式:
实验式:C-HN.O
CH,CH2NHCONHCOC-NOCH
相对分子质量:198.2(按2001年国际相对原子质量计)生物活性:杀菌
熔点:160℃~161℃
蒸气压(20℃):1.5×10-mPa
溶解度(20℃,g/L):水(pH5)8.9×102mg/kg:甲苯5.29正已烷1.85;乙腈57;乙酸乙酯28:正辛醇1.29;二氯甲烷133;甲醇22.9;丙酮62.4,二甲基甲酰胺185;氯仿105;苯2稳定性:在一般贮存条件下和在中性或弱酸介质中稳定;7天内在土壤中损失50%;水解速率:DT5148d(pH5).34h(pH7).31min(pH9)对光敏感1范围
本标准规定了代森锰锌·霜脲氰可湿性粉剂的要求、试验方法以及标志、标签、包装、贮运。HG/T3884-2006
本标准适用于由代森锰锌、霜氰原药、适宜的助剂和填料加工成的代森锰锌·霜脲氰可湿性粉剂。
2规范性引用文件
下列文件中的条款通过本标准的引用而成为本标准的条款。凡是注日期的引用文件,其随后所有的修改单(不包括勘误的内容)或修订版均不适用于本标准,然而,鼓励根据本标准达成协议的各方研究是否可使用这些文件的最新版本。凡是不注日期的引用文件,其最新版本适用于本标准。GB/T 601
GB/T 603
化学试剂标准滴定溶液的制备
化学试剂试验方法中所用制剂及制品的制备GB/T1600农药水分测定方法
GB/T 1601
GB/T 1604
农药pH值的测定方法
商品农药验收规则
GB/T1605-2001商品农药采样方法GB3796农药包装通则
GB/T5451
农药可湿性粉剂润湿时间测定方法GB/T 14825
农药可湿性粉剂悬浮率测定方法农药粉剂、可湿性粉剂细度测定方法GB/T16150
GB/T19136农药热贴稳定性测定方法3要求
3.1组成和外观:本品应由符合标准的代森锰锌·霜豚氰原药与适宜的助剂和填料加工制成,为均匀的疏松粉末,不应有团块。
3.2代森锰锌·霜脲氰可湿性粉剂应符合表1要求。表1代森锰锌·霜脲氰可湿性粉剂控制项目指标代森锰锌质量分数/%
霜腺氰质量分数/%
代霖锰锌悬浮率/%
霜脉氰悬浮率/%
水分/%
润湿时间/s
细度(通过45μm试验筛)/%
PH值范围
热贮稳定性
a热贮稳定性试验在正常生产情况下,每半年至少检验一次,4试验方法
4.1抽样
按照GB/T1605一2001中“固体制剂的采样”方法进行。用随机数表法确定抽样的包装件:最终抽样量应不少于200g。
4.2鉴别试验
4.2.1代森锰锌鉴别试验—一点滴比色试验2
4.2.1.1试剂和仪器
双硫踪:#99.0%:
中性双硫腺溶液:1g/kg三氯甲烷溶液:HG/T3884—2006
酸性双硫踪溶液:取中性双硫踪溶液2mL,加人冰乙酸0.25mL,用三氯甲烷稀释至10ml.摇勾:滤纸:whatmanNo.1或性能相当的;点滴器:熔点测定用毛细管。
4.2.1.2测定步骤
4.2.1.2.1“斑点”的制作
试验1斑点\的制作:称取试样约0.5名,加人2ml~3mL水,充分搅拌,使样品分散。用点滴器将制备好的试样点到滤纸上,共点2个样,编号为1-1,1-2,“斑点的要求为:中心粉点(固体粉末状)直径约为5mm,粉点外圆形环(溶液润湿形成的外环)直径约为20mm.点完后.使其自然晾干。试验2“斑点\的制作:称取试样约0.5g,加入2mL-3mL三氯甲烷,充分搅拌,使样品分散。用点滴器将制备好的试样点到滤纸上,共点2个样,编号为2-1,2-2,“斑点的要求为:中心粉点(固体粉末状)直径约为5mm,粉点外圆形环(溶液润湿形成的外环)直径约为20mm.点完后,使其自然晾干。4.2.1.2.2鉴定
试验1:使用点滴器,吸取酸性双硫腺溶液,滴至斑点1-1上,中心粉点应显黄色,外环显粉红色(重复次,点至1-2上)。
试验2使用点滴器,吸取中性双硫腺溶液,滴至斑点21上,中心粉点开始应显黄色,然后迅速变为强的亮紫粉红色(重复一次·点至2-2上)。如试验结果同时满足试验1和2.便可确认试样为代森锰锌。4.2.2霜脲氰鉴别试验
液相色谱法本鉴别试验可与霜氰含量的测定同时进行。在相同的色谱操作条件下,试样溶液中某色谱峰的保留时间与标样溶液中霜脲氰色谱峰的保留时间,其相对差值应在1.5%以内。4.3代森锰锌·霜脲氰质量分数的测定4.3.1代森锰锌的质量分数测定
4.3.1.1方法提要
试样于煮沸的氢碘酸冰乙酸溶液中分解,生成乙二胺盐、二硫化碳及干扰分析的硫化氢气体,先用乙酸铅溶液吸收硫化氢,再以氢氧化钾-甲醇溶液吸收生成的二硫化碳,生成甲基磺原酸钾,用乙酸中和后,在弱酸介质中立即以碘标准滴定溶液滴定。皮应式如下:
(CHN2S,Mn)(Zn)+4H++2I--IHNCH2CH2NH31+2rCS+Mn++yZn+CS+CH:OK-→CH.OCSSK
2CHOCSSK+12→CH;OC(S)SSC(S)OCH3+2KI4.3.1.2试剂和溶液
甲醇,
57%氢碘酸;
冰乙酸:30%溶液:
乙酸铅:100g/L溶液:
氢氧化钾-甲醇溶液:110g/1使用前配制;氢碘酸-冰乙酸溶液:(57%氢碘酸+冰乙酸)=1+9、使用前配制;I2)=0.1mol/L按GB601配制和标定;碘标准滴定溶液:CC-
酚酥指示液:10g/L按GB603配制:3
HG/T3884—2006
淀粉指示液:10g/L按GB603配制。4.3.1.3仪器回收率的测定
称取已知含量的二乙基二硫代氨基甲酸钠0.2g(精确至0.0002g),其他操作步骤同4.3.1.5.以二乙基二硫代氨基甲酸钠为试验物完成整个过程来检查仪器及试剂。若测定正确,则将得到99%~101%的回收率。
4.3.1.4仪器
按图1。
单位为毫术
接抽气源
1150mL烧瓶:
2.直形冷凝管:
3长颈漏斗;
4—第吸收管
5—第二吸收管
-水浴70℃80℃)。
图1分解吸收装置
4.3.1.5测定步骤下载标准就来标准下载网
称取约含代森锰锌0.2g(精确至0.Q002g)的试样于干净的圆底烧瓶中。第一吸收管加50mL乙酸铅溶液,第二吸收管加50mL氢氧化钾-甲醇溶液。连接分解吸收装置,检查装置的密封性。打开冷却水,开启抽气源,控制抽气速度,以每秒4个一6个气泡均勾稳定地通过吸收管。通过长颈漏斗向圆底烧瓶加50mL氢碘酸-冰乙酸溶液,摇动均勾,同时立即加热烧瓶,小心控制防止反应液上升至进样管,保持微沸50min,停止加热。拆开装置,取下第二吸收管,将内容物用200mL水分5次洗入500mL锥形瓶中,以酚酸指示液检查吸收管,洗至管内无内残物,用30%冰乙酸溶液中和至酚酸退色,再过量3滴一4滴。立即用碘标准滴定溶液滴定,同时不断摇动,近终点时加3mL淀粉指示液,继续滴定至溶液呈浅灰紫色。同时作空白测定。4.3.1.6计算
试样中代森锰锌的质量分数wi(%)按式(1)计算:e(Vi-V2)m
m×1000
式中:
Vi-滴定试样溶液消耗碘标准滴定溶液的体积,单位为毫升(mL);V2—一滴定空白溶液消耗碘标准滴定溶液的体积,单位为毫升(mL);(1)
m一试样的质量,单位为克(g):碘标准滴定溶液的实际浓度,单位为摩尔每升(mol/L):HG/T3884—2006
M-代森锰锌的摩尔质量的数值,单位为克每摩尔(g/mol)M号(C.H,N:S.Mn)(Zn)y]-135.5)
4.3.1.7允许差
两次平行测定结果之差应不大于1.0%。取其算术值作为测定结果。4.3.2霜脲氰质量分数的测定
4.3.2.1方法提要
试样用流动相溶解,以甲醇十水为流动相,使用ODS为填充物的不锈钢柱和紫外检测器。对试样中的霜脲氰进行反相液相色谱分离和测定。4.3.2.2试剂和溶液
甲醇:色谱纯;
水,二次蒸馏水:
霜脲氰标样:已知含量,经99.0%。4.3.2.3仪器
液相色谱仪:具有紫外可变波长检测器和定量进样阀:色谱数据处理机或色谱工作站:色谱柱:200mm×4.6mm(i.d.)不锈钢柱,内装ODS(c18)5μm填充物(或具有相同柱效的其他液相色谱柱);
过滤器:滤膜孔径约0.45μm;
微量进样器:50μL。
4.3.2.4液相色谱操作条件
流动相:(甲醇+水)=36+64(冰乙酸调节pH=4),经滤膜过滤,并进行脱气;流动相流量:1mL/min:
柱温:室温(温差变化应不大于2℃)检测波长:240nm;
进样体积:5μL;
保留时间:霜豚氰8.7min。
上述液相色谱操作条件,系典型操作参数。可根据不同仪器特点,对给定的操作参数作适当调整,以期获得最佳效果。典型的代森锰锌霜脲氰可湿性粉剂的液相色谱图见图2。4.3.2.5测定步骤
1—霜脲氰。
图2代森锰锌·霜脲氰可湿性粉剂的液相色谱图5
HG/T3884—2006
4.3.2.5.1标样溶液的配制
称取霜腺氰标样0.1g(精确至0.0002g),置于50ml棕色容量瓶中加人40mL甲醇溶解,稀释至刻度,摇勾。用称液管准确称取5mL该试液置于另一501mL棕色容量瓶中,用甲醇定容,摇勾。
4.3.2.5.2试样溶液的配制
称取含霜豚氰0.1g的试样(精确至0.0002g)置于50mL容量瓶中,加人40mL甲醇溶解,稀释至刻度,摇匀,用称液管准确称取5ml.该试液,置于另50mL容量瓶中,用甲醇定容,摇勾。
4.3.2.5.3测定
在上述色谱操作条件下,待仪器稳定后,连续注入数针标样溶液,直至相邻两针霜豚氰峰面积相对变化小于1.2%后,按照标样溶液,试样溶液、试样溶液、标样溶液的顺序进样分析4.3.2.6计算
将测得的两针试样溶液以及试样前后两针标样溶液中霜氰的峰面积分别进行平均。试样中霜脲氰的质量分数722(%)按式(2)计算:Ame
式中:
A标样溶液中霜氰峰面积的平均值;A2一一试样溶液中霜脲氰峰面积的平均值;mi--标样的质量,单位为克(g):m2——试样的质量,单位为克(g):记一霜豚氰标样中霜豚氰的质量分数,单位为百分数(%)。4.3.2.7允许差
两次平行测定结果之差应不大于0.5%、取其算术平均值作为测定结果。4.4悬浮率的测定
4.4.1代森锰锌悬浮率的测定
称取0.5g代森锰锌·霜豚氰试样(精确至0.0002g):按GB/T14825进行。将剩余的1/10悬浮液转移至事先垫有定量滤纸的G2漏斗中过滤。并用少许水冲洗量筒,冲洗液并人G2漏斗中抽滤至近干,将滤饼连同滤纸一起放入圆底烧瓶中。再按4.3.1测定代森锰锌质量分数,计算其悬浮率。4.4.2霜脲氰悬浮率的测定
称取1.0g代森锰锌:霜脲氰试样(精确至0.0002g),按GB/T14825进行。将剩余的1/10悬浮液转移至100mL容量瓶中,用甲醇稀释至刻度。再按4.3.2测定霜脲氰质量分数,计算其悬浮率。
4.5水分的测定
按GB/T1600中的“共沸蒸馏法“进行。4.6pH值的测定
按GB/T1601进行。
4.7润湿时间的测定
按GB/T5451进行。
4.8细度测定
按GB/T16150中湿筛法”进行。
4.9热购稳定性试验
GB/T19136“粉体制剂进行。按4.3测定代森锰锌、霜脲氰含量:按4.6测定代森锰锌、霜脲6
HC/T3884—2006
氰悬浮率。代森锰锌质量分数允许降至贮前的90%,霜脲氰质量分数允许降至贮前的95%,代森锰锌悬浮率应不低于54%,霜脲氰悬浮率应符合本标准的规定要求。4.10产品的检验与验收
应符合GB/T1604的规定。极限数值处理,采用修约值比较法5标志、标签、包装、购运
5.1代森锰锌。霜脲氰可湿性粉剂的标志、标签和包装,应符合GB3796的规定。5.2代森锰锌+霜脲氰可湿性粉剂采用铝箔袋或塑料袋包装、每袋净含量为100g、200名、250g、500g,外包装可用阻燃纸箱、阻燃瓦楞纸板箱或钙塑箱,每箱净含量不超过25kg。5.3也可以根据用户要求或订货协议,采用其他形式的包装:但需符合GB3796的规定。5.4代森锰锌·霜脲氰可湿性粉剂包装件应贮存在通风、干燥的库房中。5.5运时严防潮湿和日晒,不得与食物、种子,饲料混放,避免与皮肤、眼睛接触,防止由口鼻吸入。
5.6安全:代森锰锌·霜豚氰为低毒杀菌剂,吞噬或吸入均有毒。使用时,应戴好防护手套、口罩。穿干净防护服。使用后应立即用肥皂和水洗净。如发生中毒现象,应及时去医院检查治疗。5.7保证期:在规定的贮运条件下,从生产日期算起为二年。中华人民共和国
化工行业标准
代森锰锌,霜脲氰可湿性粉剂
HG/T3884—2006
出版发行:化学工业出版社
(北京市东城区青年湖南街13号邮政编码100011)北京云浩印刷有限责任公司印装880mm×1230mm1/16印张%字数16千字2007年2月北京第1版第1次印刷
书号:1550250445
购书咨询:010-64518888
售后服务:010-64518899
网址.http://cip.com.cn
凡购买本书,如有缺损质量间题,本社销售中心负责调换。定价:9.00元
版权所有
违者必究
小提示:此标准内容仅展示完整标准里的部分截取内容,若需要完整标准请到上方自行免费下载完整标准文档。
备案号:18219-2006
中华人民共和国化工行业标准
HG/T3884—2006
代森锰锌·霜脲氰可湿性粉剂
MancozebCymoxanil WettablePowders2006-07-26发布
2007-03-01实施
中华人民共和国国家发展和改革委员会发布
本标准由中国石油和化学工业协会提出。本标准由全国农药标准化技术委员会(CSBTS/TC133)归口。本标准负责起草单位:沈阳化工研究院本标准参加起草单位:上海杜邦农化有限公司、利民化工有限责任公司。本标准主要起草人:张丕龙、武铁军、朱正霏、倪二宝、刘芳、陈斌本标准委托全国农药标准化技术委员会秘书处负责解释。HG/T3884—2006
代森锰锌霜脲氰可湿性粉剂
该产品有效成分代森锰锌·霜豚氰的其他名称、结构式和基本物化参数如下。a)代森锰锌
ISo通用名称:mancozeb
CIPAC数字代号:34
化学名称:1,2-亚乙基双(二硫代氨基甲酸)锰与锌的配位络合物结构式:
-SC--NH-CH2CH2-NH--C-SMm+(Zn))实验式:(C.HeN2S4Mn)(Zn)
HG/T3884—2006
相对分子质量:271(按2001年国际相对原子质量计,按含Mn20%及Zn2.55%计算)生物活性:杀菌
熔点:在192℃204℃分解
沸点:在20℃可忽略
闪点:137.8℃
溶解度:水(pH7.525℃)6.2mg/kg:在大多数有机溶剂中不溶解;可溶于强鳌合剂溶液中,但不能回收
稳定性:一般在干燥贮存条件下稳定,在加热及潮湿条件下慢慢分解:水解速率(25℃)DTso20d(pH5),17h(pH7).34h(pH9),亚乙基双(二硫代氨基甲酸)盐在环境中可迅速水解、氧化、光解及代谢,土壤DTso6d~15d;在密闭容器中及隔热条件下可稳定存放两年以上b)霜脲氰
ISO通用名称:Cymoxanil
CIPAC数字代号:332
化学名称:1-(2-氰基-2甲氧基亚胺基)-3-乙基脲结构式:
实验式:C-HN.O
CH,CH2NHCONHCOC-NOCH
相对分子质量:198.2(按2001年国际相对原子质量计)生物活性:杀菌
熔点:160℃~161℃
蒸气压(20℃):1.5×10-mPa
溶解度(20℃,g/L):水(pH5)8.9×102mg/kg:甲苯5.29正已烷1.85;乙腈57;乙酸乙酯28:正辛醇1.29;二氯甲烷133;甲醇22.9;丙酮62.4,二甲基甲酰胺185;氯仿105;苯2稳定性:在一般贮存条件下和在中性或弱酸介质中稳定;7天内在土壤中损失50%;水解速率:DT5148d(pH5).34h(pH7).31min(pH9)对光敏感1范围
本标准规定了代森锰锌·霜脲氰可湿性粉剂的要求、试验方法以及标志、标签、包装、贮运。HG/T3884-2006
本标准适用于由代森锰锌、霜氰原药、适宜的助剂和填料加工成的代森锰锌·霜脲氰可湿性粉剂。
2规范性引用文件
下列文件中的条款通过本标准的引用而成为本标准的条款。凡是注日期的引用文件,其随后所有的修改单(不包括勘误的内容)或修订版均不适用于本标准,然而,鼓励根据本标准达成协议的各方研究是否可使用这些文件的最新版本。凡是不注日期的引用文件,其最新版本适用于本标准。GB/T 601
GB/T 603
化学试剂标准滴定溶液的制备
化学试剂试验方法中所用制剂及制品的制备GB/T1600农药水分测定方法
GB/T 1601
GB/T 1604
农药pH值的测定方法
商品农药验收规则
GB/T1605-2001商品农药采样方法GB3796农药包装通则
GB/T5451
农药可湿性粉剂润湿时间测定方法GB/T 14825
农药可湿性粉剂悬浮率测定方法农药粉剂、可湿性粉剂细度测定方法GB/T16150
GB/T19136农药热贴稳定性测定方法3要求
3.1组成和外观:本品应由符合标准的代森锰锌·霜豚氰原药与适宜的助剂和填料加工制成,为均匀的疏松粉末,不应有团块。
3.2代森锰锌·霜脲氰可湿性粉剂应符合表1要求。表1代森锰锌·霜脲氰可湿性粉剂控制项目指标代森锰锌质量分数/%
霜腺氰质量分数/%
代霖锰锌悬浮率/%
霜脉氰悬浮率/%
水分/%
润湿时间/s
细度(通过45μm试验筛)/%
PH值范围
热贮稳定性
a热贮稳定性试验在正常生产情况下,每半年至少检验一次,4试验方法
4.1抽样
按照GB/T1605一2001中“固体制剂的采样”方法进行。用随机数表法确定抽样的包装件:最终抽样量应不少于200g。
4.2鉴别试验
4.2.1代森锰锌鉴别试验—一点滴比色试验2
4.2.1.1试剂和仪器
双硫踪:#99.0%:
中性双硫腺溶液:1g/kg三氯甲烷溶液:HG/T3884—2006
酸性双硫踪溶液:取中性双硫踪溶液2mL,加人冰乙酸0.25mL,用三氯甲烷稀释至10ml.摇勾:滤纸:whatmanNo.1或性能相当的;点滴器:熔点测定用毛细管。
4.2.1.2测定步骤
4.2.1.2.1“斑点”的制作
试验1斑点\的制作:称取试样约0.5名,加人2ml~3mL水,充分搅拌,使样品分散。用点滴器将制备好的试样点到滤纸上,共点2个样,编号为1-1,1-2,“斑点的要求为:中心粉点(固体粉末状)直径约为5mm,粉点外圆形环(溶液润湿形成的外环)直径约为20mm.点完后.使其自然晾干。试验2“斑点\的制作:称取试样约0.5g,加入2mL-3mL三氯甲烷,充分搅拌,使样品分散。用点滴器将制备好的试样点到滤纸上,共点2个样,编号为2-1,2-2,“斑点的要求为:中心粉点(固体粉末状)直径约为5mm,粉点外圆形环(溶液润湿形成的外环)直径约为20mm.点完后,使其自然晾干。4.2.1.2.2鉴定
试验1:使用点滴器,吸取酸性双硫腺溶液,滴至斑点1-1上,中心粉点应显黄色,外环显粉红色(重复次,点至1-2上)。
试验2使用点滴器,吸取中性双硫腺溶液,滴至斑点21上,中心粉点开始应显黄色,然后迅速变为强的亮紫粉红色(重复一次·点至2-2上)。如试验结果同时满足试验1和2.便可确认试样为代森锰锌。4.2.2霜脲氰鉴别试验
液相色谱法本鉴别试验可与霜氰含量的测定同时进行。在相同的色谱操作条件下,试样溶液中某色谱峰的保留时间与标样溶液中霜脲氰色谱峰的保留时间,其相对差值应在1.5%以内。4.3代森锰锌·霜脲氰质量分数的测定4.3.1代森锰锌的质量分数测定
4.3.1.1方法提要
试样于煮沸的氢碘酸冰乙酸溶液中分解,生成乙二胺盐、二硫化碳及干扰分析的硫化氢气体,先用乙酸铅溶液吸收硫化氢,再以氢氧化钾-甲醇溶液吸收生成的二硫化碳,生成甲基磺原酸钾,用乙酸中和后,在弱酸介质中立即以碘标准滴定溶液滴定。皮应式如下:
(CHN2S,Mn)(Zn)+4H++2I--IHNCH2CH2NH31+2rCS+Mn++yZn+CS+CH:OK-→CH.OCSSK
2CHOCSSK+12→CH;OC(S)SSC(S)OCH3+2KI4.3.1.2试剂和溶液
甲醇,
57%氢碘酸;
冰乙酸:30%溶液:
乙酸铅:100g/L溶液:
氢氧化钾-甲醇溶液:110g/1使用前配制;氢碘酸-冰乙酸溶液:(57%氢碘酸+冰乙酸)=1+9、使用前配制;I2)=0.1mol/L按GB601配制和标定;碘标准滴定溶液:CC-
酚酥指示液:10g/L按GB603配制:3
HG/T3884—2006
淀粉指示液:10g/L按GB603配制。4.3.1.3仪器回收率的测定
称取已知含量的二乙基二硫代氨基甲酸钠0.2g(精确至0.0002g),其他操作步骤同4.3.1.5.以二乙基二硫代氨基甲酸钠为试验物完成整个过程来检查仪器及试剂。若测定正确,则将得到99%~101%的回收率。
4.3.1.4仪器
按图1。
单位为毫术
接抽气源
1150mL烧瓶:
2.直形冷凝管:
3长颈漏斗;
4—第吸收管
5—第二吸收管
-水浴70℃80℃)。
图1分解吸收装置
4.3.1.5测定步骤下载标准就来标准下载网
称取约含代森锰锌0.2g(精确至0.Q002g)的试样于干净的圆底烧瓶中。第一吸收管加50mL乙酸铅溶液,第二吸收管加50mL氢氧化钾-甲醇溶液。连接分解吸收装置,检查装置的密封性。打开冷却水,开启抽气源,控制抽气速度,以每秒4个一6个气泡均勾稳定地通过吸收管。通过长颈漏斗向圆底烧瓶加50mL氢碘酸-冰乙酸溶液,摇动均勾,同时立即加热烧瓶,小心控制防止反应液上升至进样管,保持微沸50min,停止加热。拆开装置,取下第二吸收管,将内容物用200mL水分5次洗入500mL锥形瓶中,以酚酸指示液检查吸收管,洗至管内无内残物,用30%冰乙酸溶液中和至酚酸退色,再过量3滴一4滴。立即用碘标准滴定溶液滴定,同时不断摇动,近终点时加3mL淀粉指示液,继续滴定至溶液呈浅灰紫色。同时作空白测定。4.3.1.6计算
试样中代森锰锌的质量分数wi(%)按式(1)计算:e(Vi-V2)m
m×1000
式中:
Vi-滴定试样溶液消耗碘标准滴定溶液的体积,单位为毫升(mL);V2—一滴定空白溶液消耗碘标准滴定溶液的体积,单位为毫升(mL);(1)
m一试样的质量,单位为克(g):碘标准滴定溶液的实际浓度,单位为摩尔每升(mol/L):HG/T3884—2006
M-代森锰锌的摩尔质量的数值,单位为克每摩尔(g/mol)M号(C.H,N:S.Mn)(Zn)y]-135.5)
4.3.1.7允许差
两次平行测定结果之差应不大于1.0%。取其算术值作为测定结果。4.3.2霜脲氰质量分数的测定
4.3.2.1方法提要
试样用流动相溶解,以甲醇十水为流动相,使用ODS为填充物的不锈钢柱和紫外检测器。对试样中的霜脲氰进行反相液相色谱分离和测定。4.3.2.2试剂和溶液
甲醇:色谱纯;
水,二次蒸馏水:
霜脲氰标样:已知含量,经99.0%。4.3.2.3仪器
液相色谱仪:具有紫外可变波长检测器和定量进样阀:色谱数据处理机或色谱工作站:色谱柱:200mm×4.6mm(i.d.)不锈钢柱,内装ODS(c18)5μm填充物(或具有相同柱效的其他液相色谱柱);
过滤器:滤膜孔径约0.45μm;
微量进样器:50μL。
4.3.2.4液相色谱操作条件
流动相:(甲醇+水)=36+64(冰乙酸调节pH=4),经滤膜过滤,并进行脱气;流动相流量:1mL/min:
柱温:室温(温差变化应不大于2℃)检测波长:240nm;
进样体积:5μL;
保留时间:霜豚氰8.7min。
上述液相色谱操作条件,系典型操作参数。可根据不同仪器特点,对给定的操作参数作适当调整,以期获得最佳效果。典型的代森锰锌霜脲氰可湿性粉剂的液相色谱图见图2。4.3.2.5测定步骤
1—霜脲氰。
图2代森锰锌·霜脲氰可湿性粉剂的液相色谱图5
HG/T3884—2006
4.3.2.5.1标样溶液的配制
称取霜腺氰标样0.1g(精确至0.0002g),置于50ml棕色容量瓶中加人40mL甲醇溶解,稀释至刻度,摇勾。用称液管准确称取5mL该试液置于另一501mL棕色容量瓶中,用甲醇定容,摇勾。
4.3.2.5.2试样溶液的配制
称取含霜豚氰0.1g的试样(精确至0.0002g)置于50mL容量瓶中,加人40mL甲醇溶解,稀释至刻度,摇匀,用称液管准确称取5ml.该试液,置于另50mL容量瓶中,用甲醇定容,摇勾。
4.3.2.5.3测定
在上述色谱操作条件下,待仪器稳定后,连续注入数针标样溶液,直至相邻两针霜豚氰峰面积相对变化小于1.2%后,按照标样溶液,试样溶液、试样溶液、标样溶液的顺序进样分析4.3.2.6计算
将测得的两针试样溶液以及试样前后两针标样溶液中霜氰的峰面积分别进行平均。试样中霜脲氰的质量分数722(%)按式(2)计算:Ame
式中:
A标样溶液中霜氰峰面积的平均值;A2一一试样溶液中霜脲氰峰面积的平均值;mi--标样的质量,单位为克(g):m2——试样的质量,单位为克(g):记一霜豚氰标样中霜豚氰的质量分数,单位为百分数(%)。4.3.2.7允许差
两次平行测定结果之差应不大于0.5%、取其算术平均值作为测定结果。4.4悬浮率的测定
4.4.1代森锰锌悬浮率的测定
称取0.5g代森锰锌·霜豚氰试样(精确至0.0002g):按GB/T14825进行。将剩余的1/10悬浮液转移至事先垫有定量滤纸的G2漏斗中过滤。并用少许水冲洗量筒,冲洗液并人G2漏斗中抽滤至近干,将滤饼连同滤纸一起放入圆底烧瓶中。再按4.3.1测定代森锰锌质量分数,计算其悬浮率。4.4.2霜脲氰悬浮率的测定
称取1.0g代森锰锌:霜脲氰试样(精确至0.0002g),按GB/T14825进行。将剩余的1/10悬浮液转移至100mL容量瓶中,用甲醇稀释至刻度。再按4.3.2测定霜脲氰质量分数,计算其悬浮率。
4.5水分的测定
按GB/T1600中的“共沸蒸馏法“进行。4.6pH值的测定
按GB/T1601进行。
4.7润湿时间的测定
按GB/T5451进行。
4.8细度测定
按GB/T16150中湿筛法”进行。
4.9热购稳定性试验
GB/T19136“粉体制剂进行。按4.3测定代森锰锌、霜脲氰含量:按4.6测定代森锰锌、霜脲6
HC/T3884—2006
氰悬浮率。代森锰锌质量分数允许降至贮前的90%,霜脲氰质量分数允许降至贮前的95%,代森锰锌悬浮率应不低于54%,霜脲氰悬浮率应符合本标准的规定要求。4.10产品的检验与验收
应符合GB/T1604的规定。极限数值处理,采用修约值比较法5标志、标签、包装、购运
5.1代森锰锌。霜脲氰可湿性粉剂的标志、标签和包装,应符合GB3796的规定。5.2代森锰锌+霜脲氰可湿性粉剂采用铝箔袋或塑料袋包装、每袋净含量为100g、200名、250g、500g,外包装可用阻燃纸箱、阻燃瓦楞纸板箱或钙塑箱,每箱净含量不超过25kg。5.3也可以根据用户要求或订货协议,采用其他形式的包装:但需符合GB3796的规定。5.4代森锰锌·霜脲氰可湿性粉剂包装件应贮存在通风、干燥的库房中。5.5运时严防潮湿和日晒,不得与食物、种子,饲料混放,避免与皮肤、眼睛接触,防止由口鼻吸入。
5.6安全:代森锰锌·霜豚氰为低毒杀菌剂,吞噬或吸入均有毒。使用时,应戴好防护手套、口罩。穿干净防护服。使用后应立即用肥皂和水洗净。如发生中毒现象,应及时去医院检查治疗。5.7保证期:在规定的贮运条件下,从生产日期算起为二年。中华人民共和国
化工行业标准
代森锰锌,霜脲氰可湿性粉剂
HG/T3884—2006
出版发行:化学工业出版社
(北京市东城区青年湖南街13号邮政编码100011)北京云浩印刷有限责任公司印装880mm×1230mm1/16印张%字数16千字2007年2月北京第1版第1次印刷
书号:1550250445
购书咨询:010-64518888
售后服务:010-64518899
网址.http://cip.com.cn
凡购买本书,如有缺损质量间题,本社销售中心负责调换。定价:9.00元
版权所有
违者必究
小提示:此标准内容仅展示完整标准里的部分截取内容,若需要完整标准请到上方自行免费下载完整标准文档。
标准图片预览:





- 其它标准
- 热门标准
- 化工行业标准(HG)
- HG/T3219-2009 代替 HG/T 3219-1999 搪玻璃平面阀
- HG/T20518-2008 化工粉体工程设计通用规范
- HG∕T5056-2016 GB 7544在天然橡胶胶乳避孕套质量管理中的使用指南
- HG/T2956.5-2001 硼镁矿石中氧化亚铁含量的测定重铬酸钾 容量法
- HG/T2017-2011 代替 HG/T 2017-2000 普通运动鞋
- HG/T3276-2019 代替 HG/T 3276-2012 腐植酸铵肥料分析方法
- HG/T3449-1999 化学试剂 甲基红
- HG/T5036-2016 常温有机硫转化吸收催化剂催化性能试验方法
- HG/T2371-2003 代替 HG/T 2371-1992 搪玻璃开式搅拌容器
- HG/T4221-2011 双组分室温硫化有机硅模具胶
- HG/T3459-2003 化学试剂 顺丁烯二酸酐
- HG/T4323-2012 循环冷却水中军团菌的检测与计数
- HG/T22805.1-2016 代替 HG 22805.1-1993 化工矿山企业施工图设计内容和深度的规范一地质●采矿专业
- HG/T4019-2008 化学试剂 间甲酚紫
- HG/T3431-2010 代替 HG/T 3431-2001 酸性红 R(C. I. 酸性红 18)
- 行业新闻
请牢记:“bzxz.net”即是“标准下载”四个汉字汉语拼音首字母与国际顶级域名“.net”的组合。 ©2025 标准下载网 www.bzxz.net 本站邮件:bzxznet@163.com
网站备案号:湘ICP备2025141790号-2
网站备案号:湘ICP备2025141790号-2