- 您的位置:
- 标准下载网 >>
- 标准分类 >>
- 冶金行业标准(YB) >>
- YB/T 5340-2006 磷铁化学分析方法气体容量法测定碳量
标准号:
YB/T 5340-2006
标准名称:
磷铁化学分析方法气体容量法测定碳量
标准类别:
冶金行业标准(YB)
标准状态:
现行-
发布日期:
2006-07-27 -
实施日期:
2006-10-11 出版语种:
简体中文下载格式:
.rar.pdf下载大小:
1.58 MB
替代情况:
原标准号GB/T 8705.2-1988
部分标准内容:
中华人民共和国黑色冶金行业标准磷铁化学分析方法
气体容量法测定碳量
Methods for chemical analysis of ferrophosphorusThe gasometric methnd for the deterrninalionof carbon content
本标准适用于磷铁中碳量的测定。测定范围:0.400%~~1.200%。YE/T 5340—2006
(GB/T8705.21988调整)
本标推遵守GB1467—78《冶金产品化学分析方法标准的总则及般规定》。方法提要
试样置于管式燃烧炉中加热并通氧燃烧,生成的二氧化碳等混合气体经除硫后收集于量气管中,然后以氢氧化钾溶腋吸收其中的二氧化碳,吸收前后体积之差即为二氧化碳体积,再换算为碳量2试剂及材料
2.1助熔剂:锡粒(0.4~0.8mm)、铜、铁粉、五氧化二钒等。助烯剂中含碳量不人于0.002%。2.2石棉纤维。
2.3碱石灰或氨氧化钠。
氧化铝:活性、粒状。
三氧化锰:活性、粒状。
硫酸(pl.84g/ml.)。
硫酸(0.1+100):滴加甲基红溶液呈红色。2.8铬酸饱和的硫酸溶液:于硫酸(2.6)中加重铬酸钾或铬酸酐至饱和,使用其.上部澄清溶液。2.9氢氧化钾溶液(40%)
2.10氯化钠溶液(26%):以甲基红溶液作指示剂,滴加硫酸(11-1)至酸性。氯气:纯度大于99.5%。
3仪器及设备
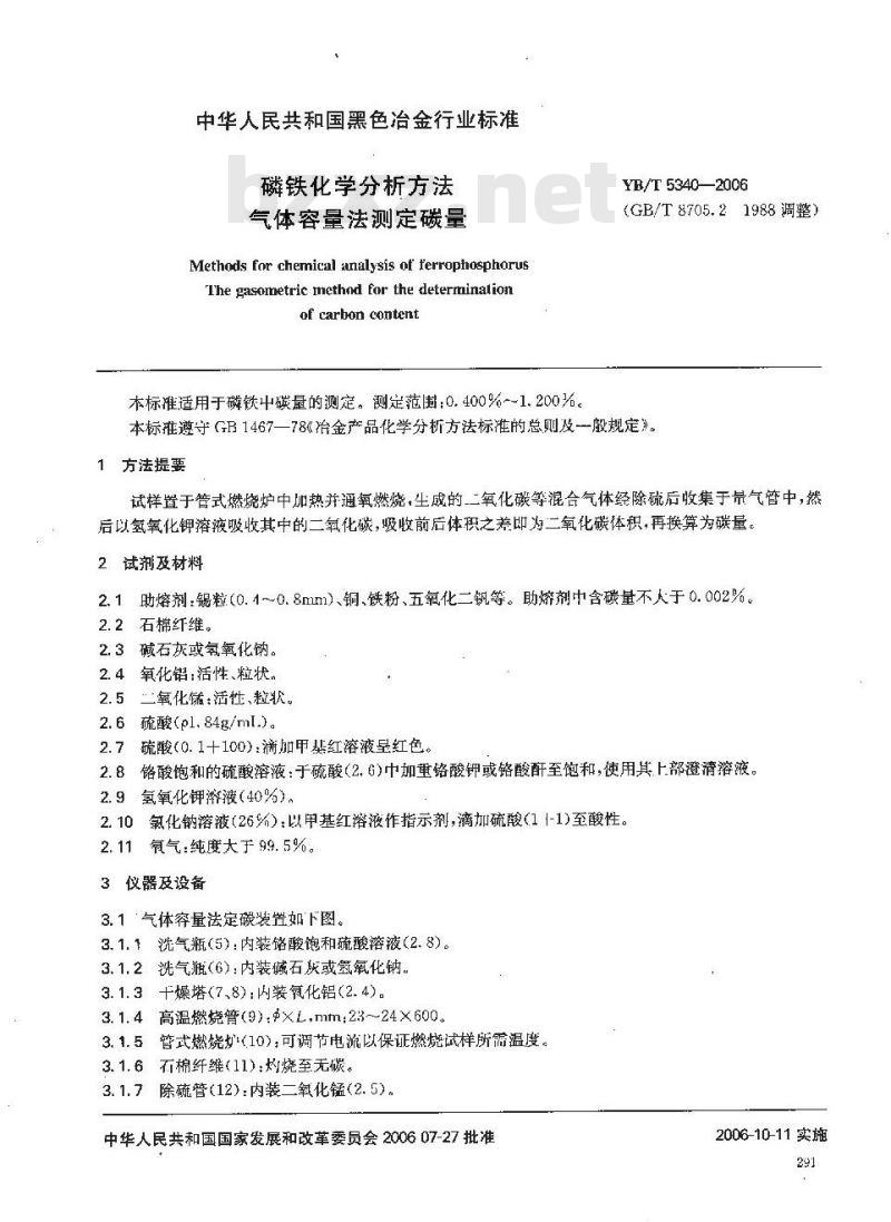
3.1·气体容量法定碳装置如下图。3.1.1洗气瓶(5):内装铬酸饱和硫酸溶液(2.8)。3.1.2洗气(6):内装碱石灰或氢氧化钠。3.1.3十燥塔(7、8):内装氰化铝(2.4)。3.1.4高温燃烧管(9):Φ×L,mm:23~24×600。3.1.5管式燃烧炉(10):可调节电流以保证燃烧试样所需温度。3.1.6不棉纤维(11):灼烧至无碳。3.1.7除硫管(12):内装二氧化锰(2.5)。中华人民共和国国家发展和改革委员会200607-27批准2006-10-11实施
YB/T 5340—2006
1—氢气瓶+2氧气表:3.缓冲瓶:4微型转子流量计;5、6--洗气瓶;7、8—干燃塔:9高温燃烧管,10-式燃烧炉;11—石棉纤维:12除硫管;13—容鼠定碳仪(包括:冷凝管a.量气筛b、水准瓶c、吸收器d、小游塞,三通活塞t、温度计)14—高温控制器;15一磨砂玻璃塞;16—瓷舟riKAoNiKAca
3.1.8瓷舟(16):长88mm或97nm,应预先于1200℃管式燃烧炉中通氧灼烧至无碳,也可十1000℃高温炉中灼烧4h以上,冷却后必于盛有碱不棉(或碱石灰)和无水氯化钙的未涂油脂的干燥器中。3.1.9量气管(b):内虚氯化钠溶液(2.10)或硫酸荠液(2.7)。每一格刻度为0.05m.,它是在16℃101.32kPa(760mmHg)标准状况下刻制的。3.1.10吸收器(d):内盛氢氧化钾溶液(2.9)。3.1.11小活赛(e):有一方可通大气。3.2长钩:用低碳镍铬丝或耐热合金丝制成。3.3水银气压计:气压值应按公式(1)校正:p=p(1-0.000163t-0.0026cos2p—0.0000002m)式中;
校正后的气压值,kPa;
水银气压计测得的气压值,kPa;水银气压计所在处温度,℃;
一水银气压计所在处纬度,\);H
4试样
水银气压计所在处海拔高度,t。磷铁试样应全部通过0.088mm筛孔。5分析步骤
5.1试样量
按表1称取试样和熔剂。
5.2空白试验
随同试样做空白试验。
5.3分析前的准备
0. 400---1. 200
试祥量
YB/T 53402006
助熔剂量(任选其一),名
氧化铜—
铜或鐵化铜
五氧化二链
0. 5-~1. 0
0. 5~1. 0
五氧化三钒
0. 5~-1. 0
铁粉+
氧化铜
(1—1)
0. 5 ~-1. 0
丘氧化二钊
+侠粉
0. 5~-1. 0
将炉温升至1200~-1350℃,检查管路及活牵是否漏气、装置是否正常,燃烧标准试样,检查仪器及操作。
5.4测定
将试样5.1)置于瓷月(3.1.8)中,按表1覆盖助熔剂,将瓷舟推人高温燃烧管温度最高处,立即塞紧磨砂玻璃塞(15),将氧气表上的三通活塞(f)打开,一边调节氧气流速至120~140ml-/min,一边通氧约3min,使高温燃烧管中的温度恒定。按容量定碳仪操作规程,将混合气体导人量气管,定穿、吸收后,测量其读数,并确认残留的气体体积没有变化后,启并磨砂玻璃塞,用长钩将瓷舟拉出,检查熔块,确认燃烧完全后,将残留气体放空。6计算
按公式(2)计算碳的百分含量:C(%) - VIA-V.A)- VoA
式中:A—·
X f× 100
温度16℃,气压101.32kPa,用酸性作封闭液时,封闭液面上每毫升二氧化磁中含碳量A值为0.0005000g;用氯化钠酸性落液作封闭液时A值为0.0005022g;混合气体的体积,ml;
残留气体的体积,mL;
空白试验的气体体积,ml
-试样量·.;
7充许差
温度、气压校正系数、见附录A中表A1或表A2。实验室之间分析结果的差值应不大于表2所列允许差。表2
20. 400-$1. 200
允许差
YB/T 53402006
THKAONIKAca-
附录A
气体容量法测定碳的温度、气压补正系数表(本表用1:100011
0. 7740. 7710. 768 0. 764 0. 7610 757 0. 754 0. 75010. 745 0. 743 0. 7390. 7770 773: 0. 7700. 7660. 76330. 7590. 756 0.7520. 748
80.7450.741
0. 7790. 7750. 772 0 7680. 7650.7810.7770. 7740. 7700.767
0. 783:0. 7790. 776 0 7720. 769Q. 761jo. 758
0.7630.760
、28075
0.747.743
0.7490.745
0. 785 0. 781 0. 7780 7740. 771 00. 7670. 7640. 760 0. 757 0.16
0. 7350. 7320. 7280. 724,0. 7200. 7150. 712+73
0. 734 0. 730 0. 726 0. 722 0. 718 0. 7140. 7400. 7360. 7320. 7280. 7240. 7200. 716Q.742
0. 734 0. 7300. 726 0. 7220. 71874
7360. 732 0.7280.7240.720
60. 742 0. 738 0. 734 0. 730 0. 726 0. 722E
0.787 n. 7840. 7800. 777o. 773. 7690.766o. 762 0. 7590. 7550.7510. 748 0. 7440. 740 0. 7360. 732 0. 7280. 7240. 789 0. 786 0. 782 0. 7700. 775 0 771 0. 58 0. 764 0. 761[, 752
0.791.0.788
0. 7740. 770o. 765|0. 7630. 750.777
0. 793 0. 790 0. 786 0. 783 0. 77990.7760.772 0.7680. 7650.7610. 705 0. 792 0. 788 0. 785 0. 78110.7780.
0. 797 0 794 0. 700
0.7370.7830.780lo.7760.7720.7690. 800 0. 796 0. 702 0.
0.7850. 782 0.778
0. 802 0. 798 0. 795
0.791.0.787
0. 8040. 8000. 797, 793 0. 7890. 8060. 8020. 799 0. 703 0. 792 (786
0. 7500. 7460. 742 0. 738 0. 734 0. 7300. 7260. 736; 0. 7320. 728
0. 752 0. 7480. 744: 0. 740
10.7500.748
0. 7560. 752 0. 748
. 769 0. 766 0. 762
. 7440. 7400. 736[0. 732
0. 746o. 7420. 7380. 731
0 7480.7440. 740
0. 7500. 746 0. 742 0. 738
750. 752 0. 718/0. 744 0.7407580.7540.750
0.7460.742
0.7860.7830.779:0.7730.7710. 7680.7640.7600.7360.7520.0. 8080.804 0. 801 0. 7970. 7940.790
0. 8100. 806 0. 803 0. 799 0. 7960.792
0.7880 78510..78
0.812 0. &
0. 811 0. 811
0. 8010. 7980. 794
0. 7900. 787 0. 783
0. 807 0. 803 0. 800 0. 796
0.702C 789: 0. 785
0. 816 0. 813 0. 809 0. 8050. 802 0. 798 0. 794791
4. 7730. 7700. 7660. 7620. 758 0. 7540. 7500. 7460.770772
0.768 0.7640.760,0. 7560. 752 0.7480.7700.766 0.7620
0. 783α. 779 0. 776 0. 772c 768; 0. 764 0 760 . 7560. 7520. 8150. 811 0. 808c. 804
0. 800.0. 795 0. 7930. 789 0. 7850. 8200. 817 0, 813 0. 810:0. 8060. 802 0. 799
0. 8230.8190.8150.812 0.808
0. 8010.80
10.7870.78
50.8210.817 0.814
0. 819 0. 8050. 8030. 799
90. 7950 791 0. 788
0.7780774 0.7700.7660.7620.7589, 754776.0.7720
0. 7640. 760 0. 756
. 782 0. 7780.7740 7700. 7660. 7620. 7387840.7800.7760
772[0.2680.764
0. 8270. 823 0. 815j0. 816
0. 812 0. 8080 805|0. 8010. 7970. 793 0. 790 0. 786 0.7820. 778 0. 774 0. 770f0. 766 . 7620. 829 0. 8250. 8220. 8180. 814. 8100. 807 0. 8030. 799,0. 7950. 7920. 788. 784 0. 7800. 7760. 7720. 768 0. 764(补究件)
的硫酸溶液作封闭液)
YB/T 53402006
1mbar=0.750mmHg
(lbar-10\Pa)
10. 7080. 7040.700. 6960. 69220. 687 0. 683 0. 678 0. 6740. 669 0. 6640. 659
0.7100.706
0. 702.0. 698/ 0. 694 0. 6890, 6850. 712: 0. 70810. 7040. 70010. 695691
0. 619 0. 644 0. 6390. 6330. 6280. 6220. 6760.6800.6760.671
0.6660.6610.6560
0.6820.677
0. 7100. 7060. 7020. 697
0. 6930. 689: 0.
0. 7160. 712o. 7080. 7040. 699 0. 695679
0.7180.714.0.7100.7060.701.0.6970.6930.6880.683
10. 7200. 716 0. 7120. 708 0. 703 0. 6s90. 691心.722
0. 716 0. 7110. 707
0.70310.68810
0. 6850. 680 0. 5760. 671
0. 7180. 713:0. 7090. 705c.
0,7020.6970,693
:68410.679
1jo. 6460.640c.5350.629o. 6240.618653
0. 648 0. 642 0. 637
.631jo.
1.6460.61110.635
06120.632
16270.622
0. 631 0. 625
0. 650 0. 644 0. 6390. 6530. 6270. 6860. 660 0. 655
0.6670.6620.653
664 0.6590 654
6660. 660.
0.6460.641
0, 6480. 642 0.
0, 641 0. 6380
0. 6830. 678;0. 6730. 6680. 663 0. 6570. 713/0. 708 0. 704 0. 699 0. 695 0. 6900.7300.7260.7220.7170
0.7380.734
0. 729,0. 725 0.
0. 646 0. 6400. 634
C. 680 0. 675 o. 670 0. 665 0. 659 0. 654 0. 6480.642j0.636
10.65!0.650
0. 657,0. 652
66510. 6590. 654
0.6440.638
0,6489.642
Q. 683|0. 678 0. 672 0. 667 0. 661 0. 6550. 5500. 644
0.714 0. 709io. 70)40. 6990, 695 0. 690j0. 6840.7400.730.7310.7270.7220.718007207250720
074207380.
74610.7410.737
0.7480.7430739
.7500.745
0.7190.71
7350.7300.7260.
7060.70110
0. 7190. 714
17410.73707320.7280
0. 754 0. 7490.745|0
727 0.722
0.6790.6740.668:0.6630.6570.6510.645
0. 6810.6760.670q
90.6530.647
70. 6610. 655:0. 649
0. 6850. 680
20. 697 0. 692
0.6870.681
0.6690.6030.6570.651
0. 6760. 67010. 6630. 6590. 6530, 678α. 6720. 667 0. 6610. 6550.7090.7010. 6990. 6940. 6890. 68327
0, 7130. 713
0、715
0. 685' 0. 6800. 674
0. 706 0. 701 0. 6960. 691
0. 66810. 6630. 657
0. 692 0. 637/0. 682 0. 676 0. 670 0. 664 0. 6580. 708 0. 7030. 698
0.7570.7530.7490.7440.7400.7350.7310.7260.721,0.7170.689
. 6830. 6780. 672
0.666'0.660
1.0.6960. 6910. 6850.6800. 6740.668j0.662E
0. 759 0. 755o. 7510. 745 0 742 0. 737o. 733 0. 728 0. 723 0.718 0. 7140. 708 0. 703 0. 698 0. 6930. 6870. 6820. 6760. 6700. 664295
0. 827, 0. 8240. 8200. 8160. 812831
0.8330.8290. 8260. 8220.8180. 8150. 8350. 831
0. 828 0. 8240. 820
YB/T 5340--2006
HKAONT KAca-
0. 797 0. 704 0. 790 0. 7860. 782 0. 7780.8090
0. 8050. 801
0. 774 0. 7700. 766
0. 8110. 807'0. 803 0. 799; 0. 796|0. 792 0. 788 0. 781 0. 7800. 776 0. 772|0. 768
0. 8170. 813 0. 809: 0. 805
0 8020. 798
.7900. 7860.782
0. 7780. 774
0. 8040. 8000. 706 0. 7920. 788 0. 7840. 7800. 7760. 7710. 8370. 833
0. 8300. 8260. 8220
0.8190.8150.811
0.8390.8360. 832a 8280.8240.8210.8170.81330.8090.805a.8020.7980.7940.7900.7860.7827780.7730. 8410. 8380. 8340. 8300. 826050.8110.8080.8040.8000.7960. 7920.788*0.7840.7800. 7750. 8230. 8190. 815
0. 843 0. 8100. 836 0. 832 0. 829 0. 8250. 821j0. 81750.8420. 8380.8340.831 0.
.8270.8230.819
0.8180.844|0.8400.8360.833.0.829/0.82560. 802 0. 798. 794 0. 7000. 7860. 782 0. 7770. 813:0. 810|0. 806
0. 796 0. 7920. 7880. 7840. 7790. 8160. 8120. 808
30. 804 0. 800
0.8180.8140.810c. 8060.8020. 7980. 7940. 7900. 7860.781Q.821
C. 846| 0. 842 0. 838 0. 8853. 8230. 820(.816 0. 812,0. 8080. 8040.850
0.8310.827
0. 800 0. 796 0. 792 0. 788 0. 7830.8520. 8180.8440. 8410. 8370.8330. 8290.8250.822:0.8180.8140.8100.8060.8020.7980. 7940.7890.7850. 8:4: 0. 850 0. 816, 0. 84330. 8399, 835/0. 831
0. 856|0. 852|0. 848|0
0. 841 0. 837 0. 833
0.8270.8240
0. 816 0. 812 0. 808
0.8040.8000.796j0.791
0.822 0. 8180. 814
10. 858 0. 854 0. 850
0. 8170. 843 0. 839
o.8350.832:0.8280.
,8240.820
0. 860 0. 856 0. 853
0. 819 0. 845 0. 841
0. 837 0. 834 0. 830
0.8060.8020.798
80.7930.789
0.8160.812
0. 8080.8040.8000.7950.791
0. 8260. 822
2 0. 818l0. 814 α. 810l0. 806 0. 802 0. 797 0. 7930. 8620. 8580. 8550. 8519. 847j 0. 84310. 8390. 836 0.. 8320. 8280. 8240. 820
0,8160.8120.8080.804
40. 79910. 795
0. 8640. 860j0. 8570. 853 a. 8190. 845 0. 842 0. 8380
0. 866'0. 863 0. 859 0. 855 0. 8510. 8470.844/0.810
0. 836 0. 8320. 828
38180.8140.810
0. 8240. 820|0. 8160. 812
0. 868 0. 563 0. 861 0. 857
0. 8490. 8460. 842 0. 838; 0. 834 0. 8300.853
0.8260.8220.818
0. 871 0. 8670. 863 0. 859 0. 855 0. 852[0. 848 0. 844i 0. 8400.836
0. 873|0. 869 0. 865 0. 861
0. 837 0. 854 0. 850, 0. 846 0. 8420. 8380. 875 0. 87110. 867
0.859,0.8560.8520.8480.814
806|0. 801 0. 797
0. 8080. 803 0. 799
0.8140.8100.8050. 801
0. 8280. 8240. 8200.8160.8110. 8078
0.8300.8260.8220.8180.8130.8090.8050.8360.832:0.828
0. 824; 0. 820
0. 877 c. 873j0. 859
0.865 0.8620.858;0.854
1.8460.842
0.8380.834
40.8300.8260.8220.817
0. 879:0. 873 0. 871
0.8560.8520.8480.8140,840,0.836C. 867: 0. 864 (0. 8600
10. 8810. 8770. 8730. 870 0. 8660. 8620.858 0. 8540. 8500. 8460. 842 0. 8380.883
80.864:0.8600.85610.852
0. 8790. 8750. 8720
0.880.8780.8740
0. 883 0. 880 0. 8760
8660.8620.858
0. 889/0. 8850. 8320. 87 0. 8740. 870|0. 866n. 8620. 8110. 807
0.813a.809
0. 8280. 8240. 8190. 815'0. 811832
0. 8340. 8300. 8260. 821 0. 8170. 8130. 823 0. 819 0. 815
. 8480. 8440. 8400. 8360. 8320.828
8250. 821
856[0.8520.8480.8440,8400.8360.832 0.8270
.8500.84610.8420.8380.8340.829/0.8258-47
0.7610. 753
0.76310.759
0.7650.761
7530748:0.744
.75251.7480.
.7670.763.0.759
0. 769 0. 765 0. 760
17710.7670.762
YB/T 53402006
0.7540.7500. 7450.741'0.736.0.0. 756 0.752 0. 747
0. 734j0. 749 0
07560.751
0.7570.7530. 748
0、77510.77110.7660.762
.7590.755/0.750
07200715
.698 0.693
260. 721 0. 7160. 711
2307180
6830.6780. 6720. 665
0. 6810. 6750. 669
689 0. 683 0. 6770. 871
707 0. 702 0. 696 0. 691 0. 685 0. 679 0. 67370910. 700. 698/0. 693
7130. 7080.702:0.69
090.704: 0.698
0. 687 : 0. 68110. 675
680083
6910.6850
692/0. 6860. 680
0. 779 0. 7730. 7700. 766 0. 7610. 757 0. 752 0. 7470. 742 0. 738;0. 732 0. 7270. 722 0. 717 0. 7110. 706 0. 7000. 694 0. 6880. 6820.781
0.7680.763
77410.770:0765
0.7870.783
07760.7720.762
Q. 7780. 7740. 769
0.7600.756
0. 7460.741
076707580.753.0.7480.74
0. 760;0. 755
0.7450.7400.73
0.724 0.719.0.713
070802020606
0. 7100. 7040. 698
0. 7280. 7220. 7170. 711 0. 706;0. 700. 719 0. 713
0.7890.7840.7800.7760.771j0.7660.7620.7570.7520.7470.7420 7370.7910.796
0. 795! 0. 790
0. 797/0. 7920. 788
0. 7990. 7910 790,0. 785:0. 78110. 7760. 770.80
0.796,0.79210.787
0. 798 0. 7940. 789
0.8020 79R.799
0778077
0. 808 0. 801 0. 800 0. 795 0. 79C0. 8100. 806
0.8120.808
0. 754 0. 749
0.739 0.733
0. 690:0. 684
0.6940. 688
0.7260.7210.7150.7090.7040.6980. 6927280.723
0.7170. 711
0. 706 0. 700
0.7191 0. 713
80.707j0.701
. 726 0. 721 0. 715
0.723:0.717
10.7110.705
7510. 7460. 741|0. 7360. 7300. 7240. 7190. 713 0. 707 0. 7010.7580.7:
0 78们
0.770.0.760
0.7860.78110 776
0. 801.0.7970.7920.7880. 783 0. 7780. 803 0. 799 0. 794,0. 790 0、
8050.80110.796
0. 816 0. 8120. 8070. 803 0. 79.793.0.7890
0.7320.7260.721 0.71510.7090.703734.07280.72
0.7110. 704
1.736.0.7300.7240.7180.7120706245
7260.7200.71410.708
10. 756:0. 7500.7450. 7400. 7340. 7280. 722| 0. 7160. 71C0.7710.766076
0.7680769
077010.76
73C/0.724 0. 7180.712
61.7200.71
7280.7220.71
. 8910. 888 0. 884
YB/T 5340-2006
TKAONKAca-
0.8400.8360.8310.827,0.823
0. 880 0. 876 0. 872 0. 868
30.8640.8600.856
0.8520.8480.8440
10. 8940. 890
0.8820.8780.874 0.87
0. 896 0. 892 0. 888
0. 898 0. 894 0. 890
08660.862
0. 880 0. 876:0. 872
20.8680.864
0. 882 0. 878 0. 874 0. 8700. 8660.886
0. 9000. 896 0. 892 0. 888 0. 881 0. 880 0. 876610.8720 868
0、860
0. 850|0. 8150. 812
20.8380.8330.8290.825
0. 852 0. 848 0. 844
0. 8400. 8350.831 C. 827
0.8540.850
0. 846 0. 842 0. 837 0. 833 0. 8290. 8600. 856 0. 852 0. 848 0. 844 0. 839 0. 835 0. 8310.8860.8820.8780.8740.8700.86610. 9020. 898 0. 894
0. 8620. 8580. 854 0. 8500. 8460. 811 0. 837 0. 8330.89
0. 9040. 900
0. 892 0. 888 0. 884:0. 880
08760.872
0. 890 0. 886. 0. 882
0. 906|0. 002 0. 898
0. 8780.874
40.8600.856
0. 852 0. 847 0. 843 0. 839; 0. 834Q.8620.858
0. 8540. 8490. 8150. 8410. 8360.866
4 0. 880 0. 876 0. 872|0. 868 0. 86110. 8600.8560. 8510. 8470. 8430. 8389040. 900 0. 8960. 8920. 888j 0. 840. 910 0. 906 0. 902
0.8980.8940.8900.8860.8820.8780.8740.700.8660.8620.8580.8530. 8190. 8450. 8400. 904 0. 900 0. 897/0. 893 0. 889 0. 884 0. 880 c. 876 0. 872 0. 868 0. 861d0. 9120. 908
0. 860|0. 855 0. 851 0. 847 0. 8420.9140.910
0.9170.913
0. 9030. 899 0. 89:
0. 9050. 901 0. 897
10. 887 0. 882|0. 878 0. 8742
0.884 0.880
0.870Q. 866
0. 8620.8570
0. 853 0. 849
0. 8760. 872 0. 868 0. 864 0. 8590. 855Q.851
0. 019 0. 915 0. 911 0. 9070. 903 0. 899 0. 895 0. 891 c. 887, 0. 88220.8780. 8740.8700.8660. 861*0.8570. 9210. 9170. 9130. 909 0. 2050
0. 8970. 8930. 8850. 8840. 8800. 8760. 8720. 8680. 863 0. 8590.846
0.8530.848
0.8550.850
0. 923/0. 919 0. 915 0. 911
50.8610.8570.82
0 903 0. 899 0. 895 0. 891 0. 886 0. 882 0. 878 0. 874 0. 870 0. 86510.907
0. 925; 0. 921 0. 917 0. 913n
0. 9270. 923'0. 9190. 915
0. 0290. 9250. 9210. 917
0. 931 0. 927 0. 923 0. 919
0. 9330. 929 o. 925|0. 921
0. 935 0. 931/ 0. 927
0. 9370. 933
0, 9010. 897/0. 893
0. 9070. 903
0、907
0.880:0. 8760.8720.867
0. 886 0. 8820. 878 0. 871
0. 89710.8830.88810.8840.8800.876869
80.8990.8950.8900.8860.8820.8/80.8730903
0.8590.854
865[0. 861 0. 856
0. 867 0. 863: 0. 858
0. 8690. 864 0. 860
0. 917. 913 0. 909
0. 8750. 8710. 866
0. 9050. 9010. 897 0. 8920. 8880. 8840. 2200.862
9190.9150
0.9290.9250
0. 921 0. 9170. 913
0. 94010. 9360.
. 912; 0. 938
0. 903/0. 899/ 0. 894
0. 9090. 905 0. 901
心.92710.923
0. 0110. 907 0. 901
30. 9190.915
40.929|0.925
0.9170.9130.909
0. 890 0. 886 0. 882 0. 877
0. 873 0. 868 a. 864
0. 8920. 88810. 884
0. 879 0 875j0. 870
0. 8940. 890
0.8810.8770.872
0. 9 0. 896 0. 8920. 888
0. 883/0. 879 0. 874 0. 870
0. 944 0. 940 0. 936 0. 932 0. 927 0. 923 0. 919lo. 913 0. 91170. 9020. 898; 0. 891 0. 890 0. 885 0. 8810. 8760. 87210o?
0. 946|0. 912 0. 938
0. 948 0. 944 0. 940 0. 936 0. 9320. 925/0. 9211 0. 917
90. 904:0. 9
0. 896/0. 892/ 0. 887 0. 8831d0.8780.874
. 898 0. 8940. 8890. 8850. 880: 0. 876表A1
0. 818 0. 814 0. 809 0. 805 0. 800 0. 795 0. 791; 0. 7860.820|0. 8160.
0. 8220, 818|0. 813
0. 807 0. 802 0. 79
40.820.0.8150.8100.8060.801
YB/T 53402006
0.737. 7310. 7250. 71
17540.7490.743
0.8260.8220.8170.8120.8080.803/0.7980.7930. 7880. 783:0. 7780.
0. 828 0. 8240. 819j0. 814
0. 830 0. 826
0.832C.828
8210.8150.8
0.8050.90
0. 8340. 829*0. 8250. 820:0. 816. 0. 8110. 8060. 8360. 831|0. 827
0.8220. 8
818081:
9.8380.8031079
0.8380.8330.8290.8240.8190.8150.8100.8050.3000.840
0. 842 0. 837
、831.9.826.0.82
0.8340828
0, 8230, 8180.8140. 8099
0. 844|0. 839 0. 8350. 830 0. 825 0. 8200.8460.8110.8370.832
08270822
0.816:0.810
745 0.739
79507290721
07370.731079
70.762.0.7560.7510.7450.7390.7330.723178077507690
768/0.75210.3
.7800.775 0.7690
T10.7410.7350.728
460.3400.34
0.7660.7600.7540.7480.7420.7307950.7880.7820.7770.7710
78007840.29
0. 818 0. 813 0. 839 0. 834 0. 829 0. 824 0. 819 0. 8144/0. 8090. 8010. 799
0.8520.842
0. 856: n. 851
.8360.831
0.8420.838
0. 828 0. 823
0. 844 0. 840 0. 835
0.8460.84210,
0.8270. 822
1.373.0.768
心789
30.7670.762
0.70210.7860.78
077507680763
0.7320.7460.740
0. 756 0. 7500. 743
D. 7570. 751 0.745
80. 783 0. 7770. 771 0. 765 0. 759 0. 7530. 747n
0.7730.76710, 761
0. 786 0. 781
7750.7690.763
0.7550.749
70. 771 0. 765 0. 759 0. 7520. 7880. 7830. 777
7730. 7670. 7610. 734
40.8080.8030.7980.7920.7860.7800.7750.7690.7620.7550. 858 0. 8530. 848 0. 844 0. 839: 0. 83410.829/c. 824/0.8190. 814
0. 850 0. 845 0. 841 0. 836
0.8590.855
0. 861 0. 857 0. 8529
0.8130.838
0. 863 0. 859 0. 8540. 849
0.8150.840
0. 861 0. 856 0. 851
0. 8460. 842/ 0. 837
C 805. 0 7090
0.8070.801
7760. 770 0. 7640.758
6 0 7900. 784 0. 778 0. 772 0. 7560. 7600. 809. 803 0. 798 0. 792 0. 786j0. 78010. 7740. 7680. 75260. 811/0. 8050. 809 0.
0.8210816
0.7750.7700.763
02880782
0.8630.858a.8530.8430.8440.8390. 8340. 8280.8230. 8180, 8120.8070.8010.7960. 7900. 840.7780.7720.7650.867
、365
0. 850|0 8550. 850|0
0 8150.810 0.835
0. 8620. 857 0. 8520. 84
0、842.837
0. 8300. 825
0. 798:0. 7920. 78610. 780.0. 7340. 762020
8760.8110.851
20.7730.765
0.7880.782
0. 950|0. 946 0. 942
0. 9380. 934
YB/T 5340—2006
0. 9250. 921
-TKAONiKAca-
. 9(x0. 896 0. 891 0. 887 0. 882 0. 878. 9t7 0. 913 0. 909;0. 904]
0. 952 0. 948; 0. 044 0. 040 0. 9360. 932 0. 9270, 9230. 9190. 9130.911
0. 902 0. 898 0. 893 0. 889 0. 884 0.8800. 9340. 9500. 946 0. 942 0. 9380. 931|0. 929 0, 925 0. 921
102170.9130.908
0. 5040.9000. 895 0. 8910. 8860. 8820. 956:0. 952 0. 948|0. 944
0. 938 0. 954 0.
. 050 0. 946 0. 942
0. 9360. 932 0. 927 0. 923
0. 9380. 9340. 929: 0. 923
0. 960: 0. 9560. 9520. 9480. 9440.9400.9360.931
. 9190, 9150.9100. 9060. 9020. 897: 0. 8930.8880. 884927
0.9120.9080.901 0. 8990.895
60.8900.886
10.9100.906 0.901
0. 8970. 892 0. 888
0.9120.938 0.933o.9290.9250.9210.0160.912a.9080.9030.8990.8940.890C. 962 0. 958 0. 954/0. 950 0. 9461a. 96 0. 96 0. 956 0. 952 0. 948 0. 0440. 940|00、936
0. 967 0. 962 0. 058 0. 954 0. 950 0. 916 0. 9420.9690.9650.9600.956 0.952
0. 967 0. 963 0. 958 0. 954
Q. 9500. 946
09310 922
.9230.1800140910
0.9330.9290.925
0.931 0.927
50. 901 0. 896: 0. 892
Q. 920 0. 9160. 9120. 9070. 9030. 8080. 8940.9220
0. 9090. 90510. 5K0
0. 937 0. 933. 0. 29
0, 9200. 91610. 911
0. 907 0. 902
0. 973 0. 959 0. 965 0. 060 0. 056 0. 952 0. 9180. 9440. 9390. 9350. 9310. 0260. 92290. 918 0. 913 0. 909
0. 9750. 971 0. 967
Q. 9620. 958 0. 954/0. 950
046004
0. 9770. 973
.9520.948 0.943
Q.9650.9600.9560.
0. 979 0. 975 0. 971
0.9670.962
0.981:0.977
0.9690.961
10.9300.9520.048
0. 983 0. 979 0. 975 0. 9710.9670. 9620. 9580. 954 0. 9500. 0850. 981 0, 9770. 973 0. 9650. 988 0. 983 0. 979 0. 975 0. 971 990
0, 985/0. 981. 0. 973
. 933 0. 928 0. 924 0. 9200. 915 0. 9110. 937
0. 9350. 9300. 9260. 922 0. 917i 0. 9J39370.932
0. 9430. 939 0. 934
. 0280. 924, 0. 919
0.9060.901
0. 9080. 903
0. 930l0. 926 0. 921
0. 916 0. 912 0. 907
0. 945 0. 941j0. 936 0. 932 0. 928 0. 923 0. 918 0. 914 0. 9090. 9520. 947la. 943 (. 938, 0. 934 0. 930 0. 9250. 9200. 916a. 9110. 964; 0. 960 0. 956
0. 9660 9620. 958
0. 9540. 94210, 94
0. 956 0. 9510.
0. 922 0. 918α. 913
0. 940 0. 036 0. 932
0.9420.838
0. 9920.988 0. 9830. 9790. 9750. 9710. 9660. 962
0. 958/0. 9530. 949
0.9440.941
C. 9240. 920
0. 9310. 9260. 922
0. 994 0. 990 0. 985 0. 98190. 977 0. 9730. 968
0.964 0.9600.9550.9510.9460.9420. 9380.933 0. 0280. 9240. 919.9960.9920.9870.9530.0790.9750.9700.9650.9620.95790. 03' 0. 048 0. 9440. 910j0. 933 (0. 930 0. 926 0. 9211o. 9980. 9940. 900 n. 985 0. 981 0. 977 1. 972 0. 968 0.1. 000 0. 596 0. 9920
. 987 0. 0830. 979.
90.9550. 950C.946 0. 9420. 9370. 9320. 928 0.9230.059
0. 052 0. 948 0. 944 0. 9390. 9340. 9300. 925
1. 002 0. 998 0. 9940. 089 0. 9850. 981 0. 9760. 972 0. 95800. 963 0. 959 0. 954/0. 950
0.9460. 9410. 936 0.9320.9271. 0041. 009'0. 996; 0. 991 0. 987|0. 983 0, 979 0. 9740. 9701o.965 0. 961/0. 957
70. 952 0. 948 0. 943|0. 938 0. 034 0 9291. 006. 1. ()20. 9980. 994 0. 9890. 985 0. 981 0. 976/0. 9720, 5670. 963 0. 959 0. $540. 9500. 9150. 9400. 9360. 951表Al
YB/T 5340—2006
0. 8730. 869 0 864
0, 869 0. 854/0. 849 0. 844/0. 839 0. 8340.8756.8710. 8660.861:0.8560. 85133
0.8240.8180.8130.8070.8010.7960.790 0. 7830.7770.7710.829
0. 809 0. 803 0. 7970. 791 0. 783 0. 7790. 7730 8160. 811 0. 836
0.8310.825:0.8200.81
0. 8770. 872 0. 868 0. 853 0. 858 . 853 0. 848 0. 843 0. 8380. 8330. 827 0. 822 0. 816 0. 811,0. 805 0. 799 0. 793 0. 787 0. 781 0. 7740.8650.8600.855
0. 874,0. 870
0.8760.872
0.8670.8620.853
0. 8780. 874 0. 8693
0. 861 0. 859
50. 880 0. 875 0. 871 0. 866 0. 8610.885
0.8490.814
0. 882 0. 878 0. 873 0. 888 0. 863 0. 8580. 889; 0. 881,0. 879 0. 8750. 891 0. 8860. 881 0. 877
10. 893 0. 888
0. 883 0. 879 0. 874
82910.824
.8280.
8330.8280
0. 831. 0. 826
0. 895,0. 8900. 8850. 8800. 8760. 8710.8660. 8600. 8550.850 0. 84.:0. 8070. 8920. 8870. 882
0. 878 0. 873 0. 867 0. 862
20. 8570. 832 0. 846
0. 899 0. 891 0. 8890. 881: 0. 8790. 8910. 886 0.881
0, 901/0. 895
0. 9030. 89801 893 0. 888 0. 883.905 0.900 .8950.8900.885
8130.8070 801wwW.bzxz.Net
.815c.809
0. 795: 0. 7890. 7830. 776
0.7970.7910.7850.778
0.7990.7930.7860.780
8180.8130.803
. 8010. 795 0. 7880. 782
0. 874 0. 808 0. 8020. 795 0. 7900. 7811
0.8180.120
0、82(
7980. 792 0. 786
0. 802 0. 7960. 785
0.8390.8330 8280.8220.8163. 8100.804 0.7980.7910. 841 0. 836 0. 830
0. 824 0. 818 0. 812 0. 806 0. 799 0. 7930. 874 0. 869,0. 864 0. 859 0. 854 0. 848 0. 843 0. 837 0. 832 0. 826 0. 820 0. 814 0. 808 0. 810. 7950.8760.87
0、8610.86085
0.8780.8730.8680.8630.8580.8520. 8800. 875 0. 870 0. 865
50.8590.854
0. 2070. 902 0. 897
70.8320.887
0.8820.8770.872 0.8670.8610.8560. 908 0. 901 0. 899
0. 906 0. 901
0. 01210. 008.0.
0.9160.9120
.9220.
0.894心.889
088908
0. 8960. 891
0.8080.803
0.8810.8760.870
0. 845 0. 839. 0. 833
30.822 0.816
0. 846 0. 8410. 835 0. 829
8090. 8030. 797
0. 824 0. 8170. 811
0. 8030. 798
0 8480. 8430. 837
0. 825 0, 8190, 8130. 8070. 8000.831
0. 850 0. 845 0 833 0. 833
0.827;0.8210.8150.809 0.802
80.8580.852
0. 860 0. 85-4
0.8780.8720. 867[0.862 0. 8560. 888
0.8470.84110.835
0. 8180. 843 0. 837
0. 8250. 8250. 817
0.810 0.804
850 0. 845 0. 839
90.8330.827:0,821
0. 890 0. 8850. 880c. 871
10.8690.853.0.858
0. 852 0. 846 0. 841
093208970.892
0. 9240. 9190. 9t4 0. 0100. 6050. 91.8870.8810.8750.8710.8650.8600. 854 0. 8480. 43
0. 892 0. 887 0. 882 0. 876
0 8560 8500.84
、858
0.812:0.809
3.8140.808
0 8350. 829 0. 822
0.8160.810
0818811
0. 8370. 830.0. 824
80.8320.826
0.8200.813
0.8220.815
0.8520.846:0. 8400.8340. 8280、80.
30. 8730.867 0.862
0.884 .878
0. 848 0. 822
0. 8360. 830
0.8230.817
856 0. 830 0. 8:4
0.8250.819
40.8380.832
0. 926 0. 921 0. 916j0. 912 0. 5060. 901 0. 896 0. 8910. 886 0. 8800. 875 0. 869/0. 864 0. 558 0. 8520. 846 0. 8400. 8340. 827 0. 821301
YB/T 53402006
-T KAONT KAca-
0.9780.9740.970u.9650.9610.9560.9520.9170.9420.9380.93310. 9870. 983
1. 0081. 004
1, 0000. 996:0. 991
1. 005 1. 0020. 998 0. 993
.0.9890.985
1. 008: 1. 0041. 000 0. 995 0. 9910. 9871.015
1.0to 1.c06
.0021.998 0.9930
0. 9760.9720. 967
.9780.8740.969
0.9760.971
90. 944 0. 9400. 935
.9630.9580. 954
0. 9461 0, 9120. 937
0. 9650. 960 0, 956|0. 951
0. 9670. 9620. 9580. 953
0. 948 0. 944 α. 939
0. 950 0. 946 0. 941
1. 017 1. 012 1. 0081. 004 1. 0000. 995 0. 091,0. 986 0. 982[0. 978:0.9730. 9690. 9540,96010. 9551. 0191. 0151. 010|1. 0061. 002 0. 997:0. 9930.988:.9810. 980 0. 9730. 9711.021
1. 017 1. 012 1. 008 1, 001 0. 999 0. 995 0. 990 0. 9860. 982 0. 977
1.0191.014
1.0101.006
. 001 0. 997 0. 993 0. 988
. 984 0. 9790.
. 966 0. 962 0. 957/ 0. 952 0. 918 0. 9130. 968 0. 964 0. 959 0. 954 0. 950| 0. 9459700.966
心. 9510. 947
7 0. 972 0. 0680. 963
1.0211.016
1. 0121. 0081.003 0. 0990.995 0. 9900. 986 0. 9810.9778 0. 058 0. 955 0. 049
1. 023 1. 019| 1. 014 1. 01090. 974 0. 970 0. 965 0. 950 0. 955 0. 9311.005 1.0010.997 0.9920.988:0.9830.9791. 0251 0211, 0161. 012
1, 008. 1, 003 0, 999 0, 9911.0291
1.018[1.014
1. 036) 1. 031 1. 027 1. 022.016
1.0101.005
1.0181.014
1. 0381. 0331. 0291. 0241
1. 040]1. 035
0. 990a. 985
0. 976 0. 9720. 967
0.9620. 957
0. 992 0. 987 0. 983
40.9690.964
1. 001;0. 995
30.9780.974
1. 00310. 998
1. 0091. 005
1.0161.011
.0221.017
9800. 9760. 971
0.9590.955
0. 982[0. 978 0. 973 0. 968 0. 963 0. 9591. 000 0. 9960. 991 0. 987
1. 002: 0. 998 0. 993 0. 989 0. 984 0. 9790 975 0. 9700. 965 0. 9610.995
0. 967: 0. 952
0.969:0.964
80. 9790.974
0. 9850. 981
0. 976 0. 971|0. 966
1. 042 1. 037 1. 033 1. 028 1. 024 1. 0191. 015. 1. 010 1. 006;1. (010. 997 0. 992 0. 9870. 983 0. 978 0. 973 0. 9681.0461
1.0481. 0441.0391. 0351. 0301. 026|1. 0221. 0171. 012
1. 008 1. 003 0. 9990. 9904 0. 089 0. 9850. 080 0. 975| 0. 9701.050
1. 0161, 0111. 037
21.0281.024
1.019:1.014
1.0481.043
1.0391.035
1.0501.046
1.0431.039
1. 0591. 054 1. 0503. 0451. 0411. 061|1. 056 1. 052 1. 047
030'1. 0261.021
1. 010]1. [5]
1,032 1.0281
1, 023 1. 019
1. 011 1. 000
0.9770.972
3 0. 998 0. 993 0. 989
0. 984 0. 979/ 0. 974
000|0. 99: 0. 991
0.981-C.976
7 1. 002 0. 997 0. 993 0. 988 0. 983| c. 9781. 034. 1. 030|1. 025 1. 0211. 016 1. 0111. 0071.0361.032
1. 043: 1. 0381. 034 1. 025
1. 063 1. 058/ 1. 0541, 04911.045'1:040
1. 065/1. 060 1. 056 1. 051
1.0671.0621.058
054 1.049 :
1.036.1,031
. 0091 1. 004 0. 999 0. 9950. 990 0. 985 0. 980. 011 1. 0061. 0010. 99710. 9921.0181.013
0. 0870. 982
1. c081. 0030. 999 0. 991 0. 989 0. 9841.010
0. 996 0. 991 0. 986
小提示:此标准内容仅展示完整标准里的部分截取内容,若需要完整标准请到上方自行免费下载完整标准文档。
气体容量法测定碳量
Methods for chemical analysis of ferrophosphorusThe gasometric methnd for the deterrninalionof carbon content
本标准适用于磷铁中碳量的测定。测定范围:0.400%~~1.200%。YE/T 5340—2006
(GB/T8705.21988调整)
本标推遵守GB1467—78《冶金产品化学分析方法标准的总则及般规定》。方法提要
试样置于管式燃烧炉中加热并通氧燃烧,生成的二氧化碳等混合气体经除硫后收集于量气管中,然后以氢氧化钾溶腋吸收其中的二氧化碳,吸收前后体积之差即为二氧化碳体积,再换算为碳量2试剂及材料
2.1助熔剂:锡粒(0.4~0.8mm)、铜、铁粉、五氧化二钒等。助烯剂中含碳量不人于0.002%。2.2石棉纤维。
2.3碱石灰或氨氧化钠。
氧化铝:活性、粒状。
三氧化锰:活性、粒状。
硫酸(pl.84g/ml.)。
硫酸(0.1+100):滴加甲基红溶液呈红色。2.8铬酸饱和的硫酸溶液:于硫酸(2.6)中加重铬酸钾或铬酸酐至饱和,使用其.上部澄清溶液。2.9氢氧化钾溶液(40%)
2.10氯化钠溶液(26%):以甲基红溶液作指示剂,滴加硫酸(11-1)至酸性。氯气:纯度大于99.5%。
3仪器及设备
3.1·气体容量法定碳装置如下图。3.1.1洗气瓶(5):内装铬酸饱和硫酸溶液(2.8)。3.1.2洗气(6):内装碱石灰或氢氧化钠。3.1.3十燥塔(7、8):内装氰化铝(2.4)。3.1.4高温燃烧管(9):Φ×L,mm:23~24×600。3.1.5管式燃烧炉(10):可调节电流以保证燃烧试样所需温度。3.1.6不棉纤维(11):灼烧至无碳。3.1.7除硫管(12):内装二氧化锰(2.5)。中华人民共和国国家发展和改革委员会200607-27批准2006-10-11实施
YB/T 5340—2006
1—氢气瓶+2氧气表:3.缓冲瓶:4微型转子流量计;5、6--洗气瓶;7、8—干燃塔:9高温燃烧管,10-式燃烧炉;11—石棉纤维:12除硫管;13—容鼠定碳仪(包括:冷凝管a.量气筛b、水准瓶c、吸收器d、小游塞,三通活塞t、温度计)14—高温控制器;15一磨砂玻璃塞;16—瓷舟riKAoNiKAca
3.1.8瓷舟(16):长88mm或97nm,应预先于1200℃管式燃烧炉中通氧灼烧至无碳,也可十1000℃高温炉中灼烧4h以上,冷却后必于盛有碱不棉(或碱石灰)和无水氯化钙的未涂油脂的干燥器中。3.1.9量气管(b):内虚氯化钠溶液(2.10)或硫酸荠液(2.7)。每一格刻度为0.05m.,它是在16℃101.32kPa(760mmHg)标准状况下刻制的。3.1.10吸收器(d):内盛氢氧化钾溶液(2.9)。3.1.11小活赛(e):有一方可通大气。3.2长钩:用低碳镍铬丝或耐热合金丝制成。3.3水银气压计:气压值应按公式(1)校正:p=p(1-0.000163t-0.0026cos2p—0.0000002m)式中;
校正后的气压值,kPa;
水银气压计测得的气压值,kPa;水银气压计所在处温度,℃;
一水银气压计所在处纬度,\);H
4试样
水银气压计所在处海拔高度,t。磷铁试样应全部通过0.088mm筛孔。5分析步骤
5.1试样量
按表1称取试样和熔剂。
5.2空白试验
随同试样做空白试验。
5.3分析前的准备
0. 400---1. 200
试祥量
YB/T 53402006
助熔剂量(任选其一),名
氧化铜—
铜或鐵化铜
五氧化二链
0. 5-~1. 0
0. 5~1. 0
五氧化三钒
0. 5~-1. 0
铁粉+
氧化铜
(1—1)
0. 5 ~-1. 0
丘氧化二钊
+侠粉
0. 5~-1. 0
将炉温升至1200~-1350℃,检查管路及活牵是否漏气、装置是否正常,燃烧标准试样,检查仪器及操作。
5.4测定
将试样5.1)置于瓷月(3.1.8)中,按表1覆盖助熔剂,将瓷舟推人高温燃烧管温度最高处,立即塞紧磨砂玻璃塞(15),将氧气表上的三通活塞(f)打开,一边调节氧气流速至120~140ml-/min,一边通氧约3min,使高温燃烧管中的温度恒定。按容量定碳仪操作规程,将混合气体导人量气管,定穿、吸收后,测量其读数,并确认残留的气体体积没有变化后,启并磨砂玻璃塞,用长钩将瓷舟拉出,检查熔块,确认燃烧完全后,将残留气体放空。6计算
按公式(2)计算碳的百分含量:C(%) - VIA-V.A)- VoA
式中:A—·
X f× 100
温度16℃,气压101.32kPa,用酸性作封闭液时,封闭液面上每毫升二氧化磁中含碳量A值为0.0005000g;用氯化钠酸性落液作封闭液时A值为0.0005022g;混合气体的体积,ml;
残留气体的体积,mL;
空白试验的气体体积,ml
-试样量·.;
7充许差
温度、气压校正系数、见附录A中表A1或表A2。实验室之间分析结果的差值应不大于表2所列允许差。表2
20. 400-$1. 200
允许差
YB/T 53402006
THKAONIKAca-
附录A
气体容量法测定碳的温度、气压补正系数表(本表用1:100011
0. 7740. 7710. 768 0. 764 0. 7610 757 0. 754 0. 75010. 745 0. 743 0. 7390. 7770 773: 0. 7700. 7660. 76330. 7590. 756 0.7520. 748
80.7450.741
0. 7790. 7750. 772 0 7680. 7650.7810.7770. 7740. 7700.767
0. 783:0. 7790. 776 0 7720. 769Q. 761jo. 758
0.7630.760
、28075
0.747.743
0.7490.745
0. 785 0. 781 0. 7780 7740. 771 00. 7670. 7640. 760 0. 757 0.16
0. 7350. 7320. 7280. 724,0. 7200. 7150. 712+73
0. 734 0. 730 0. 726 0. 722 0. 718 0. 7140. 7400. 7360. 7320. 7280. 7240. 7200. 716Q.742
0. 734 0. 7300. 726 0. 7220. 71874
7360. 732 0.7280.7240.720
60. 742 0. 738 0. 734 0. 730 0. 726 0. 722E
0.787 n. 7840. 7800. 777o. 773. 7690.766o. 762 0. 7590. 7550.7510. 748 0. 7440. 740 0. 7360. 732 0. 7280. 7240. 789 0. 786 0. 782 0. 7700. 775 0 771 0. 58 0. 764 0. 761[, 752
0.791.0.788
0. 7740. 770o. 765|0. 7630. 750.777
0. 793 0. 790 0. 786 0. 783 0. 77990.7760.772 0.7680. 7650.7610. 705 0. 792 0. 788 0. 785 0. 78110.7780.
0. 797 0 794 0. 700
0.7370.7830.780lo.7760.7720.7690. 800 0. 796 0. 702 0.
0.7850. 782 0.778
0. 802 0. 798 0. 795
0.791.0.787
0. 8040. 8000. 797, 793 0. 7890. 8060. 8020. 799 0. 703 0. 792 (786
0. 7500. 7460. 742 0. 738 0. 734 0. 7300. 7260. 736; 0. 7320. 728
0. 752 0. 7480. 744: 0. 740
10.7500.748
0. 7560. 752 0. 748
. 769 0. 766 0. 762
. 7440. 7400. 736[0. 732
0. 746o. 7420. 7380. 731
0 7480.7440. 740
0. 7500. 746 0. 742 0. 738
750. 752 0. 718/0. 744 0.7407580.7540.750
0.7460.742
0.7860.7830.779:0.7730.7710. 7680.7640.7600.7360.7520.0. 8080.804 0. 801 0. 7970. 7940.790
0. 8100. 806 0. 803 0. 799 0. 7960.792
0.7880 78510..78
0.812 0. &
0. 811 0. 811
0. 8010. 7980. 794
0. 7900. 787 0. 783
0. 807 0. 803 0. 800 0. 796
0.702C 789: 0. 785
0. 816 0. 813 0. 809 0. 8050. 802 0. 798 0. 794791
4. 7730. 7700. 7660. 7620. 758 0. 7540. 7500. 7460.770772
0.768 0.7640.760,0. 7560. 752 0.7480.7700.766 0.7620
0. 783α. 779 0. 776 0. 772c 768; 0. 764 0 760 . 7560. 7520. 8150. 811 0. 808c. 804
0. 800.0. 795 0. 7930. 789 0. 7850. 8200. 817 0, 813 0. 810:0. 8060. 802 0. 799
0. 8230.8190.8150.812 0.808
0. 8010.80
10.7870.78
50.8210.817 0.814
0. 819 0. 8050. 8030. 799
90. 7950 791 0. 788
0.7780774 0.7700.7660.7620.7589, 754776.0.7720
0. 7640. 760 0. 756
. 782 0. 7780.7740 7700. 7660. 7620. 7387840.7800.7760
772[0.2680.764
0. 8270. 823 0. 815j0. 816
0. 812 0. 8080 805|0. 8010. 7970. 793 0. 790 0. 786 0.7820. 778 0. 774 0. 770f0. 766 . 7620. 829 0. 8250. 8220. 8180. 814. 8100. 807 0. 8030. 799,0. 7950. 7920. 788. 784 0. 7800. 7760. 7720. 768 0. 764(补究件)
的硫酸溶液作封闭液)
YB/T 53402006
1mbar=0.750mmHg
(lbar-10\Pa)
10. 7080. 7040.700. 6960. 69220. 687 0. 683 0. 678 0. 6740. 669 0. 6640. 659
0.7100.706
0. 702.0. 698/ 0. 694 0. 6890, 6850. 712: 0. 70810. 7040. 70010. 695691
0. 619 0. 644 0. 6390. 6330. 6280. 6220. 6760.6800.6760.671
0.6660.6610.6560
0.6820.677
0. 7100. 7060. 7020. 697
0. 6930. 689: 0.
0. 7160. 712o. 7080. 7040. 699 0. 695679
0.7180.714.0.7100.7060.701.0.6970.6930.6880.683
10. 7200. 716 0. 7120. 708 0. 703 0. 6s90. 691心.722
0. 716 0. 7110. 707
0.70310.68810
0. 6850. 680 0. 5760. 671
0. 7180. 713:0. 7090. 705c.
0,7020.6970,693
:68410.679
1jo. 6460.640c.5350.629o. 6240.618653
0. 648 0. 642 0. 637
.631jo.
1.6460.61110.635
06120.632
16270.622
0. 631 0. 625
0. 650 0. 644 0. 6390. 6530. 6270. 6860. 660 0. 655
0.6670.6620.653
664 0.6590 654
6660. 660.
0.6460.641
0, 6480. 642 0.
0, 641 0. 6380
0. 6830. 678;0. 6730. 6680. 663 0. 6570. 713/0. 708 0. 704 0. 699 0. 695 0. 6900.7300.7260.7220.7170
0.7380.734
0. 729,0. 725 0.
0. 646 0. 6400. 634
C. 680 0. 675 o. 670 0. 665 0. 659 0. 654 0. 6480.642j0.636
10.65!0.650
0. 657,0. 652
66510. 6590. 654
0.6440.638
0,6489.642
Q. 683|0. 678 0. 672 0. 667 0. 661 0. 6550. 5500. 644
0.714 0. 709io. 70)40. 6990, 695 0. 690j0. 6840.7400.730.7310.7270.7220.718007207250720
074207380.
74610.7410.737
0.7480.7430739
.7500.745
0.7190.71
7350.7300.7260.
7060.70110
0. 7190. 714
17410.73707320.7280
0. 754 0. 7490.745|0
727 0.722
0.6790.6740.668:0.6630.6570.6510.645
0. 6810.6760.670q
90.6530.647
70. 6610. 655:0. 649
0. 6850. 680
20. 697 0. 692
0.6870.681
0.6690.6030.6570.651
0. 6760. 67010. 6630. 6590. 6530, 678α. 6720. 667 0. 6610. 6550.7090.7010. 6990. 6940. 6890. 68327
0, 7130. 713
0、715
0. 685' 0. 6800. 674
0. 706 0. 701 0. 6960. 691
0. 66810. 6630. 657
0. 692 0. 637/0. 682 0. 676 0. 670 0. 664 0. 6580. 708 0. 7030. 698
0.7570.7530.7490.7440.7400.7350.7310.7260.721,0.7170.689
. 6830. 6780. 672
0.666'0.660
1.0.6960. 6910. 6850.6800. 6740.668j0.662E
0. 759 0. 755o. 7510. 745 0 742 0. 737o. 733 0. 728 0. 723 0.718 0. 7140. 708 0. 703 0. 698 0. 6930. 6870. 6820. 6760. 6700. 664295
0. 827, 0. 8240. 8200. 8160. 812831
0.8330.8290. 8260. 8220.8180. 8150. 8350. 831
0. 828 0. 8240. 820
YB/T 5340--2006
HKAONT KAca-
0. 797 0. 704 0. 790 0. 7860. 782 0. 7780.8090
0. 8050. 801
0. 774 0. 7700. 766
0. 8110. 807'0. 803 0. 799; 0. 796|0. 792 0. 788 0. 781 0. 7800. 776 0. 772|0. 768
0. 8170. 813 0. 809: 0. 805
0 8020. 798
.7900. 7860.782
0. 7780. 774
0. 8040. 8000. 706 0. 7920. 788 0. 7840. 7800. 7760. 7710. 8370. 833
0. 8300. 8260. 8220
0.8190.8150.811
0.8390.8360. 832a 8280.8240.8210.8170.81330.8090.805a.8020.7980.7940.7900.7860.7827780.7730. 8410. 8380. 8340. 8300. 826050.8110.8080.8040.8000.7960. 7920.788*0.7840.7800. 7750. 8230. 8190. 815
0. 843 0. 8100. 836 0. 832 0. 829 0. 8250. 821j0. 81750.8420. 8380.8340.831 0.
.8270.8230.819
0.8180.844|0.8400.8360.833.0.829/0.82560. 802 0. 798. 794 0. 7000. 7860. 782 0. 7770. 813:0. 810|0. 806
0. 796 0. 7920. 7880. 7840. 7790. 8160. 8120. 808
30. 804 0. 800
0.8180.8140.810c. 8060.8020. 7980. 7940. 7900. 7860.781Q.821
C. 846| 0. 842 0. 838 0. 8853. 8230. 820(.816 0. 812,0. 8080. 8040.850
0.8310.827
0. 800 0. 796 0. 792 0. 788 0. 7830.8520. 8180.8440. 8410. 8370.8330. 8290.8250.822:0.8180.8140.8100.8060.8020.7980. 7940.7890.7850. 8:4: 0. 850 0. 816, 0. 84330. 8399, 835/0. 831
0. 856|0. 852|0. 848|0
0. 841 0. 837 0. 833
0.8270.8240
0. 816 0. 812 0. 808
0.8040.8000.796j0.791
0.822 0. 8180. 814
10. 858 0. 854 0. 850
0. 8170. 843 0. 839
o.8350.832:0.8280.
,8240.820
0. 860 0. 856 0. 853
0. 819 0. 845 0. 841
0. 837 0. 834 0. 830
0.8060.8020.798
80.7930.789
0.8160.812
0. 8080.8040.8000.7950.791
0. 8260. 822
2 0. 818l0. 814 α. 810l0. 806 0. 802 0. 797 0. 7930. 8620. 8580. 8550. 8519. 847j 0. 84310. 8390. 836 0.. 8320. 8280. 8240. 820
0,8160.8120.8080.804
40. 79910. 795
0. 8640. 860j0. 8570. 853 a. 8190. 845 0. 842 0. 8380
0. 866'0. 863 0. 859 0. 855 0. 8510. 8470.844/0.810
0. 836 0. 8320. 828
38180.8140.810
0. 8240. 820|0. 8160. 812
0. 868 0. 563 0. 861 0. 857
0. 8490. 8460. 842 0. 838; 0. 834 0. 8300.853
0.8260.8220.818
0. 871 0. 8670. 863 0. 859 0. 855 0. 852[0. 848 0. 844i 0. 8400.836
0. 873|0. 869 0. 865 0. 861
0. 837 0. 854 0. 850, 0. 846 0. 8420. 8380. 875 0. 87110. 867
0.859,0.8560.8520.8480.814
806|0. 801 0. 797
0. 8080. 803 0. 799
0.8140.8100.8050. 801
0. 8280. 8240. 8200.8160.8110. 8078
0.8300.8260.8220.8180.8130.8090.8050.8360.832:0.828
0. 824; 0. 820
0. 877 c. 873j0. 859
0.865 0.8620.858;0.854
1.8460.842
0.8380.834
40.8300.8260.8220.817
0. 879:0. 873 0. 871
0.8560.8520.8480.8140,840,0.836C. 867: 0. 864 (0. 8600
10. 8810. 8770. 8730. 870 0. 8660. 8620.858 0. 8540. 8500. 8460. 842 0. 8380.883
80.864:0.8600.85610.852
0. 8790. 8750. 8720
0.880.8780.8740
0. 883 0. 880 0. 8760
8660.8620.858
0. 889/0. 8850. 8320. 87 0. 8740. 870|0. 866n. 8620. 8110. 807
0.813a.809
0. 8280. 8240. 8190. 815'0. 811832
0. 8340. 8300. 8260. 821 0. 8170. 8130. 823 0. 819 0. 815
. 8480. 8440. 8400. 8360. 8320.828
8250. 821
856[0.8520.8480.8440,8400.8360.832 0.8270
.8500.84610.8420.8380.8340.829/0.8258-47
0.7610. 753
0.76310.759
0.7650.761
7530748:0.744
.75251.7480.
.7670.763.0.759
0. 769 0. 765 0. 760
17710.7670.762
YB/T 53402006
0.7540.7500. 7450.741'0.736.0.0. 756 0.752 0. 747
0. 734j0. 749 0
07560.751
0.7570.7530. 748
0、77510.77110.7660.762
.7590.755/0.750
07200715
.698 0.693
260. 721 0. 7160. 711
2307180
6830.6780. 6720. 665
0. 6810. 6750. 669
689 0. 683 0. 6770. 871
707 0. 702 0. 696 0. 691 0. 685 0. 679 0. 67370910. 700. 698/0. 693
7130. 7080.702:0.69
090.704: 0.698
0. 687 : 0. 68110. 675
680083
6910.6850
692/0. 6860. 680
0. 779 0. 7730. 7700. 766 0. 7610. 757 0. 752 0. 7470. 742 0. 738;0. 732 0. 7270. 722 0. 717 0. 7110. 706 0. 7000. 694 0. 6880. 6820.781
0.7680.763
77410.770:0765
0.7870.783
07760.7720.762
Q. 7780. 7740. 769
0.7600.756
0. 7460.741
076707580.753.0.7480.74
0. 760;0. 755
0.7450.7400.73
0.724 0.719.0.713
070802020606
0. 7100. 7040. 698
0. 7280. 7220. 7170. 711 0. 706;0. 700. 719 0. 713
0.7890.7840.7800.7760.771j0.7660.7620.7570.7520.7470.7420 7370.7910.796
0. 795! 0. 790
0. 797/0. 7920. 788
0. 7990. 7910 790,0. 785:0. 78110. 7760. 770.80
0.796,0.79210.787
0. 798 0. 7940. 789
0.8020 79R.799
0778077
0. 808 0. 801 0. 800 0. 795 0. 79C0. 8100. 806
0.8120.808
0. 754 0. 749
0.739 0.733
0. 690:0. 684
0.6940. 688
0.7260.7210.7150.7090.7040.6980. 6927280.723
0.7170. 711
0. 706 0. 700
0.7191 0. 713
80.707j0.701
. 726 0. 721 0. 715
0.723:0.717
10.7110.705
7510. 7460. 741|0. 7360. 7300. 7240. 7190. 713 0. 707 0. 7010.7580.7:
0 78们
0.770.0.760
0.7860.78110 776
0. 801.0.7970.7920.7880. 783 0. 7780. 803 0. 799 0. 794,0. 790 0、
8050.80110.796
0. 816 0. 8120. 8070. 803 0. 79.793.0.7890
0.7320.7260.721 0.71510.7090.703734.07280.72
0.7110. 704
1.736.0.7300.7240.7180.7120706245
7260.7200.71410.708
10. 756:0. 7500.7450. 7400. 7340. 7280. 722| 0. 7160. 71C0.7710.766076
0.7680769
077010.76
73C/0.724 0. 7180.712
61.7200.71
7280.7220.71
. 8910. 888 0. 884
YB/T 5340-2006
TKAONKAca-
0.8400.8360.8310.827,0.823
0. 880 0. 876 0. 872 0. 868
30.8640.8600.856
0.8520.8480.8440
10. 8940. 890
0.8820.8780.874 0.87
0. 896 0. 892 0. 888
0. 898 0. 894 0. 890
08660.862
0. 880 0. 876:0. 872
20.8680.864
0. 882 0. 878 0. 874 0. 8700. 8660.886
0. 9000. 896 0. 892 0. 888 0. 881 0. 880 0. 876610.8720 868
0、860
0. 850|0. 8150. 812
20.8380.8330.8290.825
0. 852 0. 848 0. 844
0. 8400. 8350.831 C. 827
0.8540.850
0. 846 0. 842 0. 837 0. 833 0. 8290. 8600. 856 0. 852 0. 848 0. 844 0. 839 0. 835 0. 8310.8860.8820.8780.8740.8700.86610. 9020. 898 0. 894
0. 8620. 8580. 854 0. 8500. 8460. 811 0. 837 0. 8330.89
0. 9040. 900
0. 892 0. 888 0. 884:0. 880
08760.872
0. 890 0. 886. 0. 882
0. 906|0. 002 0. 898
0. 8780.874
40.8600.856
0. 852 0. 847 0. 843 0. 839; 0. 834Q.8620.858
0. 8540. 8490. 8150. 8410. 8360.866
4 0. 880 0. 876 0. 872|0. 868 0. 86110. 8600.8560. 8510. 8470. 8430. 8389040. 900 0. 8960. 8920. 888j 0. 840. 910 0. 906 0. 902
0.8980.8940.8900.8860.8820.8780.8740.700.8660.8620.8580.8530. 8190. 8450. 8400. 904 0. 900 0. 897/0. 893 0. 889 0. 884 0. 880 c. 876 0. 872 0. 868 0. 861d0. 9120. 908
0. 860|0. 855 0. 851 0. 847 0. 8420.9140.910
0.9170.913
0. 9030. 899 0. 89:
0. 9050. 901 0. 897
10. 887 0. 882|0. 878 0. 8742
0.884 0.880
0.870Q. 866
0. 8620.8570
0. 853 0. 849
0. 8760. 872 0. 868 0. 864 0. 8590. 855Q.851
0. 019 0. 915 0. 911 0. 9070. 903 0. 899 0. 895 0. 891 c. 887, 0. 88220.8780. 8740.8700.8660. 861*0.8570. 9210. 9170. 9130. 909 0. 2050
0. 8970. 8930. 8850. 8840. 8800. 8760. 8720. 8680. 863 0. 8590.846
0.8530.848
0.8550.850
0. 923/0. 919 0. 915 0. 911
50.8610.8570.82
0 903 0. 899 0. 895 0. 891 0. 886 0. 882 0. 878 0. 874 0. 870 0. 86510.907
0. 925; 0. 921 0. 917 0. 913n
0. 9270. 923'0. 9190. 915
0. 0290. 9250. 9210. 917
0. 931 0. 927 0. 923 0. 919
0. 9330. 929 o. 925|0. 921
0. 935 0. 931/ 0. 927
0. 9370. 933
0, 9010. 897/0. 893
0. 9070. 903
0、907
0.880:0. 8760.8720.867
0. 886 0. 8820. 878 0. 871
0. 89710.8830.88810.8840.8800.876869
80.8990.8950.8900.8860.8820.8/80.8730903
0.8590.854
865[0. 861 0. 856
0. 867 0. 863: 0. 858
0. 8690. 864 0. 860
0. 917. 913 0. 909
0. 8750. 8710. 866
0. 9050. 9010. 897 0. 8920. 8880. 8840. 2200.862
9190.9150
0.9290.9250
0. 921 0. 9170. 913
0. 94010. 9360.
. 912; 0. 938
0. 903/0. 899/ 0. 894
0. 9090. 905 0. 901
心.92710.923
0. 0110. 907 0. 901
30. 9190.915
40.929|0.925
0.9170.9130.909
0. 890 0. 886 0. 882 0. 877
0. 873 0. 868 a. 864
0. 8920. 88810. 884
0. 879 0 875j0. 870
0. 8940. 890
0.8810.8770.872
0. 9 0. 896 0. 8920. 888
0. 883/0. 879 0. 874 0. 870
0. 944 0. 940 0. 936 0. 932 0. 927 0. 923 0. 919lo. 913 0. 91170. 9020. 898; 0. 891 0. 890 0. 885 0. 8810. 8760. 87210o?
0. 946|0. 912 0. 938
0. 948 0. 944 0. 940 0. 936 0. 9320. 925/0. 9211 0. 917
90. 904:0. 9
0. 896/0. 892/ 0. 887 0. 8831d0.8780.874
. 898 0. 8940. 8890. 8850. 880: 0. 876表A1
0. 818 0. 814 0. 809 0. 805 0. 800 0. 795 0. 791; 0. 7860.820|0. 8160.
0. 8220, 818|0. 813
0. 807 0. 802 0. 79
40.820.0.8150.8100.8060.801
YB/T 53402006
0.737. 7310. 7250. 71
17540.7490.743
0.8260.8220.8170.8120.8080.803/0.7980.7930. 7880. 783:0. 7780.
0. 828 0. 8240. 819j0. 814
0. 830 0. 826
0.832C.828
8210.8150.8
0.8050.90
0. 8340. 829*0. 8250. 820:0. 816. 0. 8110. 8060. 8360. 831|0. 827
0.8220. 8
818081:
9.8380.8031079
0.8380.8330.8290.8240.8190.8150.8100.8050.3000.840
0. 842 0. 837
、831.9.826.0.82
0.8340828
0, 8230, 8180.8140. 8099
0. 844|0. 839 0. 8350. 830 0. 825 0. 8200.8460.8110.8370.832
08270822
0.816:0.810
745 0.739
79507290721
07370.731079
70.762.0.7560.7510.7450.7390.7330.723178077507690
768/0.75210.3
.7800.775 0.7690
T10.7410.7350.728
460.3400.34
0.7660.7600.7540.7480.7420.7307950.7880.7820.7770.7710
78007840.29
0. 818 0. 813 0. 839 0. 834 0. 829 0. 824 0. 819 0. 8144/0. 8090. 8010. 799
0.8520.842
0. 856: n. 851
.8360.831
0.8420.838
0. 828 0. 823
0. 844 0. 840 0. 835
0.8460.84210,
0.8270. 822
1.373.0.768
心789
30.7670.762
0.70210.7860.78
077507680763
0.7320.7460.740
0. 756 0. 7500. 743
D. 7570. 751 0.745
80. 783 0. 7770. 771 0. 765 0. 759 0. 7530. 747n
0.7730.76710, 761
0. 786 0. 781
7750.7690.763
0.7550.749
70. 771 0. 765 0. 759 0. 7520. 7880. 7830. 777
7730. 7670. 7610. 734
40.8080.8030.7980.7920.7860.7800.7750.7690.7620.7550. 858 0. 8530. 848 0. 844 0. 839: 0. 83410.829/c. 824/0.8190. 814
0. 850 0. 845 0. 841 0. 836
0.8590.855
0. 861 0. 857 0. 8529
0.8130.838
0. 863 0. 859 0. 8540. 849
0.8150.840
0. 861 0. 856 0. 851
0. 8460. 842/ 0. 837
C 805. 0 7090
0.8070.801
7760. 770 0. 7640.758
6 0 7900. 784 0. 778 0. 772 0. 7560. 7600. 809. 803 0. 798 0. 792 0. 786j0. 78010. 7740. 7680. 75260. 811/0. 8050. 809 0.
0.8210816
0.7750.7700.763
02880782
0.8630.858a.8530.8430.8440.8390. 8340. 8280.8230. 8180, 8120.8070.8010.7960. 7900. 840.7780.7720.7650.867
、365
0. 850|0 8550. 850|0
0 8150.810 0.835
0. 8620. 857 0. 8520. 84
0、842.837
0. 8300. 825
0. 798:0. 7920. 78610. 780.0. 7340. 762020
8760.8110.851
20.7730.765
0.7880.782
0. 950|0. 946 0. 942
0. 9380. 934
YB/T 5340—2006
0. 9250. 921
-TKAONiKAca-
. 9(x0. 896 0. 891 0. 887 0. 882 0. 878. 9t7 0. 913 0. 909;0. 904]
0. 952 0. 948; 0. 044 0. 040 0. 9360. 932 0. 9270, 9230. 9190. 9130.911
0. 902 0. 898 0. 893 0. 889 0. 884 0.8800. 9340. 9500. 946 0. 942 0. 9380. 931|0. 929 0, 925 0. 921
102170.9130.908
0. 5040.9000. 895 0. 8910. 8860. 8820. 956:0. 952 0. 948|0. 944
0. 938 0. 954 0.
. 050 0. 946 0. 942
0. 9360. 932 0. 927 0. 923
0. 9380. 9340. 929: 0. 923
0. 960: 0. 9560. 9520. 9480. 9440.9400.9360.931
. 9190, 9150.9100. 9060. 9020. 897: 0. 8930.8880. 884927
0.9120.9080.901 0. 8990.895
60.8900.886
10.9100.906 0.901
0. 8970. 892 0. 888
0.9120.938 0.933o.9290.9250.9210.0160.912a.9080.9030.8990.8940.890C. 962 0. 958 0. 954/0. 950 0. 9461a. 96 0. 96 0. 956 0. 952 0. 948 0. 0440. 940|00、936
0. 967 0. 962 0. 058 0. 954 0. 950 0. 916 0. 9420.9690.9650.9600.956 0.952
0. 967 0. 963 0. 958 0. 954
Q. 9500. 946
09310 922
.9230.1800140910
0.9330.9290.925
0.931 0.927
50. 901 0. 896: 0. 892
Q. 920 0. 9160. 9120. 9070. 9030. 8080. 8940.9220
0. 9090. 90510. 5K0
0. 937 0. 933. 0. 29
0, 9200. 91610. 911
0. 907 0. 902
0. 973 0. 959 0. 965 0. 060 0. 056 0. 952 0. 9180. 9440. 9390. 9350. 9310. 0260. 92290. 918 0. 913 0. 909
0. 9750. 971 0. 967
Q. 9620. 958 0. 954/0. 950
046004
0. 9770. 973
.9520.948 0.943
Q.9650.9600.9560.
0. 979 0. 975 0. 971
0.9670.962
0.981:0.977
0.9690.961
10.9300.9520.048
0. 983 0. 979 0. 975 0. 9710.9670. 9620. 9580. 954 0. 9500. 0850. 981 0, 9770. 973 0. 9650. 988 0. 983 0. 979 0. 975 0. 971 990
0, 985/0. 981. 0. 973
. 933 0. 928 0. 924 0. 9200. 915 0. 9110. 937
0. 9350. 9300. 9260. 922 0. 917i 0. 9J39370.932
0. 9430. 939 0. 934
. 0280. 924, 0. 919
0.9060.901
0. 9080. 903
0. 930l0. 926 0. 921
0. 916 0. 912 0. 907
0. 945 0. 941j0. 936 0. 932 0. 928 0. 923 0. 918 0. 914 0. 9090. 9520. 947la. 943 (. 938, 0. 934 0. 930 0. 9250. 9200. 916a. 9110. 964; 0. 960 0. 956
0. 9660 9620. 958
0. 9540. 94210, 94
0. 956 0. 9510.
0. 922 0. 918α. 913
0. 940 0. 036 0. 932
0.9420.838
0. 9920.988 0. 9830. 9790. 9750. 9710. 9660. 962
0. 958/0. 9530. 949
0.9440.941
C. 9240. 920
0. 9310. 9260. 922
0. 994 0. 990 0. 985 0. 98190. 977 0. 9730. 968
0.964 0.9600.9550.9510.9460.9420. 9380.933 0. 0280. 9240. 919.9960.9920.9870.9530.0790.9750.9700.9650.9620.95790. 03' 0. 048 0. 9440. 910j0. 933 (0. 930 0. 926 0. 9211o. 9980. 9940. 900 n. 985 0. 981 0. 977 1. 972 0. 968 0.1. 000 0. 596 0. 9920
. 987 0. 0830. 979.
90.9550. 950C.946 0. 9420. 9370. 9320. 928 0.9230.059
0. 052 0. 948 0. 944 0. 9390. 9340. 9300. 925
1. 002 0. 998 0. 9940. 089 0. 9850. 981 0. 9760. 972 0. 95800. 963 0. 959 0. 954/0. 950
0.9460. 9410. 936 0.9320.9271. 0041. 009'0. 996; 0. 991 0. 987|0. 983 0, 979 0. 9740. 9701o.965 0. 961/0. 957
70. 952 0. 948 0. 943|0. 938 0. 034 0 9291. 006. 1. ()20. 9980. 994 0. 9890. 985 0. 981 0. 976/0. 9720, 5670. 963 0. 959 0. $540. 9500. 9150. 9400. 9360. 951表Al
YB/T 5340—2006
0. 8730. 869 0 864
0, 869 0. 854/0. 849 0. 844/0. 839 0. 8340.8756.8710. 8660.861:0.8560. 85133
0.8240.8180.8130.8070.8010.7960.790 0. 7830.7770.7710.829
0. 809 0. 803 0. 7970. 791 0. 783 0. 7790. 7730 8160. 811 0. 836
0.8310.825:0.8200.81
0. 8770. 872 0. 868 0. 853 0. 858 . 853 0. 848 0. 843 0. 8380. 8330. 827 0. 822 0. 816 0. 811,0. 805 0. 799 0. 793 0. 787 0. 781 0. 7740.8650.8600.855
0. 874,0. 870
0.8760.872
0.8670.8620.853
0. 8780. 874 0. 8693
0. 861 0. 859
50. 880 0. 875 0. 871 0. 866 0. 8610.885
0.8490.814
0. 882 0. 878 0. 873 0. 888 0. 863 0. 8580. 889; 0. 881,0. 879 0. 8750. 891 0. 8860. 881 0. 877
10. 893 0. 888
0. 883 0. 879 0. 874
82910.824
.8280.
8330.8280
0. 831. 0. 826
0. 895,0. 8900. 8850. 8800. 8760. 8710.8660. 8600. 8550.850 0. 84.:0. 8070. 8920. 8870. 882
0. 878 0. 873 0. 867 0. 862
20. 8570. 832 0. 846
0. 899 0. 891 0. 8890. 881: 0. 8790. 8910. 886 0.881
0, 901/0. 895
0. 9030. 89801 893 0. 888 0. 883.905 0.900 .8950.8900.885
8130.8070 801wwW.bzxz.Net
.815c.809
0. 795: 0. 7890. 7830. 776
0.7970.7910.7850.778
0.7990.7930.7860.780
8180.8130.803
. 8010. 795 0. 7880. 782
0. 874 0. 808 0. 8020. 795 0. 7900. 7811
0.8180.120
0、82(
7980. 792 0. 786
0. 802 0. 7960. 785
0.8390.8330 8280.8220.8163. 8100.804 0.7980.7910. 841 0. 836 0. 830
0. 824 0. 818 0. 812 0. 806 0. 799 0. 7930. 874 0. 869,0. 864 0. 859 0. 854 0. 848 0. 843 0. 837 0. 832 0. 826 0. 820 0. 814 0. 808 0. 810. 7950.8760.87
0、8610.86085
0.8780.8730.8680.8630.8580.8520. 8800. 875 0. 870 0. 865
50.8590.854
0. 2070. 902 0. 897
70.8320.887
0.8820.8770.872 0.8670.8610.8560. 908 0. 901 0. 899
0. 906 0. 901
0. 01210. 008.0.
0.9160.9120
.9220.
0.894心.889
088908
0. 8960. 891
0.8080.803
0.8810.8760.870
0. 845 0. 839. 0. 833
30.822 0.816
0. 846 0. 8410. 835 0. 829
8090. 8030. 797
0. 824 0. 8170. 811
0. 8030. 798
0 8480. 8430. 837
0. 825 0, 8190, 8130. 8070. 8000.831
0. 850 0. 845 0 833 0. 833
0.827;0.8210.8150.809 0.802
80.8580.852
0. 860 0. 85-4
0.8780.8720. 867[0.862 0. 8560. 888
0.8470.84110.835
0. 8180. 843 0. 837
0. 8250. 8250. 817
0.810 0.804
850 0. 845 0. 839
90.8330.827:0,821
0. 890 0. 8850. 880c. 871
10.8690.853.0.858
0. 852 0. 846 0. 841
093208970.892
0. 9240. 9190. 9t4 0. 0100. 6050. 91.8870.8810.8750.8710.8650.8600. 854 0. 8480. 43
0. 892 0. 887 0. 882 0. 876
0 8560 8500.84
、858
0.812:0.809
3.8140.808
0 8350. 829 0. 822
0.8160.810
0818811
0. 8370. 830.0. 824
80.8320.826
0.8200.813
0.8220.815
0.8520.846:0. 8400.8340. 8280、80.
30. 8730.867 0.862
0.884 .878
0. 848 0. 822
0. 8360. 830
0.8230.817
856 0. 830 0. 8:4
0.8250.819
40.8380.832
0. 926 0. 921 0. 916j0. 912 0. 5060. 901 0. 896 0. 8910. 886 0. 8800. 875 0. 869/0. 864 0. 558 0. 8520. 846 0. 8400. 8340. 827 0. 821301
YB/T 53402006
-T KAONT KAca-
0.9780.9740.970u.9650.9610.9560.9520.9170.9420.9380.93310. 9870. 983
1. 0081. 004
1, 0000. 996:0. 991
1. 005 1. 0020. 998 0. 993
.0.9890.985
1. 008: 1. 0041. 000 0. 995 0. 9910. 9871.015
1.0to 1.c06
.0021.998 0.9930
0. 9760.9720. 967
.9780.8740.969
0.9760.971
90. 944 0. 9400. 935
.9630.9580. 954
0. 9461 0, 9120. 937
0. 9650. 960 0, 956|0. 951
0. 9670. 9620. 9580. 953
0. 948 0. 944 α. 939
0. 950 0. 946 0. 941
1. 017 1. 012 1. 0081. 004 1. 0000. 995 0. 091,0. 986 0. 982[0. 978:0.9730. 9690. 9540,96010. 9551. 0191. 0151. 010|1. 0061. 002 0. 997:0. 9930.988:.9810. 980 0. 9730. 9711.021
1. 017 1. 012 1. 008 1, 001 0. 999 0. 995 0. 990 0. 9860. 982 0. 977
1.0191.014
1.0101.006
. 001 0. 997 0. 993 0. 988
. 984 0. 9790.
. 966 0. 962 0. 957/ 0. 952 0. 918 0. 9130. 968 0. 964 0. 959 0. 954 0. 950| 0. 9459700.966
心. 9510. 947
7 0. 972 0. 0680. 963
1.0211.016
1. 0121. 0081.003 0. 0990.995 0. 9900. 986 0. 9810.9778 0. 058 0. 955 0. 049
1. 023 1. 019| 1. 014 1. 01090. 974 0. 970 0. 965 0. 950 0. 955 0. 9311.005 1.0010.997 0.9920.988:0.9830.9791. 0251 0211, 0161. 012
1, 008. 1, 003 0, 999 0, 9911.0291
1.018[1.014
1. 036) 1. 031 1. 027 1. 022.016
1.0101.005
1.0181.014
1. 0381. 0331. 0291. 0241
1. 040]1. 035
0. 990a. 985
0. 976 0. 9720. 967
0.9620. 957
0. 992 0. 987 0. 983
40.9690.964
1. 001;0. 995
30.9780.974
1. 00310. 998
1. 0091. 005
1.0161.011
.0221.017
9800. 9760. 971
0.9590.955
0. 982[0. 978 0. 973 0. 968 0. 963 0. 9591. 000 0. 9960. 991 0. 987
1. 002: 0. 998 0. 993 0. 989 0. 984 0. 9790 975 0. 9700. 965 0. 9610.995
0. 967: 0. 952
0.969:0.964
80. 9790.974
0. 9850. 981
0. 976 0. 971|0. 966
1. 042 1. 037 1. 033 1. 028 1. 024 1. 0191. 015. 1. 010 1. 006;1. (010. 997 0. 992 0. 9870. 983 0. 978 0. 973 0. 9681.0461
1.0481. 0441.0391. 0351. 0301. 026|1. 0221. 0171. 012
1. 008 1. 003 0. 9990. 9904 0. 089 0. 9850. 080 0. 975| 0. 9701.050
1. 0161, 0111. 037
21.0281.024
1.019:1.014
1.0481.043
1.0391.035
1.0501.046
1.0431.039
1. 0591. 054 1. 0503. 0451. 0411. 061|1. 056 1. 052 1. 047
030'1. 0261.021
1. 010]1. [5]
1,032 1.0281
1, 023 1. 019
1. 011 1. 000
0.9770.972
3 0. 998 0. 993 0. 989
0. 984 0. 979/ 0. 974
000|0. 99: 0. 991
0.981-C.976
7 1. 002 0. 997 0. 993 0. 988 0. 983| c. 9781. 034. 1. 030|1. 025 1. 0211. 016 1. 0111. 0071.0361.032
1. 043: 1. 0381. 034 1. 025
1. 063 1. 058/ 1. 0541, 04911.045'1:040
1. 065/1. 060 1. 056 1. 051
1.0671.0621.058
054 1.049 :
1.036.1,031
. 0091 1. 004 0. 999 0. 9950. 990 0. 985 0. 980. 011 1. 0061. 0010. 99710. 9921.0181.013
0. 0870. 982
1. c081. 0030. 999 0. 991 0. 989 0. 9841.010
0. 996 0. 991 0. 986
小提示:此标准内容仅展示完整标准里的部分截取内容,若需要完整标准请到上方自行免费下载完整标准文档。
标准图片预览:





- 热门标准
- 冶金行业标准(YB)
- YB/T5044-1993 氧化钼块化学分析方法 苯基荧光酮光度法测定锡
- YB/T178.2-2000 硅铝合金、硅钡铝合金化学分析方法硫酸钡重量法测定钡含量
- YB4036-1991 高炉炭块铁水熔蚀指数试验方法
- YBB0003-2002 钠钙玻璃输液瓶(试行)(附起草说明)
- YB/T132-2007 电熔镁铬砂
- YB/T4352-2013 耐热混凝土
- YB9073-2014 钢制压力容器设计技术规定
- YB/T079-1995 三环减速器
- YB4074-1991 镁碳砖
- YB/T5058-2005 弹簧钢、工具钢冷轧钢带
- YB/T5012-1997 高炉及热风炉用砖形状及尺寸
- YB/T5053-1997 石墨阳极
- YB/T076-1995 钢筋混凝土用焊接钢筋网
- YB/T133-1998 热风炉用硅砖
- YBJ216-1988 压型金属板设计施工规程
- 行业新闻
请牢记:“bzxz.net”即是“标准下载”四个汉字汉语拼音首字母与国际顶级域名“.net”的组合。 ©2025 标准下载网 www.bzxz.net 本站邮件:bzxznet@163.com
网站备案号:湘ICP备2025141790号-2
网站备案号:湘ICP备2025141790号-2