- 您的位置:
- 标准下载网 >>
- 标准分类 >>
- 通信行业标准(YD) >>
- YD/T 723.3-2007 通信电缆光缆用金属塑料复合带 第3部分:钢塑复合带
标准号:
YD/T 723.3-2007
标准名称:
通信电缆光缆用金属塑料复合带 第3部分:钢塑复合带
标准类别:
通信行业标准(YD)
标准状态:
现行-
发布日期:
2007-09-29 -
实施日期:
2008-01-01 出版语种:
简体中文下载格式:
.rar.pdf下载大小:
250.85 KB
替代情况:
YD/T 723.3-1994采标情况:
ASTM B736-2000,NEQ ASTM B694-2003,NEQ
点击下载
标准简介:
标准下载解压密码:www.bzxz.net
YD/T 723-2007的本部分规定了通信电缆光缆用钢塑复合带的型式、规格、要求、试验方法、检验规则,以及标志、包装、运输和贮存。本部分适用于通信电缆光缆用钢塑复合带。光纤复合架空地线光缆用不锈钢带也可参照使用。 YD/T 723.3-2007 通信电缆光缆用金属塑料复合带 第3部分:钢塑复合带 YD/T723.3-2007
部分标准内容:
ICS 33 120 99
中华人民共和国通信行业标准
YD/T 723.3-2007
代替YD/T723.3-94
通信电缆光缆用金属塑料复合带第3部分:钢塑复合带
Laminated Metal Plastic Strip for Communication Cable andOptical Fibre Cable
Part 3:Larminated Steel Plastic Strip2007-09-29 发布
2008-01-01实施
中华人民共和国信息业部发布
2规范性引用文件
3型式及规格·
4要求·
试验方法·
6检验规则
7标志、包装、运输和贮存
YD/T723.3-2007
YD/T723≤通信电缆光缆用金属塑料复合带》分为以下5个部分:一第1部分:总则;
第2部分:铝塑合带:
二第3部分:钢塑复合带;
第4部分:铜塑复合带;
第5部分:金属塑料复合箱。
本部分为YD/T723的第3部分。
YD/T 723.3-2007
本部分参考了A.STMB736-2000电缆屏蔽用铝、铝合金和铝包钢》、ASTMB694-2003《电缆屏蔽用、铜合金、铜包不锈钢、铜包合金钢片材/带材》,以及国内相关的电缆光缆产品标准。本部分代替YD/T723.3-1994《通信电缆光缆用金属塑料复合带第3部分:钢塑复合带》。本部分与YD/T723.2-1994相比主要变化内容如下:“将“钢塑复合带规格表”和“钢塑复合带尺了及公差表”合并为“表2钢塑复合带尺寸及公差”调整了钢塑复合带宽度系列和长度系列;一删除了镀锡钢带及其要求:
一增加了不锈钢塑复合带及其性能要求;镀铬钢塑复合带抗张强度由“≥300MPa”改为“310MPa~390MPa”增加了有要求时,检验有毒有害物质含量;删除了卷绕要求,将其内容归类到外观和包装中:谪整了管芯内径规格,提高了管芯内径尺寸公差;删除了允许复合带有接头和对接头的要求;在第六章检验规则里增加了术语限定;在检验规测里将单位产品1t改为一卷或一盘;调整了检验样本单位中的试样数量:增加了第7章标志、包装、运输和存中的具体内容。本部分由中国通信标准化协会提出归口。本部分起草单位:北京通和实益电信科学技术研究所有限公司、上海网讯光缆材料有限公司本部分主要起草人:宋志佗、孙继光、苏朋恩、甘,露、龙永会、王战才本部分下1994年4月肯次发布,本次为第一次修订。Ⅱ
1范围
通信电缆光缆用金属塑料复合带第3部分:钢塑复合带
YD/T723.3-2007
YD/T723-2007的本部分规定了通信中缆光缆用钢塑复合带的型式、规格、要求,试验方法、检验规则,以及标志、包装、运输和贮存。本部分适用于通信电缆光缆用钢塑复合带。光纤复合架空地线光缆用不锈钢带也可参照使用。2规范性引用文件
下列文件中的条款通过YD/T 723-2007的本部分的引用而成为本部分的条款。凡是注日期的引用文件,其随后所有的修改单(不包括勘误的内容)或修订版均不适用于本部分。然面,鼓励根据本部分达成协议的各方研究是否可使用这些文件的最新版木。凡是不注日期的引月文件,其最新版本适用于本部分
GB/T 699-1999
GB/T 2828.1-2003
GB/T 3199-1996
GBT 3280-1992
GB/T 11115
YD/T 723.1-2007
YD/T 723.2-2007
SJ/T 11363-2006
SJ/T 11365-2006
3型式及规格
3.1型式
优质碳素结构钢
计数抽样检验程序第1部分:按接受质量限(AQL)检索的逐批检验抽样计划(idt ISO 2859-1:1999)
铝及铝合金加工产品包装、标志,运输、存不锈钢冷轧钢板
低密度聚乙烯树脂
通信光缆电缆用金属塑料复合带第1部分:总则通信光缆电缆用金属塑料复合带第2部分:铝塑复合带电子信息产品中有毒有害物质的限量要求电子信息产品中有毒有害物质的检测力法型式代号和型式的表示方法应符合YD/T 723,1-2007的规定。常用产品的型式代号见表1。表常用产品型式代号
产品名称
共聚物型单面镀铭钢塑复合带
共桑物型双面镀铭钢塑复合带
共聚物型单面不锈钢塑复合带
共聚物型双面不锈刚塑复合带
聚乙烯型单面镀铬钢塑复合带
聚乙烯型双面镀铬钢塑复合带
聚艺烯型单面不锈钢塑复合带
聚乙烯型双面不锈钢塑复合带
型式代号
YD/T 723.3-2007
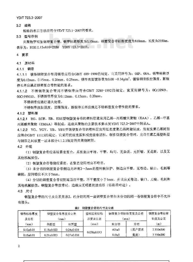
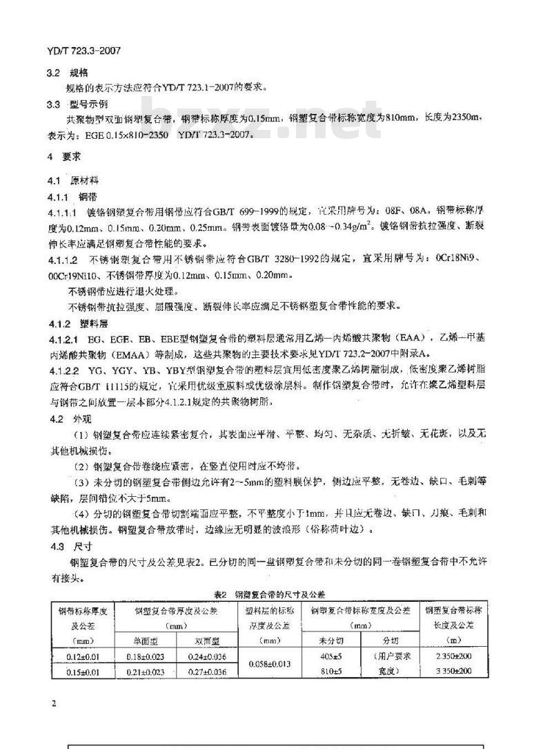
3.2规格
规格的表示方法应符合YD/T723.1-2007的要求。3.3型号示例
共聚物型双面钢缨复合带,钢带标称厚度为0.15mm,钢塑复合带标称宽度为810mm,长度为2350m,表示为:EGE0.15×810-2350YD/T723.3-2007。4要求
4.1原材料
4.1.1钢带
4.1.1.1镀铬钢塑复合带用钢带应符合GB/T699-1999的规定,采用牌号为:08F、08A。钢带标称厚度为0.12mm、0.15mm、0.20mm、0.25mm。钢带表面镀饹量为0.08-0.34g/m2。镀铬钢带抗拉强度、断裂伸长率应满足钢塑复合带性能的要求。4.1.1.2不锈钢塑复合带用不锈钢带应符合GB/T3280-1992的规定,宜采用牌号为:0Cr18N900Cr19Ni10、不锈钢带序度为0.12mm、0.15mm、0.20mm。不锈钢带应进行退火处理。
不锈钢带抗拉强度、扇服强度、断裂伟长率应满足不锈钢塑复合带性能的要求。4.1.2塑料层
4.1.2.1EG、EGE、EB、EBE型钢塑复合带的塑料层通常用乙烯一内烯共聚物(EAA),乙烯一甲基内烯酸共聚物(EMAA)等制成,这些共聚物的主要技术要求见YD/T723.2-2007中附录A。4.1.2.2YG、YGY、YB、YBY型钢塑复合带的塑料层宜用低密度乙烯树制成,低密度聚乙烯树脂应符合GBT1115的规定,采用优级重膜料或优级涂层料。制作钢塑复合带时,允许在案乙烯塑料层与钢带之间放置一层本部分4.1.2.1规定的共聚物树脂:4.2外观
(1)钢塑复合带应连续紧密复合:其表面应平滑、平整、均勾、无杂质、无折皱、无花斑,以及无其他机械损份。
(2)钢塑复合带卷绕应紧密,在竖直使用时应不琦带。(3)未分切的钢塑复合带侧边允许有25mm的塑料膜保护,侧边应平整,无卷边、缺口、毛刺等缺陪,层间错位不大于5mm。
(4)分切的钢塑复合带切割端而应平整,不平整度小于1mm,并日应无卷边、缺口、刀痕、毛刺和其他机械损伤。钢塑复台带放带时,边缘应无明显的波浪形(俗称荷叶边)。4.3尺寸
钢塑复合带的尺寸及公差见表2。已分切的同一盘钢塑复合带和末分切的同一卷钢塑复合带中不允许有接头。
表2钢塑复合带的尺寸及公差
钢带标称厚度
及公差
0.12±0.01
0.15±0.01
创塑复合带厚度及公差
(mm)
单面型
0.18±0.023
0.21±0.023
双而型
0.24±0.036
0.27±0.036
塑料层的标称
凉度及公差
0.058±0.013
钊塑复合带标称宽度及公差
未分切
405±5
810±5
(用户要求
宽度)
钢塑复合带标释
长度及公差
2.350±200
3350±200
钢带标称厚度
及公差
0.25±0.01
钢塑复合带厚度及公差
单面型
0.26±0.023
0.31±0.023
双面型
0.32±0,036
0.37±0.036
注,(1)可按供需合同规定的其他标称长度。表2(续)
塑料层的标称下载标准就来标准下载网
厚度及公差
0.058±0.013
(2)钢塑复合带标称宽度及公差以金属层尺寸为准4.4
钢塑复合带标称宽度及公差
未分切
1000±5
镀饹钢塑复合带颜色宜为绿色,不锈钢塑复合带颜色宜为本色4.5机械性能、环境性能、介电性能分切
YD/T 723.3-2Q07
钢塑复合带标称
长度及公差
4600±200
镀铬钢塑复台带的机械性能、环境性能、介电性能要求见表3。不锈钢塑复合带的机械性能、环境性能、介电性能要求见表4。
表3镀铬钢塑复合带机械性能、环境性能、介电性能序号
抗张燥度
断裂伸长率
剥离强度
切强度
热合强度
耐水性(68℃±1℃,168h)
耐填充复合物(68℃±1℃,168h)抗腐蚀性(0.1mol/L,HCl,480h)介电强度
抗张强度
断裂伸长载
唇服强度
剥离强度
剪切强度
热合强度
单面钢塑复含带
双面钢塑复合带
310~390MPa
钢带与塑料层间剥离强度6.13Ncm书拉断或塑料层与钢带之间的粘产生破坏时,而塑斜层之间的热合区应末产生剪划破坏。317.5Nem
钢带与型料层有刹离强度6.13N/cm钢与塑料膜间不分层
kVdc,lmin小击穿
2kVd.c1min不击穿
表4不锈钢塑复合带机械性能、环境性能、介电性能项
耐水性(68℃±1℃,168h)
耐填充复合物(68℃+1℃,168h)介电强度
单面钢攀复台带
双面钢塑复合带
注:屈服强度要求仅适用于OPGW用不锈钢带460~75UMPa
2170MPa
不锈钢带\塑料层间剥离强度≥4V/cm塑料层与宋之间的粘结产生破环时,而塑料层之间的热合区应未产生剪划破坏
17.5N/心m
不锈钢带与塑料问剥离强度≥4N/cm钢带!塑料膜间不分层
IkVd.c,lmin不击穿
2kV d.c,1tnin不击穿
YD/T 723.3-2007
4.6钢塑复合带有毒有害物质含量对有毒有害物质含量有要求时,钢塑复合带纽成材料应符合5J/T11363-2006规定的均勾材料(EP-A类)有毒有害物质含量要求。
5试验方法
5.1钢塑复合带的外观、尺寸、抗张强度、届服强度、断裂伸长率、别离强度、剪切强度、热合强度、耐水性、耐填充妄合物、抗腐蚀性、介电强度的试验方法应按YD/T723,1-2007的规定。
5.2有毒有害物质含量的试验方法应按SJ/T11365-2006的规定。
6检验规则
6.1总则
6.1.1 产品出厂
产品应经生产厂质量检验部门检验合格后方可出厂。出厂产品应有产品质量合格证。6.1.2产品检验
产品检验分为出厂检验利型式检验。6.2术语限定
6.2.t单位产品
未分切出厂的…卷钢塑复合惜或分切出广的一盘钢塑复合带为一个单位产品。6.2.2样本单位
一个样本单位是从检验批中随机抽取的单位产品。6.2.3样本
样本单位的全体。
6.2.4检验批
检验批应由若干相同型式的单位产品组成,它们应是在同一时间段内,采用相同材料和工艺制造出来的产品。
6.2.5试样
试样是样本单位或样本单位中的一部分。6.3出广检验
6.3.1出广检验项目
出厂检验项日见表5。
6.3.2外观检验
外观检验应为100%的盘或卷。
6.3.3尺寸、抗张强度、屈服强度、断裂伸长率及剥离强度检验对100%的进行检验。对于分切出厂的,分切后从每卷中随机抽取一盘做为检验用的样本单位,该盘的捡验结果视为对应卷的检验结果。6.3.4剪切强度、热合强度及介电强度检验4
YD/T 723.3-2007
抽样方案应按GB/T2828.1-2003规定的一次抽样,-般检验水平ⅡI,接受质量限(AQL)4.0,抽样的样本单位为-一卷钢塑复合带。对于分切出厂的,分切后从每卷中随机抽取一盘做为检验用的样本单位,该盘的检验结果视为对应卷的检验结果。6.3.5100%检验项目不合格产品的处置100%检验项日中发现有任何一项不合格的,则该盘或该卷判为不合格品,不合格品不允许出厂。6.3.6抽检项目不合格产品的处置对下抽检项目,发现有任何一项不合格的,则该盘或该卷判为不合格品,不合格品数人于或等于拒收数,灿判该检验批为不合格批。不合格检验批不允许出厂。6.3.7严格程度
出厂检验中的抽检项目,在检查开始时,严格程度采用正常检查,以后的严格程度转移规则按GB2828.1-2003第9.3条的规定。
6.4型式检验
6.4.1检验频次
型式检验至少应每年进行一次。遇有下列情况之一时,也应进行型式检验:(1)新产品或老产品转产生产的试制定型鉴定;(2)产品结构、材料、工艺有较大改变:(3)出厂检验结果与上次型式检验结果有较大差异时;(4)连续停产半年以上,恢复生产时。6.4.2型式检验项目
型式检验项再见表5,
表5出广检验项目和型式检验项目序号
检验项目
抗张强度
届服强度
断裂伸长率
剥离强度
剪切强度
热合强度
耐水性
耐填充复合物
抗腐蚀性
介心强度
有毒有害物质含量
表3、表4
表3、表4
表3、表4
表3、表4
表3、表4
表3、表4
表3、表4
农3、表4
注:(1)屈服强度检验仪适用于OPGW用不锈钢带、(2)小锈钢塑复合带不检验抗腐蚀性。(3)有要求时,检验有毒有害物质含量试验方法
723.1-2007
出厂检验的试样数量
100%的盘或卷
型式检验的试样数量
YD/T 723.3-2007
6.4.3样本抽取
型式检验的样本单位应从出厂检验合格的批中随机抽取。6.4.4,一项以上不合格产品的再抽检型式检验中出现·项或一项以上不合格时,则对该不合格项重新加倍抽样重检,若仍出现某一项或-项以上不合格,则判定型式检验不合格。6.4.5不合格产品的处置
型式检验不合格时,该型号产品应停止验收,停山生产。同时应分析原因,采取措施,直至新的型式检验合格后才能恢复生产与验收。7标志、包装、运输和贮存
7.1标志
7.1.1标牌
在未分切的各卷及己分切的各盘合格钢塑复合带端头外表面应粘贴标牌,标牌通常用不干胶制做,也可以用其他材料制做。标牌内容应包含以下各项:(1)产品型号:
(2)生产日期;
(3)生产企业或商标:
(4)批号、生产号。
有条件时,同时用条形码标识标牌相关内容。7.1.2包装的标志
应符合GB/T3199-19964.1的相关规定。有条件时同时用条形码标识相关内容。7.2包装
7.2.1卷绕要求
钢复合带应紧密地卷绕衣钢制或钨制或等效物制成的管芯上,管芯内径为100*,mm、150t.mm204*mm、406-,mm。分切钢塑复合带的管芯长度应与刚塑复合带宽度相同,管芯凸出复合带端面应小于Imm,未分切钢塑复合带的管心长度应超出复合带侧面5-10mm。注,根据桃需合同,钢塑复合带也可卷绕在其他规格的管芯上。7.2.2端头
钢塑复合带的端头应固定牢靠,防止松散。7.2.3分切的钢塑复合带的放置
分切的钢塑复合带通常为平放,也可以立放。通常者干盘形个包装。各盘塑复合带之间用干燥的本条隔开,管芯用纸管、塑料管或“T”型木串联,防止各盘之间松动。7.2.4未分切的塑复合带的放重
未分切的钢塑复合带可以平放,也可以立政。通常一卷或两卷形成个包装。7.2.5包装总重量
一个包装的总重氧应不超过2600kg。7.2.6包装方式
包装应含有本制、塑料或铁制托架,托架与复介带之间用纸质或泡沫材料隔开,防止磨损。钢塑复合带应牢固地固定在托架。托架应行便又车搬运。6
7.2.7产品包装的防雨与防尘
YD/T723.3-2007
包装内应有防雨、防尘和防潮措施,如用塑料膜密闭覆盖,并在其内放置干燥剂或采用其他防潮猎施。
运输和贮存
应符合GB/T3199-1996中第5和第6章的规定。7
17hzwan羧壁蕴
熊红督铺蕴缸
各类标准行业资科免费下载缇竞慧
小提示:此标准内容仅展示完整标准里的部分截取内容,若需要完整标准请到上方自行免费下载完整标准文档。
中华人民共和国通信行业标准
YD/T 723.3-2007
代替YD/T723.3-94
通信电缆光缆用金属塑料复合带第3部分:钢塑复合带
Laminated Metal Plastic Strip for Communication Cable andOptical Fibre Cable
Part 3:Larminated Steel Plastic Strip2007-09-29 发布
2008-01-01实施
中华人民共和国信息业部发布
2规范性引用文件
3型式及规格·
4要求·
试验方法·
6检验规则
7标志、包装、运输和贮存
YD/T723.3-2007
YD/T723≤通信电缆光缆用金属塑料复合带》分为以下5个部分:一第1部分:总则;
第2部分:铝塑合带:
二第3部分:钢塑复合带;
第4部分:铜塑复合带;
第5部分:金属塑料复合箱。
本部分为YD/T723的第3部分。
YD/T 723.3-2007
本部分参考了A.STMB736-2000电缆屏蔽用铝、铝合金和铝包钢》、ASTMB694-2003《电缆屏蔽用、铜合金、铜包不锈钢、铜包合金钢片材/带材》,以及国内相关的电缆光缆产品标准。本部分代替YD/T723.3-1994《通信电缆光缆用金属塑料复合带第3部分:钢塑复合带》。本部分与YD/T723.2-1994相比主要变化内容如下:“将“钢塑复合带规格表”和“钢塑复合带尺了及公差表”合并为“表2钢塑复合带尺寸及公差”调整了钢塑复合带宽度系列和长度系列;一删除了镀锡钢带及其要求:
一增加了不锈钢塑复合带及其性能要求;镀铬钢塑复合带抗张强度由“≥300MPa”改为“310MPa~390MPa”增加了有要求时,检验有毒有害物质含量;删除了卷绕要求,将其内容归类到外观和包装中:谪整了管芯内径规格,提高了管芯内径尺寸公差;删除了允许复合带有接头和对接头的要求;在第六章检验规则里增加了术语限定;在检验规测里将单位产品1t改为一卷或一盘;调整了检验样本单位中的试样数量:增加了第7章标志、包装、运输和存中的具体内容。本部分由中国通信标准化协会提出归口。本部分起草单位:北京通和实益电信科学技术研究所有限公司、上海网讯光缆材料有限公司本部分主要起草人:宋志佗、孙继光、苏朋恩、甘,露、龙永会、王战才本部分下1994年4月肯次发布,本次为第一次修订。Ⅱ
1范围
通信电缆光缆用金属塑料复合带第3部分:钢塑复合带
YD/T723.3-2007
YD/T723-2007的本部分规定了通信中缆光缆用钢塑复合带的型式、规格、要求,试验方法、检验规则,以及标志、包装、运输和贮存。本部分适用于通信电缆光缆用钢塑复合带。光纤复合架空地线光缆用不锈钢带也可参照使用。2规范性引用文件
下列文件中的条款通过YD/T 723-2007的本部分的引用而成为本部分的条款。凡是注日期的引用文件,其随后所有的修改单(不包括勘误的内容)或修订版均不适用于本部分。然面,鼓励根据本部分达成协议的各方研究是否可使用这些文件的最新版木。凡是不注日期的引月文件,其最新版本适用于本部分
GB/T 699-1999
GB/T 2828.1-2003
GB/T 3199-1996
GBT 3280-1992
GB/T 11115
YD/T 723.1-2007
YD/T 723.2-2007
SJ/T 11363-2006
SJ/T 11365-2006
3型式及规格
3.1型式
优质碳素结构钢
计数抽样检验程序第1部分:按接受质量限(AQL)检索的逐批检验抽样计划(idt ISO 2859-1:1999)
铝及铝合金加工产品包装、标志,运输、存不锈钢冷轧钢板
低密度聚乙烯树脂
通信光缆电缆用金属塑料复合带第1部分:总则通信光缆电缆用金属塑料复合带第2部分:铝塑复合带电子信息产品中有毒有害物质的限量要求电子信息产品中有毒有害物质的检测力法型式代号和型式的表示方法应符合YD/T 723,1-2007的规定。常用产品的型式代号见表1。表常用产品型式代号
产品名称
共聚物型单面镀铭钢塑复合带
共桑物型双面镀铭钢塑复合带
共聚物型单面不锈钢塑复合带
共聚物型双面不锈刚塑复合带
聚乙烯型单面镀铬钢塑复合带
聚乙烯型双面镀铬钢塑复合带
聚艺烯型单面不锈钢塑复合带
聚乙烯型双面不锈钢塑复合带
型式代号
YD/T 723.3-2007
3.2规格
规格的表示方法应符合YD/T723.1-2007的要求。3.3型号示例
共聚物型双面钢缨复合带,钢带标称厚度为0.15mm,钢塑复合带标称宽度为810mm,长度为2350m,表示为:EGE0.15×810-2350YD/T723.3-2007。4要求
4.1原材料
4.1.1钢带
4.1.1.1镀铬钢塑复合带用钢带应符合GB/T699-1999的规定,采用牌号为:08F、08A。钢带标称厚度为0.12mm、0.15mm、0.20mm、0.25mm。钢带表面镀饹量为0.08-0.34g/m2。镀铬钢带抗拉强度、断裂伸长率应满足钢塑复合带性能的要求。4.1.1.2不锈钢塑复合带用不锈钢带应符合GB/T3280-1992的规定,宜采用牌号为:0Cr18N900Cr19Ni10、不锈钢带序度为0.12mm、0.15mm、0.20mm。不锈钢带应进行退火处理。
不锈钢带抗拉强度、扇服强度、断裂伟长率应满足不锈钢塑复合带性能的要求。4.1.2塑料层
4.1.2.1EG、EGE、EB、EBE型钢塑复合带的塑料层通常用乙烯一内烯共聚物(EAA),乙烯一甲基内烯酸共聚物(EMAA)等制成,这些共聚物的主要技术要求见YD/T723.2-2007中附录A。4.1.2.2YG、YGY、YB、YBY型钢塑复合带的塑料层宜用低密度乙烯树制成,低密度聚乙烯树脂应符合GBT1115的规定,采用优级重膜料或优级涂层料。制作钢塑复合带时,允许在案乙烯塑料层与钢带之间放置一层本部分4.1.2.1规定的共聚物树脂:4.2外观
(1)钢塑复合带应连续紧密复合:其表面应平滑、平整、均勾、无杂质、无折皱、无花斑,以及无其他机械损份。
(2)钢塑复合带卷绕应紧密,在竖直使用时应不琦带。(3)未分切的钢塑复合带侧边允许有25mm的塑料膜保护,侧边应平整,无卷边、缺口、毛刺等缺陪,层间错位不大于5mm。
(4)分切的钢塑复合带切割端而应平整,不平整度小于1mm,并日应无卷边、缺口、刀痕、毛刺和其他机械损伤。钢塑复台带放带时,边缘应无明显的波浪形(俗称荷叶边)。4.3尺寸
钢塑复合带的尺寸及公差见表2。已分切的同一盘钢塑复合带和末分切的同一卷钢塑复合带中不允许有接头。
表2钢塑复合带的尺寸及公差
钢带标称厚度
及公差
0.12±0.01
0.15±0.01
创塑复合带厚度及公差
(mm)
单面型
0.18±0.023
0.21±0.023
双而型
0.24±0.036
0.27±0.036
塑料层的标称
凉度及公差
0.058±0.013
钊塑复合带标称宽度及公差
未分切
405±5
810±5
(用户要求
宽度)
钢塑复合带标释
长度及公差
2.350±200
3350±200
钢带标称厚度
及公差
0.25±0.01
钢塑复合带厚度及公差
单面型
0.26±0.023
0.31±0.023
双面型
0.32±0,036
0.37±0.036
注,(1)可按供需合同规定的其他标称长度。表2(续)
塑料层的标称下载标准就来标准下载网
厚度及公差
0.058±0.013
(2)钢塑复合带标称宽度及公差以金属层尺寸为准4.4
钢塑复合带标称宽度及公差
未分切
1000±5
镀饹钢塑复合带颜色宜为绿色,不锈钢塑复合带颜色宜为本色4.5机械性能、环境性能、介电性能分切
YD/T 723.3-2Q07
钢塑复合带标称
长度及公差
4600±200
镀铬钢塑复台带的机械性能、环境性能、介电性能要求见表3。不锈钢塑复合带的机械性能、环境性能、介电性能要求见表4。
表3镀铬钢塑复合带机械性能、环境性能、介电性能序号
抗张燥度
断裂伸长率
剥离强度
切强度
热合强度
耐水性(68℃±1℃,168h)
耐填充复合物(68℃±1℃,168h)抗腐蚀性(0.1mol/L,HCl,480h)介电强度
抗张强度
断裂伸长载
唇服强度
剥离强度
剪切强度
热合强度
单面钢塑复含带
双面钢塑复合带
310~390MPa
钢带与塑料层间剥离强度6.13Ncm书拉断或塑料层与钢带之间的粘产生破坏时,而塑斜层之间的热合区应末产生剪划破坏。317.5Nem
钢带与型料层有刹离强度6.13N/cm钢与塑料膜间不分层
kVdc,lmin小击穿
2kVd.c1min不击穿
表4不锈钢塑复合带机械性能、环境性能、介电性能项
耐水性(68℃±1℃,168h)
耐填充复合物(68℃+1℃,168h)介电强度
单面钢攀复台带
双面钢塑复合带
注:屈服强度要求仅适用于OPGW用不锈钢带460~75UMPa
2170MPa
不锈钢带\塑料层间剥离强度≥4V/cm塑料层与宋之间的粘结产生破环时,而塑料层之间的热合区应未产生剪划破坏
17.5N/心m
不锈钢带与塑料问剥离强度≥4N/cm钢带!塑料膜间不分层
IkVd.c,lmin不击穿
2kV d.c,1tnin不击穿
YD/T 723.3-2007
4.6钢塑复合带有毒有害物质含量对有毒有害物质含量有要求时,钢塑复合带纽成材料应符合5J/T11363-2006规定的均勾材料(EP-A类)有毒有害物质含量要求。
5试验方法
5.1钢塑复合带的外观、尺寸、抗张强度、届服强度、断裂伸长率、别离强度、剪切强度、热合强度、耐水性、耐填充妄合物、抗腐蚀性、介电强度的试验方法应按YD/T723,1-2007的规定。
5.2有毒有害物质含量的试验方法应按SJ/T11365-2006的规定。
6检验规则
6.1总则
6.1.1 产品出厂
产品应经生产厂质量检验部门检验合格后方可出厂。出厂产品应有产品质量合格证。6.1.2产品检验
产品检验分为出厂检验利型式检验。6.2术语限定
6.2.t单位产品
未分切出厂的…卷钢塑复合惜或分切出广的一盘钢塑复合带为一个单位产品。6.2.2样本单位
一个样本单位是从检验批中随机抽取的单位产品。6.2.3样本
样本单位的全体。
6.2.4检验批
检验批应由若干相同型式的单位产品组成,它们应是在同一时间段内,采用相同材料和工艺制造出来的产品。
6.2.5试样
试样是样本单位或样本单位中的一部分。6.3出广检验
6.3.1出广检验项目
出厂检验项日见表5。
6.3.2外观检验
外观检验应为100%的盘或卷。
6.3.3尺寸、抗张强度、屈服强度、断裂伸长率及剥离强度检验对100%的进行检验。对于分切出厂的,分切后从每卷中随机抽取一盘做为检验用的样本单位,该盘的捡验结果视为对应卷的检验结果。6.3.4剪切强度、热合强度及介电强度检验4
YD/T 723.3-2007
抽样方案应按GB/T2828.1-2003规定的一次抽样,-般检验水平ⅡI,接受质量限(AQL)4.0,抽样的样本单位为-一卷钢塑复合带。对于分切出厂的,分切后从每卷中随机抽取一盘做为检验用的样本单位,该盘的检验结果视为对应卷的检验结果。6.3.5100%检验项目不合格产品的处置100%检验项日中发现有任何一项不合格的,则该盘或该卷判为不合格品,不合格品不允许出厂。6.3.6抽检项目不合格产品的处置对下抽检项目,发现有任何一项不合格的,则该盘或该卷判为不合格品,不合格品数人于或等于拒收数,灿判该检验批为不合格批。不合格检验批不允许出厂。6.3.7严格程度
出厂检验中的抽检项目,在检查开始时,严格程度采用正常检查,以后的严格程度转移规则按GB2828.1-2003第9.3条的规定。
6.4型式检验
6.4.1检验频次
型式检验至少应每年进行一次。遇有下列情况之一时,也应进行型式检验:(1)新产品或老产品转产生产的试制定型鉴定;(2)产品结构、材料、工艺有较大改变:(3)出厂检验结果与上次型式检验结果有较大差异时;(4)连续停产半年以上,恢复生产时。6.4.2型式检验项目
型式检验项再见表5,
表5出广检验项目和型式检验项目序号
检验项目
抗张强度
届服强度
断裂伸长率
剥离强度
剪切强度
热合强度
耐水性
耐填充复合物
抗腐蚀性
介心强度
有毒有害物质含量
表3、表4
表3、表4
表3、表4
表3、表4
表3、表4
表3、表4
表3、表4
农3、表4
注:(1)屈服强度检验仪适用于OPGW用不锈钢带、(2)小锈钢塑复合带不检验抗腐蚀性。(3)有要求时,检验有毒有害物质含量试验方法
723.1-2007
出厂检验的试样数量
100%的盘或卷
型式检验的试样数量
YD/T 723.3-2007
6.4.3样本抽取
型式检验的样本单位应从出厂检验合格的批中随机抽取。6.4.4,一项以上不合格产品的再抽检型式检验中出现·项或一项以上不合格时,则对该不合格项重新加倍抽样重检,若仍出现某一项或-项以上不合格,则判定型式检验不合格。6.4.5不合格产品的处置
型式检验不合格时,该型号产品应停止验收,停山生产。同时应分析原因,采取措施,直至新的型式检验合格后才能恢复生产与验收。7标志、包装、运输和贮存
7.1标志
7.1.1标牌
在未分切的各卷及己分切的各盘合格钢塑复合带端头外表面应粘贴标牌,标牌通常用不干胶制做,也可以用其他材料制做。标牌内容应包含以下各项:(1)产品型号:
(2)生产日期;
(3)生产企业或商标:
(4)批号、生产号。
有条件时,同时用条形码标识标牌相关内容。7.1.2包装的标志
应符合GB/T3199-19964.1的相关规定。有条件时同时用条形码标识相关内容。7.2包装
7.2.1卷绕要求
钢复合带应紧密地卷绕衣钢制或钨制或等效物制成的管芯上,管芯内径为100*,mm、150t.mm204*mm、406-,mm。分切钢塑复合带的管芯长度应与刚塑复合带宽度相同,管芯凸出复合带端面应小于Imm,未分切钢塑复合带的管心长度应超出复合带侧面5-10mm。注,根据桃需合同,钢塑复合带也可卷绕在其他规格的管芯上。7.2.2端头
钢塑复合带的端头应固定牢靠,防止松散。7.2.3分切的钢塑复合带的放置
分切的钢塑复合带通常为平放,也可以立放。通常者干盘形个包装。各盘塑复合带之间用干燥的本条隔开,管芯用纸管、塑料管或“T”型木串联,防止各盘之间松动。7.2.4未分切的塑复合带的放重
未分切的钢塑复合带可以平放,也可以立政。通常一卷或两卷形成个包装。7.2.5包装总重量
一个包装的总重氧应不超过2600kg。7.2.6包装方式
包装应含有本制、塑料或铁制托架,托架与复介带之间用纸质或泡沫材料隔开,防止磨损。钢塑复合带应牢固地固定在托架。托架应行便又车搬运。6
7.2.7产品包装的防雨与防尘
YD/T723.3-2007
包装内应有防雨、防尘和防潮措施,如用塑料膜密闭覆盖,并在其内放置干燥剂或采用其他防潮猎施。
运输和贮存
应符合GB/T3199-1996中第5和第6章的规定。7
17hzwan羧壁蕴
熊红督铺蕴缸
各类标准行业资科免费下载缇竞慧
小提示:此标准内容仅展示完整标准里的部分截取内容,若需要完整标准请到上方自行免费下载完整标准文档。
标准图片预览:





- 热门标准
- 通信行业标准(YD)
- YD/T2578.4-2013 LTE FDD数字蜂窝移动通信网 终端设备测试方法(第一阶段) 第4部分:协议一致性测试
- YD/T2573-2017 代替 YD/T 2573-2013 LTE FDD 数字蜂窝移动通信网基站设备技术要求(第一阶段)
- YD2007-1993 公用移动电话工程设计规范
- YD/T1166-2001 STM-64 再生中继设备技术要求
- YD/T837.3-1996 铜芯聚烯烃绝缘铝塑综合护套市内通信电缆试验方法 第3部分:机械物理性能试验方法
- YD/T1272.1-2003 光纤活动连接器 第一部分:LC型
- YD/T1774-2008 基于用户设置规则的消息过滤业务技术要求
- YD/T1656-2007 采用边界网关协议多协议扩展(BGP-MP)的基于IPv6骨干网的IPv4网络互联(4 over 6)技术要求
- YD/T723.1-2007 通信电缆光缆用金属塑料复合带 第1部分:总则
- YD/T502-2007 通信用柴油发电机组
- YD/T1745-2008 传送网安全防护检测要求
- YD/T1341-2005 IPv6基本协议——IPv6协议
- YD/T1419.2-2005 接入网用单纤双向三端口光组件技术条件 第2部分:用于基于以太网方式的无源光网络(EPON)光网络单(ONU)的单纤双向三端口光组件
- YDB026-2008 基于ParLayX应用程序接口的企业应用业务的技术要求
- YDB025-2008 光通信用半导体激光器组件技术条件 2.5Gb/s电吸收调制半导体激光器组件
- 行业新闻
请牢记:“bzxz.net”即是“标准下载”四个汉字汉语拼音首字母与国际顶级域名“.net”的组合。 ©2025 标准下载网 www.bzxz.net 本站邮件:bzxznet@163.com
网站备案号:湘ICP备2025141790号-2
网站备案号:湘ICP备2025141790号-2