- 您的位置:
- 标准下载网 >>
- 标准分类 >>
- 通信行业标准(YD) >>
- YD/T 723.2-2007 通信电缆光缆用金属塑料复合带 第2部分:铝塑复合带
标准号:
YD/T 723.2-2007
标准名称:
通信电缆光缆用金属塑料复合带 第2部分:铝塑复合带
标准类别:
通信行业标准(YD)
标准状态:
现行-
发布日期:
2007-09-29 -
实施日期:
2008-01-01 出版语种:
简体中文下载格式:
.rar.pdf下载大小:
471.73 KB
替代情况:
YD/T 723.2-1994采标情况:
ASTM B736-2000,NEQ

点击下载
标准简介:
标准下载解压密码:www.bzxz.net
YD/T 723-2007的本部分规定了通信电缆光缆用铝塑复合带的型式、规格、要求、试验方法、检验规则,以及标志、包装、运输和贮存。本部分适用于通信电缆光缆用铝塑复合带。 YD/T 723.2-2007 通信电缆光缆用金属塑料复合带 第2部分:铝塑复合带 YD/T723.2-2007

部分标准内容:
ICS33120 99
中华人民共和国通信行业标准
YD/T 723.2-2007
代替YD/T723.2-1994
通信电缆光缆用金属塑料复合带第2部分:铝塑复合带
Laminated Metal Plastic Strip for Communication Cable andOpticalFibreCable
Part 2:Laminated Aluminium Plastic Strip2007-09-29 发布
2008-01-01实施
中华人民共和国信息产业部发布前
范调·
规范性引用文件
型式及规格
4.要求…
5试验方法·
6检验规则
了标志、包装、运和忙存
谢录A(资料性附录)共聚物主要性能求次
YD/T 729.2-2007
YD/T723《通信电缆光缴用金属塑料氢带》分为以下5个部分:一第1部分:总则:
一第2部分:铝塑复含情;
第3部分:钢塑复合带:
-第4部分:铜塑复合带:
-第5部分:金属翼料复合箔。
本部分为YD/T723的第2部分。
YD/T 723.2-2007
本部分参考了A5TMB736-2000《电缆屏蔽用铝、铝合金和铝包钢》,以及国内根关的电缆光缆产品标雅。
本部分代YD/T723.2-1994《通信电缆光缆用金属塑料复合带第2部分:铝塑复合带》。本部分与YD/T723.2-1994相比,主要变化内容如下:将“铝塑复含带规格表”和“铝塑复合带尺寸及公差表”合并为“表2铝塑复合带尺小及公差”,调整了铝塑复合带宽度系列和长度系列;-抗张强度出“≥54MPa”改为“65MPa”:一增加了动摩擦系数的要求;
增加了有要求时,检验有毒有害物质含量;-删除了卷绕要求,将其内容归类到外观和包装中:一调整了管芯内径规格,提高了管芯内径尺寸公差:—删除了允许复合带有接头和对接头的要求;在第6章检验规则单增加了术语限定:在检验规则里将单位*品It改为一卷或一盘:一谢整了检验样本单位中的试样数量:一增了第7章标志、包装、运输和贮存巾的具体内容。本部分的附录A是资料性附录。
本部分出中国避信标准化协会提出并归口。本部分起节单位:北京通和实益电信科学技术研究所有限公司,上海网讯光缆材料有限公司本部分主要起草人:宋志佗、孙继光、龙永会、宋红华、苏朋恩、付瑞英本部分于1994年4月首次发布,本次为第一次修订。1范围
通信电缆光缆用金属塑料复合带第2部分:铝塑复合带
YD/T 723.2-2007
YD/T723-2007的本部分规定了通信电缆光缆用铝塑复合书的型式、规格、要求、试验方法、检验规则,以及标志、包装、运输和贮存。本部分适用于通信电缆光缆用铝塑复合带。2规范性引用文件
下列文件中的条款通过YD/723-2007的本部分的引用而成为本部分的条款,凡足注月期的引用文件其随后所有的修改单(不包括勘误的内穿)或修订版均不适用于本部分。然而,鼓励根据本部分达成协议的各方研究是否可使用这些文件的最新版。凡是不注日期的引用文件,其最新版本适用于本部分。GB/T 1033-1986
GB/T 1040.1-2006
GB/T 1633-2000
GB/T 2828.1-2003
GB/T 3198-2003
GB/T 3199-1996
GB/T 3682-2000
GB/T 4608-1984
GB/T 11115
YD/T 723. {-2007
'SJ/T 11363-2006
SJ/T 11365-2006
3型式及规格
3.1型式
塑料密度和相对密度试验方法
塑料拉伸性能的测定第1部分:总则(ISO527-1:1993,IDT)热塑性塑料维卡软化温度(VST)的溉定计数拍样检验程序第1部分:按接受质量限(AQL)检索的逐批检验抽样计划(idtISO2859-1:1999)
铝及铝合金箔
铝及铝合金加工产品包装、标志、运输、贮存热塑性塑料熔体质量流动速率和熔体体积流动速率的测定部分结品聚合物熔点试验方法光学法低密度聚乙烯树脂
通信光缆电缆用企属塑料复合带第1部分:总则电子信息产品中有群有害物质的限量要求电子信息产:品中有毒有害物质的检测方法型式代号和型式的表示方法应符合YD/T723.[-2007的规定。常用产品的型式代号见表1。表1常用产品型式代号
产品名称
共聚物型单面铝塑复合带
共聚物型双面铝塑复合带
聚乙烯型单面铝塑复合带
聚乙烯型双而铝塑复合带
型式代号
YD/T 723.2-2007
3.2规格
规格的表示方法应符介YD/T723.1-2007的要求。3.3型号示例
共聚物型双面铝塑复合带,铝带标称厚度为0.15mm,锅塑复合带标称宽度为500mm,长度为2050m,表示为:ELE0.15x500-2050YD/T723.2-2007。4要求
4.1原材料
4.1.1铝带
铝塑复合带用铝带应符合GB/T3198-2003的规定,宜采用牌号为:1070A,1060,1050,状态为O在满足复合带性能的前提下也可使用其他牌号的铝带。铝带标称厚度为0.10mm,0.15mm,0.20mm,铝带厚度公差应为标称值的8%。铝带抗张强度和断裂伸长率应满足铝塑复合带性能的要求。4.1.2塑料层
4.1.2.1EL或ELE型铝塑复合带的塑料层通常用乙烯一丙烯酸共聚物(EAA)、乙烯一甲基丙烯酸共聚物(EMAA)等制成,这些共象物的主要技术要求见附录A。4.1.2.2YIL或YLY型铅塑复合带的塑料层用低密度骤乙烯树脂制成,低密度聚艺烯树脂应符合GB/T11115的规定,宜采用优级重膜料或优级涂层料。制作铝塑复合带时,、允许在聚乙烯塑料层与铝带之间放置一层本部分4,1,2.1 规定的共聚物树脂。42,外观
(1)铝塑复合带应连续紧密复合,其表面应平滑、平整、均勾、无杂质、无折皱、无花斑,以及无其他机械损伤:
(2)铝塑复合带卷绕应紧密,在竖直使用时应不跨带。(3)未分切的铝塑复合带侧边允许有2~5mm的塑料膜保护,侧边应平,无卷边、缺口、毛刺等缺陷,层间错位不大于smm:
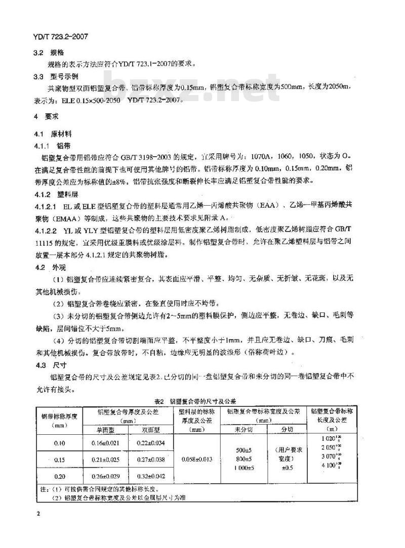
(4)分切的铝塑复合带切割端面应平整,不平整度小于1mm,并且应无卷边、缺口、刀痕、毛刺和其他机械损伤。复合带放带时,不自粘,边缘应无明显的波浪形(俗称荷时边)。4.3尺寸
铝塑复合带的尺寸及公差规定见表2-已分切的同·-盘铝塑复合情和未分切的同一卷铝塑复合带中不充许有接头。
表2铝塑复合带的尺寸及公差
铝带标称厚度
铝塑复合带厚度发公差
单面型
0.16±0.021
0.21±0.025
0.26±0.029
双面型
0.22±0.034
0.27±0.038
0.32±0.042
注:(1)可按供需合同规定的其他标称长度。塑料层的标称
厚度及公差
0.058±0.013
(2)铝塑复合带标称宽度及公差以金属层尽寸为准2
铝弹复合带标称宽度及公差
未分切
500±5
800±5
1 000±5
铝塑复合带标称
长度及公差
(用户要求
宽度)
2050+30
4.4颜色
铅塑复合带颜色宜为本色或蓝色4.5机械性能、环境性能、介电性能铝塑复合带的机械性能、环境性能、介电性能要求见表3。表3铝塑复合带机械性能、环境性能、介电性能序号
抗张强度
断裂仲长率
刹离强度
剪切强度
热合强度
动摩擦系数
耐水性(68℃±1,168h)
耐填充复合物(68℃±1℃,168h)抗扇蚀性 (0.1moIL,NaOH,480h)介电强度
中面铝塑复合带
双面铝塑复合带
铝塑复合带有毒有害物质含量
65 MPa
铝带与塑料层间剥离强度三6.13 N/cmYD/T723.2-2007
铝带拉断或塑料层与铝带之间的粘结产生破坏时,塑料层之间的热合区应未产生剪切破坏
217.5 N/cm
铝带与塑料层问剥离强度≥6.13N/cm铝带与塑料膜间不分层
1kVd.c,Imin不击穿
2kVd.c,Imin不击穿
对有幕有害物质含量有要求时,铝塑复合带组成材料应符合SJ/T11363-2006规定的均匀材料(EIP-A类)有毒有害物质含量要求,
5试验方法
5.1铝塑复合带的外观、尺寸、抗张强度、断裂伸长率、离强度、剪切强度、热合强度、动摩擦系数耐水性、耐填充复合物、抗腐蚀性、介电强度的试验方法按YD/T723.1-2007的规定:
5.2有毒有害物质含量的试验方法按SJ/T11365-2006的规定。
6检验规则
6.1总则
6.1.1 产品出厂
产品应经生产厂质量检验部门检验合格后方可出厂。出厂产品应有产品质量合格证,6.1.2产品检验
产品检验分为出厂检验和型式检验。6.2术语限定
6.2.1单位产品
未分切出厂的一卷铝塑复合帮或分切出厂的一盘铝塑复合带为一个单位产品。6.2.2样本单位
一个样本单位是从检验批中随机抽取的单位产品。3
YD/T723.2-2007
6.2.3:样本
样本单位的全体。
6.2.4检验批
检验批应由若下相同型式的单位产品组成,它们应是在同一时间段内,采用相间材料和工艺制造出来的产喆。
6.2.5.试样
试样是样本单位或样本单位中的一部分。6.3出广检验
6.3.1出厂检验项目
山厂检验项目见表4
表4出厂检验项目和型式捡验项目序号
检验项目
,尺寸
抗张强度
断双伸长率
剥离强度
剪划强度
热合强度
动摩擦系数
耐水性
耐填充复合物
抗腐蚀性
介电强度
有毒有害物质含量
注:有要求时,检验有毒有害物质含望6.3.2外观检验
外观检验应为100%的盘或卷。
试验方法
723.12007
6.3:3尺寸、抗张强度、断裂伸长率及剥离强度检验出检验的试样数景
101%的盘或卷
.型式检验的试样数风
对100%的卷进行检验。对于分切出厂的,分切后从每卷中随机抽取一盘做为检验用的样本单位,该盘的检验结果视为对应卷的检验结果。6.3.4剪切强度、热合强度、动摩擦系数及介电强度检验抽样方案应按GB/T2828.1-2003规定的:次抽样,一般检验水平II,接受质量限(AQL)4.0,抽样的样本单位为一卷铝塑复合带。对于分切出厂的,分切后从每卷中随机抽取一盘做为检验用的样本单位该盘的检验结果视为对应卷的检验结果,6.3.5100%检验项自不合格产品的处置100%检验项月中发现有任何一项不合格的,则该盘或该券判为不合格品,不合格品不允许出厂。4
6.3.6抽检项目不合格产品处置
YD/T 723.2-2007
对于抽检项日,发现有任何一项不合格的,则该盘或该卷判为不合格品,不合格品数大于或等于拒收数,则判该检验批为不合格批。不合格检验批不允许山厂。6.3.7出厂检查的严格程序
出厂检验中的抽检项日,在检查开始时,严格程度采用正常检查,以后的严格程度转移规则按GB/T2828.1-2003第9.3条的规定.
6.4型式检验
6.4.1型式检验频次
型式检验至少应每年进行·次。遇有下列情况之一时,也应进行型式检验:(1)新产品或老产品转产生产的试制定型鉴定:(2)产品结构、材料、工艺有较大改变:(3)H厂检验结果与上次型式检验结果有较大差异时:(4)连续停产半年以上,恢复生产时,6.4.2型式检验项目
型式检验项目如表4所示。
6.4.3样本抽取
型式检验的样本单位应从出厂检验合格的批中随机抽取。6.4.4一项以上不合格产品的再抽检型式俭验中出现一项或一项以不合格时,则对该不合格项重新加倍抽样重检,若仍出现某一项或一项以上不合格,则判定型式检验不合格。6.4.5不合格产品的处置
型式检验不合格时,该型号产品应停止验收,停止生产。同时应分析原因,采取措施,直至新的型式检验合格后才能恢复生产与验收,7标志,包装、运输和贮存
7.1标志
7.1.1标牌的要求
在未分切的各卷及已分切的各盘合格铝塑复合带端头外表面应粘贴标牌,标牌通常用不工胶制做,也可以用其他材料制做。标牌内容应包含以下各项:(1)产品型号:
(2)牛产日期:
(3)生企业或商标:
(4)批号、牛产号www.bzxz.net
有条件时同时用条形码标识标牌相关内容。7.1.2包装的标志
应符合GB/T3199~1996中4.1的相关规定,有条件时同时用条形码标识相关内容。7.2包装
7.2.1卷线要求
YD/T723.2-2007
铝塑复合带应紧密地卷绕在钢制或铝制或等效物制成的管芯上,管芯内径为100mm、150+mm、204\mm、406\mm,分切铝塑复含带的管芯长度应与铝塑复合带宽度相同,管芯凸出复合带端面应小于1mm,未分切铝塑复合带的管芯长度应超出复合带侧面5~10mm。注:根据供需合同,铝型复合带也可卷绕在其他规格的管芯上,7.2.2铝望复合带端头
应固定牢靠,防止松散
7.2.3分切的铝塑复合带的放置
分切的铝塑复合带逆常为平放,也可以立放。通常若下盘形成一个包装。各盘铝塑复合带之间用纸质或泡沫材料隔开,管芯用纸管、塑料管或“T型木串联,防止各盘之间松动,7.2.4未分切铝塑复合带的放置
未分切的锅塑复合带可以平放,也可以放。通常一卷或两卷形成一个包装。7.2.5一个包装的总重量
应不超过1500kg。
7.2.6包装方式
包装应含有木制、塑料或铁制托架,托架与铝塑复合带之间用纸质或泡沫材料隔开,防止磨损。铝塑复合带应牛固地固定衣托架上:托架应方便叉车搬运:7.2.7产品包装的防雨与防尘
包装内应有防雨、防尘措施,如用塑料膜益等。7.3运输和购存
应符合GB/T3199-1996中第5章和第6章的规定。A.1使用范围
附录A
(资料性附录)
共聚物主要性能要求
YD/T 723.2-2007
适用丁金属塑料复合带/箔用共聚物,如乙烯-丙烯酸共聚物(EAA),乙烯-甲基丙烯酸共聚物(EMAA)等。
A.2要求
A.2.1外观
共聚物应为透明或半透明的颗粒,颗拉度每克应不少于30粒。带黑点或带杂质的颗粒应不多于2%。A.2.2主要性能
共聚物主要性能见表A.1。
共聚物主要性能
熔融指数
丙烯酸含量或甲基丙烯酸含量
熔融点
维卡软化点
抗张强度
断裂长率
性能要求
0.91-0.94 g/cm2
3.0~10.0 g/10min
86℃~101℃
15 MPa
试验方法
GB/T1033-1986
GB/T3682-2000
GB/F 4608-1984
GB/F 1633-20G0
GB/T 1040.1-2006
GB/T 1040.1-2006
GB/T 1040.1-2006
小提示:此标准内容仅展示完整标准里的部分截取内容,若需要完整标准请到上方自行免费下载完整标准文档。
中华人民共和国通信行业标准
YD/T 723.2-2007
代替YD/T723.2-1994
通信电缆光缆用金属塑料复合带第2部分:铝塑复合带
Laminated Metal Plastic Strip for Communication Cable andOpticalFibreCable
Part 2:Laminated Aluminium Plastic Strip2007-09-29 发布
2008-01-01实施
中华人民共和国信息产业部发布前
范调·
规范性引用文件
型式及规格
4.要求…
5试验方法·
6检验规则
了标志、包装、运和忙存
谢录A(资料性附录)共聚物主要性能求次
YD/T 729.2-2007
YD/T723《通信电缆光缴用金属塑料氢带》分为以下5个部分:一第1部分:总则:
一第2部分:铝塑复含情;
第3部分:钢塑复合带:
-第4部分:铜塑复合带:
-第5部分:金属翼料复合箔。
本部分为YD/T723的第2部分。
YD/T 723.2-2007
本部分参考了A5TMB736-2000《电缆屏蔽用铝、铝合金和铝包钢》,以及国内根关的电缆光缆产品标雅。
本部分代YD/T723.2-1994《通信电缆光缆用金属塑料复合带第2部分:铝塑复合带》。本部分与YD/T723.2-1994相比,主要变化内容如下:将“铝塑复含带规格表”和“铝塑复合带尺寸及公差表”合并为“表2铝塑复合带尺小及公差”,调整了铝塑复合带宽度系列和长度系列;-抗张强度出“≥54MPa”改为“65MPa”:一增加了动摩擦系数的要求;
增加了有要求时,检验有毒有害物质含量;-删除了卷绕要求,将其内容归类到外观和包装中:一调整了管芯内径规格,提高了管芯内径尺寸公差:—删除了允许复合带有接头和对接头的要求;在第6章检验规则单增加了术语限定:在检验规则里将单位*品It改为一卷或一盘:一谢整了检验样本单位中的试样数量:一增了第7章标志、包装、运输和贮存巾的具体内容。本部分的附录A是资料性附录。
本部分出中国避信标准化协会提出并归口。本部分起节单位:北京通和实益电信科学技术研究所有限公司,上海网讯光缆材料有限公司本部分主要起草人:宋志佗、孙继光、龙永会、宋红华、苏朋恩、付瑞英本部分于1994年4月首次发布,本次为第一次修订。1范围
通信电缆光缆用金属塑料复合带第2部分:铝塑复合带
YD/T 723.2-2007
YD/T723-2007的本部分规定了通信电缆光缆用铝塑复合书的型式、规格、要求、试验方法、检验规则,以及标志、包装、运输和贮存。本部分适用于通信电缆光缆用铝塑复合带。2规范性引用文件
下列文件中的条款通过YD/723-2007的本部分的引用而成为本部分的条款,凡足注月期的引用文件其随后所有的修改单(不包括勘误的内穿)或修订版均不适用于本部分。然而,鼓励根据本部分达成协议的各方研究是否可使用这些文件的最新版。凡是不注日期的引用文件,其最新版本适用于本部分。GB/T 1033-1986
GB/T 1040.1-2006
GB/T 1633-2000
GB/T 2828.1-2003
GB/T 3198-2003
GB/T 3199-1996
GB/T 3682-2000
GB/T 4608-1984
GB/T 11115
YD/T 723. {-2007
'SJ/T 11363-2006
SJ/T 11365-2006
3型式及规格
3.1型式
塑料密度和相对密度试验方法
塑料拉伸性能的测定第1部分:总则(ISO527-1:1993,IDT)热塑性塑料维卡软化温度(VST)的溉定计数拍样检验程序第1部分:按接受质量限(AQL)检索的逐批检验抽样计划(idtISO2859-1:1999)
铝及铝合金箔
铝及铝合金加工产品包装、标志、运输、贮存热塑性塑料熔体质量流动速率和熔体体积流动速率的测定部分结品聚合物熔点试验方法光学法低密度聚乙烯树脂
通信光缆电缆用企属塑料复合带第1部分:总则电子信息产品中有群有害物质的限量要求电子信息产:品中有毒有害物质的检测方法型式代号和型式的表示方法应符合YD/T723.[-2007的规定。常用产品的型式代号见表1。表1常用产品型式代号
产品名称
共聚物型单面铝塑复合带
共聚物型双面铝塑复合带
聚乙烯型单面铝塑复合带
聚乙烯型双而铝塑复合带
型式代号
YD/T 723.2-2007
3.2规格
规格的表示方法应符介YD/T723.1-2007的要求。3.3型号示例
共聚物型双面铝塑复合带,铝带标称厚度为0.15mm,锅塑复合带标称宽度为500mm,长度为2050m,表示为:ELE0.15x500-2050YD/T723.2-2007。4要求
4.1原材料
4.1.1铝带
铝塑复合带用铝带应符合GB/T3198-2003的规定,宜采用牌号为:1070A,1060,1050,状态为O在满足复合带性能的前提下也可使用其他牌号的铝带。铝带标称厚度为0.10mm,0.15mm,0.20mm,铝带厚度公差应为标称值的8%。铝带抗张强度和断裂伸长率应满足铝塑复合带性能的要求。4.1.2塑料层
4.1.2.1EL或ELE型铝塑复合带的塑料层通常用乙烯一丙烯酸共聚物(EAA)、乙烯一甲基丙烯酸共聚物(EMAA)等制成,这些共象物的主要技术要求见附录A。4.1.2.2YIL或YLY型铅塑复合带的塑料层用低密度骤乙烯树脂制成,低密度聚艺烯树脂应符合GB/T11115的规定,宜采用优级重膜料或优级涂层料。制作铝塑复合带时,、允许在聚乙烯塑料层与铝带之间放置一层本部分4,1,2.1 规定的共聚物树脂。42,外观
(1)铝塑复合带应连续紧密复合,其表面应平滑、平整、均勾、无杂质、无折皱、无花斑,以及无其他机械损伤:
(2)铝塑复合带卷绕应紧密,在竖直使用时应不跨带。(3)未分切的铝塑复合带侧边允许有2~5mm的塑料膜保护,侧边应平,无卷边、缺口、毛刺等缺陷,层间错位不大于smm:
(4)分切的铝塑复合带切割端面应平整,不平整度小于1mm,并且应无卷边、缺口、刀痕、毛刺和其他机械损伤。复合带放带时,不自粘,边缘应无明显的波浪形(俗称荷时边)。4.3尺寸
铝塑复合带的尺寸及公差规定见表2-已分切的同·-盘铝塑复合情和未分切的同一卷铝塑复合带中不充许有接头。
表2铝塑复合带的尺寸及公差
铝带标称厚度
铝塑复合带厚度发公差
单面型
0.16±0.021
0.21±0.025
0.26±0.029
双面型
0.22±0.034
0.27±0.038
0.32±0.042
注:(1)可按供需合同规定的其他标称长度。塑料层的标称
厚度及公差
0.058±0.013
(2)铝塑复合带标称宽度及公差以金属层尽寸为准2
铝弹复合带标称宽度及公差
未分切
500±5
800±5
1 000±5
铝塑复合带标称
长度及公差
(用户要求
宽度)
2050+30
4.4颜色
铅塑复合带颜色宜为本色或蓝色4.5机械性能、环境性能、介电性能铝塑复合带的机械性能、环境性能、介电性能要求见表3。表3铝塑复合带机械性能、环境性能、介电性能序号
抗张强度
断裂仲长率
刹离强度
剪切强度
热合强度
动摩擦系数
耐水性(68℃±1,168h)
耐填充复合物(68℃±1℃,168h)抗扇蚀性 (0.1moIL,NaOH,480h)介电强度
中面铝塑复合带
双面铝塑复合带
铝塑复合带有毒有害物质含量
65 MPa
铝带与塑料层间剥离强度三6.13 N/cmYD/T723.2-2007
铝带拉断或塑料层与铝带之间的粘结产生破坏时,塑料层之间的热合区应未产生剪切破坏
217.5 N/cm
铝带与塑料层问剥离强度≥6.13N/cm铝带与塑料膜间不分层
1kVd.c,Imin不击穿
2kVd.c,Imin不击穿
对有幕有害物质含量有要求时,铝塑复合带组成材料应符合SJ/T11363-2006规定的均匀材料(EIP-A类)有毒有害物质含量要求,
5试验方法
5.1铝塑复合带的外观、尺寸、抗张强度、断裂伸长率、离强度、剪切强度、热合强度、动摩擦系数耐水性、耐填充复合物、抗腐蚀性、介电强度的试验方法按YD/T723.1-2007的规定:
5.2有毒有害物质含量的试验方法按SJ/T11365-2006的规定。
6检验规则
6.1总则
6.1.1 产品出厂
产品应经生产厂质量检验部门检验合格后方可出厂。出厂产品应有产品质量合格证,6.1.2产品检验
产品检验分为出厂检验和型式检验。6.2术语限定
6.2.1单位产品
未分切出厂的一卷铝塑复合帮或分切出厂的一盘铝塑复合带为一个单位产品。6.2.2样本单位
一个样本单位是从检验批中随机抽取的单位产品。3
YD/T723.2-2007
6.2.3:样本
样本单位的全体。
6.2.4检验批
检验批应由若下相同型式的单位产品组成,它们应是在同一时间段内,采用相间材料和工艺制造出来的产喆。
6.2.5.试样
试样是样本单位或样本单位中的一部分。6.3出广检验
6.3.1出厂检验项目
山厂检验项目见表4
表4出厂检验项目和型式捡验项目序号
检验项目
,尺寸
抗张强度
断双伸长率
剥离强度
剪划强度
热合强度
动摩擦系数
耐水性
耐填充复合物
抗腐蚀性
介电强度
有毒有害物质含量
注:有要求时,检验有毒有害物质含望6.3.2外观检验
外观检验应为100%的盘或卷。
试验方法
723.12007
6.3:3尺寸、抗张强度、断裂伸长率及剥离强度检验出检验的试样数景
101%的盘或卷
.型式检验的试样数风
对100%的卷进行检验。对于分切出厂的,分切后从每卷中随机抽取一盘做为检验用的样本单位,该盘的检验结果视为对应卷的检验结果。6.3.4剪切强度、热合强度、动摩擦系数及介电强度检验抽样方案应按GB/T2828.1-2003规定的:次抽样,一般检验水平II,接受质量限(AQL)4.0,抽样的样本单位为一卷铝塑复合带。对于分切出厂的,分切后从每卷中随机抽取一盘做为检验用的样本单位该盘的检验结果视为对应卷的检验结果,6.3.5100%检验项自不合格产品的处置100%检验项月中发现有任何一项不合格的,则该盘或该券判为不合格品,不合格品不允许出厂。4
6.3.6抽检项目不合格产品处置
YD/T 723.2-2007
对于抽检项日,发现有任何一项不合格的,则该盘或该卷判为不合格品,不合格品数大于或等于拒收数,则判该检验批为不合格批。不合格检验批不允许山厂。6.3.7出厂检查的严格程序
出厂检验中的抽检项日,在检查开始时,严格程度采用正常检查,以后的严格程度转移规则按GB/T2828.1-2003第9.3条的规定.
6.4型式检验
6.4.1型式检验频次
型式检验至少应每年进行·次。遇有下列情况之一时,也应进行型式检验:(1)新产品或老产品转产生产的试制定型鉴定:(2)产品结构、材料、工艺有较大改变:(3)H厂检验结果与上次型式检验结果有较大差异时:(4)连续停产半年以上,恢复生产时,6.4.2型式检验项目
型式检验项目如表4所示。
6.4.3样本抽取
型式检验的样本单位应从出厂检验合格的批中随机抽取。6.4.4一项以上不合格产品的再抽检型式俭验中出现一项或一项以不合格时,则对该不合格项重新加倍抽样重检,若仍出现某一项或一项以上不合格,则判定型式检验不合格。6.4.5不合格产品的处置
型式检验不合格时,该型号产品应停止验收,停止生产。同时应分析原因,采取措施,直至新的型式检验合格后才能恢复生产与验收,7标志,包装、运输和贮存
7.1标志
7.1.1标牌的要求
在未分切的各卷及已分切的各盘合格铝塑复合带端头外表面应粘贴标牌,标牌通常用不工胶制做,也可以用其他材料制做。标牌内容应包含以下各项:(1)产品型号:
(2)牛产日期:
(3)生企业或商标:
(4)批号、牛产号www.bzxz.net
有条件时同时用条形码标识标牌相关内容。7.1.2包装的标志
应符合GB/T3199~1996中4.1的相关规定,有条件时同时用条形码标识相关内容。7.2包装
7.2.1卷线要求
YD/T723.2-2007
铝塑复合带应紧密地卷绕在钢制或铝制或等效物制成的管芯上,管芯内径为100mm、150+mm、204\mm、406\mm,分切铝塑复含带的管芯长度应与铝塑复合带宽度相同,管芯凸出复合带端面应小于1mm,未分切铝塑复合带的管芯长度应超出复合带侧面5~10mm。注:根据供需合同,铝型复合带也可卷绕在其他规格的管芯上,7.2.2铝望复合带端头
应固定牢靠,防止松散
7.2.3分切的铝塑复合带的放置
分切的铝塑复合带逆常为平放,也可以立放。通常若下盘形成一个包装。各盘铝塑复合带之间用纸质或泡沫材料隔开,管芯用纸管、塑料管或“T型木串联,防止各盘之间松动,7.2.4未分切铝塑复合带的放置
未分切的锅塑复合带可以平放,也可以放。通常一卷或两卷形成一个包装。7.2.5一个包装的总重量
应不超过1500kg。
7.2.6包装方式
包装应含有木制、塑料或铁制托架,托架与铝塑复合带之间用纸质或泡沫材料隔开,防止磨损。铝塑复合带应牛固地固定衣托架上:托架应方便叉车搬运:7.2.7产品包装的防雨与防尘
包装内应有防雨、防尘措施,如用塑料膜益等。7.3运输和购存
应符合GB/T3199-1996中第5章和第6章的规定。A.1使用范围
附录A
(资料性附录)
共聚物主要性能要求
YD/T 723.2-2007
适用丁金属塑料复合带/箔用共聚物,如乙烯-丙烯酸共聚物(EAA),乙烯-甲基丙烯酸共聚物(EMAA)等。
A.2要求
A.2.1外观
共聚物应为透明或半透明的颗粒,颗拉度每克应不少于30粒。带黑点或带杂质的颗粒应不多于2%。A.2.2主要性能
共聚物主要性能见表A.1。
共聚物主要性能
熔融指数
丙烯酸含量或甲基丙烯酸含量
熔融点
维卡软化点
抗张强度
断裂长率
性能要求
0.91-0.94 g/cm2
3.0~10.0 g/10min
86℃~101℃
15 MPa
试验方法
GB/T1033-1986
GB/T3682-2000
GB/F 4608-1984
GB/F 1633-20G0
GB/T 1040.1-2006
GB/T 1040.1-2006
GB/T 1040.1-2006
小提示:此标准内容仅展示完整标准里的部分截取内容,若需要完整标准请到上方自行免费下载完整标准文档。

标准图片预览:





- 热门标准
- 通信行业标准(YD)
- YD/T1391.1-2005 多协议标记交换(MPLS)测试方法
- YD/T1654-2007 IPTV业务需求
- YDN034.2-1997 ISDN 用户 一 网络接口规范 第2部分:数据链路层技术规范
- YD/T724-1994 同步传送模块STM-1,STM-4的帧结构和复用方法
- YD/T2084-2013 2GHz TD-SCDMAWCDMA数字蜂窝移动通信网 家庭基站Iuh接口技术要求和测试方法
- YD/T1121-2001 信息寻呼网络数据传输协议(FLEX 部分)
- YD/T1761-2008 信息无障碍 身体机能差异人群网站设计无障碍技术要求
- YD/T1974-2009 800MHz/2GHz cdma2000数字蜂窝移动通信网 广播多播业务(BCMCS)设备测试方法 接入终端(AT)
- YD/T2056-2009 通信设施保护措施的维护
- YD/T2916-2015 基于存储复制技术的数据灾备技术要求
- YD/T2187-2010 统一 IMS 归属用户服务器(HSS)设备技术要求(第一阶段)
- YD/T2576.5-2013 TD-LTE 数字蜂窝移动通信网终端设备测试方法(第一阶段) 第5部分:网络兼容性测试
- YD/T1899-2009 深度包检测设备技术要求
- YD/T1277.1-2003 固定电话网主叫识别信息传送技术要求及测试方法 第一部分:技术要求
- YD/T1428.2-2005 900/1800MHz TDMA 数字蜂窝移动通信网CAMEL应用部分(CAP)测试方法(CAMEL3) 第2部分:业务交换点(SSP)电路域(CS)
- 行业新闻
请牢记:“bzxz.net”即是“标准下载”四个汉字汉语拼音首字母与国际顶级域名“.net”的组合。 ©2009 标准下载网 www.bzxz.net 本站邮件:bzxznet@163.com
网站备案号:湘ICP备2023016450号-1
网站备案号:湘ICP备2023016450号-1