- 您的位置:
- 标准下载网 >>
- 标准分类 >>
- 通信行业标准(YD) >>
- YD/T 723.1-2007 通信电缆光缆用金属塑料复合带 第1部分:总则
标准号:
YD/T 723.1-2007
标准名称:
通信电缆光缆用金属塑料复合带 第1部分:总则
标准类别:
通信行业标准(YD)
标准状态:
现行-
发布日期:
2007-09-29 -
实施日期:
2008-01-01 出版语种:
简体中文下载格式:
.rar.pdf下载大小:
301.38 KB
替代情况:
YD/T 723.1-1994采标情况:
ASTM B736-2000,NEQ ASTM B694-2003,NEQ

点击下载
标准简介:
标准下载解压密码:www.bzxz.net
YD/T 723-2007的本部分规定了通信电缆光缆用金属塑料复合带/箔的型式、规格、要求和试验方法。本部分适用于通信电缆光缆用金属塑料复合带/箔。 YD/T 723.1-2007 通信电缆光缆用金属塑料复合带 第1部分:总则 YD/T723.1-2007

部分标准内容:
ICS 93 120 99
中华人民共和国通信行业标准
YD/T723.1-2007
代替YD/T723.1-1994
通信电缆光缆用金属塑料复合带第1部分:总则
Laminated Metal Plastic Strip for Communication Cable andOpticalFibreCable
Part 1:General
2007-09-29发布
2008-01-01实施
中华人民共和国信息产业部发布前
范围·
规范性引用文件,
型式及规格,
试验方法
YD/T 723.1-2007
YD/T 723.1-2007
YD/T723通信电缆光缆用金属塑料复合带》分为以下5个部分:第1部分:总则:
一第2部分:铝塑复合带:
—一第3部分:钢望复合带:
第4部分:铜塑复合带:
一第5部分:金属塑料复合箔。
本部分为YD/T723的第1部分:
本部分参考了A5TMB736-2000电缆屏蔽用铝、铅合伞和铝包钢》,ASTMB694-2003《电缆屏蔽用铜、钢合金、铜包不锈钢、铜包合金钢片材/带材》,以及国内相关的电缆光缆产品标准。本部分代替YD/T723.1-1994《通信电缆光缆用金属塑料复合带第1部分:般规定》,本部分与YD/T723.1-1994相比,主要内容变化如下:标准系列中增加了第4部分:铜塑复合带、第5部分:金属塑料复合箔;-增加了5.1试验条件:
除了附录A、附录B、附录C和附录D,将其内容编排到了正文;-增加了针对不锈钢复合带的鼠服强度试验方法:一明确了利离强度、耐水性试验的结果取值:-明确了剪切强度、抗腐蚀试验是否合格的判别方法;一规定了介电强度试验中的升压速率:一增加了针对铝塑复合带的动摩擦系数试验方法;一删除了第6章标志、包装,运输、存。本部分由中国通信标准化协会提出并归口。本部分起草单位:北京通和实益电信科学技术研究所有限公司,上海网讯光缆材料有限公司本部分主要起草人:宋志佗、孙继光、付瑞英、甘露、龙永会,王战才本部分于1994年4月首次发布,本次为第一次修订,1范围
通信电缆光缆用金属塑料复合带第1部分:总则
YD/T723.1-2007
YTD/T723-2007的本部分规定了通信电缆光缆用金属塑料复介带/的型式、规格,要求和试验方法。本部分适用于通信电缆光缆用金属塑料复合带/箱:2规范性引用文件
下列文件中的条款通过YD/723-2007的木部分的引用成为本部分的条款。凡是注日期的引用支件,其随后所有的修改单(不包括勘误的内容)或修订版均不适用于本部分。然而,鼓励根据本部分达成协议的各方研究是否可使用这些文件的最新版本,凡是不注日期的引用文件,其最新版本适用丁本部分。
GB/T228-2002
GB/T 1408.I-1999
GB/T 3978-1994
GB/T6672-2001
GB/T8808-1988
GB/T 10006-1988
YD/T839-2000
3型式及规格
3.1型式
金属材料室温拉仲试验方法(eqvISO6892:1998)固体绝缘材料电气驱度试验方法1.频下的试验(evIEC60243-1:1988)标准照明体及照明观测条件
塑料薄膜和薄片厚度测定机械测量法(idtISO4593:1993)软质复合弹料材料别离试验方法塑料薄膜和薄片摩擦系数测定方法(idtISO8295-1986)通信电缆光缆填充和涂覆复合物3.1.1金属塑料复合带型式分类
按金属类型可分为:铝带、镀络钢带、不锈钢带、铜带:按塑料类型可分为:共聚物型、聚乙烯型。按复合层面数可分为:单面复,双面复合。注:(1)金属塑型料复合带与金属塑料复合箔在规格上进行区分。金属层厚度大十等于0.10mm的称为复合带,小于0.10mm的称为复合箱,型式代号不再区分(2)金属塑料复合箔的型式分类见本标壮的第5部分。3.1.2型式表示方法
型式表示由三部分红成:
YD/T 723.1-2007
3.1.3型式代号的规定
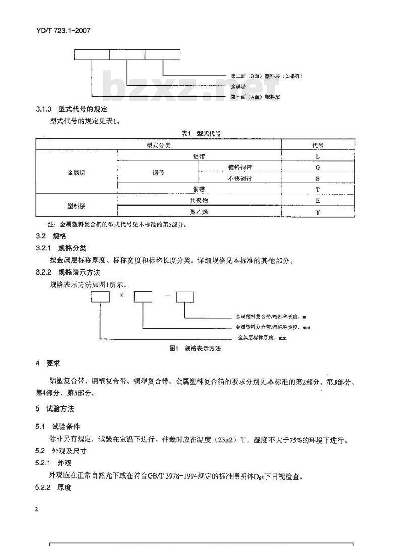
型式代号的规定见表1。
金属层
塑料层
型式分类
表1型式代号
共聚物
聚艺烯
社:金属塑料复合箔的型式代号见本标雅的第5部分。3.2规格
3.2.1规格分类
第二面(B面)塑料层(如果有)金属授
第一面(A面)塑料层
镀铬钢带
不锈钢带
按金属层标称厚度、标称宽度和标称长度分类。详细规格见本标准的其他部分:3.2.2规格表示方法
规格表示方法如图1所示Www.bzxZ.net
金属塑料复合带/箔标称长度,m全质塑料复介带/储标称宽度,mm金属层标称厅度,m
规格表示方法
4要求
铝塑复合带、钢塑复合带、铜塑复合带、金属塑料复合箔的要求分别见本标准的第2部分、第3部分第4部分、第5部分
5试验方法
5.1试验条件
除非另有规定,试验在室温下逊行。仲裁时应在温度(23±2),湿度不人于75%的环境下进行。5.2外观及尺寸
52.1外观
外观应在正常自然光下或在符合GB/T3978-1994规定的标准照明体Des下日视检查,5.2.2厚度
YD/T 723.1-2007
使用测厚仪或千分尺测量。试样从距端头3~5m处截取,试样长度不小于200mm,试样数量为个。测量的精度和测量程序按GB/T6672-2001的要求:对于单面金属塑料复合带/,分别测量出T2和T:对于双面金属塑料复合带/,分别测量出T1,T2、T,如图2所示。单面或双面塑料层的厚度可根据TI、T2T分别计算出,金属层厚度可由7给出,每个诚样上均匀分布测量6个点,6个点中有任何一个点不符个要求,则该试验不合格。
图2 厚度尺寸测量示意图
5.2.3宽度
对于分划的金属塑料复合带/箔,用最小分度为0.02mm的游标卡尺测量。对于未分切的金属塑料复合猎/箔,用钢直尺测量,取金属层的宽度为测量结果。试样长度不小于1000mm,试样数量为一个。每个试样上均匀分布测量6个点,6个点中有任何一个点不符合要求,则该试验不合格。5.2.4长度
5.2.4.1制造中用计米器测量。长度测量误差应在0%~1%范围内5.2.4.2称重法测最:对丁分切的金属塑料复合带/箔,切取长度为(1000+2)mm,宽为分切宽度的试样,用最小分度为0.1g的天平称共重量,记作Go,用最小分度为100g的磅秤称量一盘金属塑料复合带/箔的净重,记作G,则金属塑料复合带/箔的长度L按(1)式计算。2%x10
式中:
L一金属塑料复合带/箔的长度,单位为米(m):G一盘企属塑料复合带/箔的净重,单位为千克(kg):G一1000mm长金属塑料复合带/箔的重量,单位为克每米(g/m)。(1)
对于未分切的金属塑料复合带/箔,切取长度为(100+0.5)mm,宽为金属塑料复合带/箔宽度的试样,用最小分度为0.1g的天平称其重量,记作Go1,用最小分度为100g的磅秤称量一-卷金属塑料复合带/箔的净重,记作G:则金属塑料复合带/箔的长度L按(2)式计算,L=Cx102
式中:
L—金属塑料复合带/箔的长度,单位为米(m):G-卷金属塑料复合带/箔的净重,单位为克(kg):Gal—100mm长金属塑料复合带/箔的重量,单位为克每100毫米(g/100mm)5.3抗张强度、屈服强度、断裂伸长率抗张强度、屈服强度,断裂伸长率按GB/T228-2002进行。(2)
试样宽度为25.4mm,不锈钢塑复合带试样宽度为12.5mm,长度为150mm,原始标记长度为50mmz当分切的金属塑料复合带/籍宽度小丁规定值时,可用实际分切宽度的试样进行试验。试样数为6个。拉伸3
YD/T 723.1-2007
速度为(50±10)mm/min。抗张强度及屈服强度按金属层的截面积计,届服强度取上屈服强度值。断裂伸长率按金腐断裂时计。试验结果取六个试样的平均值。5.4剥离强度
5.4.1试样
沿金属塑料复合带/箱纵向截取长150mtm,宽(25.4士0.2)mm的试样6个。将塑料层与金属层分离,分离时在距离试样端头20mm处用刀划痕,对于单面金属料复合带/箱,在金属面上划出明显的痕迹,对丁双面金属塑料复合带/箔,在某一面上划痕,痕需划穿塑料层,并在金属面上划出明显的痕迹。在划痕处反复弯折,使金属层断裂,将塑料层和金属层剥离。如果不易分离,可将试样端头浸入到适当的溶剂中处理。
5.4.2金属层与塑料层间的剥离强度按GB/T8808-1988的规定进行。拉伸速度(300土50)mm/min。5.4.3刹商强度的计算
取拉伸剥离的拉力稳定值作为计算该试样剥离强度的数据:注:试验中出现塑料层或金属层断毅时,应重新制样并进行试验。如仍然出现兜料层或金属层断裂,则格该断裂值记录为试验值,并在缔果中注明。5.4.4试样剥离强度的确定
取6个试样剥离强度的算术平均值为试验结果。对于双面金属塑料复合带/箔,同一试样应分别对A面和B面进行试验,并分别给出试验结果。5.5剪切强度
5.5.1试验设备
5.5.1.1模压机:模板可升温至250℃,温度误差为土2℃。5.5.1.2拉力试验机:示值范围为0~2000N,允许误差应不火于示值的士10%。应配有平口夹具,宽度应不小于26mm。
5.5.1.3精密试样刀:能切出150mm×25.4mm试样。5.5.2试样制备
5.5.2.1沿金属塑料复合带/箱横间截取长150mm,宽25.4mm的试样3个,标记出A面、自面。将每个试样切成长度为75mm的两段,按图2尺寸叠合,形成161mm2的叠合区。金属塑料复合带/箔为双面时,A面翘料层与B面塑料层叠个,金属塑料复合带/为单面时,没有B面塑料层,则A面塑料层与A面塑料层叠合。5.5.2.2用宽3mm的胶粘带固定叠合区,使其定位。将模压机预热至150℃±2℃(对于共聚物膜)或200℃+2℃(对于聚乙烯膜)。将试样放入模压机,试样-端伸出压板约25mm。5.5.2.3闭合模压机,直至压力表有指示,或模压压万为(280±5)kPa,模压保持时问为(5±0.1)S。打开模压机,取出试样。试样应在正常环境下冷却至室温温度,并取掉固定用的胶粘带。为了避免试样的塑料复合层粘着在模压机的膜板上,试样可放在聚酯膜或其他与塑料复合层不会产生粘接的适当材料之问。5.5.3试验步骤
5.5.3.1将试样夹持在拉力试验机的实具.上,按图3所示的方间施加拉力,夹具的分离速度为(300±50)mm/min。将试样拉断,或拉至塑料层与金属层之间的粘接产生破坏。4
拉力方向
B面塑料
图3剪切强度试样示图
5.5.3.2记录剪切力,并观察记录试样的破坏方式。YD/T 723.1-2007
B面塑料层
A而塑料层
5.5.3.3金属层拉断或塑料层与金属层之问的粘接产生破坏时,塑料层之间的热合区应未产生剪切破坏,则判为该试样合格。3个试样中有任何一个不合格,则该项试验为不合格。5.6热合强度
5.6.1试验设备
5.6.1.1拉力试验机:示值范围为0~250N,充许误差应不大1示值的±10%。夹具为平口型,宽度不小于26mm。
5.6.1.2热合试验机:具有上下两个可加热的热合刀,热合刀宽度为25.4mm,温度控制精度为±2℃,加热持续时间控制精度为0.1s,压力控制精度为±5kPa。5.6.1.3精密试样刀:能切出150mmx25.4mm试样。5.6.2试样制各
5.6.2.1沿金虑塑料复合带/箱纵向切出长150mm,宽25.4mm的试样3个,开标记A面、B面。5.6.2.2将长度150mm的金属塑料复合带沿横间从中间剪开,按图4所示叠合,用热合试验机按5.6.2.3规定的条件热合,形成25.4mmx25.4mm的热合区。金属塑料复合带/箔为双面时,A面塑料层与B面塑料层叠合,金属塑料复合带/箔为单面时,没有B面塑料层,则A面塑料层与A面塑料层叠合。5.6.2.3热合力为(280±5)kPa,热合保持时间为(3±0.1)8,聚之烯膜时的热合温度为(200±2)℃,共聚物膜时的热合温度为(150±2)C。5.6.2.4接规定的热合温度进行热合。热合时试样应放在聚酯膜或其他与塑料层不会产生粘结的适当材料之间。
5.6.2.5将热合好的试样在室温坏境下至少保持5min。反向折木热合的端头,使其与已热合端头成直角,如图s所示。
金属层
A面整料法
A面塑料层
金属忘
(a)带面金厨蜘料复合带/粘试样B面塑料层
金洱层
热合面人面塑料悬,
B面塑料层
金属层
面料店
图4热合强度试验的试样示意图
(b)双面金属塑科复合带/箔试样热合面
YD/T723.1-2007
图5热合强度试验示意图
5.6.3试验步骤
5.6.3.1将热合好的试样夹持在拉力试验机上,夹具的间距约为64mm,试样成直角状被拉伸,如图4所示,拉伸速度为(300±50)nm/min。5.6.3.2记录最大拉力值。最大拉力值除以试样宽度即为热合强度,以N/cm为单位表示。5.6.3.3取3个拉伸试样的算术平均值为试验结果。5.7耐水性
5.7.1试样要求
沿金属塑料复合带/箔纵向截取长150mm,宽25.4mm的试样6个。5.7.2浸水试验
将试样浸没在装有蒸馏水或去离了水的试管里,将试管放在(68±1)C的恒温水浴中保持168h,取出试样,在室温条件下保持至少24h。5.7.3剥离强度试验
按5.4的方法进行剥离强度试验,取6个试样的平均值为试验结果。5.8耐填充复合物
5.8.1试验设备及填充复合物
5.8.1.1电炉:用于预热填充复合物的电炉一个。5.8.t.2温度让:0℃~100℃温度计和0℃~200℃温度计各1支。5.8.1.3硼硅酸烧杯:250mL的6只,2000mL的1只。5.8.1.4烘箱:温度误差为±2℃。5.8.1.5填充复合物:加热型和触变型填充复合物各不少于2(XI0mL,填充复合物应符合YD/T839-2000的要求。
5.8.2试样制备
截取6个50mm×50mm的试样。
5.8.3试验步骤
YD/T 723.1-2007
5.8.3.1将加热型填充复合物置入2000mL的烧杯中,预热至填充复介物为粘液态,恒温后倒入3只250mL的烧杯中,每只倒入约200ml.。应使填充复合物内尽可能无气泡。5.8.3.2将触变型涂覆复合物分装3只250mL的烧杯中,每只倒入约200mL,预热至(68±1)C。应使填充复合物内尽可能无气泡。
5.8.3.3将6个试样分别插入到6只烧杯,使试样完全没没在填充复合物中,然后将6只烧杯置于(68±1)C的烘箱里,保持168h
5.8.3.4从烧杯取出试样,用干净软布或纸巾擦去填充复合物,冷却至空温。5.8.3.5用目力检查试样有无起泡或分层现象。6个试样中任何一个出现起泡或分层,则该项试验不合格。5.9抗腐蚀性
5.9.1 试验设备及试剂
5.9.1.1放大镜:放大倍数大丁4倍。5.9.1.2游标卡尺:最小分度为0.1mm5.9.1.3硼硅酸烧杯:250mL的3只。5.9.t.4案酷粘胶带:宽度不小于55mm。5.9.1.50.1mol/L浓度的HCl溶液。5.9.1.60.1mol/L浓度的NaOH游液。5.9.2试样制备
截取3个50mmx50mm的试样。
5.9.3试验步骤
5.9.3.1用放大镜检查试样的缺陷,有损伤等缺陷的试样废弃不用。5.9.3.2钢塑复合带、铜塑复合带使用0.tmo/L浓度的HC1试剂。铝塑复合带使用0.1mol/I浓度的NaOH试剂。将配置好的试剂倒入3只250mL烧中,每只倒入约200mL。5.9.3.3对于单面金属塑料复合带,用聚酯粘胶带粘贴在末涂接的操金属.上,粘胶带应稍大于试样:然后用橡胶压辑把粘胶带紧贴在裸金属上。再用刀片把多余的粘胶带切掉,使金属带的边缘暴露山来。5.9.3.4将处理后的单面金属塑料复合带或双面金属塑料复合带放入到试剂中,每只烧杯中放·个试样,盖上塑料膜,但不应密封。
5.9.3.5在室温环境下试样在试剂中没泡480h。5.9.3.6漫泡时间结束后从烧杯中取山试样,用清水冲洗干净5.9.3.7用游标卡尺和放大镜测量金属边缘的夜蚀宽度,在试样的纵向和横向.上测量,每边测4个点,精确至0.1mm,然后取算术平均值作为该试样被侵体的平均宽度。3个试样的腐蚀等级均应达到表2中7级及以上的要求。
表2腐蚀等级评定表
侵蚀究度(mm)
腐蚀等级
侵蚀宽度(mm)
腐蚀等级
YD/T 723.1-2007
5.10介电强度
按GB/T1408.1一1999的规定进行,升压速率为200V/s。试样为直径100mm的圆片或边长100mm的方片。试样数望为3个,3个试样中有任何一个击穿,则该试验不合格。5.11动摩擦系数
5.11.1动摩擦系数的测量
对于铝塑复介带,动摩擦系数的测量按GB/T10006-1988要求进行。5.11.2试验环境
动摩擦系数试验的环境温度为(23土2)℃,湿度不大于75%。5.11.3试验台的要求
试验台工作面长度不小于300mm,宽度为100mm,试验台工作面山非磁性材料制成,其平面度公差等级为5级,表面粗糙度Ra=0.4um~0.8μm。试验台应水平放置。5.11.4滑块的要求
滑块底面尺为63mm×63mm,质量为(1000土10)名:滑块可向试验台面产生(9.81土0.098)N的法向力。
5.11,5 试验系统的要求
试验系统应能捡测滑块在试验台上移动所受到的力,测力装置的示值范围为0~~30N。5.11.6试样的要求
截取63mm×63mm和80mm×200mm试样各6个,其中80mm×200mm试样的长度方间与铝塑复合带纵向方向相一致:试样应平整、无伤痕、无皱纹。每个试样标明A面、B面,以及铝塑复合带纵向方向。不同尺寸的两个试样为一组,共组成6组,其中3组检测A面动摩擦系数,三纽检测B面动摩擦系数。5.11.7试样的预处理
试样应在温度(23±2)℃,混度不大于75%的环境下预处理4h。5.11.8试验准备
用双面胶或其他方式将63mm×63mm试样平整地贴覆丁滑块底面,用双面胶或其他方式将80mm×200mm试样平整地贴覆于试验台工作面上,应保持A面对A面,或B面对B面摩擦,相百摩擦的铝塑复合带应保持在纵向方向摩擦,如图6所示。滑块
g0mmx120mm短塑豆合带
63mmx63mm品塑营合带
5,11.9 试验操作
试检台
图6动摩擦系数试验示意图
向滑块施加牵引力(或推力)F,使滑块勾速移动。滑块移动速度为(100±10)mm/min,滑块移动行程为60mm~100mm。在行程范围内至少每隔1mm记录滑块移动过程中的牵引力(或推力)F,单位为N,该试样的动摩擦力应为每个记录点的乎均值F。5.11.10动障擦系数的计算
铝塑复合带的动摩擦系数。由3式计算F
式中:
动摩擦系数:
Fj——平均动摩擦力,单位为牛顿(N):F,-二—法向力,单位为牛顿(N)5.1t.11
试验结果的确定
YD/T723.1-2007
分别取A面3组试样的平均值为A面试验结果,取B面3组试样的平均值为B面试验结果。9
17hzan壁蕴
熊釉纤督罐蕴舒
各尖标准行业资科免费下载缇竞慧
小提示:此标准内容仅展示完整标准里的部分截取内容,若需要完整标准请到上方自行免费下载完整标准文档。
中华人民共和国通信行业标准
YD/T723.1-2007
代替YD/T723.1-1994
通信电缆光缆用金属塑料复合带第1部分:总则
Laminated Metal Plastic Strip for Communication Cable andOpticalFibreCable
Part 1:General
2007-09-29发布
2008-01-01实施
中华人民共和国信息产业部发布前
范围·
规范性引用文件,
型式及规格,
试验方法
YD/T 723.1-2007
YD/T 723.1-2007
YD/T723通信电缆光缆用金属塑料复合带》分为以下5个部分:第1部分:总则:
一第2部分:铝塑复合带:
—一第3部分:钢望复合带:
第4部分:铜塑复合带:
一第5部分:金属塑料复合箔。
本部分为YD/T723的第1部分:
本部分参考了A5TMB736-2000电缆屏蔽用铝、铅合伞和铝包钢》,ASTMB694-2003《电缆屏蔽用铜、钢合金、铜包不锈钢、铜包合金钢片材/带材》,以及国内相关的电缆光缆产品标准。本部分代替YD/T723.1-1994《通信电缆光缆用金属塑料复合带第1部分:般规定》,本部分与YD/T723.1-1994相比,主要内容变化如下:标准系列中增加了第4部分:铜塑复合带、第5部分:金属塑料复合箔;-增加了5.1试验条件:
除了附录A、附录B、附录C和附录D,将其内容编排到了正文;-增加了针对不锈钢复合带的鼠服强度试验方法:一明确了利离强度、耐水性试验的结果取值:-明确了剪切强度、抗腐蚀试验是否合格的判别方法;一规定了介电强度试验中的升压速率:一增加了针对铝塑复合带的动摩擦系数试验方法;一删除了第6章标志、包装,运输、存。本部分由中国通信标准化协会提出并归口。本部分起草单位:北京通和实益电信科学技术研究所有限公司,上海网讯光缆材料有限公司本部分主要起草人:宋志佗、孙继光、付瑞英、甘露、龙永会,王战才本部分于1994年4月首次发布,本次为第一次修订,1范围
通信电缆光缆用金属塑料复合带第1部分:总则
YD/T723.1-2007
YTD/T723-2007的本部分规定了通信电缆光缆用金属塑料复介带/的型式、规格,要求和试验方法。本部分适用于通信电缆光缆用金属塑料复合带/箱:2规范性引用文件
下列文件中的条款通过YD/723-2007的木部分的引用成为本部分的条款。凡是注日期的引用支件,其随后所有的修改单(不包括勘误的内容)或修订版均不适用于本部分。然而,鼓励根据本部分达成协议的各方研究是否可使用这些文件的最新版本,凡是不注日期的引用文件,其最新版本适用丁本部分。
GB/T228-2002
GB/T 1408.I-1999
GB/T 3978-1994
GB/T6672-2001
GB/T8808-1988
GB/T 10006-1988
YD/T839-2000
3型式及规格
3.1型式
金属材料室温拉仲试验方法(eqvISO6892:1998)固体绝缘材料电气驱度试验方法1.频下的试验(evIEC60243-1:1988)标准照明体及照明观测条件
塑料薄膜和薄片厚度测定机械测量法(idtISO4593:1993)软质复合弹料材料别离试验方法塑料薄膜和薄片摩擦系数测定方法(idtISO8295-1986)通信电缆光缆填充和涂覆复合物3.1.1金属塑料复合带型式分类
按金属类型可分为:铝带、镀络钢带、不锈钢带、铜带:按塑料类型可分为:共聚物型、聚乙烯型。按复合层面数可分为:单面复,双面复合。注:(1)金属塑型料复合带与金属塑料复合箔在规格上进行区分。金属层厚度大十等于0.10mm的称为复合带,小于0.10mm的称为复合箱,型式代号不再区分(2)金属塑料复合箔的型式分类见本标壮的第5部分。3.1.2型式表示方法
型式表示由三部分红成:
YD/T 723.1-2007
3.1.3型式代号的规定
型式代号的规定见表1。
金属层
塑料层
型式分类
表1型式代号
共聚物
聚艺烯
社:金属塑料复合箔的型式代号见本标雅的第5部分。3.2规格
3.2.1规格分类
第二面(B面)塑料层(如果有)金属授
第一面(A面)塑料层
镀铬钢带
不锈钢带
按金属层标称厚度、标称宽度和标称长度分类。详细规格见本标准的其他部分:3.2.2规格表示方法
规格表示方法如图1所示Www.bzxZ.net
金属塑料复合带/箔标称长度,m全质塑料复介带/储标称宽度,mm金属层标称厅度,m
规格表示方法
4要求
铝塑复合带、钢塑复合带、铜塑复合带、金属塑料复合箔的要求分别见本标准的第2部分、第3部分第4部分、第5部分
5试验方法
5.1试验条件
除非另有规定,试验在室温下逊行。仲裁时应在温度(23±2),湿度不人于75%的环境下进行。5.2外观及尺寸
52.1外观
外观应在正常自然光下或在符合GB/T3978-1994规定的标准照明体Des下日视检查,5.2.2厚度
YD/T 723.1-2007
使用测厚仪或千分尺测量。试样从距端头3~5m处截取,试样长度不小于200mm,试样数量为个。测量的精度和测量程序按GB/T6672-2001的要求:对于单面金属塑料复合带/,分别测量出T2和T:对于双面金属塑料复合带/,分别测量出T1,T2、T,如图2所示。单面或双面塑料层的厚度可根据TI、T2T分别计算出,金属层厚度可由7给出,每个诚样上均匀分布测量6个点,6个点中有任何一个点不符个要求,则该试验不合格。
图2 厚度尺寸测量示意图
5.2.3宽度
对于分划的金属塑料复合带/箔,用最小分度为0.02mm的游标卡尺测量。对于未分切的金属塑料复合猎/箔,用钢直尺测量,取金属层的宽度为测量结果。试样长度不小于1000mm,试样数量为一个。每个试样上均匀分布测量6个点,6个点中有任何一个点不符合要求,则该试验不合格。5.2.4长度
5.2.4.1制造中用计米器测量。长度测量误差应在0%~1%范围内5.2.4.2称重法测最:对丁分切的金属塑料复合带/箔,切取长度为(1000+2)mm,宽为分切宽度的试样,用最小分度为0.1g的天平称共重量,记作Go,用最小分度为100g的磅秤称量一盘金属塑料复合带/箔的净重,记作G,则金属塑料复合带/箔的长度L按(1)式计算。2%x10
式中:
L一金属塑料复合带/箔的长度,单位为米(m):G一盘企属塑料复合带/箔的净重,单位为千克(kg):G一1000mm长金属塑料复合带/箔的重量,单位为克每米(g/m)。(1)
对于未分切的金属塑料复合带/箔,切取长度为(100+0.5)mm,宽为金属塑料复合带/箔宽度的试样,用最小分度为0.1g的天平称其重量,记作Go1,用最小分度为100g的磅秤称量一-卷金属塑料复合带/箔的净重,记作G:则金属塑料复合带/箔的长度L按(2)式计算,L=Cx102
式中:
L—金属塑料复合带/箔的长度,单位为米(m):G-卷金属塑料复合带/箔的净重,单位为克(kg):Gal—100mm长金属塑料复合带/箔的重量,单位为克每100毫米(g/100mm)5.3抗张强度、屈服强度、断裂伸长率抗张强度、屈服强度,断裂伸长率按GB/T228-2002进行。(2)
试样宽度为25.4mm,不锈钢塑复合带试样宽度为12.5mm,长度为150mm,原始标记长度为50mmz当分切的金属塑料复合带/籍宽度小丁规定值时,可用实际分切宽度的试样进行试验。试样数为6个。拉伸3
YD/T 723.1-2007
速度为(50±10)mm/min。抗张强度及屈服强度按金属层的截面积计,届服强度取上屈服强度值。断裂伸长率按金腐断裂时计。试验结果取六个试样的平均值。5.4剥离强度
5.4.1试样
沿金属塑料复合带/箱纵向截取长150mtm,宽(25.4士0.2)mm的试样6个。将塑料层与金属层分离,分离时在距离试样端头20mm处用刀划痕,对于单面金属料复合带/箱,在金属面上划出明显的痕迹,对丁双面金属塑料复合带/箔,在某一面上划痕,痕需划穿塑料层,并在金属面上划出明显的痕迹。在划痕处反复弯折,使金属层断裂,将塑料层和金属层剥离。如果不易分离,可将试样端头浸入到适当的溶剂中处理。
5.4.2金属层与塑料层间的剥离强度按GB/T8808-1988的规定进行。拉伸速度(300土50)mm/min。5.4.3刹商强度的计算
取拉伸剥离的拉力稳定值作为计算该试样剥离强度的数据:注:试验中出现塑料层或金属层断毅时,应重新制样并进行试验。如仍然出现兜料层或金属层断裂,则格该断裂值记录为试验值,并在缔果中注明。5.4.4试样剥离强度的确定
取6个试样剥离强度的算术平均值为试验结果。对于双面金属塑料复合带/箔,同一试样应分别对A面和B面进行试验,并分别给出试验结果。5.5剪切强度
5.5.1试验设备
5.5.1.1模压机:模板可升温至250℃,温度误差为土2℃。5.5.1.2拉力试验机:示值范围为0~2000N,允许误差应不火于示值的士10%。应配有平口夹具,宽度应不小于26mm。
5.5.1.3精密试样刀:能切出150mm×25.4mm试样。5.5.2试样制备
5.5.2.1沿金属塑料复合带/箱横间截取长150mm,宽25.4mm的试样3个,标记出A面、自面。将每个试样切成长度为75mm的两段,按图2尺寸叠合,形成161mm2的叠合区。金属塑料复合带/箔为双面时,A面翘料层与B面塑料层叠个,金属塑料复合带/为单面时,没有B面塑料层,则A面塑料层与A面塑料层叠合。5.5.2.2用宽3mm的胶粘带固定叠合区,使其定位。将模压机预热至150℃±2℃(对于共聚物膜)或200℃+2℃(对于聚乙烯膜)。将试样放入模压机,试样-端伸出压板约25mm。5.5.2.3闭合模压机,直至压力表有指示,或模压压万为(280±5)kPa,模压保持时问为(5±0.1)S。打开模压机,取出试样。试样应在正常环境下冷却至室温温度,并取掉固定用的胶粘带。为了避免试样的塑料复合层粘着在模压机的膜板上,试样可放在聚酯膜或其他与塑料复合层不会产生粘接的适当材料之问。5.5.3试验步骤
5.5.3.1将试样夹持在拉力试验机的实具.上,按图3所示的方间施加拉力,夹具的分离速度为(300±50)mm/min。将试样拉断,或拉至塑料层与金属层之间的粘接产生破坏。4
拉力方向
B面塑料
图3剪切强度试样示图
5.5.3.2记录剪切力,并观察记录试样的破坏方式。YD/T 723.1-2007
B面塑料层
A而塑料层
5.5.3.3金属层拉断或塑料层与金属层之问的粘接产生破坏时,塑料层之间的热合区应未产生剪切破坏,则判为该试样合格。3个试样中有任何一个不合格,则该项试验为不合格。5.6热合强度
5.6.1试验设备
5.6.1.1拉力试验机:示值范围为0~250N,充许误差应不大1示值的±10%。夹具为平口型,宽度不小于26mm。
5.6.1.2热合试验机:具有上下两个可加热的热合刀,热合刀宽度为25.4mm,温度控制精度为±2℃,加热持续时间控制精度为0.1s,压力控制精度为±5kPa。5.6.1.3精密试样刀:能切出150mmx25.4mm试样。5.6.2试样制各
5.6.2.1沿金虑塑料复合带/箱纵向切出长150mm,宽25.4mm的试样3个,开标记A面、B面。5.6.2.2将长度150mm的金属塑料复合带沿横间从中间剪开,按图4所示叠合,用热合试验机按5.6.2.3规定的条件热合,形成25.4mmx25.4mm的热合区。金属塑料复合带/箔为双面时,A面塑料层与B面塑料层叠合,金属塑料复合带/箔为单面时,没有B面塑料层,则A面塑料层与A面塑料层叠合。5.6.2.3热合力为(280±5)kPa,热合保持时间为(3±0.1)8,聚之烯膜时的热合温度为(200±2)℃,共聚物膜时的热合温度为(150±2)C。5.6.2.4接规定的热合温度进行热合。热合时试样应放在聚酯膜或其他与塑料层不会产生粘结的适当材料之间。
5.6.2.5将热合好的试样在室温坏境下至少保持5min。反向折木热合的端头,使其与已热合端头成直角,如图s所示。
金属层
A面整料法
A面塑料层
金属忘
(a)带面金厨蜘料复合带/粘试样B面塑料层
金洱层
热合面人面塑料悬,
B面塑料层
金属层
面料店
图4热合强度试验的试样示意图
(b)双面金属塑科复合带/箔试样热合面
YD/T723.1-2007
图5热合强度试验示意图
5.6.3试验步骤
5.6.3.1将热合好的试样夹持在拉力试验机上,夹具的间距约为64mm,试样成直角状被拉伸,如图4所示,拉伸速度为(300±50)nm/min。5.6.3.2记录最大拉力值。最大拉力值除以试样宽度即为热合强度,以N/cm为单位表示。5.6.3.3取3个拉伸试样的算术平均值为试验结果。5.7耐水性
5.7.1试样要求
沿金属塑料复合带/箔纵向截取长150mm,宽25.4mm的试样6个。5.7.2浸水试验
将试样浸没在装有蒸馏水或去离了水的试管里,将试管放在(68±1)C的恒温水浴中保持168h,取出试样,在室温条件下保持至少24h。5.7.3剥离强度试验
按5.4的方法进行剥离强度试验,取6个试样的平均值为试验结果。5.8耐填充复合物
5.8.1试验设备及填充复合物
5.8.1.1电炉:用于预热填充复合物的电炉一个。5.8.t.2温度让:0℃~100℃温度计和0℃~200℃温度计各1支。5.8.1.3硼硅酸烧杯:250mL的6只,2000mL的1只。5.8.1.4烘箱:温度误差为±2℃。5.8.1.5填充复合物:加热型和触变型填充复合物各不少于2(XI0mL,填充复合物应符合YD/T839-2000的要求。
5.8.2试样制备
截取6个50mm×50mm的试样。
5.8.3试验步骤
YD/T 723.1-2007
5.8.3.1将加热型填充复合物置入2000mL的烧杯中,预热至填充复介物为粘液态,恒温后倒入3只250mL的烧杯中,每只倒入约200ml.。应使填充复合物内尽可能无气泡。5.8.3.2将触变型涂覆复合物分装3只250mL的烧杯中,每只倒入约200mL,预热至(68±1)C。应使填充复合物内尽可能无气泡。
5.8.3.3将6个试样分别插入到6只烧杯,使试样完全没没在填充复合物中,然后将6只烧杯置于(68±1)C的烘箱里,保持168h
5.8.3.4从烧杯取出试样,用干净软布或纸巾擦去填充复合物,冷却至空温。5.8.3.5用目力检查试样有无起泡或分层现象。6个试样中任何一个出现起泡或分层,则该项试验不合格。5.9抗腐蚀性
5.9.1 试验设备及试剂
5.9.1.1放大镜:放大倍数大丁4倍。5.9.1.2游标卡尺:最小分度为0.1mm5.9.1.3硼硅酸烧杯:250mL的3只。5.9.t.4案酷粘胶带:宽度不小于55mm。5.9.1.50.1mol/L浓度的HCl溶液。5.9.1.60.1mol/L浓度的NaOH游液。5.9.2试样制备
截取3个50mmx50mm的试样。
5.9.3试验步骤
5.9.3.1用放大镜检查试样的缺陷,有损伤等缺陷的试样废弃不用。5.9.3.2钢塑复合带、铜塑复合带使用0.tmo/L浓度的HC1试剂。铝塑复合带使用0.1mol/I浓度的NaOH试剂。将配置好的试剂倒入3只250mL烧中,每只倒入约200mL。5.9.3.3对于单面金属塑料复合带,用聚酯粘胶带粘贴在末涂接的操金属.上,粘胶带应稍大于试样:然后用橡胶压辑把粘胶带紧贴在裸金属上。再用刀片把多余的粘胶带切掉,使金属带的边缘暴露山来。5.9.3.4将处理后的单面金属塑料复合带或双面金属塑料复合带放入到试剂中,每只烧杯中放·个试样,盖上塑料膜,但不应密封。
5.9.3.5在室温环境下试样在试剂中没泡480h。5.9.3.6漫泡时间结束后从烧杯中取山试样,用清水冲洗干净5.9.3.7用游标卡尺和放大镜测量金属边缘的夜蚀宽度,在试样的纵向和横向.上测量,每边测4个点,精确至0.1mm,然后取算术平均值作为该试样被侵体的平均宽度。3个试样的腐蚀等级均应达到表2中7级及以上的要求。
表2腐蚀等级评定表
侵蚀究度(mm)
腐蚀等级
侵蚀宽度(mm)
腐蚀等级
YD/T 723.1-2007
5.10介电强度
按GB/T1408.1一1999的规定进行,升压速率为200V/s。试样为直径100mm的圆片或边长100mm的方片。试样数望为3个,3个试样中有任何一个击穿,则该试验不合格。5.11动摩擦系数
5.11.1动摩擦系数的测量
对于铝塑复介带,动摩擦系数的测量按GB/T10006-1988要求进行。5.11.2试验环境
动摩擦系数试验的环境温度为(23土2)℃,湿度不大于75%。5.11.3试验台的要求
试验台工作面长度不小于300mm,宽度为100mm,试验台工作面山非磁性材料制成,其平面度公差等级为5级,表面粗糙度Ra=0.4um~0.8μm。试验台应水平放置。5.11.4滑块的要求
滑块底面尺为63mm×63mm,质量为(1000土10)名:滑块可向试验台面产生(9.81土0.098)N的法向力。
5.11,5 试验系统的要求
试验系统应能捡测滑块在试验台上移动所受到的力,测力装置的示值范围为0~~30N。5.11.6试样的要求
截取63mm×63mm和80mm×200mm试样各6个,其中80mm×200mm试样的长度方间与铝塑复合带纵向方向相一致:试样应平整、无伤痕、无皱纹。每个试样标明A面、B面,以及铝塑复合带纵向方向。不同尺寸的两个试样为一组,共组成6组,其中3组检测A面动摩擦系数,三纽检测B面动摩擦系数。5.11.7试样的预处理
试样应在温度(23±2)℃,混度不大于75%的环境下预处理4h。5.11.8试验准备
用双面胶或其他方式将63mm×63mm试样平整地贴覆丁滑块底面,用双面胶或其他方式将80mm×200mm试样平整地贴覆于试验台工作面上,应保持A面对A面,或B面对B面摩擦,相百摩擦的铝塑复合带应保持在纵向方向摩擦,如图6所示。滑块
g0mmx120mm短塑豆合带
63mmx63mm品塑营合带
5,11.9 试验操作
试检台
图6动摩擦系数试验示意图
向滑块施加牵引力(或推力)F,使滑块勾速移动。滑块移动速度为(100±10)mm/min,滑块移动行程为60mm~100mm。在行程范围内至少每隔1mm记录滑块移动过程中的牵引力(或推力)F,单位为N,该试样的动摩擦力应为每个记录点的乎均值F。5.11.10动障擦系数的计算
铝塑复合带的动摩擦系数。由3式计算F
式中:
动摩擦系数:
Fj——平均动摩擦力,单位为牛顿(N):F,-二—法向力,单位为牛顿(N)5.1t.11
试验结果的确定
YD/T723.1-2007
分别取A面3组试样的平均值为A面试验结果,取B面3组试样的平均值为B面试验结果。9
17hzan壁蕴
熊釉纤督罐蕴舒
各尖标准行业资科免费下载缇竞慧
小提示:此标准内容仅展示完整标准里的部分截取内容,若需要完整标准请到上方自行免费下载完整标准文档。

标准图片预览:





- 热门标准
- 通信行业标准(YD)
- YD/T1391.1-2005 多协议标记交换(MPLS)测试方法
- YD/T1654-2007 IPTV业务需求
- YDN034.2-1997 ISDN 用户 一 网络接口规范 第2部分:数据链路层技术规范
- YD/T724-1994 同步传送模块STM-1,STM-4的帧结构和复用方法
- YD/T2056-2009 通信设施保护措施的维护
- YD/T2084-2013 2GHz TD-SCDMAWCDMA数字蜂窝移动通信网 家庭基站Iuh接口技术要求和测试方法
- YD/T1121-2001 信息寻呼网络数据传输协议(FLEX 部分)
- YD/T1428.4-2005 900/1800MHz TDMA 数字蜂窝移动通信网CAMEL应用部分(CAP)测试方法(CAMEL3) 第4部分:业务控制点(SCP)短消息业务(SMS)
- YD/T1761-2008 信息无障碍 身体机能差异人群网站设计无障碍技术要求
- YD/T1974-2009 800MHz/2GHz cdma2000数字蜂窝移动通信网 广播多播业务(BCMCS)设备测试方法 接入终端(AT)
- YD/T2916-2015 基于存储复制技术的数据灾备技术要求
- YDB078-2012 基于 IP 的虚拟网络动态构建框架
- YD/T2187-2010 统一 IMS 归属用户服务器(HSS)设备技术要求(第一阶段)
- YD/T2576.5-2013 TD-LTE 数字蜂窝移动通信网终端设备测试方法(第一阶段) 第5部分:网络兼容性测试
- YD/T1899-2009 深度包检测设备技术要求
- 行业新闻
请牢记:“bzxz.net”即是“标准下载”四个汉字汉语拼音首字母与国际顶级域名“.net”的组合。 ©2009 标准下载网 www.bzxz.net 本站邮件:bzxznet@163.com
网站备案号:湘ICP备2023016450号-1
网站备案号:湘ICP备2023016450号-1