【国家标准(GB)】 精密加工中心检验条件 第2部分:立式或带垂直主回转轴的万能主轴头机床 几何精度检验(垂直Z轴)
本网站 发布时间:
2024-06-27 17:45:29
- GB/T20957.2-2007
- 现行
- 点击下载此标准
标准号:
GB/T 20957.2-2007
标准名称:
精密加工中心检验条件 第2部分:立式或带垂直主回转轴的万能主轴头机床 几何精度检验(垂直Z轴)
标准类别:
国家标准(GB)
标准状态:
现行-
发布日期:
2007-07-30 -
实施日期:
2007-11-01 出版语种:
简体中文下载格式:
.rar.pdf下载大小:
1.56 MB
点击下载
标准简介:
标准下载解压密码:www.bzxz.net
本部分规定了精密立式加工中心的几何精度检验的要求及方法。 GB/T 20957.2-2007 精密加工中心检验条件 第2部分:立式或带垂直主回转轴的万能主轴头机床 几何精度检验(垂直Z轴) GB/T20957.2-2007
部分标准内容:
ICS 25.040.10
中华人民共和国国家标准
GB/T 20957.2—2007
精密加工中心检验条件
第2部分:立式或带垂直主回转轴的万能主轴头机床几何精度检验(垂直Z轴)Test conditions for machining centres-Part 2 : Gcometric tests for machines withvertical spindle or universal heads with vertical primary rotary axis ( vertical Z-axis(ISO10791-2:2001,MOD)
2007-06-25发布
中华人民共和国国家质量监督检验检疫总局中国国家标准化管理委员会
2007-11-01实施
GB/T 20957.2—2007
2规范性引用文件
一般要求
4几何精度检验
4.1线性运动的直线度
4.2线性运动的角度偏差
4.3线性运动间的垂直度
4.4主轴...
4.5工作台或托板
4.6平行于Z轴线的附加轴线(W轴线)附录A(规范性附录)任选水平轴..
附录B(规范性附录)回转摇摆主轴头附录 C(规范性附录)
回转主轴头
G/T20957《精密加工中心检验条件》分为如下[个部分:第1部分:卧式和带附加主轴头机床几何精度检验(水平乙轴);GB/T 20957.2—2007
一第2部分:立式或带垂直主回转轴的万能主轴头机床几何精度检验(垂直轴):一一第3部分:分度或连续分度的整体万能主轴头机床几何精度检验(垂直2轴);一第4部分:线性和同转轴线的定位精度和重复定位精度检验:一一第5部分:工件夹持托板的定位精度和重复定位精度检验;一第6部分进给量,速度和插补精度检验;一第7部分:精加工试件精度检验;一第 8 部分:三个标平面,「:轮廓特性的评定;-第9部分:刀具转换和托板转换的动作时间评定;—-第10部分:热效应评定.
本部分为GB/T20957的第2部分
本部分修改采用1SO10791-2:2001《加【中心检验条件第2部分:文式和带垂直主回转轴的方能主轴头机床几何精度检验》(英文版)本部分与IS0107912:2001相比,主要技术内容做了如下修收:根据机床精度分级的要求,对所有检验项目的允差在ISO10791-2:20C1的基础上进行了压缩(压缩公比约为1.6);
在第1章“范围\内增加了“线性轴线行程大于2 000 mm 的精密卧式加工中心也可参照使用”;
3.2中增加了机床安装水平和检验时坏境温度的要求;删除了G6项检验中的“c)在XY水平面内(ECY)\的检验。为了方便使用.本部分作了如下编辑性修改:“--“本标雅”一词改为“本部分”,…--用小数点“.\代替作为小数点的逗号“,”一-删除了IS0107912:2001的前言和引言;-第3章标题“简要说明\改为“..-殷要求”;一-一对1S01079[-2:2001中引用的其他国际标准,用已被采用为我国的国家标准代替对应的国际标准;
一-删除了[SO10791-2:20C1的参考文献,本部分的附录 A,随录 B、附录 C 为规范性附录,本部分由中国机械工业联合会提出,本部分由全国金属切削机床标准化技术委员会(SAC/TC22)归口。本部分起草单位:交大昆机科技股份有限公司、北京机床研究所、北京铣床研究所、中捷机床有限公司。
本部分主要起草人:唐其寿、张晚毅、李祥文、胡瑞琳、许立亭。1
1范围
精密加工中心检验条件
GB/T20957.2—2007
第2部分:立式或带垂直主回转轴的方能主轴头机床几何精度检验(垂直轴)本部分规定了精密立式加工中心(即:垂直乙轴)的儿荷精度检验的要求及厅法。本部分适用于基本上具有=个数控轴线,即一个线性轴线(X,Y和Z)至2000 I1的精密立式加工中心,也适用于滑枕、套筒或方能主轴头的附加运动,如:回转轴线AB和C')本部分在附录中列出子可能的附加行选水平轴和两种附如片能轴头的检验项目—附录 A:任选水平轴(检验项目 AG1~AG6);附录B:回转摇摆主轴头,具有一个数控回转轴线((检验项BCIBG2)附录C:回转主轴头·具有相互垂直的两数控回转轴线(检验项甘CGI~CG7)线性轴线行程大于2 000 111的精密文式加上巾心也可参照使用2规范性引用文件
下列文件中的条款通过GB/T20957的本部分的引用而成为本部分的条款。凡是注日期的引用文件,其随后所有的修改单(不包括勘误的内容)或修订版均不适用于本部分,然而,鼓励根据本部分达成协议的各方研究是否可使用这些文件的最新版本。凡是不注H期的引用文件,其最新版本适用于本部分。
GB/T17421.1-1998机床检验通则第 1部分在无负荷或精加工条件下机床的几何精度(eqv150230-1:1996)
IS08525-1:1990机床通用部件名义尺寸至800mm的工件随行托板1SO8525-2:1990机床通用部件:名义尺寸于8001m11的工件随行托板3一般要求
3.1本部分中的所有线性尺寸、偏差和相应的允差的单位为毫米,角度偏差和相应的允差一般用比值衣示,但在有些情况下为了清晰也用微抓度或班秒表示,表达式的等效关系如下:0.010/1000=10×10-5=10μrad2\使用本部分时应参照GB/T17421.1,尤其是机床检验前的安装、主轴和其他运动部件的升温、检3.21
验方法和检验工具的推荐精度。机床的安装水乎和环境温度宜符合下列要求:参照G1B/T17421.1—1998中3.1调整机床安装水平,水平仪在纵向和横向的读数均不超过制造厂的规定:
一一检验时,环境温度应保持在20℃上2℃内,机珠和检具在测量环境中放置足够长时间(官不少于12 h),以确保检验前达到稳定状态。3.3本部分所给出的检验项目的顺序并不表示实际检验顺序。为了装拆检验工其和检验方便起见,可按任意次序进行捡验,
3.4检验机床时,根据结构特点并不是必须检验本部分中的所有项目。为了验收目的而要求检验时,可由用户取得制造厂同意选择一些感兴趣的检验项口,但这些项目应在机床订货时明确提出3.5本部分在检验项目中指出的检验.1具仪为举例。可以使用相同指示具器和具有至少相同精度的GB/T 20957.2—2007
检验T具。指示器应具有 0. 001 mm 或更高的分辨率。3.6为简明起见,本部分的几何精度检验项目仅附一种结构形式的机床简图,3.7对于带有几个托板工作的机床,涉及到托板的固有几何特性或与机床轴线有关的运行状态的检验(检验项目G15一G18),如果在机床订货协议中没有明确规定,仅对锁紧在工作位置上的任意一个代表性托板进行。
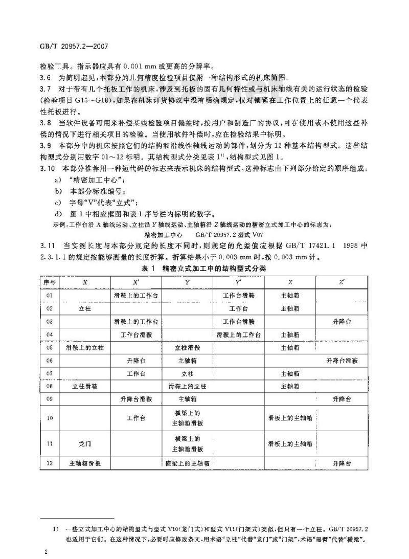
3.8当软件设备可用来补偿某些检验项日偏差时,按用户和制造厂的协议,可在使用或不使用这些补偿的情况下进行相关项目的检验。当使用软件补偿时,应在检验结果中标明。3.9本部分中的机床按照它们的结构和沿线性轴线运动的部件,划分为 12 种基本结构型式。这些结构型式分别用数字01~12标明。其结构型式分类见表1″,结构型式见图1.3.10本部分推荐用一种短代码的标志来表示机床的结构型式,这种标志由下列部分给定的顺序组成:a)“精密加工中心”;
b)本部分标准编号;
c)字母\V\代表“立式”;
d)图1中相应框图和表1序号烂内标明的数字。示例:工作台沿X轴线运动、立柱沿Y轴线运动、主轴箱沿 Z轴线运动的精密立式加工中心的标志为:GB/T20957.2型式V07
精密加工中心
1当实测长度与本部分规定的长度不同时,则规定的允差值应根据GB/T17421.11998中3.11
2. 3. 1. 1 的规定按能够测量的长度折算。折算结果小于 0. 003 mm时,按 0. 003 mm计。表1精密立式加工中的结构型式分类序号
滑鞍上的立柱
立柱滑鞍
主轴箱滑板
滑鞍上的工作台
滑鞍上的工作台
工作台滑鞍
升降台
工作台
升降台滑鞍
工作台
立柱滑鞍
主轴箱
滑鞍上的立柱
主轴箱
横梁上的
主轴箱滑板
横梁上的
主轴箱滑板
横梁上的主轴箱
工作台滑鞍
工作台
工作台滑鞍
滑鞍上的工作台
主轴箱
主轴箱
主轴籍
主轴箱
主轴箱
主轴箱
滑板上的主轴箱
滑板上的主轴箱
升降台
升降台滑鞍
升降台
升降台
一些立式加工中心的结构型式与型式 V10(龙门式)和型式 VI1(门架式)类似,但只有一个立柱。GB/T 20957. 212
也适用于它们。在这种情况下,必要时应修改条文,用术语”立柱”代替“龙门”或“门架”、术语“播臂”代替“横梁”。2
图 1 机床结构型式图下载标准就来标准下载网
GB/T 20957.22007
GB/T 20957.2-2007
4几何精度捡验
线性运动的直线度
检验项目
X轴线运动的直线度:
a)在zx垂直平面内;
b)在xY水平面内。
a)和 b)
X≤500
500X800
8001 250≤X≤2 000
局部公差:在任意300测量长度上为0.005。检验工具
a)平尺,指示器或光学方法;
b)平尺、指示器或钢丝和显微镜或光学方法。?
检验方法(参照 GB/T 17421. 1 1998 的有关条文和备注:5.2.1.1:5.2. 3;5. 2. 3. 1.2;5.2. 3. 2. 1 和5.2.3.3.1)
对所有结构型式的机床,平尺或钢丝或直线度反射器都应置于工作台上,如主轴能锁紧,则指示器或显微镜或十涉仪可装在主轴上,否则检验工具应装在机床的主轴箱上。测量位置应尽可能靠近工作台的中央。4
检验项目
Y轴线运动的直线度:
a)在YZ 垂直平面内;
h)在XY水平面内。
捡验工具
a)和b)
500-Y≤800
800Y≤1 250
1 25C-Y≤2 00C
局部公差:在任意300测量长度上为0.005。a)平尺、指示器或光学方法;
bh)平尺、指示器或钢丝、显微镜或光学方法GB/T 20957.2—2007
检验方法(参照 G13/T 17421. 1-1998 的有关条文和备注:5. 2. 1. 1;5. 2. 3;5. 2. 3. 1. 2,5. 2. 3. 2. 1 和5. 2. 3. 3. 1)
对所有结构型式的机床,平尺或钢丝或直线度反射器都应置于工作台1:,如主轴能锁紧,则指示器或显微镜或干涉仪可装在主轴上,否则检验工具应装在机床的主轴箱上。测量位置应尽可能靠近工作台的中央。5
GB/T20957.2—2007
检验项目
Z轴线运动的直线度:
a)在平行于X轴线的2X乘直平面内;b)在平行于Y轴线的YZ 垂直平面内,简图
a)和 b)
2≤500
5002≤800
800≤Z≤1250
1 250Z≤2 000
局部公差:在任意300测量长度上为0.005。检验工具
精密水平仪或角尺、指示器或钢丝、显微镜或光学方法。G3
检验方法(参照GB/T17421.1—1998的有关条文和备注:5.2.1.1;5.2.3;5.2.3.1.2;5.2.3.2.1和5. 2, 3, 3. 1)
对所有结构型式的机床,角尺或钢丝或直线度反射器都应置于工作台中央,如主轴能锁紧,则指示器或显微镜或干涉仪可装在主轴上,否则检验工具应装在机床的主轴箱上。4.2线性运动的角度偏差
检验项目
X轴线运动的角度偏差:
a)在半行于移动方向的ZX垂直平面内(俯仰);h)在XY水平面内(偏摆);
c)在垂直于移动方向的YZ垂直平面内(倾斜),简图
检验工具
a),b)和c)
C.040/1000(或40微弧度或8孤秒)a)精密水平仪或光学角度偏差测量工具;b)光学角度偏差测量工具;
)精密水平仪。
GB/T20957.2—2007
检验方法(参照GB/T17421.11998的有关条文和备注:5.2.3.1.3;5.2.3.2.2;5.2.3.3.2)检验工具应置于运动部件上(主轴箱或工件夹持工作台):a)(俯仰)纵向;
b)(偏摆)水平;
c)(倾斜)向。
当X轴线运动引起主轴箱和工件夹持工作台同时产生角运动时,这两种角运动应分别测量并给予标明。在这种情况下,当使用精密水平仪测量时,基准水平仪应置于机床的非运动部件(主轴箱或工件夹持T.作台)并能被测量的位置上沿行程在等距离的五个位置上检验。应在每个位置的两个运动方向测取读数、最人与最小读数的差值应不超过允差。GB/T 20957.2—2007
检验项目
Y轴线运动的角度偏差:
a)在平行于移动方向的Yz垂直平面内(俯仰)b)在XY水平面内(偏摆);
c)在垂直于移动方向的zX垂直面内(倾斜)。简图
捡验工具
a2,b)和c)
0.040/1000(或40微弧度或8弧秒)a)
精密水平仪或光学角度偏差测量工具;b)
光学角度偏差测量工具;
精密水平仪。
检验方法(参照 GB/T 17421.1—1998 的有关条文和备注;5.2.3.1.3;5.2.3.2.2;5.2.3.3.2)检验工具应置于运动部件上(主轴籍或工件夹持工作台):a)(俯仰)纵向;
b)(偏摆)水平;
c)(倾斜)横向。
当X轴线运动引起主轴箱和工件夹持工作台同时产生角运动时,这两种角运动应分别测量并给予标明。在这种情况下,当使用精密水平仪测量时,基准水平仪应置于机床的非运动部件(主轴箱或工件夹持工作台)并能被测量的位置上。沿行程在等距离的五个位置正捡验。应在每个位置的两个运动方向测取读数,最大与最小读数的差值应不超过允差。检验项目
Z轴线运动的角度偏差:
a)在平行丁Y轴线的YZ垂直平面内;b)在平行于X轴线zx垂直平面内。简图
a)和h)
0.040/1 000
(或40微弧度或8無砂)
检验工具
精密水平仪或光学角度偏差测量工具:GB/T 20957.2--2007
检验方法(参照 GB/T 17421.1—1998的有关条文和备注:5.2.3.1.3;5.2.3.2.2;5.2.3.3.2)行程在等距离的五个位置上检验,在每个位置的两个运动方向测取读数,最大与最小读数的差值应不超过允差:
检验工具置于运动部件上(主轴箱或工件夹持工作台):a)y\方向的角度偏差;
b)X'方向的角度偏差。
对于a)和b)当2轴线运动引起主轴箱和工件爽持工作台同时产生角运动时,这两种角运动应分别测量并给予标明。在这种情况下,当使用精密水平仪进行测量时,基准水平仪应置于机床的非运动部性(主轴箱或工件夹持工作台)并能被测量的位置9
小提示:此标准内容仅展示完整标准里的部分截取内容,若需要完整标准请到上方自行免费下载完整标准文档。
中华人民共和国国家标准
GB/T 20957.2—2007
精密加工中心检验条件
第2部分:立式或带垂直主回转轴的万能主轴头机床几何精度检验(垂直Z轴)Test conditions for machining centres-Part 2 : Gcometric tests for machines withvertical spindle or universal heads with vertical primary rotary axis ( vertical Z-axis(ISO10791-2:2001,MOD)
2007-06-25发布
中华人民共和国国家质量监督检验检疫总局中国国家标准化管理委员会
2007-11-01实施
GB/T 20957.2—2007
2规范性引用文件
一般要求
4几何精度检验
4.1线性运动的直线度
4.2线性运动的角度偏差
4.3线性运动间的垂直度
4.4主轴...
4.5工作台或托板
4.6平行于Z轴线的附加轴线(W轴线)附录A(规范性附录)任选水平轴..
附录B(规范性附录)回转摇摆主轴头附录 C(规范性附录)
回转主轴头
G/T20957《精密加工中心检验条件》分为如下[个部分:第1部分:卧式和带附加主轴头机床几何精度检验(水平乙轴);GB/T 20957.2—2007
一第2部分:立式或带垂直主回转轴的万能主轴头机床几何精度检验(垂直轴):一一第3部分:分度或连续分度的整体万能主轴头机床几何精度检验(垂直2轴);一第4部分:线性和同转轴线的定位精度和重复定位精度检验:一一第5部分:工件夹持托板的定位精度和重复定位精度检验;一第6部分进给量,速度和插补精度检验;一第7部分:精加工试件精度检验;一第 8 部分:三个标平面,「:轮廓特性的评定;-第9部分:刀具转换和托板转换的动作时间评定;—-第10部分:热效应评定.
本部分为GB/T20957的第2部分
本部分修改采用1SO10791-2:2001《加【中心检验条件第2部分:文式和带垂直主回转轴的方能主轴头机床几何精度检验》(英文版)本部分与IS0107912:2001相比,主要技术内容做了如下修收:根据机床精度分级的要求,对所有检验项目的允差在ISO10791-2:20C1的基础上进行了压缩(压缩公比约为1.6);
在第1章“范围\内增加了“线性轴线行程大于2 000 mm 的精密卧式加工中心也可参照使用”;
3.2中增加了机床安装水平和检验时坏境温度的要求;删除了G6项检验中的“c)在XY水平面内(ECY)\的检验。为了方便使用.本部分作了如下编辑性修改:“--“本标雅”一词改为“本部分”,…--用小数点“.\代替作为小数点的逗号“,”一-删除了IS0107912:2001的前言和引言;-第3章标题“简要说明\改为“..-殷要求”;一-一对1S01079[-2:2001中引用的其他国际标准,用已被采用为我国的国家标准代替对应的国际标准;
一-删除了[SO10791-2:20C1的参考文献,本部分的附录 A,随录 B、附录 C 为规范性附录,本部分由中国机械工业联合会提出,本部分由全国金属切削机床标准化技术委员会(SAC/TC22)归口。本部分起草单位:交大昆机科技股份有限公司、北京机床研究所、北京铣床研究所、中捷机床有限公司。
本部分主要起草人:唐其寿、张晚毅、李祥文、胡瑞琳、许立亭。1
1范围
精密加工中心检验条件
GB/T20957.2—2007
第2部分:立式或带垂直主回转轴的方能主轴头机床几何精度检验(垂直轴)本部分规定了精密立式加工中心(即:垂直乙轴)的儿荷精度检验的要求及厅法。本部分适用于基本上具有=个数控轴线,即一个线性轴线(X,Y和Z)至2000 I1的精密立式加工中心,也适用于滑枕、套筒或方能主轴头的附加运动,如:回转轴线AB和C')本部分在附录中列出子可能的附加行选水平轴和两种附如片能轴头的检验项目—附录 A:任选水平轴(检验项目 AG1~AG6);附录B:回转摇摆主轴头,具有一个数控回转轴线((检验项BCIBG2)附录C:回转主轴头·具有相互垂直的两数控回转轴线(检验项甘CGI~CG7)线性轴线行程大于2 000 111的精密文式加上巾心也可参照使用2规范性引用文件
下列文件中的条款通过GB/T20957的本部分的引用而成为本部分的条款。凡是注日期的引用文件,其随后所有的修改单(不包括勘误的内容)或修订版均不适用于本部分,然而,鼓励根据本部分达成协议的各方研究是否可使用这些文件的最新版本。凡是不注H期的引用文件,其最新版本适用于本部分。
GB/T17421.1-1998机床检验通则第 1部分在无负荷或精加工条件下机床的几何精度(eqv150230-1:1996)
IS08525-1:1990机床通用部件名义尺寸至800mm的工件随行托板1SO8525-2:1990机床通用部件:名义尺寸于8001m11的工件随行托板3一般要求
3.1本部分中的所有线性尺寸、偏差和相应的允差的单位为毫米,角度偏差和相应的允差一般用比值衣示,但在有些情况下为了清晰也用微抓度或班秒表示,表达式的等效关系如下:0.010/1000=10×10-5=10μrad2\使用本部分时应参照GB/T17421.1,尤其是机床检验前的安装、主轴和其他运动部件的升温、检3.21
验方法和检验工具的推荐精度。机床的安装水乎和环境温度宜符合下列要求:参照G1B/T17421.1—1998中3.1调整机床安装水平,水平仪在纵向和横向的读数均不超过制造厂的规定:
一一检验时,环境温度应保持在20℃上2℃内,机珠和检具在测量环境中放置足够长时间(官不少于12 h),以确保检验前达到稳定状态。3.3本部分所给出的检验项目的顺序并不表示实际检验顺序。为了装拆检验工其和检验方便起见,可按任意次序进行捡验,
3.4检验机床时,根据结构特点并不是必须检验本部分中的所有项目。为了验收目的而要求检验时,可由用户取得制造厂同意选择一些感兴趣的检验项口,但这些项目应在机床订货时明确提出3.5本部分在检验项目中指出的检验.1具仪为举例。可以使用相同指示具器和具有至少相同精度的GB/T 20957.2—2007
检验T具。指示器应具有 0. 001 mm 或更高的分辨率。3.6为简明起见,本部分的几何精度检验项目仅附一种结构形式的机床简图,3.7对于带有几个托板工作的机床,涉及到托板的固有几何特性或与机床轴线有关的运行状态的检验(检验项目G15一G18),如果在机床订货协议中没有明确规定,仅对锁紧在工作位置上的任意一个代表性托板进行。
3.8当软件设备可用来补偿某些检验项日偏差时,按用户和制造厂的协议,可在使用或不使用这些补偿的情况下进行相关项目的检验。当使用软件补偿时,应在检验结果中标明。3.9本部分中的机床按照它们的结构和沿线性轴线运动的部件,划分为 12 种基本结构型式。这些结构型式分别用数字01~12标明。其结构型式分类见表1″,结构型式见图1.3.10本部分推荐用一种短代码的标志来表示机床的结构型式,这种标志由下列部分给定的顺序组成:a)“精密加工中心”;
b)本部分标准编号;
c)字母\V\代表“立式”;
d)图1中相应框图和表1序号烂内标明的数字。示例:工作台沿X轴线运动、立柱沿Y轴线运动、主轴箱沿 Z轴线运动的精密立式加工中心的标志为:GB/T20957.2型式V07
精密加工中心
1当实测长度与本部分规定的长度不同时,则规定的允差值应根据GB/T17421.11998中3.11
2. 3. 1. 1 的规定按能够测量的长度折算。折算结果小于 0. 003 mm时,按 0. 003 mm计。表1精密立式加工中的结构型式分类序号
滑鞍上的立柱
立柱滑鞍
主轴箱滑板
滑鞍上的工作台
滑鞍上的工作台
工作台滑鞍
升降台
工作台
升降台滑鞍
工作台
立柱滑鞍
主轴箱
滑鞍上的立柱
主轴箱
横梁上的
主轴箱滑板
横梁上的
主轴箱滑板
横梁上的主轴箱
工作台滑鞍
工作台
工作台滑鞍
滑鞍上的工作台
主轴箱
主轴箱
主轴籍
主轴箱
主轴箱
主轴箱
滑板上的主轴箱
滑板上的主轴箱
升降台
升降台滑鞍
升降台
升降台
一些立式加工中心的结构型式与型式 V10(龙门式)和型式 VI1(门架式)类似,但只有一个立柱。GB/T 20957. 212
也适用于它们。在这种情况下,必要时应修改条文,用术语”立柱”代替“龙门”或“门架”、术语“播臂”代替“横梁”。2
图 1 机床结构型式图下载标准就来标准下载网
GB/T 20957.22007
GB/T 20957.2-2007
4几何精度捡验
线性运动的直线度
检验项目
X轴线运动的直线度:
a)在zx垂直平面内;
b)在xY水平面内。
a)和 b)
X≤500
500X800
800
局部公差:在任意300测量长度上为0.005。检验工具
a)平尺,指示器或光学方法;
b)平尺、指示器或钢丝和显微镜或光学方法。?
检验方法(参照 GB/T 17421. 1 1998 的有关条文和备注:5.2.1.1:5.2. 3;5. 2. 3. 1.2;5.2. 3. 2. 1 和5.2.3.3.1)
对所有结构型式的机床,平尺或钢丝或直线度反射器都应置于工作台上,如主轴能锁紧,则指示器或显微镜或十涉仪可装在主轴上,否则检验工具应装在机床的主轴箱上。测量位置应尽可能靠近工作台的中央。4
检验项目
Y轴线运动的直线度:
a)在YZ 垂直平面内;
h)在XY水平面内。
捡验工具
a)和b)
500-Y≤800
800Y≤1 250
1 25C-Y≤2 00C
局部公差:在任意300测量长度上为0.005。a)平尺、指示器或光学方法;
bh)平尺、指示器或钢丝、显微镜或光学方法GB/T 20957.2—2007
检验方法(参照 G13/T 17421. 1-1998 的有关条文和备注:5. 2. 1. 1;5. 2. 3;5. 2. 3. 1. 2,5. 2. 3. 2. 1 和5. 2. 3. 3. 1)
对所有结构型式的机床,平尺或钢丝或直线度反射器都应置于工作台1:,如主轴能锁紧,则指示器或显微镜或干涉仪可装在主轴上,否则检验工具应装在机床的主轴箱上。测量位置应尽可能靠近工作台的中央。5
GB/T20957.2—2007
检验项目
Z轴线运动的直线度:
a)在平行于X轴线的2X乘直平面内;b)在平行于Y轴线的YZ 垂直平面内,简图
a)和 b)
2≤500
5002≤800
800≤Z≤1250
1 250Z≤2 000
局部公差:在任意300测量长度上为0.005。检验工具
精密水平仪或角尺、指示器或钢丝、显微镜或光学方法。G3
检验方法(参照GB/T17421.1—1998的有关条文和备注:5.2.1.1;5.2.3;5.2.3.1.2;5.2.3.2.1和5. 2, 3, 3. 1)
对所有结构型式的机床,角尺或钢丝或直线度反射器都应置于工作台中央,如主轴能锁紧,则指示器或显微镜或干涉仪可装在主轴上,否则检验工具应装在机床的主轴箱上。4.2线性运动的角度偏差
检验项目
X轴线运动的角度偏差:
a)在半行于移动方向的ZX垂直平面内(俯仰);h)在XY水平面内(偏摆);
c)在垂直于移动方向的YZ垂直平面内(倾斜),简图
检验工具
a),b)和c)
C.040/1000(或40微弧度或8孤秒)a)精密水平仪或光学角度偏差测量工具;b)光学角度偏差测量工具;
)精密水平仪。
GB/T20957.2—2007
检验方法(参照GB/T17421.11998的有关条文和备注:5.2.3.1.3;5.2.3.2.2;5.2.3.3.2)检验工具应置于运动部件上(主轴箱或工件夹持工作台):a)(俯仰)纵向;
b)(偏摆)水平;
c)(倾斜)向。
当X轴线运动引起主轴箱和工件夹持工作台同时产生角运动时,这两种角运动应分别测量并给予标明。在这种情况下,当使用精密水平仪测量时,基准水平仪应置于机床的非运动部件(主轴箱或工件夹持T.作台)并能被测量的位置上沿行程在等距离的五个位置上检验。应在每个位置的两个运动方向测取读数、最人与最小读数的差值应不超过允差。GB/T 20957.2—2007
检验项目
Y轴线运动的角度偏差:
a)在平行于移动方向的Yz垂直平面内(俯仰)b)在XY水平面内(偏摆);
c)在垂直于移动方向的zX垂直面内(倾斜)。简图
捡验工具
a2,b)和c)
0.040/1000(或40微弧度或8弧秒)a)
精密水平仪或光学角度偏差测量工具;b)
光学角度偏差测量工具;
精密水平仪。
检验方法(参照 GB/T 17421.1—1998 的有关条文和备注;5.2.3.1.3;5.2.3.2.2;5.2.3.3.2)检验工具应置于运动部件上(主轴籍或工件夹持工作台):a)(俯仰)纵向;
b)(偏摆)水平;
c)(倾斜)横向。
当X轴线运动引起主轴箱和工件夹持工作台同时产生角运动时,这两种角运动应分别测量并给予标明。在这种情况下,当使用精密水平仪测量时,基准水平仪应置于机床的非运动部件(主轴箱或工件夹持工作台)并能被测量的位置上。沿行程在等距离的五个位置正捡验。应在每个位置的两个运动方向测取读数,最大与最小读数的差值应不超过允差。检验项目
Z轴线运动的角度偏差:
a)在平行丁Y轴线的YZ垂直平面内;b)在平行于X轴线zx垂直平面内。简图
a)和h)
0.040/1 000
(或40微弧度或8無砂)
检验工具
精密水平仪或光学角度偏差测量工具:GB/T 20957.2--2007
检验方法(参照 GB/T 17421.1—1998的有关条文和备注:5.2.3.1.3;5.2.3.2.2;5.2.3.3.2)行程在等距离的五个位置上检验,在每个位置的两个运动方向测取读数,最大与最小读数的差值应不超过允差:
检验工具置于运动部件上(主轴箱或工件夹持工作台):a)y\方向的角度偏差;
b)X'方向的角度偏差。
对于a)和b)当2轴线运动引起主轴箱和工件爽持工作台同时产生角运动时,这两种角运动应分别测量并给予标明。在这种情况下,当使用精密水平仪进行测量时,基准水平仪应置于机床的非运动部性(主轴箱或工件夹持工作台)并能被测量的位置9
小提示:此标准内容仅展示完整标准里的部分截取内容,若需要完整标准请到上方自行免费下载完整标准文档。
标准图片预览:





- 热门标准
- 国家标准(GB)
- GB/T2828.1-2012 计数抽样检验程序 第1部分:按接收质量限(AQL)检索的逐批检验抽样计划
- GB/T228.1-2021 金属材料 拉伸试验 第1部分:室温试验方法
- GB50367-2013 混凝土结构加固设计规范
- GB/T18204.4-2000 公共场所毛巾、床上卧具微生物检验方法细菌总数测定
- GB/T12053-1989 光学识别用字母数字字符集 第一部分:OCR-A字符集印刷图象的形状和尺寸
- GB/T23892.3-2009 滑动轴承 稳态条件下流体动压可倾瓦块止推轴承 第3部分:可倾瓦块止推轴承计算的许用值
- GB/T9145-2003 普通螺纹 中等精度、优选系列的极限尺寸
- GB/T11839-1989 二氧化铀芯块中硼的测定 姜黄素萃取光度法
- GB50209-2002 建筑地面工程施工质量验收规范
- GB/T6122.1-2002 圆角铣刀 第1部分:型式和尺寸
- GB/T7433-1987 对称电缆载波通信系统抗无线电广播和通信干扰的指标
- GB5725-2009 安全网
- GB13851-2022 内河交通安全标志
- GB/T9239-1988 刚性转子平衡品质 许用不平衡的确定
- GB/T15917.3-1995 金属镝及氧化镝化学分析方法 对氯苯基荧光酮--溴化十六烷基三甲基胺分光光度法测定钽量
- 行业新闻
请牢记:“bzxz.net”即是“标准下载”四个汉字汉语拼音首字母与国际顶级域名“.net”的组合。 ©2025 标准下载网 www.bzxz.net 本站邮件:bzxznet@163.com
网站备案号:湘ICP备2025141790号-2
网站备案号:湘ICP备2025141790号-2