- 您的位置:
- 标准下载网 >>
- 标准分类 >>
- 农业行业标准(NY) >>
- NY/T 723-2003 饲料级碘酸钾
标准号:
NY/T 723-2003
标准名称:
饲料级碘酸钾
标准类别:
农业行业标准(NY)
英文名称:
Feed grade potassium iodate标准状态:
现行-
发布日期:
2003-12-01 -
实施日期:
2004-03-01 出版语种:
简体中文下载格式:
.rar.pdf下载大小:
270.06 KB
点击下载
标准简介:
标准下载解压密码:www.bzxz.net
本标准规定了饲料级碘酸钾的技术要求、试验方法、检验规则、标志、包装、运输和贮存。本标准适用于氯酸钾氧化法等生产的饲料级碘酸钾。本品添加在饲料中作为碘的补充剂。 NY/T 723-2003 饲料级碘酸钾 NY/T723-2003
部分标准内容:
ICS65.120
中华人民共和国农业行业标准
NY/T 723—2003
饲料级
碘酸钾
Potassium iodate for feed
2003-12-01发布
中华人民共和国农业部
2004-03-01实施
NY/T723—2003
伺料级谢酸钾标准足在阅美国食用化学品法典(F(.(1996年第因版)等标准及文献的基础工经大量的实验研究制定的
本标雅出农业部市场经济与信息同提出。本标摊由农业部畜牧兽医局叶口本标准由农业部何料质量督检验测试中心(西安)负责起草本标准士要起草人:忽桂香、李胜、李会冷、赵彩会、陈莉、韩永健、姚军虎。1范围
饲料级碘酸钾
NY/T 723—2003
本标准舰定了饲料级碘酸钾的技术要求,战验力法、检验规则、标志、包装、运输和贮行。本标准适用于氯酸钾氧化法等作产的饲料级碘酸钾:本品添加在饲料中作为碘的补充剂。2
规范性引用文件
下列文件中的条款通过本标准的求用而成为本标准的签款,凡是注儿期的引用义作,其随后所有的修改单(不包括勘误的内容)或修订版均不造用下不标准,然而,鼓励根批本标准达成议的各方耐究是否可使用这些文件的最新版本。凡足不注日期的引川文件,其最新版本活用于本标准,化学试剂滴定分析(穿量分析)用标准济波的制备GB/T 601
GB/r 602
化学试剂杂质测定用标准溶液的制备化学诚剂试验方法中所用制剂及制品的制备G/T G03
GB/T 6435
饲料水分的测定方法
G1313848饲料标等
CB/T14689.=饲料采样方法
3要求
3.1外观和性状
本品为无色或白色统品粉未,无臭味,溶丁水,难落于乙醇,样品水溶液(1+20)的PH值是5.~7.℃3.2技术指标
技不指标应符合表1要求,
表1技术指标
指标名称
碘酸()
碘酸钾(以)
总(As)
重金属(以Pbs计)
氮酸盐
干燥尖重
4试验方法
. o: s
本标准所用试剂、水及仪器,在没有注明其他要求时,均使用分析纯试剂和蒸遥求交需!纯度的水,放一般实验室仪器。
测定中所需标准溶液、杂质标准溶波、制剂和制品,在没有注明其他标准时.均按(3/1601GB/T6C2和GB/T603之规定制备
安全提示:本标准试验操作中需使用一些强酸,故需小心遵慎,避免溅到皮肤上:在使用挥发性试NY/T 723—2003
剂时.需在通风橱中进行
4.1外观和性状
感官评定,应符介3. 1要求。
4.2pH 测定
4.2.1仪器设备
酸度计。
4.2.2测定方法
称取1g(准确至0.01g):置于50ml.烧杯中,加水20mL使溶解,用酸度测其H值为5. 0~-7. 0,
4.3鉴别
4.3.1试剂和溶液
4. 3. 1. 1 缺酸。
4.3.1.2亚磷酸溶液(1十4)
4.3.1.3凝粉指示液:取可溶性淀粉0.5g-加水5ml.搅匀店,缓缓倾人10ml.沸水+.并不时搅拌沸至半透明为比,倾取上层清即得。4.3.2鉴别方法
4.3.2.1称取本品1g溶于20ml.水中,取!ml.该试液,加两滴淀粉指示滋及数滴亚磷酸溶液(4. 3. 1. 2),此显蓝色
4.3.2.2取铂丝,用盐酸润混后在无色火焰中灼烧至无色,取试样:在无色火焰巾中灼烧,火焰即显紫色,含少最钠盐时,露在蓝色钻玻璃下透视方能瓣认。4.4碘酸钾含的测定
4.4、1原理
在酸性溶液中,碘酸根离子被碘离子还原成游离碘·然后用硫代硫酸纳标准溶液进行滴定,硫代硫酸钠将游离碘还原成碘离了,以淀粉溶液为指示液,根括额色变化判断反应终点。4.4.2试剂和溶液
4.4.2.1化钾,
4. 4.2.2骏液:(1+4)。
凝粉指示液:按4.3.1.3配制。
4. 4. 2. 3
4.4.2.4硫代硫酸钠标准滴定溶液:r(NaS(),)约为C.nol/L4. 4.3测定方法
称取0.8g试样,称准至0.00C1g,置250mL容量瓶巾,加水溶解并稀释至刻度,摇。移取25.00ml.置碘量瓶中.加2g碘化钟,10ml盐酸溶液,即塞上率子清处放置5min,加水10ml.用硫代疏酸钠标准滴定溶液(4.4.2.4)滴定,近终点时,加2IiL淀粉指示液,继续滴定至监凸消失.即为终点。同时作空白试验。
4. 4.4分析结果计算
以质量分数表示的碘酸钾<以K1C):计)含量按式(1)计算:X =tV-Ve)X0 035 67 ×100= s(V-v.)×35. 67mx
以质量分数表示的碘酸钾(以I计)含量按式(2)计算:x; - (V Vo) ×0 021 15 × 100 = c(V-Y) × 21. 15m×250
武中:
X.-一试样中碘酸钾(以KIO.计)的含基,;x,试样中碘酸(以「计)的含,:硫代梳酸钠标准滴定溶被的浓度-单位为降尔弃迟(1/:AY/1723—2003
V一滴定试验溶液所消耗的硫代硫酸钠标准滴定落液体积,单位为毫升(n:1.):V\—滴定空白试验所消耗的统代硫酸针标准滴定溶液作积.单位为旁升ml;试样质量.单位为克();
2.03567——与1.00ml.硫代硫酸纳标准滴定溶液,c(Na:%0.)=1.00mol1相当的、以克表、的碘酸钾(K10,)的质量:
0.021!1.00nL硫代硫酸钠标谁滴定辫液aS)1.03mo11.相当的以克表示的碘(1)的压量。
4. 4.5结果表示
联平行测定结果的算平均值为测定结果,维果丧示到小数点后位.刘偏差不大丁1。4.5砷含量的测定(银盐法)
4.5.1方法提要
试样经酸消解碘化钾、氯化亚锡将高价种还原为“:价码,然厚马锌短利我反应生成的新理态氧竹用生战种化氢·经银盐溶液吸收后.形成棕红色络合物.用分光光度在波长2211处测H吸光度4.5.2试剂和溶液
4. 5. 2. 1 动酸
4. 5.2. 2高氯较
4. 5. 2. 3
硫峻溶液(1十1)
4. 5. 2. 4
4. 5. 2. 5
硝酸,
“氯甲烷。
4. 5.2. 6
无础锌粒。
碘化钾溶液:15cg/L.150g碘化仰溶于水,定容至1ml..铭存于棕色瓶中4. 5.2.7
氯化业锡溶液:00g/1.,200)g氟化业锡SmC·2H.(定容于!00ml.浓盐酸中4. 5. 2. 8
盐酸溶液:1 moi/I.,员取81 ml.盐酸.加水至 ml:4. 5. 2. 9
4.5.2.10乙酸铅稀花:将医月脱脂棉在艺酸济液(10/[.)中浸泡约:h.除彩余落液,自然原十-或在000℃烘十保存于密瓶中。
4.5.2.11砷吸收液二乙氨基-硫代F酸银(Ag-3J)):0乙胺-氯H统吸收溶液::1称取2.5g(精确到0.0002g)A-T>T)TC于干燥的烧杯中.适量氯甲炕得完金溶解后.转人1030ml.7量瓶中加人2m之胺用三氯巾烷定容,下标自中行放在冷赔处。长存沉淀应理旅后傅川4.5.2.12种标准储备溶液:1.0 mgml.精确称0.660 0 5氧化二种1!%.+燃2 :,-…l氢氧化钠溶液(200g)使之器解,然后加人mL硫济液(60ml1.)中利.定容至每毫升含 1.00 mg砷:F塑料瓶r冷4.5.2.131.0/m1.种标准T作溶波:准确吸取7.3)n:1.种称准储备溶液1::量,班水定穿,此溶液含砷g
准能吸最5o)gml.砷标准溶液ml:”ml.穿量瓶班审,能可·此溶液含垢.0/m:
4.5.3仪器和设备
4, 5. 3. 1分光光度计
4.5.3.2砷发牛装骨:错形瓶、导管.吸收求(贝1NY/T 723--2003
中35·~央34
【904)
引,中2,5 ~43
碎化氧发生器;
2导气管,
3—吸收质,
乙酸铅棉花
4. 5. 4测定步骤
4.5.4.1试样处理
16±*0. 5
图1砷化氢发生及吸收装置
称取试样3g~5,(精确至0.0C1)于250mI.一角瓶中,加水少许润样,然后加人20ml.硝酸,5 mI.硫酸,瓶I插漏斗,放置 4 h,加人 5 n:L 高氯酸,置加热板L消化。随消化时间的延长而逐升温,待消化锨生紫色及排出紫色气体时,继续升温消化,直至瓶内消化液完全变白后取下,放冷,印1Ctnl.1 mnl/1.盐酸溶液点沸溶解,放冷后移人 50 ml.容量板中,水至刻度,摇勾待测同时制备试剂空白液,
4.5.4.2标准曲线绘制
准确吸取砷标准T 作溶液(1, 0 ug/mL)0. 00 mL,t. 00 ml、2. 00 mL、4. 00 inl.. 6. 00) ml.VY/ 723-2003www.bzxz.net
S.00mI.分剂置砷发牛器的链形中,加水全4nml.。加人10ml.」::硫酸溶液.r1.碌化钾溶液(4.3.2.7).摇匀.1nL氯化亚锡溶铱(4.5.2.8).摇勾.静置15rin。批3元锌粒,起送渐1装有乙酸铅棉花的导气筒使管尖插人盛有5mL吸收液的刻度试管的液间下、使产生的砷化氧体追人吸[女液中。常温反应45 min,取下吸收管,补加三氯巾烷垒与ml..探勾,将溶液倒人1cm比色还十.二波长522nm处测吸光度。以种含量为横坐标,吸光度为织坐标,绘制标准曲线4.5.4.3样品测定
精确吸收一定量的试样消化液(4.5.4.1)及试剂空白液于砷发生器的锥形瓶中,加水垒40ml..按绘制标准曲线的步骤·测出相应的吸光度、与标准曲綫比较求出试样中种含册。4.5.5测定结果
4.5.5.1计算公式
以质凰分数表小的砷含量()按式(3)计算:XA. Vi(m.-m.)
式中:
试样中种含量.趴:
.-试详质量,单位为克(\);
V——试样消化液总体积.单位为毫升(mI);V.
测定用试样消化被体积,单位为毫升(ml.);x 10 4
m:—--测定用试样消化液中的质量,单位为微克(以g)):m:
空白试滋中砷的质量,单位为微克(以)4. 5. 5. 2结果表示
短个样品成做平行样,以其算术平均值为分析结架,结果表小至小数点后两位。当每干克试样中舍神量人于等于 1.0时,结果敢三位有效数4,5.5.3允许差
分析结果的相对偏差,应符合表2鉴求,表2要求
每下克缺酸制中含碎mg
1.01-5.co
5. 3. ~-10. 90
4.6铅含量的测定(原于吸收光谱法)4.6.1方法提要
允许却对遍差(长)
样品经消解处理后,再经萃取分离,然后导入原子吸收分光光度计巾,原子化后测其左“川处的吸光度。与标准系列比较定呆,4. 6. 2试剂和溶液
4. 6. 2.1硝酸、
4. 6.2. 2硫腰。
4. 6. 2. 3 高氯酸。
4. 6. 2. 4
甲基异下显,
4. 6. 2. 5酸济液:向 4. . 2. 9。4. 6. 2. 62
碘化钾溶液:浓度(KI)为 1 Imrl/l:称取 166 g碘化钾:溶1: r水中,储存于棕色瓶中,
NY/T 723—2003
4. 6. 2. 7 抗坏血验溶液:50 多/1. ,称取 5,0 g抗坏酸,溶于水.稀释至:00 ml.,储存于棕色瓶中4.6.2.8铅标准T作液:1.0以/r.L用铅标准溶液(1000/mI)稀释即司4.6.3仪器和设备
4.6.3.1京子吸收分光光度计:
4.6. 3.2铅空心阴极灯
4.6.4测定步骤
4.6.4.1试样处理
移取试样5精至0.001g)-2动 ml三角瓶中,加水少许,滤润试样,然后加人20 mL销酸,mI硫酸·瓶口渐、放置4h.加人5mi.高氯酸,置训热板上消化。随消化时前的延长而逐潮升壶待消化液产“紫色及排出紫色吃体时,继续升混消化。占至瓶内消化液完全变白后敢下,效冷。犯1ml盐酸波:1..2.9煮沸溶解,放羚后移人50ml.容量瓶巾,加水至刻度,挪勾,待而。同部备法剂牢鱼溶液,
4.6. 4. 2标准曲线绘制
粘诵移取0 mf,4 ml,8 :l,12 ml16 ml,20 ml. 的铅录推工作液(4. 6. 2, 8)于 5 mL 弃量瓶巾,水歪!m1..准谢而人2 mT.碘化钾溶液(4.6.2. 6),摄动摔:加人1 ml.抗坏血酸落澈(4. 6.2. 7).振动挽何:准确人2们甲店异丁酮溶液.激烈振动3 mm,静置芯琅后,将有机相导人原子吸收分光度计,在83.3 mm被长处测定破光度。以吸光度为纵壶标,铅含量为横坐标-绘制标准曲线,4.6.4.3试样测定
分州精确吸敢5ml.10ml消化液和战剂空白液十25ml.容望瓶中.按绘制标准线的步骤进行测定·测出相点吸光度值和标准山线比较定量4.6.5测定结果
4. 6. 5. 1计算公式
以质用分数表示的铅含鼠(%)按式(A)计算:X
武中,
试样电铅含量剂:
试样质中,单位为克(岛):
试样消化液总体积.详位为笔升(m.):..... ..
测定别试样消化液体积,单位为毫升(ml.):x1
测准剂试样消化液中铅的质量,单位为微克(息):空门试液中留的质量,单位为微克(),4. 6.5. 2 结果表示
每个样品应做平行详,以比算术平均值为分析结果,结果表示至小数点所两位4.6,5.3充许差
分析结果的相对偏落应衍个表3要求表3要求
每干惯毅钾中含钮年
.. G1 -.J5. 00
1.. t1...3, tm
. :0.
4.7水分的测定
按T4)执
六许相对遍差《元)
4.8氧酸盐的测定
4.8.1试剂和材料:硫酸。
NY/T 723-2003
4.8.2测定步骤:称取l.0g士0.1g试样.放人白色瓷中加2ml.硫酸放罩IG1nin1.应仍品门色,不得有颜色和气体产生。
5检验规则
5.1出厂检验:产品出厂时应检验干燥失重和主成分含录。5.2型式检验:本标准规定的全部要求为型式检验项且,当产品投产或原材料更换或监督抽查或停产半年以上重新生产时,须进行型式检验。5.3饲料级碘酸钾应由生产」的质量检验部门按本标准的规定迹行检验,牛产厂应保证所有出厂产品符合本标准要求。每批出厂产品部应附有产品合格证,5.4使用单位有权按照本标准的规定对所收到的饲料级碘酸钾产品进行验收。5.5采样方法:投GB/T14699.1执行,5.6判定规则:若检验结果有项指标不符合本标准要求时,则应加倍抽样进行复验·复验结果仍有一项指标不符合本标准要求时,则整批产品判为不合格品。6标志、包装、运输和贮存
6. 1 标志
包装上应警示符及“不能直接接触皮肤,眼晴“样。标签
标签按GB10648执行。
6.2包装
包装物用棕色或不透光塑料袋、木桶内衬黑色塑料袋热塑封口包装,外包装以纸箱、木箱、木桶包装。
6.3运输
产品在运输过程中应有盖物,防止日晒雨淋,严楚碰撤,防止包装物破损、严禁与有毒有害物质混运。
6.4贮存
本产品应贮存在清清、通风、干燥、阴凉的地,严禁与有有存物品混娃E
NY/T 723-2003
小华人民共和国农业
行业标雅
料级碘酸钾
NY/T 723--- 2003
中国标雅心版社出版
北京复兴门外三单河北街16号
邮政编码:109045
电话:6852394668517548
呷国标准出版社秦阜岛印刷广印刷新华书店北京发行所发行
并本 880×1230 1/16
各地新华书店经告
印张3/4字数13千字
2001年2月第一次印剃
2001年2月第一版
印数1600
号: 155066 2 15557
定价10.00
网址hzcbs.com
版权专有
侵权必究
举报电话:(010)68533533
小提示:此标准内容仅展示完整标准里的部分截取内容,若需要完整标准请到上方自行免费下载完整标准文档。
中华人民共和国农业行业标准
NY/T 723—2003
饲料级
碘酸钾
Potassium iodate for feed
2003-12-01发布
中华人民共和国农业部
2004-03-01实施
NY/T723—2003
伺料级谢酸钾标准足在阅美国食用化学品法典(F(.(1996年第因版)等标准及文献的基础工经大量的实验研究制定的
本标雅出农业部市场经济与信息同提出。本标摊由农业部畜牧兽医局叶口本标准由农业部何料质量督检验测试中心(西安)负责起草本标准士要起草人:忽桂香、李胜、李会冷、赵彩会、陈莉、韩永健、姚军虎。1范围
饲料级碘酸钾
NY/T 723—2003
本标准舰定了饲料级碘酸钾的技术要求,战验力法、检验规则、标志、包装、运输和贮行。本标准适用于氯酸钾氧化法等作产的饲料级碘酸钾:本品添加在饲料中作为碘的补充剂。2
规范性引用文件
下列文件中的条款通过本标准的求用而成为本标准的签款,凡是注儿期的引用义作,其随后所有的修改单(不包括勘误的内容)或修订版均不造用下不标准,然而,鼓励根批本标准达成议的各方耐究是否可使用这些文件的最新版本。凡足不注日期的引川文件,其最新版本活用于本标准,化学试剂滴定分析(穿量分析)用标准济波的制备GB/T 601
GB/r 602
化学试剂杂质测定用标准溶液的制备化学诚剂试验方法中所用制剂及制品的制备G/T G03
GB/T 6435
饲料水分的测定方法
G1313848饲料标等
CB/T14689.=饲料采样方法
3要求
3.1外观和性状
本品为无色或白色统品粉未,无臭味,溶丁水,难落于乙醇,样品水溶液(1+20)的PH值是5.~7.℃3.2技术指标
技不指标应符合表1要求,
表1技术指标
指标名称
碘酸()
碘酸钾(以)
总(As)
重金属(以Pbs计)
氮酸盐
干燥尖重
4试验方法
. o: s
本标准所用试剂、水及仪器,在没有注明其他要求时,均使用分析纯试剂和蒸遥求交需!纯度的水,放一般实验室仪器。
测定中所需标准溶液、杂质标准溶波、制剂和制品,在没有注明其他标准时.均按(3/1601GB/T6C2和GB/T603之规定制备
安全提示:本标准试验操作中需使用一些强酸,故需小心遵慎,避免溅到皮肤上:在使用挥发性试NY/T 723—2003
剂时.需在通风橱中进行
4.1外观和性状
感官评定,应符介3. 1要求。
4.2pH 测定
4.2.1仪器设备
酸度计。
4.2.2测定方法
称取1g(准确至0.01g):置于50ml.烧杯中,加水20mL使溶解,用酸度测其H值为5. 0~-7. 0,
4.3鉴别
4.3.1试剂和溶液
4. 3. 1. 1 缺酸。
4.3.1.2亚磷酸溶液(1十4)
4.3.1.3凝粉指示液:取可溶性淀粉0.5g-加水5ml.搅匀店,缓缓倾人10ml.沸水+.并不时搅拌沸至半透明为比,倾取上层清即得。4.3.2鉴别方法
4.3.2.1称取本品1g溶于20ml.水中,取!ml.该试液,加两滴淀粉指示滋及数滴亚磷酸溶液(4. 3. 1. 2),此显蓝色
4.3.2.2取铂丝,用盐酸润混后在无色火焰中灼烧至无色,取试样:在无色火焰巾中灼烧,火焰即显紫色,含少最钠盐时,露在蓝色钻玻璃下透视方能瓣认。4.4碘酸钾含的测定
4.4、1原理
在酸性溶液中,碘酸根离子被碘离子还原成游离碘·然后用硫代硫酸纳标准溶液进行滴定,硫代硫酸钠将游离碘还原成碘离了,以淀粉溶液为指示液,根括额色变化判断反应终点。4.4.2试剂和溶液
4.4.2.1化钾,
4. 4.2.2骏液:(1+4)。
凝粉指示液:按4.3.1.3配制。
4. 4. 2. 3
4.4.2.4硫代硫酸钠标准滴定溶液:r(NaS(),)约为C.nol/L4. 4.3测定方法
称取0.8g试样,称准至0.00C1g,置250mL容量瓶巾,加水溶解并稀释至刻度,摇。移取25.00ml.置碘量瓶中.加2g碘化钟,10ml盐酸溶液,即塞上率子清处放置5min,加水10ml.用硫代疏酸钠标准滴定溶液(4.4.2.4)滴定,近终点时,加2IiL淀粉指示液,继续滴定至监凸消失.即为终点。同时作空白试验。
4. 4.4分析结果计算
以质量分数表示的碘酸钾<以K1C):计)含量按式(1)计算:X =tV-Ve)X0 035 67 ×100= s(V-v.)×35. 67mx
以质量分数表示的碘酸钾(以I计)含量按式(2)计算:x; - (V Vo) ×0 021 15 × 100 = c(V-Y) × 21. 15m×250
武中:
X.-一试样中碘酸钾(以KIO.计)的含基,;x,试样中碘酸(以「计)的含,:硫代梳酸钠标准滴定溶被的浓度-单位为降尔弃迟(1/:AY/1723—2003
V一滴定试验溶液所消耗的硫代硫酸钠标准滴定落液体积,单位为毫升(n:1.):V\—滴定空白试验所消耗的统代硫酸针标准滴定溶液作积.单位为旁升ml;试样质量.单位为克();
2.03567——与1.00ml.硫代硫酸纳标准滴定溶液,c(Na:%0.)=1.00mol1相当的、以克表、的碘酸钾(K10,)的质量:
0.021!1.00nL硫代硫酸钠标谁滴定辫液aS)1.03mo11.相当的以克表示的碘(1)的压量。
4. 4.5结果表示
联平行测定结果的算平均值为测定结果,维果丧示到小数点后位.刘偏差不大丁1。4.5砷含量的测定(银盐法)
4.5.1方法提要
试样经酸消解碘化钾、氯化亚锡将高价种还原为“:价码,然厚马锌短利我反应生成的新理态氧竹用生战种化氢·经银盐溶液吸收后.形成棕红色络合物.用分光光度在波长2211处测H吸光度4.5.2试剂和溶液
4. 5. 2. 1 动酸
4. 5.2. 2高氯较
4. 5. 2. 3
硫峻溶液(1十1)
4. 5. 2. 4
4. 5. 2. 5
硝酸,
“氯甲烷。
4. 5.2. 6
无础锌粒。
碘化钾溶液:15cg/L.150g碘化仰溶于水,定容至1ml..铭存于棕色瓶中4. 5.2.7
氯化业锡溶液:00g/1.,200)g氟化业锡SmC·2H.(定容于!00ml.浓盐酸中4. 5. 2. 8
盐酸溶液:1 moi/I.,员取81 ml.盐酸.加水至 ml:4. 5. 2. 9
4.5.2.10乙酸铅稀花:将医月脱脂棉在艺酸济液(10/[.)中浸泡约:h.除彩余落液,自然原十-或在000℃烘十保存于密瓶中。
4.5.2.11砷吸收液二乙氨基-硫代F酸银(Ag-3J)):0乙胺-氯H统吸收溶液::1称取2.5g(精确到0.0002g)A-T>T)TC于干燥的烧杯中.适量氯甲炕得完金溶解后.转人1030ml.7量瓶中加人2m之胺用三氯巾烷定容,下标自中行放在冷赔处。长存沉淀应理旅后傅川4.5.2.12种标准储备溶液:1.0 mgml.精确称0.660 0 5氧化二种1!%.+燃2 :,-…l氢氧化钠溶液(200g)使之器解,然后加人mL硫济液(60ml1.)中利.定容至每毫升含 1.00 mg砷:F塑料瓶r冷4.5.2.131.0/m1.种标准T作溶波:准确吸取7.3)n:1.种称准储备溶液1::量,班水定穿,此溶液含砷g
准能吸最5o)gml.砷标准溶液ml:”ml.穿量瓶班审,能可·此溶液含垢.0/m:
4.5.3仪器和设备
4, 5. 3. 1分光光度计
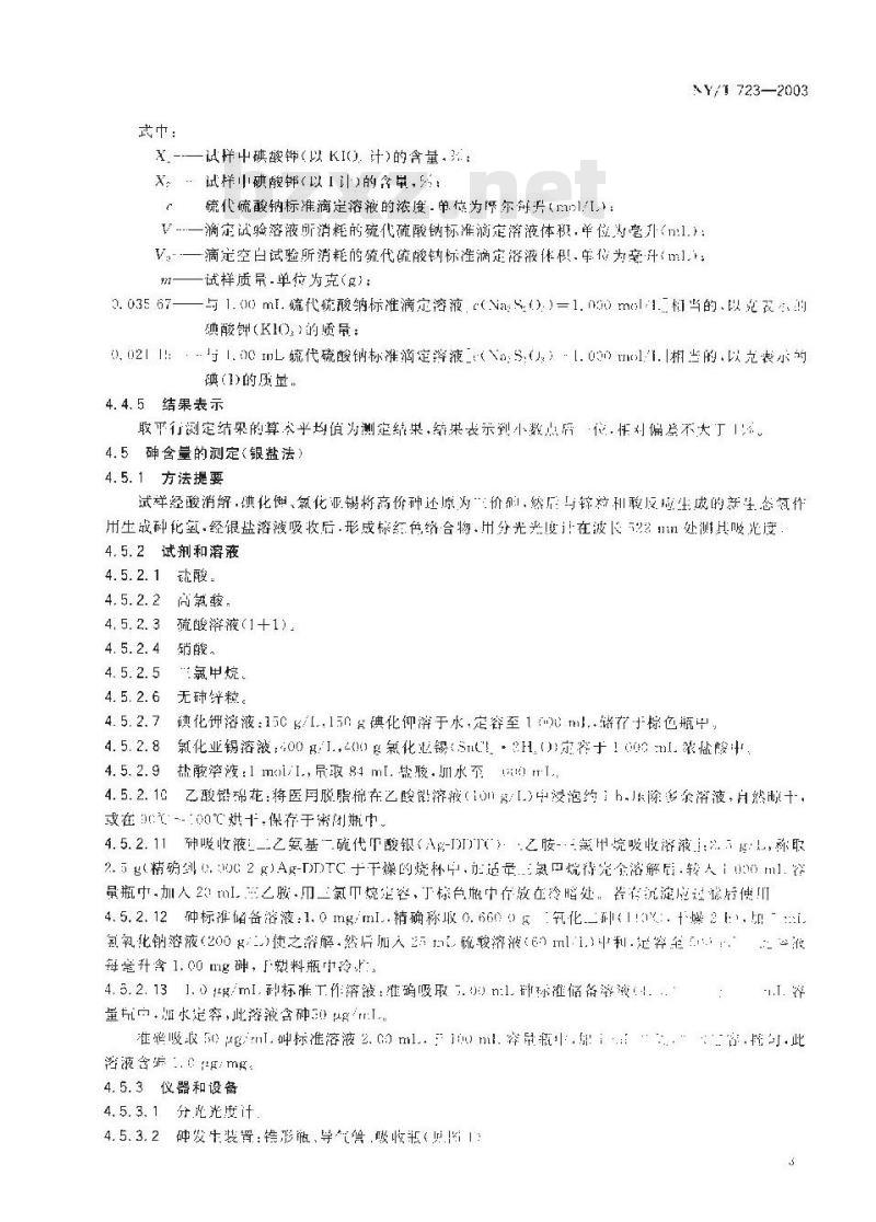
4.5.3.2砷发牛装骨:错形瓶、导管.吸收求(贝1NY/T 723--2003
中35·~央34
【904)
引,中2,5 ~43
碎化氧发生器;
2导气管,
3—吸收质,
乙酸铅棉花
4. 5. 4测定步骤
4.5.4.1试样处理
16±*0. 5
图1砷化氢发生及吸收装置
称取试样3g~5,(精确至0.0C1)于250mI.一角瓶中,加水少许润样,然后加人20ml.硝酸,5 mI.硫酸,瓶I插漏斗,放置 4 h,加人 5 n:L 高氯酸,置加热板L消化。随消化时间的延长而逐升温,待消化锨生紫色及排出紫色气体时,继续升温消化,直至瓶内消化液完全变白后取下,放冷,印1Ctnl.1 mnl/1.盐酸溶液点沸溶解,放冷后移人 50 ml.容量板中,水至刻度,摇勾待测同时制备试剂空白液,
4.5.4.2标准曲线绘制
准确吸取砷标准T 作溶液(1, 0 ug/mL)0. 00 mL,t. 00 ml、2. 00 mL、4. 00 inl.. 6. 00) ml.VY/ 723-2003www.bzxz.net
S.00mI.分剂置砷发牛器的链形中,加水全4nml.。加人10ml.」::硫酸溶液.r1.碌化钾溶液(4.3.2.7).摇匀.1nL氯化亚锡溶铱(4.5.2.8).摇勾.静置15rin。批3元锌粒,起送渐1装有乙酸铅棉花的导气筒使管尖插人盛有5mL吸收液的刻度试管的液间下、使产生的砷化氧体追人吸[女液中。常温反应45 min,取下吸收管,补加三氯巾烷垒与ml..探勾,将溶液倒人1cm比色还十.二波长522nm处测吸光度。以种含量为横坐标,吸光度为织坐标,绘制标准曲线4.5.4.3样品测定
精确吸收一定量的试样消化液(4.5.4.1)及试剂空白液于砷发生器的锥形瓶中,加水垒40ml..按绘制标准曲线的步骤·测出相应的吸光度、与标准曲綫比较求出试样中种含册。4.5.5测定结果
4.5.5.1计算公式
以质凰分数表小的砷含量()按式(3)计算:XA. Vi(m.-m.)
式中:
试样中种含量.趴:
.-试详质量,单位为克(\);
V——试样消化液总体积.单位为毫升(mI);V.
测定用试样消化被体积,单位为毫升(ml.);x 10 4
m:—--测定用试样消化液中的质量,单位为微克(以g)):m:
空白试滋中砷的质量,单位为微克(以)4. 5. 5. 2结果表示
短个样品成做平行样,以其算术平均值为分析结架,结果表小至小数点后两位。当每干克试样中舍神量人于等于 1.0时,结果敢三位有效数4,5.5.3允许差
分析结果的相对偏差,应符合表2鉴求,表2要求
每下克缺酸制中含碎mg
1.01-5.co
5. 3. ~-10. 90
4.6铅含量的测定(原于吸收光谱法)4.6.1方法提要
允许却对遍差(长)
样品经消解处理后,再经萃取分离,然后导入原子吸收分光光度计巾,原子化后测其左“川处的吸光度。与标准系列比较定呆,4. 6. 2试剂和溶液
4. 6. 2.1硝酸、
4. 6.2. 2硫腰。
4. 6. 2. 3 高氯酸。
4. 6. 2. 4
甲基异下显,
4. 6. 2. 5酸济液:向 4. . 2. 9。4. 6. 2. 62
碘化钾溶液:浓度(KI)为 1 Imrl/l:称取 166 g碘化钾:溶1: r水中,储存于棕色瓶中,
NY/T 723—2003
4. 6. 2. 7 抗坏血验溶液:50 多/1. ,称取 5,0 g抗坏酸,溶于水.稀释至:00 ml.,储存于棕色瓶中4.6.2.8铅标准T作液:1.0以/r.L用铅标准溶液(1000/mI)稀释即司4.6.3仪器和设备
4.6.3.1京子吸收分光光度计:
4.6. 3.2铅空心阴极灯
4.6.4测定步骤
4.6.4.1试样处理
移取试样5精至0.001g)-2动 ml三角瓶中,加水少许,滤润试样,然后加人20 mL销酸,mI硫酸·瓶口渐、放置4h.加人5mi.高氯酸,置训热板上消化。随消化时前的延长而逐潮升壶待消化液产“紫色及排出紫色吃体时,继续升混消化。占至瓶内消化液完全变白后敢下,效冷。犯1ml盐酸波:1..2.9煮沸溶解,放羚后移人50ml.容量瓶巾,加水至刻度,挪勾,待而。同部备法剂牢鱼溶液,
4.6. 4. 2标准曲线绘制
粘诵移取0 mf,4 ml,8 :l,12 ml16 ml,20 ml. 的铅录推工作液(4. 6. 2, 8)于 5 mL 弃量瓶巾,水歪!m1..准谢而人2 mT.碘化钾溶液(4.6.2. 6),摄动摔:加人1 ml.抗坏血酸落澈(4. 6.2. 7).振动挽何:准确人2们甲店异丁酮溶液.激烈振动3 mm,静置芯琅后,将有机相导人原子吸收分光度计,在83.3 mm被长处测定破光度。以吸光度为纵壶标,铅含量为横坐标-绘制标准曲线,4.6.4.3试样测定
分州精确吸敢5ml.10ml消化液和战剂空白液十25ml.容望瓶中.按绘制标准线的步骤进行测定·测出相点吸光度值和标准山线比较定量4.6.5测定结果
4. 6. 5. 1计算公式
以质用分数表示的铅含鼠(%)按式(A)计算:X
武中,
试样电铅含量剂:
试样质中,单位为克(岛):
试样消化液总体积.详位为笔升(m.):..... ..
测定别试样消化液体积,单位为毫升(ml.):x1
测准剂试样消化液中铅的质量,单位为微克(息):空门试液中留的质量,单位为微克(),4. 6.5. 2 结果表示
每个样品应做平行详,以比算术平均值为分析结果,结果表示至小数点所两位4.6,5.3充许差
分析结果的相对偏落应衍个表3要求表3要求
每干惯毅钾中含钮年
.. G1 -.J5. 00
1.. t1...3, tm
. :0.
4.7水分的测定
按T4)执
六许相对遍差《元)
4.8氧酸盐的测定
4.8.1试剂和材料:硫酸。
NY/T 723-2003
4.8.2测定步骤:称取l.0g士0.1g试样.放人白色瓷中加2ml.硫酸放罩IG1nin1.应仍品门色,不得有颜色和气体产生。
5检验规则
5.1出厂检验:产品出厂时应检验干燥失重和主成分含录。5.2型式检验:本标准规定的全部要求为型式检验项且,当产品投产或原材料更换或监督抽查或停产半年以上重新生产时,须进行型式检验。5.3饲料级碘酸钾应由生产」的质量检验部门按本标准的规定迹行检验,牛产厂应保证所有出厂产品符合本标准要求。每批出厂产品部应附有产品合格证,5.4使用单位有权按照本标准的规定对所收到的饲料级碘酸钾产品进行验收。5.5采样方法:投GB/T14699.1执行,5.6判定规则:若检验结果有项指标不符合本标准要求时,则应加倍抽样进行复验·复验结果仍有一项指标不符合本标准要求时,则整批产品判为不合格品。6标志、包装、运输和贮存
6. 1 标志
包装上应警示符及“不能直接接触皮肤,眼晴“样。标签
标签按GB10648执行。
6.2包装
包装物用棕色或不透光塑料袋、木桶内衬黑色塑料袋热塑封口包装,外包装以纸箱、木箱、木桶包装。
6.3运输
产品在运输过程中应有盖物,防止日晒雨淋,严楚碰撤,防止包装物破损、严禁与有毒有害物质混运。
6.4贮存
本产品应贮存在清清、通风、干燥、阴凉的地,严禁与有有存物品混娃E
NY/T 723-2003
小华人民共和国农业
行业标雅
料级碘酸钾
NY/T 723--- 2003
中国标雅心版社出版
北京复兴门外三单河北街16号
邮政编码:109045
电话:6852394668517548
呷国标准出版社秦阜岛印刷广印刷新华书店北京发行所发行
并本 880×1230 1/16
各地新华书店经告
印张3/4字数13千字
2001年2月第一次印剃
2001年2月第一版
印数1600
号: 155066 2 15557
定价10.00
网址hzcbs.com
版权专有
侵权必究
举报电话:(010)68533533
小提示:此标准内容仅展示完整标准里的部分截取内容,若需要完整标准请到上方自行免费下载完整标准文档。
标准图片预览:





- 其它标准
- 热门标准
- 农业行业标准(NY)
- NY∕T3212-2018 拖拉机和联合收割机登记证书
- NY/T5357-2007 无公害食品 海洋水产品捕捞生产管理规范
- NY2188-2012 联合收割机号牌座设置技术要求
- NY/T2444-2013 菠萝叶纤维
- NY/T3102-2017 枇杷贮藏技术规范
- NY/T2686-2015 旱作玉米全膜覆盖技术规范
- NY/T2493-2013 植物新品种特异性、一致性和稳定性测试指南 荞麦
- NY/T2520-2013 植物新品种特异性、一致性和稳定性测试指南 树莓
- NY/T605-2006 焙炒咖啡
- NY/T1178-2006 牧区牛羊棚圈建设技术规范
- NY/T2423-2013 植物新品种特异性、一致性和稳定性测试指南 小豆
- NY/T2484-2013 植物新品种特异性 一致性和稳定性测试指南 无芒雀麦
- NY/T2251-2012 香蕉花叶心腐病和束顶病病原分子检测技术规范
- NY/T2464-2013 马铃薯收获机 作业质量
- NY/T5290-2004 无公害食品欧洲鳗鲡精养池塘养殖技术规范
- 行业新闻
请牢记:“bzxz.net”即是“标准下载”四个汉字汉语拼音首字母与国际顶级域名“.net”的组合。 ©2025 标准下载网 www.bzxz.net 本站邮件:bzxznet@163.com
网站备案号:湘ICP备2025141790号-2
网站备案号:湘ICP备2025141790号-2