- 您的位置:
- 标准下载网 >>
- 标准分类 >>
- 商检行业标准(SN) >>
- SN/T 2034-2007 香蕉灰粉蚧和新菠萝灰粉蚧检疫鉴定方法
标准号:
SN/T 2034-2007
标准名称:
香蕉灰粉蚧和新菠萝灰粉蚧检疫鉴定方法
标准类别:
商检行业标准(SN)
标准状态:
现行-
发布日期:
2007-12-24 -
实施日期:
2008-07-01 出版语种:
简体中文下载格式:
.rar.pdf下载大小:
795.06 KB
点击下载
标准简介:
标准下载解压密码:www.bzxz.net
本标准规定了进境植物检疫中香蕉灰粉蚧和新菠萝灰粉蚧的检疫鉴定方法。本标准适用于水果、种苗、花卉等检疫物中香蕉灰粉蚧和新菠萝灰粉蚧的检疫和鉴定。 SN/T 2034-2007 香蕉灰粉蚧和新菠萝灰粉蚧检疫鉴定方法 SN/T2034-2007
部分标准内容:
中华人民共和国出入境检验检疫行业标准SN/T2034—2007
香蕉灰粉和新菠萝灰粉蚜检疫鉴定方法Identification of Dysmicoccusgrassii(Leonardi)andDysmicoccusneobrevipesBeardsley2007-12-24发布
中华人民共和国
国家质量监督检验检疫总局
2008-07-01实施
本标准的附录A、附录B、附录C、附录D均为资料性附录。本标准由国家认证认可监督管理委员会提出并归口。本标准负责起草单位:中华人民共和国天津出人境检验检疫局。本标准主要起草人:黄国明、冯洁、牛春敬、曲鹏、刘勇、刘跃庭本标准系首次发布的出入境检验检疫行业标准YKANiT KAca
SN/T2034—2007
1范围
香蕉灰粉和新菠萝灰粉检疫鉴定方法本标准规定了进境植物检疫中香蕉灰粉和新萝灰粉的检疫鉴定方法。SN/T2034—2007
本标准适用于进境水果、种苗、花卉等检疫物中香蕉灰粉和新菠萝灰粉的检疫和鉴定。2定义和术语
下列术语和定义适用于本标准。2.1
背孔ostioles
着生在虫体背面的一横裂如嘴唇状的构造,数目常为两对,少数只具一对。背孔按着生位置的不同可分为前背孔和后背孔。前背孔生在前胸背板上,后背孔则生在第6腹节背板上。2.2
腹脐circulus
腹脐位于虫体腹部腹面,常以局部地角质化的狭窄的硬化框为界限,其数目和大小在不同的虫种类中变化很大,也有的种类无腹脐。2.3
盘腺diskpore
盘腺又名孔腺,为虫泌腊腺的一种类型,包括三孔腺、五孔腺、多孔腺、筛状孔等多种形状的腺体2.4
三孔腺trilocularpore
盘腺的一种,各种大小的略呈三角形或圆形的硬化结构,其中部有三个长形的腺孔,2.5
quinquelocular pore
五孔腺
盘腺的一种,具有5个腺孔。通常存在于绒蚜、软蜡,常聚集在阴门附近。粉中少数种类具有五孔腺,灰粉无五孔腺。
multilocularpore
多孔腺
盘腺的一种,不同直径的圆形或卵圆形硬化孔,腺孔多于5个。2.7www.bzxz.net
单孔discoidalpore
盘腺的一种,结构简单的孔状腺,内无其他明显孔口。2.8
筛状孔shielddiskpore
盘腺的一种,指圆形具有颗粒状表面的单孔。2.9
领状腺oral-collartubularduct管腺的一种,圆柱形,管口有一圈硬化环。2.10
尾瓣anal lobe
粉第9腹节在肛环两侧的突出部分。1
SN/T2034—2007
肛环analring
肛门开口处的硬化环,常为椭圆形,其上具有腊腺孔和肛环毛。2.12
阴门vulva
-YYKAONTKAca
阴门位于身体腹面,在第8至第9腹节腹板间,为雌性生殖孔的开口,阴门周围常有盘腺分布,有些成群排列。
刺孔群cerarius
刺孔群一般由两个,少数一个或数个圆锥状刺和聚集在刺附近的三孔腺或少数五孔腺,并常有一些毛共同组成。刺孔群为粉科中许多种类都具有的特殊泌腊构造,常着生在虫体背面边缘,少数种类背面中部也有分布。
3原理
香蕉灰粉Dysmicoccusgrassii(Leonardi)]和新菠萝灰粉[DysmicoccusneobreuipesBeardsley属昆虫纲(Insecta)、同翅目(Homoptera)、粉科(Pseudococcidae)、灰粉属(Dysmicoccus)。香蕉灰粉和新菠萝灰粉在中国尚无分布,主要分布在欧洲、美洲、亚洲和非洲的二十多个国家和地区,是为害香蕉、菠萝、椰子、咖啡、人心果、剑麻等数十种经济作物的重要害虫(参见附录A、附录B),其生物学特性及形态特征是制定本标准的依据。4器材和试剂
4.1器材
双目解剖镜、显微镜、酒精灯、水浴锅、温箱、小烧杯、比色皿、小锻子、解剖针(刀)、接种环、小毛笔、载玻片、盖玻片。
4.2试剂
氢氧化钾(KOH)、蒸馏水、无水乙醇(CH.CHOH)、酸性品红(C2H>N.OS.Na2)、橄榄油、树脂、丁香油、甘油(C,HO,)、二甲苯(C,H)、苯酚(C,H,OH)。5现场检查
对可能携带粉的进境水果、种苗、花卉等检疫物各部位进行检查,重点检查果实的果柄、果蒂及植株的腋芽、枝条、叶鞘等处,寄生部位常伴有白色的蜡粉或蜡丝等分泌物。如发现粉,将其放入样品袋中,做好现场记录,送实验室进行鉴定。6实验室鉴定
6.1标本固定
挑取样品上的虫置人70%乙醇中杀死固定2h,以备制作玻片标本。如需长期保存,则在70%乙醇中加人少量甘油(50:1)作为保存液。6.2玻片标本制作方法
6.2.1脱脂透明:选取经固定的成熟虫体(制片后可见阴门).用解剖针(刀)在虫体中腹背交界处刺一小孔,若为较干燥的虫体,加热回软后再刺小孔,移人加有20%氢氧化钾溶液的小烧杯中,用酒精灯加热10min~30min,以不沸腾为度,直至体外蜡质和虫体内含物全部融化;将虫体移人盛有碱液的透明比色皿或其他器皿中,用解针、接种环、小毛笔等轻轻挤压、清理虫体,直至彻底清除内含物、虫体变为清洁透明。加热还可用水浴、温箱等方法,脱脂时间以标本透明为准。2
SN/T2034—2007
6.2.2脱碱:把虫体从氢氧化钟溶液中移人热蒸留水中清洗、浸泡,更换蒸馏水3次~5次,以清除虫体表面和内部的碱液,
6.2.3染色:移人酸性品红(酸性品红95%乙醇饱和溶液)中染色,也可用其他染料使虫体着色,染色时间视标本着色情况而定,一般在8h以上;移人95%乙醇中,视染色程度浸泡1min~3min,洗去浮色,但不能停留过久,以免褪色过分。6.2.4固色:移人二甲苯酚(二甲苯:苯酚为3:1)内5min~10min进一步透明;移人二甲苯中1min~3min使颜色固定;移人橄榄油或丁香油中20min~30min或更长。6.2.5封片:在载玻片上加一滴树脂,移虫体,用小毛笔整肢,用盖玻片封片。6.3形态特征鉴定
6.3.1灰粉属(DysmicoccusFerris)灰粉属雌成虫一般椭圆形,少数体细长。触角6节~8节。有眼,其旁有时有伴孔。背孔2对,有时前背孔缺。刺孔群7对~17对,每个刺孔群一般有2根锥刺、少数附毛及一群三孔腺,末对和眼对(第三对)刺孔群常多刺,但不超过6根,肛环在背未,有内、外列环孔和6根长环毛。尾瓣常明显,长端毛1根~2根,尾瓣腹面常无硬化条,少数种有。腹脐有或无,如有,常大,位于第3、4腹节腹板间,有节间褶通过,或两侧有凹缢。足3对,发达。爪下无齿,后足基节常有透明孔。盘腺有三孔腺和多孔腺五孔腺无。有的种还有单孔存在。管腺为领状腺,1式或多式。体毛背、腹面稀疏分布。6.3.2雌成虫鉴定特征
6.3.2.1香蕉灰粉
香蕉灰粉雌成虫体椭圆形,触角8节。足细长,前足基节附近的腹面有领状腺分布,后足腿、胫节上有许多透明孔。腹脐一个,天,位于第3、4腹节腹板间,有明显侧缢和褶。肛环正常,有内、外列环孔和6根长环毛,其长约为环径的2倍。前、后背孔发达,孔瓣上有2根~4根毛,瓣缘硬化。刺孔群17对,未对有2根锥刺、5根附毛和1群三孔腺,位于圆形硬化片上,其余刺孔群硬化片远小,各有2根锥刺(头部3根)、1群三孔腺和3根~5根附毛。尾瓣腹面有一块长方形硬化条,端毛和环毛同长。体背仅有均匀分布的三孔腺。多孔腺限于腹脐前、后的腹节腹面,第4至6腹节上成单列,第7、8腹节后缘多少呈双列,也在第6至8腹节前缘成单列,阴门后则成群。管腺为领状腺,有大小两种。小领状腺在腹部腹面成横列,另在尾瓣向前至胸部腹面每节成1个亚缘群,少数在胸部中区;大领状腺在头部至第7腹节腹面缘区成群。腹面三孔腺均匀分布,但数少。体毛在背面细小,腹面较长。参见附录C。香蕉灰粉与D.orchidum近似两者腹部刺孔群具短硬的附毛和2根锥刺。两者区别在于前者前足基节附近的腹面有领状腺分布,后者前足基节附近腹面无领状腺;前者仅后足腿节、胫节上着生透明孔,后者后足基节、转节、腿节、胫节均着生透明孔:前者多孔腺限于第4至8腹节腹面,后者多孔腺限于后2个腹节上。
香蕉灰粉蚜与D.mackenziei也近似,两者不同之处在于香蕉灰粉次末对刺孔群具2根锥刺,而D.mackenziei次未对刺孔群锥刺超过2根。6.3.2.2新菠萝灰粉
新波萝灰粉轿雌成虫触角8节。眼半球形,其周围常有筛状孔。足天而粗,后足腿节和腔节上有许多透明孔。腹脐大,有节间褶,位于第3、4腹节腹板间。肛环在背未,有内外列环孔和6根长环毛,其长约为环径的2倍。前、后背孔发达,孔瓣上有许多短毛和三孔腺。刺孔群17对,末对有2根锥刺、多根附毛和1群三孔腺,位手浅硬化区(圆形,比肛环小)上,其余刺孔群有2根4根刺和少数附毛及三孔腺。尾瓣突出,端毛长于肛环毛,尾瓣腹面有长方形硬化区。三孔腺在背、腹面均匀分布。多孔腺仅在腹部腹面,即体末第6至第8腹节上成横列,总数约35个~50个。筛状孔分布背、腹面,有各种大小,约介于三孔腺和多孔腺之间。管腺仅一种,分布于腹部腹面,即第4至第7腹节中区每节后缘成横列,侧缘成群,但第4节侧缘例外。体毛在体背短小,体腹面毛较长,肛环前无成丛背毛。爪下无齿。参见附录D。
SN/T2034—2007
-YYKAONTKAca
新菠萝灰粉和菠萝灰粉蚜D.brevipes(Ckll.)近似,两者眼附近常有筛状孔,多孔腺限于腹部第6至第8腹节腹面,后足腿节、胫节上有许多透明孔,前足基节附近腹面无领状腺。两者区别在于前者肛环前无成丛背毛,后者肛环前有成丛长毛;前者尾瓣腹面硬化区长方形,后者尾瓣腹面硬化区方形;前者第八腹节背毛约等长于第六、七腹节背毛,后者第八腹节背毛显著长于第六、七腹节背毛。结果判定
以雌成虫形态特征为依据,其余特征描述可作参考,符合6.3.2.1特征即可鉴定为香蕉灰粉,符合6.3.2.2特征即可鉴定为新菠萝灰粉。A.1分布范围
附录A
(资料性附录)
香蕉灰粉蚜的分布范围和寄主
SN/T2034—2007
尼日利亚、墨西哥、巴哈马群岛、巴西、哥伦比亚、哥斯达黎加、古巴、多米尼加共和国、厄瓜多尔、洪都拉斯、巴拿马、秘鲁、波多黎各、特立尼达和多巴哥岛、马来西亚、加那利群岛、法国、意大利。A.2寄主
忙果(Mangifera indica),番荔枝(Annona squamosa)、炮弹果(Crescentiacujete)、菠萝(Ananascomosus)、番木瓜(Caricapapaya)、佛手瓜(Sechiumedule)、香蕉(Musa acuminata)、大蕉(Musasapientum)、海葡萄(Coccolobauvifera)、安石榴(Punicagranatum)、小粒咖啡(Coffeaarabica),可可(Theobromacacao)、柚木(Tectonagrandis)等。附录B
(资料性附录)
新菠萝灰粉的分布范围和寄主
B.1分布范围
美国(萨摩亚群岛、维京岛、关岛、夏威夷群岛、北马里亚纳群岛)、库克岛、斐济、基里巴斯、马绍尔群岛、西萨摩亚、墨西哥、印度、马来西亚(沙巴州)、巴基斯坦、菲律宾、新加坡、泰国、越南、意大利(西西里岛)、安提瓜和巴布达岛、巴哈马群岛、巴西、哥伦比亚、哥斯达黎加、多米尼加共和国、厄瓜多尔、危地马拉、洪都拉斯、海地、牙买加、巴拿马、秘鲁、波多黎各、萨尔瓦多、苏里南、特立尼达和多巴哥岛、B.2寄主
酸豆(Tamarindusindica)、剑麻(Agavesisalana)、晚香玉(Polianthestuberosa)、芒果(Mangiferaindica)、刺果番荔枝(Annonamuricata)、牛心番荔枝(Annonareticulata)、番荔枝(Annonasquamosa),芋(Colocasiaesculenta),散尾葵(Chrysalidocarpuslutescens),椰子(Cocosnucifera)、菠萝(Ananascomosus)、向日葵(Helianthusannus)、甘蓝(Brassicaolearacea)南瓜(Cucurbitamarima)、金合欢(Acaciafarnesiana)、落花生(Arachishypogaea)、木豆(Cajanuscajan),洋葱(Alliumcepa)、菠萝蜜(Artocarpusheterophyllus),红焦(Musacoccinea)、中粒咖啡(Coffeacanephora),海岸桐(Guettardaspeciosa)、洋柠檬(Citruslimon)、橙(Citrussinensis)、红毛丹(Nepheliumlappaceum)、人心果(Manilkara&apota),番茄(Lycopersiconesculentum),茄(Solanummelongena),可可(Theobromacacao)、柚木(Tectonagrandis)等。SN/T2034-—2007
刺孔程
末对刺孔群
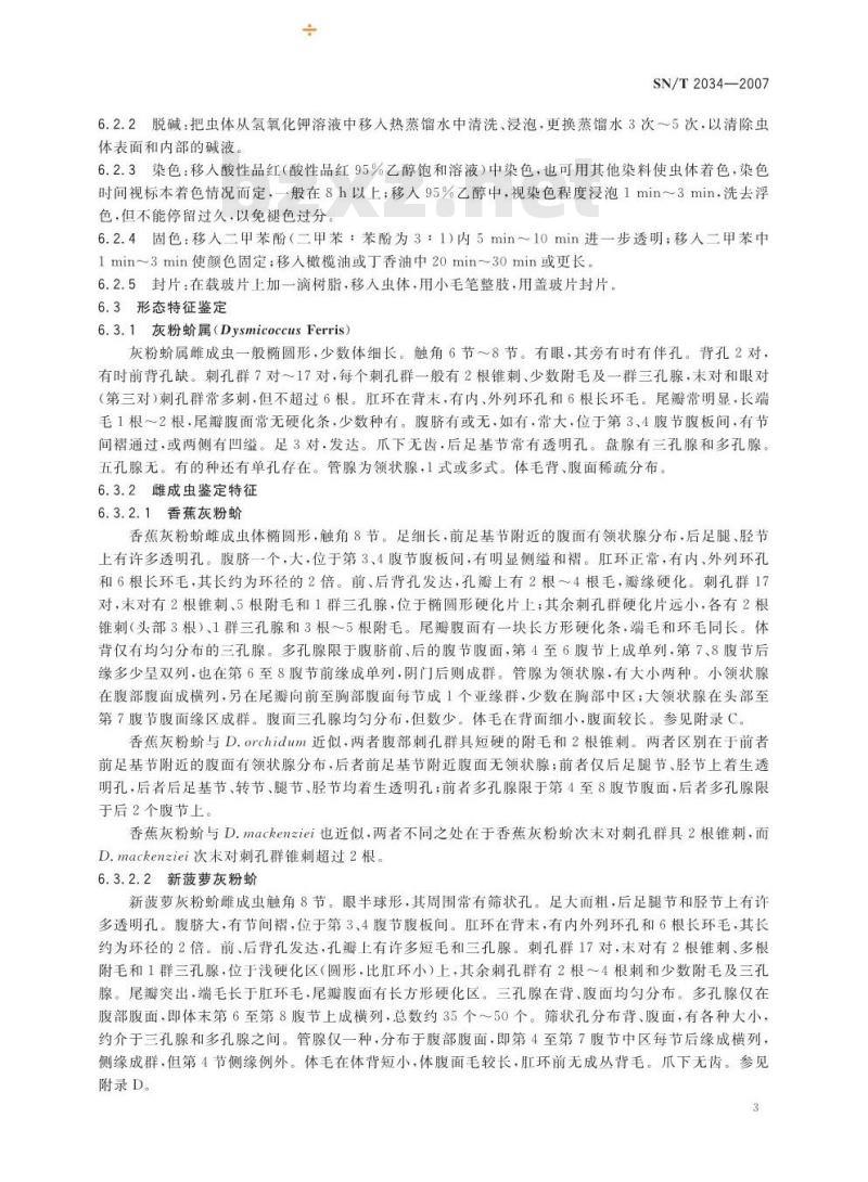
附录C
(资料性附录)
香蕉灰粉雌成虫形态特征图
多孔膜
三孔腺
透明孔
领状晾
图C.1香蕉灰粉Dysmicoccusgrassii(Leonardi)(仿DouglasWilliams)-YYKAONTKAca
筛状孔O
次术对刺孔群
木对刺孔群
附录D
(资料性附录)
新菠萝灰粉雌成虫形态特征图
多孔腺
筛状孔
领状腺
SN/T 20342007
三孔腺
透明引
图D.1新菠萝灰粉DysmicoccusneobrevipesBeardslev(仿DouglasWilliamsSN/T 2034-2007
中华人民共和国出人境检验检疫行业标准
-YYKAONTKAca
香蕉灰粉和新菠萝灰粉检疫鉴定方法SN/T2034—2007
中国标准出版社出版
北京复兴门外三里河北街16号
邮政编码:100045
网址spc.net.cn
电话:6852394668517548
中国标准出版社秦皇岛印刷厂印刷开本880×12301/16印张0.75字数15千字2008年3月第一版2008年3月第一次印刷印数1—2000
书号:155066·2-18508
定价8.00元
小提示:此标准内容仅展示完整标准里的部分截取内容,若需要完整标准请到上方自行免费下载完整标准文档。
香蕉灰粉和新菠萝灰粉蚜检疫鉴定方法Identification of Dysmicoccusgrassii(Leonardi)andDysmicoccusneobrevipesBeardsley2007-12-24发布
中华人民共和国
国家质量监督检验检疫总局
2008-07-01实施
本标准的附录A、附录B、附录C、附录D均为资料性附录。本标准由国家认证认可监督管理委员会提出并归口。本标准负责起草单位:中华人民共和国天津出人境检验检疫局。本标准主要起草人:黄国明、冯洁、牛春敬、曲鹏、刘勇、刘跃庭本标准系首次发布的出入境检验检疫行业标准YKANiT KAca
SN/T2034—2007
1范围
香蕉灰粉和新菠萝灰粉检疫鉴定方法本标准规定了进境植物检疫中香蕉灰粉和新萝灰粉的检疫鉴定方法。SN/T2034—2007
本标准适用于进境水果、种苗、花卉等检疫物中香蕉灰粉和新菠萝灰粉的检疫和鉴定。2定义和术语
下列术语和定义适用于本标准。2.1
背孔ostioles
着生在虫体背面的一横裂如嘴唇状的构造,数目常为两对,少数只具一对。背孔按着生位置的不同可分为前背孔和后背孔。前背孔生在前胸背板上,后背孔则生在第6腹节背板上。2.2
腹脐circulus
腹脐位于虫体腹部腹面,常以局部地角质化的狭窄的硬化框为界限,其数目和大小在不同的虫种类中变化很大,也有的种类无腹脐。2.3
盘腺diskpore
盘腺又名孔腺,为虫泌腊腺的一种类型,包括三孔腺、五孔腺、多孔腺、筛状孔等多种形状的腺体2.4
三孔腺trilocularpore
盘腺的一种,各种大小的略呈三角形或圆形的硬化结构,其中部有三个长形的腺孔,2.5
quinquelocular pore
五孔腺
盘腺的一种,具有5个腺孔。通常存在于绒蚜、软蜡,常聚集在阴门附近。粉中少数种类具有五孔腺,灰粉无五孔腺。
multilocularpore
多孔腺
盘腺的一种,不同直径的圆形或卵圆形硬化孔,腺孔多于5个。2.7www.bzxz.net
单孔discoidalpore
盘腺的一种,结构简单的孔状腺,内无其他明显孔口。2.8
筛状孔shielddiskpore
盘腺的一种,指圆形具有颗粒状表面的单孔。2.9
领状腺oral-collartubularduct管腺的一种,圆柱形,管口有一圈硬化环。2.10
尾瓣anal lobe
粉第9腹节在肛环两侧的突出部分。1
SN/T2034—2007
肛环analring
肛门开口处的硬化环,常为椭圆形,其上具有腊腺孔和肛环毛。2.12
阴门vulva
-YYKAONTKAca
阴门位于身体腹面,在第8至第9腹节腹板间,为雌性生殖孔的开口,阴门周围常有盘腺分布,有些成群排列。
刺孔群cerarius
刺孔群一般由两个,少数一个或数个圆锥状刺和聚集在刺附近的三孔腺或少数五孔腺,并常有一些毛共同组成。刺孔群为粉科中许多种类都具有的特殊泌腊构造,常着生在虫体背面边缘,少数种类背面中部也有分布。
3原理
香蕉灰粉Dysmicoccusgrassii(Leonardi)]和新菠萝灰粉[DysmicoccusneobreuipesBeardsley属昆虫纲(Insecta)、同翅目(Homoptera)、粉科(Pseudococcidae)、灰粉属(Dysmicoccus)。香蕉灰粉和新菠萝灰粉在中国尚无分布,主要分布在欧洲、美洲、亚洲和非洲的二十多个国家和地区,是为害香蕉、菠萝、椰子、咖啡、人心果、剑麻等数十种经济作物的重要害虫(参见附录A、附录B),其生物学特性及形态特征是制定本标准的依据。4器材和试剂
4.1器材
双目解剖镜、显微镜、酒精灯、水浴锅、温箱、小烧杯、比色皿、小锻子、解剖针(刀)、接种环、小毛笔、载玻片、盖玻片。
4.2试剂
氢氧化钾(KOH)、蒸馏水、无水乙醇(CH.CHOH)、酸性品红(C2H>N.OS.Na2)、橄榄油、树脂、丁香油、甘油(C,HO,)、二甲苯(C,H)、苯酚(C,H,OH)。5现场检查
对可能携带粉的进境水果、种苗、花卉等检疫物各部位进行检查,重点检查果实的果柄、果蒂及植株的腋芽、枝条、叶鞘等处,寄生部位常伴有白色的蜡粉或蜡丝等分泌物。如发现粉,将其放入样品袋中,做好现场记录,送实验室进行鉴定。6实验室鉴定
6.1标本固定
挑取样品上的虫置人70%乙醇中杀死固定2h,以备制作玻片标本。如需长期保存,则在70%乙醇中加人少量甘油(50:1)作为保存液。6.2玻片标本制作方法
6.2.1脱脂透明:选取经固定的成熟虫体(制片后可见阴门).用解剖针(刀)在虫体中腹背交界处刺一小孔,若为较干燥的虫体,加热回软后再刺小孔,移人加有20%氢氧化钾溶液的小烧杯中,用酒精灯加热10min~30min,以不沸腾为度,直至体外蜡质和虫体内含物全部融化;将虫体移人盛有碱液的透明比色皿或其他器皿中,用解针、接种环、小毛笔等轻轻挤压、清理虫体,直至彻底清除内含物、虫体变为清洁透明。加热还可用水浴、温箱等方法,脱脂时间以标本透明为准。2
SN/T2034—2007
6.2.2脱碱:把虫体从氢氧化钟溶液中移人热蒸留水中清洗、浸泡,更换蒸馏水3次~5次,以清除虫体表面和内部的碱液,
6.2.3染色:移人酸性品红(酸性品红95%乙醇饱和溶液)中染色,也可用其他染料使虫体着色,染色时间视标本着色情况而定,一般在8h以上;移人95%乙醇中,视染色程度浸泡1min~3min,洗去浮色,但不能停留过久,以免褪色过分。6.2.4固色:移人二甲苯酚(二甲苯:苯酚为3:1)内5min~10min进一步透明;移人二甲苯中1min~3min使颜色固定;移人橄榄油或丁香油中20min~30min或更长。6.2.5封片:在载玻片上加一滴树脂,移虫体,用小毛笔整肢,用盖玻片封片。6.3形态特征鉴定
6.3.1灰粉属(DysmicoccusFerris)灰粉属雌成虫一般椭圆形,少数体细长。触角6节~8节。有眼,其旁有时有伴孔。背孔2对,有时前背孔缺。刺孔群7对~17对,每个刺孔群一般有2根锥刺、少数附毛及一群三孔腺,末对和眼对(第三对)刺孔群常多刺,但不超过6根,肛环在背未,有内、外列环孔和6根长环毛。尾瓣常明显,长端毛1根~2根,尾瓣腹面常无硬化条,少数种有。腹脐有或无,如有,常大,位于第3、4腹节腹板间,有节间褶通过,或两侧有凹缢。足3对,发达。爪下无齿,后足基节常有透明孔。盘腺有三孔腺和多孔腺五孔腺无。有的种还有单孔存在。管腺为领状腺,1式或多式。体毛背、腹面稀疏分布。6.3.2雌成虫鉴定特征
6.3.2.1香蕉灰粉
香蕉灰粉雌成虫体椭圆形,触角8节。足细长,前足基节附近的腹面有领状腺分布,后足腿、胫节上有许多透明孔。腹脐一个,天,位于第3、4腹节腹板间,有明显侧缢和褶。肛环正常,有内、外列环孔和6根长环毛,其长约为环径的2倍。前、后背孔发达,孔瓣上有2根~4根毛,瓣缘硬化。刺孔群17对,未对有2根锥刺、5根附毛和1群三孔腺,位于圆形硬化片上,其余刺孔群硬化片远小,各有2根锥刺(头部3根)、1群三孔腺和3根~5根附毛。尾瓣腹面有一块长方形硬化条,端毛和环毛同长。体背仅有均匀分布的三孔腺。多孔腺限于腹脐前、后的腹节腹面,第4至6腹节上成单列,第7、8腹节后缘多少呈双列,也在第6至8腹节前缘成单列,阴门后则成群。管腺为领状腺,有大小两种。小领状腺在腹部腹面成横列,另在尾瓣向前至胸部腹面每节成1个亚缘群,少数在胸部中区;大领状腺在头部至第7腹节腹面缘区成群。腹面三孔腺均匀分布,但数少。体毛在背面细小,腹面较长。参见附录C。香蕉灰粉与D.orchidum近似两者腹部刺孔群具短硬的附毛和2根锥刺。两者区别在于前者前足基节附近的腹面有领状腺分布,后者前足基节附近腹面无领状腺;前者仅后足腿节、胫节上着生透明孔,后者后足基节、转节、腿节、胫节均着生透明孔:前者多孔腺限于第4至8腹节腹面,后者多孔腺限于后2个腹节上。
香蕉灰粉蚜与D.mackenziei也近似,两者不同之处在于香蕉灰粉次末对刺孔群具2根锥刺,而D.mackenziei次未对刺孔群锥刺超过2根。6.3.2.2新菠萝灰粉
新波萝灰粉轿雌成虫触角8节。眼半球形,其周围常有筛状孔。足天而粗,后足腿节和腔节上有许多透明孔。腹脐大,有节间褶,位于第3、4腹节腹板间。肛环在背未,有内外列环孔和6根长环毛,其长约为环径的2倍。前、后背孔发达,孔瓣上有许多短毛和三孔腺。刺孔群17对,末对有2根锥刺、多根附毛和1群三孔腺,位手浅硬化区(圆形,比肛环小)上,其余刺孔群有2根4根刺和少数附毛及三孔腺。尾瓣突出,端毛长于肛环毛,尾瓣腹面有长方形硬化区。三孔腺在背、腹面均匀分布。多孔腺仅在腹部腹面,即体末第6至第8腹节上成横列,总数约35个~50个。筛状孔分布背、腹面,有各种大小,约介于三孔腺和多孔腺之间。管腺仅一种,分布于腹部腹面,即第4至第7腹节中区每节后缘成横列,侧缘成群,但第4节侧缘例外。体毛在体背短小,体腹面毛较长,肛环前无成丛背毛。爪下无齿。参见附录D。
SN/T2034—2007
-YYKAONTKAca
新菠萝灰粉和菠萝灰粉蚜D.brevipes(Ckll.)近似,两者眼附近常有筛状孔,多孔腺限于腹部第6至第8腹节腹面,后足腿节、胫节上有许多透明孔,前足基节附近腹面无领状腺。两者区别在于前者肛环前无成丛背毛,后者肛环前有成丛长毛;前者尾瓣腹面硬化区长方形,后者尾瓣腹面硬化区方形;前者第八腹节背毛约等长于第六、七腹节背毛,后者第八腹节背毛显著长于第六、七腹节背毛。结果判定
以雌成虫形态特征为依据,其余特征描述可作参考,符合6.3.2.1特征即可鉴定为香蕉灰粉,符合6.3.2.2特征即可鉴定为新菠萝灰粉。A.1分布范围
附录A
(资料性附录)
香蕉灰粉蚜的分布范围和寄主
SN/T2034—2007
尼日利亚、墨西哥、巴哈马群岛、巴西、哥伦比亚、哥斯达黎加、古巴、多米尼加共和国、厄瓜多尔、洪都拉斯、巴拿马、秘鲁、波多黎各、特立尼达和多巴哥岛、马来西亚、加那利群岛、法国、意大利。A.2寄主
忙果(Mangifera indica),番荔枝(Annona squamosa)、炮弹果(Crescentiacujete)、菠萝(Ananascomosus)、番木瓜(Caricapapaya)、佛手瓜(Sechiumedule)、香蕉(Musa acuminata)、大蕉(Musasapientum)、海葡萄(Coccolobauvifera)、安石榴(Punicagranatum)、小粒咖啡(Coffeaarabica),可可(Theobromacacao)、柚木(Tectonagrandis)等。附录B
(资料性附录)
新菠萝灰粉的分布范围和寄主
B.1分布范围
美国(萨摩亚群岛、维京岛、关岛、夏威夷群岛、北马里亚纳群岛)、库克岛、斐济、基里巴斯、马绍尔群岛、西萨摩亚、墨西哥、印度、马来西亚(沙巴州)、巴基斯坦、菲律宾、新加坡、泰国、越南、意大利(西西里岛)、安提瓜和巴布达岛、巴哈马群岛、巴西、哥伦比亚、哥斯达黎加、多米尼加共和国、厄瓜多尔、危地马拉、洪都拉斯、海地、牙买加、巴拿马、秘鲁、波多黎各、萨尔瓦多、苏里南、特立尼达和多巴哥岛、B.2寄主
酸豆(Tamarindusindica)、剑麻(Agavesisalana)、晚香玉(Polianthestuberosa)、芒果(Mangiferaindica)、刺果番荔枝(Annonamuricata)、牛心番荔枝(Annonareticulata)、番荔枝(Annonasquamosa),芋(Colocasiaesculenta),散尾葵(Chrysalidocarpuslutescens),椰子(Cocosnucifera)、菠萝(Ananascomosus)、向日葵(Helianthusannus)、甘蓝(Brassicaolearacea)南瓜(Cucurbitamarima)、金合欢(Acaciafarnesiana)、落花生(Arachishypogaea)、木豆(Cajanuscajan),洋葱(Alliumcepa)、菠萝蜜(Artocarpusheterophyllus),红焦(Musacoccinea)、中粒咖啡(Coffeacanephora),海岸桐(Guettardaspeciosa)、洋柠檬(Citruslimon)、橙(Citrussinensis)、红毛丹(Nepheliumlappaceum)、人心果(Manilkara&apota),番茄(Lycopersiconesculentum),茄(Solanummelongena),可可(Theobromacacao)、柚木(Tectonagrandis)等。SN/T2034-—2007
刺孔程
末对刺孔群
附录C
(资料性附录)
香蕉灰粉雌成虫形态特征图
多孔膜
三孔腺
透明孔
领状晾
图C.1香蕉灰粉Dysmicoccusgrassii(Leonardi)(仿DouglasWilliams)-YYKAONTKAca
筛状孔O
次术对刺孔群
木对刺孔群
附录D
(资料性附录)
新菠萝灰粉雌成虫形态特征图
多孔腺
筛状孔
领状腺
SN/T 20342007
三孔腺
透明引
图D.1新菠萝灰粉DysmicoccusneobrevipesBeardslev(仿DouglasWilliamsSN/T 2034-2007
中华人民共和国出人境检验检疫行业标准
-YYKAONTKAca
香蕉灰粉和新菠萝灰粉检疫鉴定方法SN/T2034—2007
中国标准出版社出版
北京复兴门外三里河北街16号
邮政编码:100045
网址spc.net.cn
电话:6852394668517548
中国标准出版社秦皇岛印刷厂印刷开本880×12301/16印张0.75字数15千字2008年3月第一版2008年3月第一次印刷印数1—2000
书号:155066·2-18508
定价8.00元
小提示:此标准内容仅展示完整标准里的部分截取内容,若需要完整标准请到上方自行免费下载完整标准文档。
标准图片预览:





- 其它标准
- 热门标准
- 商检行业标准(SN)
- SN/T2051-2008 食品、化妆品和饲料中牛羊猪源性成分检测方法实时PCR法
- SN/T4341-2015 黑颜果实蝇检疫鉴定方法
- SN/T0801.6-1999 进出口动植物油脂沉积物检验方法
- SN/T0944-2000 出口冻虾及虾制品中吲哚检验方法比色法
- SN/T1667.2-2007 进出口机电产品检测方法 第2部分:彩色液晶显示器件电光性能的测量
- SN/T2431-2010 进出口食品中苄螨醚残留量的检测方法
- SN/T2866-2011 爬行动物检验检疫监管规程
- SN/T2925-2011 软体家具耐点燃性试验方法及评价
- SN/T3694.11-2013 进出口工业品中全氟烷基化合物测定 第11部分皮革 液相色谱-串联质谱法
- SN/T3203-2012 进出口危险化学品检验规程爆炸品基本要求
- SN/T3656.2-2013 进出口危险化学品测试技术规范第2部分:气体
- SN/T4115-2015 天然气中硫化物的分析方法气相色谱硫化学发光检测器法
- SN/T3296-2012 植物病原细菌分子生物学检测规范
- SN/T2389.10-2012 进出口商品容器计重规程第10部分:液体化工品船舱静态计重
- SN/T1162-2002 传染性胰脏坏死病毒(IPNV)酶链钢疫吸附试验(ELISA)诊断方法
- 行业新闻
请牢记:“bzxz.net”即是“标准下载”四个汉字汉语拼音首字母与国际顶级域名“.net”的组合。 ©2025 标准下载网 www.bzxz.net 本站邮件:bzxznet@163.com
网站备案号:湘ICP备2025141790号-2
网站备案号:湘ICP备2025141790号-2