- 您的位置:
 - 标准下载网 >>
 - 标准分类 >>
 - 环境保护行业标准(HJ) >>
 - HJ/T 343-2007 水质 氯化物的测定 硝酸汞滴定法(试行)
 
标准号:
HJ/T 343-2007
标准名称:
水质 氯化物的测定 硝酸汞滴定法(试行)
标准类别:
环境保护行业标准(HJ)
标准状态:
现行- 
          	
发布日期:
2007-03-10 - 
		 
实施日期:
2007-05-01 出版语种:
简体中文下载格式:
.rar.pdf下载大小:
167.13 KB
标准ICS号:
环保、保健与安全>>13.060中标分类号:
环境保护>>环境质量标准>>Z50大气、水、土壤环境质量标准
点击下载
标准简介:
										 标准下载解压密码:www.bzxz.net
					 					 
						 
	        
	      本标准适用于地表水、地下水中氯化物的测定及经过预处理后,能消除干扰的其他类型废水水样中氯化物的测定。 HJ/T 343-2007 水质 氯化物的测定 硝酸汞滴定法(试行) HJ/T343-2007
部分标准内容:
					
					本电子版为发布稿。请以中国环境科学出版社出版的正式标准文本为准HJ
中华人民共和国环境保护行业标准HJ/T343—2007
水质氯化物的测定
硝酸汞滴定法(试行)
Water qualityDetermination of chloride mercurynitratetitration
(发布稿)
2007-03-10发布
国家环境保护总局
2007-05-01实施
适用范围
干扰的消除
结果的计算
精密度和准确度
HJ/T343—2007
HJ/T343—2007免费标准下载网bzxz
为规范《地表水环境质量标准》(GB3838-2002)的实施工作,制定本试行标准,本标准规定了地表水、地下水及经过预处理后,能消除干扰的废水的水样中氯化物的硝酸汞滴定法。
本标准适用于地表水、地下水及经过预处理后,能消除干扰的废水的水样中氯化物的测定。本标准为首次制订。
本标准由国家环境保护总局科技标准司提出。本标准由国家环境保护总局水和废水监测分析方法编委会组织中国环境监测总站等单位起草。本标准国家环境保护总局2007年3月10日批准。本标准自2007年5月1日起实施,本标准由国家环境保护总局解释。Ⅱ
1适用范围
水质氯化物的测定硝酸汞滴定法HJ/T343—2007
本标准适用于地表水、地下水中氯化物的测定及经过预处理后,能消除干扰的其他类型废水水样中氯化物的测定。本方法适用的浓度范围为2.5-500mg/L。曾选取有代表性的江、河、湖、库水样检验本法对地表水的适用性。13个样品测定结果统计表明,氯离子浓度范围2-290mg/L时,相对标准偏差为0.03-3.37%,加标回收率为86-102.33%2原理
酸化了的样品(pH=3.03.5)以硝酸汞进行滴定时,与氯化物生成难离解的氯化汞。滴定至终点时,过量的汞离子与二苯卡巴腺(Diphenylcarbazone)生成蓝紫色的二苯卡巴的汞络合物指示终点。反应如下:
N-N—H
Hg2++0=0
3试剂
C=0+2H
本标准所用试剂除另有注明外,均为符合国家标准的分析纯化学试剂;实验用水为新制备的去离子水。
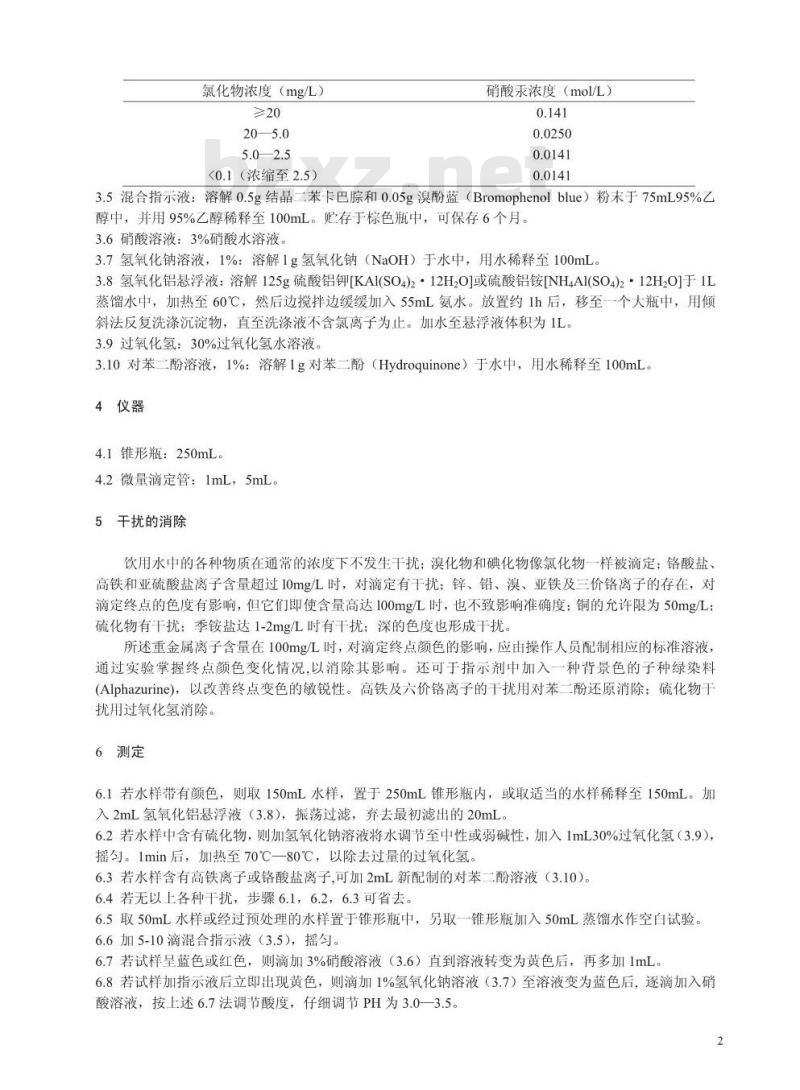
3.1氯化钠标准溶液(NaCl=0.0250mo1/L):将氯化钠置于埚中,在500-600℃加热40-50min。冷却后称取1.461g溶于蒸馏水中,移入1000mL容量瓶中稀释到标线。3.2氯化钠标准溶液(NaCI=0.0141mol/L):将氯化钠置于中,在500-600℃加热40-50min。冷却后称取8.248g溶于蒸馏水,置1000mL容量瓶中,用水稀释至标线。吸取10.0mL,用水定容至100mL,此溶液每毫升含0.500mg氯化物(Cl)。3.3硝酸汞标准溶液[1/2Hg(NO3)2=0.0250mol/L]:溶解4.283g硝酸汞[Hg(NO3)2·H2O]于50mL用0.5mL浓硝酸酸化了的蒸馏水中,移入1000mL容量瓶中,用蒸馏水稀释至标线,有混浊时过滤,以0.0250mol/L氯化钠标淮溶液(3.1)标定之。贮存于棕色瓶中。3.4硝酸汞标准溶液[1/2Hg(NO3)2=0.0141mol/L]:溶解2.416g硝酸汞[Hg(NO3)2·H,O]于25mL用0.25mL浓硝酸酸化了的蒸馏水中,移入1000mL容量瓶中,用蒸馏水稀释至标线,有混浊时过滤。用0.0141moi/L氯化钠标准溶液(3.2)标定之。贮存棕色瓶中。按氯化物浓度范围选用硝酸汞标准溶液浓度,以便控制滴定量并扩大测定浓度范围,如下表所示:1
氯化物浓度(mg/L)
5.0—2.5
<0.1(浓缩至2.5)
硝酸汞浓度(mol/L)
3.5混合指示液:溶解0.5g结晶二苯卡巴粽和0.05g溴酚蓝(Bromophenolblue)粉末于75mL95%乙醇中,并用95%乙醇稀释至100mL。贮存于棕色瓶中,可保存6个月。3.6硝酸溶液:3%硝酸水溶液。
3.7氢氧化钠溶液,1%:溶解1g氢氧化钠(NaOH)于水中,用水稀释至100mL。3.8氢氧化铝悬浮液:溶解125g硫酸铝钾[KAl(SO4)2·12H2O]或硫酸铝铵[NH4Al(SO4)2·12H2O]于1L蒸馏水中,加热至60℃,然后边搅拌边缓缓加入55mL氨水。放置约1h后,移至一个大瓶中,用倾斜法反复洗涤沉淀物,直至洗涤液不含氯离子为止。加水至悬浮液体积为1L。3.9过氧化氢:30%过氧化氢水溶液。3.10对苯二酚溶液,1%:溶解1g对苯二酚(Hydroquinone)于水中,用水稀释至100mL。4仪器
4.1锥形瓶:250mL。
4.2微量滴定管:1mL,5mL。
5干扰的消除
饮用水中的各种物质在通常的浓度下不发生干扰;溴化物和碘化物像氯化物一样被滴定;铬酸盐、高铁和亚硫酸盐离子含量超过10mg/L时,对滴定有干扰;锌、铅、溴、亚铁及三价铬离子的存在,对滴定终点的色度有影响,但它们即使含量高达100mg/L时,也不致影响准确度:铜的允许限为50mg/L;硫化物有干扰:季铵盐达1-2mg/L时有干扰;深的色度也形成干扰。所述重金属离子含量在100mg/L时,对滴定终点颜色的影响,应由操作人员配制相应的标准溶液,通过实验掌握终点颜色变化情况,以消除其影响。还可于指示剂中加入一种背景色的子种绿染料(Alphazurine),以改善终点变色的敏锐性。高铁及六价铬离子的干扰用对苯二酚还原消除:硫化物干扰用过氧化氢消除。
6测定
6.1若水样带有颜色,则取150mL水样,置于250mL锥形瓶内,或取适当的水样稀释至150mL。加入2mL氢氧化铝悬浮液(3.8),振汤过滤,弃去最初滤出的20mL。6.2若水样中含有硫化物,则加氢氧化钠溶液将水调节至中性或弱碱性,加入1mL30%过氧化氢(3.9),摇匀。1min后,加热至70℃一80℃,以除去过量的过氧化氢。6.3若水样含有高铁离子或铬酸盐离子,可加2mL新配制的对苯二酚溶液(3.10)。6.4若无以上各种干扰,步骤6.1,6.2,6.3可省去。6.5取50mL水样或经过预处理的水样置于锥形瓶中,另取一锥形瓶加入50mL蒸馏水作空白试验6.6加5-10滴混合指示液(3.5),摇匀。6.7若试样呈蓝色或红色,则滴加3%硝酸溶液(3.6)直到溶液转变为黄色后,再多加1mL。6.8若试样加指示液后立即出现黄色,则滴加1%氢氧化钠溶液(3.7)至溶液变为蓝色后,逐滴加入硝酸溶液,按上述6.7法调节酸度,仔细调节PH为3.03.5。2
6.9用0.025mol/L硝酸汞标准溶液(3.3)滴定至蓝紫色即为终点。若氯化物浓度小于2.5mg/L,则改用0.0141mol/L硝酸汞标准溶液(3.4)滴定,并使用容量为1mL的微量滴定管进行。若氯化物浓度小于0.lmg/L,则取适量水样浓缩至大于2.5mg/L后滴定。用同法滴定一个蒸馏水空白。结果的计算
氯化物的含量按下式计算:
(Vz-V)×c×35.45×1000
氯化物(CI,mg/L)=
蒸馏水消耗硝酸汞标准溶液体积(mL):式中:Vr
Vz水样消耗硝酸汞标准溶液体积(mL);c硝酸汞标准溶液浓度(mol/L):V水样体积(mL);
氯离子(cr)摩尔质量(g/mol)。精密度和准确度
氯化物浓度为88.29mg/L的标准混合样品,经五个实验室分析,室内相对标准偏差为0.04%:室间相对标准偏差为1.02%,相对误差为0.43%;加标回收率为100.13%~101.07%。3
小提示:此标准内容仅展示完整标准里的部分截取内容,若需要完整标准请到上方自行免费下载完整标准文档。
	 
	        
	      中华人民共和国环境保护行业标准HJ/T343—2007
水质氯化物的测定
硝酸汞滴定法(试行)
Water qualityDetermination of chloride mercurynitratetitration
(发布稿)
2007-03-10发布
国家环境保护总局
2007-05-01实施
适用范围
干扰的消除
结果的计算
精密度和准确度
HJ/T343—2007
HJ/T343—2007免费标准下载网bzxz
为规范《地表水环境质量标准》(GB3838-2002)的实施工作,制定本试行标准,本标准规定了地表水、地下水及经过预处理后,能消除干扰的废水的水样中氯化物的硝酸汞滴定法。
本标准适用于地表水、地下水及经过预处理后,能消除干扰的废水的水样中氯化物的测定。本标准为首次制订。
本标准由国家环境保护总局科技标准司提出。本标准由国家环境保护总局水和废水监测分析方法编委会组织中国环境监测总站等单位起草。本标准国家环境保护总局2007年3月10日批准。本标准自2007年5月1日起实施,本标准由国家环境保护总局解释。Ⅱ
1适用范围
水质氯化物的测定硝酸汞滴定法HJ/T343—2007
本标准适用于地表水、地下水中氯化物的测定及经过预处理后,能消除干扰的其他类型废水水样中氯化物的测定。本方法适用的浓度范围为2.5-500mg/L。曾选取有代表性的江、河、湖、库水样检验本法对地表水的适用性。13个样品测定结果统计表明,氯离子浓度范围2-290mg/L时,相对标准偏差为0.03-3.37%,加标回收率为86-102.33%2原理
酸化了的样品(pH=3.03.5)以硝酸汞进行滴定时,与氯化物生成难离解的氯化汞。滴定至终点时,过量的汞离子与二苯卡巴腺(Diphenylcarbazone)生成蓝紫色的二苯卡巴的汞络合物指示终点。反应如下:
N-N—H
Hg2++0=0
3试剂
C=0+2H
本标准所用试剂除另有注明外,均为符合国家标准的分析纯化学试剂;实验用水为新制备的去离子水。
3.1氯化钠标准溶液(NaCl=0.0250mo1/L):将氯化钠置于埚中,在500-600℃加热40-50min。冷却后称取1.461g溶于蒸馏水中,移入1000mL容量瓶中稀释到标线。3.2氯化钠标准溶液(NaCI=0.0141mol/L):将氯化钠置于中,在500-600℃加热40-50min。冷却后称取8.248g溶于蒸馏水,置1000mL容量瓶中,用水稀释至标线。吸取10.0mL,用水定容至100mL,此溶液每毫升含0.500mg氯化物(Cl)。3.3硝酸汞标准溶液[1/2Hg(NO3)2=0.0250mol/L]:溶解4.283g硝酸汞[Hg(NO3)2·H2O]于50mL用0.5mL浓硝酸酸化了的蒸馏水中,移入1000mL容量瓶中,用蒸馏水稀释至标线,有混浊时过滤,以0.0250mol/L氯化钠标淮溶液(3.1)标定之。贮存于棕色瓶中。3.4硝酸汞标准溶液[1/2Hg(NO3)2=0.0141mol/L]:溶解2.416g硝酸汞[Hg(NO3)2·H,O]于25mL用0.25mL浓硝酸酸化了的蒸馏水中,移入1000mL容量瓶中,用蒸馏水稀释至标线,有混浊时过滤。用0.0141moi/L氯化钠标准溶液(3.2)标定之。贮存棕色瓶中。按氯化物浓度范围选用硝酸汞标准溶液浓度,以便控制滴定量并扩大测定浓度范围,如下表所示:1
氯化物浓度(mg/L)
5.0—2.5
<0.1(浓缩至2.5)
硝酸汞浓度(mol/L)
3.5混合指示液:溶解0.5g结晶二苯卡巴粽和0.05g溴酚蓝(Bromophenolblue)粉末于75mL95%乙醇中,并用95%乙醇稀释至100mL。贮存于棕色瓶中,可保存6个月。3.6硝酸溶液:3%硝酸水溶液。
3.7氢氧化钠溶液,1%:溶解1g氢氧化钠(NaOH)于水中,用水稀释至100mL。3.8氢氧化铝悬浮液:溶解125g硫酸铝钾[KAl(SO4)2·12H2O]或硫酸铝铵[NH4Al(SO4)2·12H2O]于1L蒸馏水中,加热至60℃,然后边搅拌边缓缓加入55mL氨水。放置约1h后,移至一个大瓶中,用倾斜法反复洗涤沉淀物,直至洗涤液不含氯离子为止。加水至悬浮液体积为1L。3.9过氧化氢:30%过氧化氢水溶液。3.10对苯二酚溶液,1%:溶解1g对苯二酚(Hydroquinone)于水中,用水稀释至100mL。4仪器
4.1锥形瓶:250mL。
4.2微量滴定管:1mL,5mL。
5干扰的消除
饮用水中的各种物质在通常的浓度下不发生干扰;溴化物和碘化物像氯化物一样被滴定;铬酸盐、高铁和亚硫酸盐离子含量超过10mg/L时,对滴定有干扰;锌、铅、溴、亚铁及三价铬离子的存在,对滴定终点的色度有影响,但它们即使含量高达100mg/L时,也不致影响准确度:铜的允许限为50mg/L;硫化物有干扰:季铵盐达1-2mg/L时有干扰;深的色度也形成干扰。所述重金属离子含量在100mg/L时,对滴定终点颜色的影响,应由操作人员配制相应的标准溶液,通过实验掌握终点颜色变化情况,以消除其影响。还可于指示剂中加入一种背景色的子种绿染料(Alphazurine),以改善终点变色的敏锐性。高铁及六价铬离子的干扰用对苯二酚还原消除:硫化物干扰用过氧化氢消除。
6测定
6.1若水样带有颜色,则取150mL水样,置于250mL锥形瓶内,或取适当的水样稀释至150mL。加入2mL氢氧化铝悬浮液(3.8),振汤过滤,弃去最初滤出的20mL。6.2若水样中含有硫化物,则加氢氧化钠溶液将水调节至中性或弱碱性,加入1mL30%过氧化氢(3.9),摇匀。1min后,加热至70℃一80℃,以除去过量的过氧化氢。6.3若水样含有高铁离子或铬酸盐离子,可加2mL新配制的对苯二酚溶液(3.10)。6.4若无以上各种干扰,步骤6.1,6.2,6.3可省去。6.5取50mL水样或经过预处理的水样置于锥形瓶中,另取一锥形瓶加入50mL蒸馏水作空白试验6.6加5-10滴混合指示液(3.5),摇匀。6.7若试样呈蓝色或红色,则滴加3%硝酸溶液(3.6)直到溶液转变为黄色后,再多加1mL。6.8若试样加指示液后立即出现黄色,则滴加1%氢氧化钠溶液(3.7)至溶液变为蓝色后,逐滴加入硝酸溶液,按上述6.7法调节酸度,仔细调节PH为3.03.5。2
6.9用0.025mol/L硝酸汞标准溶液(3.3)滴定至蓝紫色即为终点。若氯化物浓度小于2.5mg/L,则改用0.0141mol/L硝酸汞标准溶液(3.4)滴定,并使用容量为1mL的微量滴定管进行。若氯化物浓度小于0.lmg/L,则取适量水样浓缩至大于2.5mg/L后滴定。用同法滴定一个蒸馏水空白。结果的计算
氯化物的含量按下式计算:
(Vz-V)×c×35.45×1000
氯化物(CI,mg/L)=
蒸馏水消耗硝酸汞标准溶液体积(mL):式中:Vr
Vz水样消耗硝酸汞标准溶液体积(mL);c硝酸汞标准溶液浓度(mol/L):V水样体积(mL);
氯离子(cr)摩尔质量(g/mol)。精密度和准确度
氯化物浓度为88.29mg/L的标准混合样品,经五个实验室分析,室内相对标准偏差为0.04%:室间相对标准偏差为1.02%,相对误差为0.43%;加标回收率为100.13%~101.07%。3
小提示:此标准内容仅展示完整标准里的部分截取内容,若需要完整标准请到上方自行免费下载完整标准文档。
标准图片预览:





- 热门标准
 - 环境保护行业标准(HJ)
 
- HJ512-2009 清洁生产标准 粗铅冶炼业
 - HJ814-2016 水和土壤样品中钚的放射化学分析方法
 - HJ788-2016 水质 乙腈的测定 吹扫捕集/气相色谱法
 - HJ749-2015 固体废物 总铬的测定 火焰原子吸收分光光度法
 - HJ2046-2014 火电厂烟气脱硫工程技术规范 海水法
 - HJ710.8-2014 生物多样性观测技术导则 淡水底栖大型无脊椎动物
 - HJ816-2016 水和生物样品灰中铯-137的放射化学分析方法
 - HJ10.1-2016 辐射环境保护管理导则 核技术利用建设项目 环境影响评价文件的内容和格式
 - HJ/T185-2006 清洁生产标准 纺织业(棉印染)
 - HJ751-2015 固体废物 镍和铜的测定 火焰原子吸收分光光度法
 - HJ829-2017 环境空气 颗粒物中无机元素的测定 能量色散X射线荧光光谱法
 - HJ/T181-2005 废弃机电产品集中拆解利用处置区 环境保护技术规范(试行)
 - HJ593-2010 水质 单质磷的测定 磷钼蓝分光光度法
 - HJ596.6-2010 水质 词汇 第六部分
 - HJ1234—2021 入河(海)排污口排查整治无人机遥感解译技术规范
 
- 行业新闻
 
请牢记:“bzxz.net”即是“标准下载”四个汉字汉语拼音首字母与国际顶级域名“.net”的组合。 ©2025 标准下载网 www.bzxz.net 本站邮件:bzxznet@163.com
网站备案号:湘ICP备2025141790号-2
网站备案号:湘ICP备2025141790号-2