- 您的位置:
- 标准下载网 >>
- 标准分类 >>
- 国家标准(GB) >>
- GB/T 3478.5-2008 圆柱直齿渐开线花键(米制模数 齿侧配合) 第5部分:检验
标准号:
GB/T 3478.5-2008
标准名称:
圆柱直齿渐开线花键(米制模数 齿侧配合) 第5部分:检验
标准类别:
国家标准(GB)
标准状态:
现行-
发布日期:
2008-09-22 -
实施日期:
2009-05-01 出版语种:
简体中文下载格式:
.rar.pdf下载大小:
5.10 MB
标准ICS号:
机械系统和通用件>>轴和联轴器>>21.120.30键和键槽、花键中标分类号:
机械>>通用零部件>>J18链传动、皮带传动与键联结
替代情况:
替代GB/T 3478.5-1995采标情况:
MOD ISO 4156-3:2005
点击下载
标准简介:
标准下载解压密码:www.bzxz.net
GB/T 3478《圆柱直齿渐开线花键(米制模数 齿侧配合)》分为九个部分,本部分为GB/T 3478的第5部分。GB/T 3478的本部分规定了圆柱直齿渐开线花键的检验方法。本部分适用于按GB/T 3478.1制造的花键的检验,也可供圆柱直齿渐开线花键量规检验时参考。本部分是对GB/T 3478.5-1995《圆柱直齿渐开线花键 检验方法》的修订。本部分与GB/T 3478.5-1995相比主要差异如下:———修改了标准名称,由《圆柱直齿渐开线花键 检验方法》改为《圆柱直齿渐开线花键(米制模数 齿侧配合) 第5部分:检验》;———修改了原标准中的错误,并按GB/T 1.1做了编辑性的修改;———增添附录A量规设计内容,方便使用。 GB/T 3478.5-2008 圆柱直齿渐开线花键(米制模数 齿侧配合) 第5部分:检验 GB/T3478.5-2008
部分标准内容:
中华人民共和国国家标准
GB/T3478.5--2008
代替GB/T3478.5-—1995
圆柱直齿渐开线花键
(米制模数
齿侧配合)
第5部分:检验
Straight cylindrical involute splines-Metric module,side fit-Part 5:Inspection
(ISO 4156-3:2005,Straight cylindrical involute splines-Metric module,side fit-Part 3:Inspection,MOD)2008-09-22发布
数码防伪
中华人民共和国国家质量监督检验检疫总局中国国家标准化管理委员会
2009-05-01实施
GB/T3478《圆柱直齿渐开线花键(米制模数齿侧配合)》分为九个部分:一第1部分:总论;
—一第2部分:30°压力角尺寸表;—第3部分:37.5°压力角尺寸表;一第4部分:45°压力角尺寸表;—第5部分:检验;
第6部分:30°压力角M值和W值;—第7部分:37.5°压力角M值和W值;第8部分:45°压力角M值和W值;一第9部分:量棒。
本部分为GB/T3478的第5部分。
GB/T3478.5—2008
本部分修改采用IS04156-3:2005《圆柱直齿渐开线花键(米制模数齿侧配合)第3部分:检验》,主要差异如下:
一将ISO4156-3:2005的8.5量棒直径Dk和DR计算、8.6棒间距Mg和跨棒距Mr的计算及第9章外花键公法线平均长度W的计算内容分别纳人GB/T3478第6部分、第7部分和第8部分;
一将ISO4156-3:2005第10章的量规设计部分放人附录A中;增加了单向检验法;
一增加了分析性检验,并将ISO4156-3:2005附录分度误差分析内容纳入5.4中。本部分是对GB/T3478.5一1995《圆柱直齿渐开线花键检验方法》的修订。本部分与GB/T3478.5--1995相比主要差异如下:一一修改了标准名称,由《圆柱直齿渐开线花键检验方法》改为《圆柱直齿渐开线花键(米制模数齿侧配合)第5部分:检验》;
一修改了原标准中的错误,并按GB/T1.1做了编辑性的修改;一增添附录A量规设计内容,方便使用。本部分的附录A为规范性附录。
本部分由全国机器轴与附件标准化技术委员会提出并归口。本部分起草单位:中机生产力促进中心、哈尔滨东安发动机制造公司、石家庄链轮总厂、中国第二重型机械集团公司、太原重工股份有限公司。本部分主要起草人:明翠新、常宝印、许文江、谭仁万、王晓凌、邓高见。本部分所代替标准的历次版本发布情况为:-GB/T3478.5—1995。
1范围www.bzxz.net
圆柱直齿渐开线花键
(米制模数齿侧配合)
第5部分:检验
GB/T3478的本部分规定了圆柱直齿渐开线花键的检验方法。GB/T3478.5—2008
本部分适用于按GB/T3478.1制造的花键的检验,也可供圆柱直齿渐开线花键量规检验时参考。2规范性引用文件
下列文件中的条款通过GB/T3478的本部分的引用而成为本部分的条款。凡是注日期的引用文件,其随后所有的修改单(不包括勘误的内容)或修订版均不适用于本部分,然而,鼓励根据本部分达成协议的各方研究是否可使用这些文件的最新版本。凡是不注日期的引用文件,其最新版本适用于本部分。
GB/T1957光滑极限量规技术条件GB/T3478.1圆柱直齿渐开线花键(米制模数齿侧配合)第1部分:总论(GB/T3478.1-2008,ISO4156-1:2005,MOD)
GB/T3478.6圆柱直齿渐开线花键(米制模数齿侧配合)第6部分:30°压力角M值和W值GB/T3478.7圆柱直齿渐开线花键(米制模数齿侧配合)第7部分:37.5°压力角M值和W值
GB/T3478.8圆柱直齿渐开线花键(米制模数齿侧配合)第8部分:45°压力角M值和W值GB/T3478.9圆柱直齿渐开线花键(米制模数齿侧配合)第9部分:量棒GB/T13924渐开线圆柱齿轮精度检验细则3标准温度
测量的标准温度为20℃。
4花键大径和小径的检验
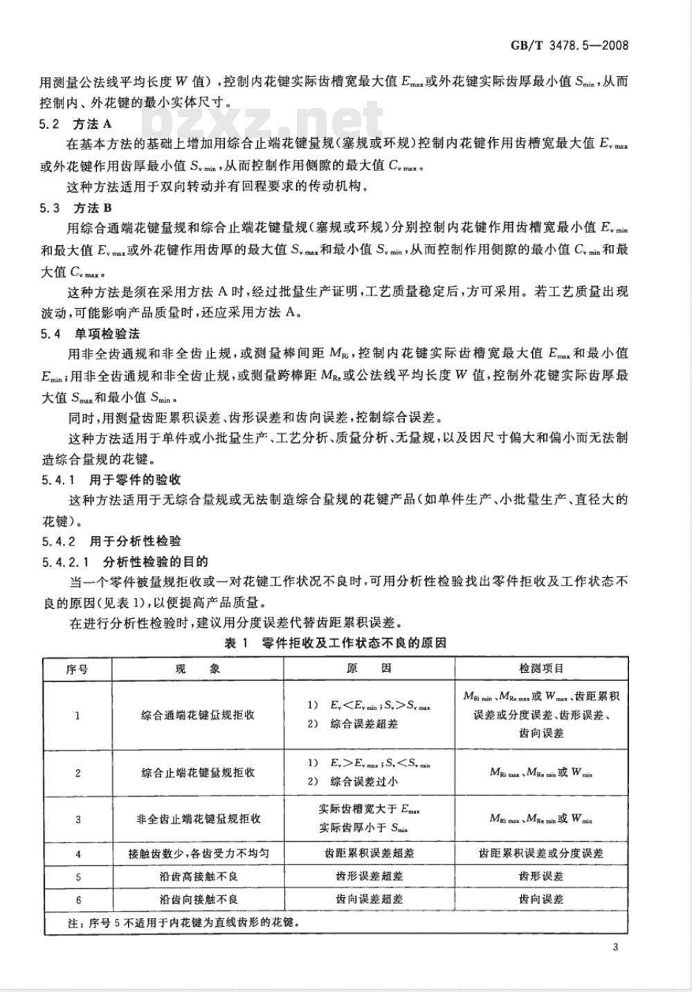
4.1内花键小径D:的极限尺寸可用普通光滑塞规的通规和止规检验,也可用其他方法测量。4.2外花键大径D的极限尺寸可用普通光滑环规的通规和止规检验,也可用其他方法测量。4.3使用的普通光滑塞规和环规应符合GB/T1957的规定。4.4内花键大径Dei、外花键小径Di、齿根圆弧最小曲率半径可由工艺保证。必要时,应予检验。5内花键齿槽宽和外花键齿厚以及渐开线终止圆直径和渐开线起始圆直径的检验在GB/T3478.1中规定了三种综合检验法和一种单项检验法共四种检验方法,用来检验齿槽宽和齿厚的四个极限尺寸(见图1),以及渐开线终止圆直径最小值Drimin和起始圆直径最大值Dremx检验齿槽宽和齿厚用的渐开线花键量规见附录A。1
GB/T3478.5—2008
齿相宽和齿厚
作用尺寸和实际尺寸
E或S(0.5元m)
Sw ais
实际尺寸公差带
作用尺寸公差
5.1基本方法
基本方法
或棒间距
非全齿止规
辅助尺寸
辅助尺寸
综合通规
综合通规
辅助尺寸
辅助尺寸
非全齿止规
或跨棒距或W值
综合检验法
方法A
或棒间距
非全齿止规
综合止规
辅助尺寸
综合避规
综合通规
辅助尺寸
综合止规
非全齿止规
或跨棒距或W值
图1综合检验法和单项检验法
方法B
辅助尺寸
综合止规
辅助尺寸
综合通规
综合通规
辅助尺寸
综合止规
辅助尺寸
单项检验法
或棒间距
非全齿止规
辅助尺寸
非全齿通规
或棒间距
齿距易积误差、齿
形误差、齿向误差
齿距翠积误差、齿
形误差、齿向误差
或跨棒距或W值
非全齿通规
输助尺寸
非全齿止规
或跨棒距或W值
用综合通端花键量规(塞规或环规)控制内花键作用齿槽宽最小值E,min或外花键作用齿厚最大值S,max,从而控制作用侧隙的最小值Cmin。同时,用非全齿止端花键量规(塞规或环规)或用测量M值(棒间距Mri或跨棒距Mre),对外花键可2
GB/T3478.5—2008
用测量公法线平均长度W值),控制内花键实际齿槽宽最大值E或外花键实际齿厚最小值Smin,从而控制内、外花键的最小实体尺寸。5.2方法A
在基本方法的基础上增加用综合止端花键量规(塞规或环规)控制内花键作用齿槽宽最大值Em或外花键作用齿厚最小值Smin,从而控制作用侧隙的最大值Cmax。这种方法适用于双向转动并有回程要求的传动机构。5.3方法B
用综合通端花键量规和综合止端花键量规(塞规或环规)分别控制内花键作用齿槽宽最小值E,mi和最大值Emax或外花键作用齿厚的最大值S、mx和最小值Smin,从而控制作用侧隙的最小值Cvmin和最大值Cmx
这种方法是须在采用方法A时,经过批量生产证明,工艺质量稳定后,方可采用。若工艺质量出现波动,可能影响产品质量时,还应采用方法A。5.4单项检验法
用非全齿通规和非全齿止规,或测量棒间距MRi,控制内花键实际齿槽宽最大值Ex和最小值Emin;用非全齿通规和非全齿止规,或测量跨棒距M或公法线平均长度W值,控制外花键实际齿厚最大值Smax和最小值Smin。
同时,用测量齿距累积误差、齿形误差和齿向误差,控制综合误差,这种方法适用于单件或小批量生产、工艺分析、质量分析、无量规,以及因尺寸偏大和偏小而无法制造综合量规的花键。
5.4.1用于零件的验收
这种方法适用于无综合量规或无法制造综合量规的花键产品(如单件生产、小批量生产、直径大的花键)。
5.4.2用于分析性检验
5.4.2.1分析性检验的目的
当一个零件被量规拒收或一对花键工作状况不良时,可用分析性检验找出零件拒收及工作状态不良的原因(见表1),以便提高产品质量。在进行分析性检验时,建议用分度误差代替齿距累积误差。表1零件拒收及工作状态不良的原因序号
综合通端花键盘规拒收
综合止端花键量规拒收
非全齿止端花键量规拒收
接触齿数少,各齿受力不均匀
沿齿高接触不良
沿齿向接触不良
注:序号5不适用于内花键为直线齿形的花键。原因
1)E,S
2)综合误差超差
1)E,>Evmx;S,2)综合误差过小
实际齿槽宽大于Emax
实际齿厚小于Sin
齿距累积误差超差
齿形误差超差
齿向误差超差
检测项目
Mgmin、MRux或W、齿距累积
误差或分度误差、齿形误差、
齿向误差
Mgi ax、MRe min或Wmin
Mri max、MRe min或Wmia
齿距累积误差或分度误差
齿形误差
齿向误差
GB/T3478.5—-2008
5.4.2.2分度误差的确定
5.4.2.2.1由于齿距累积误差包括了分度误差和花键实际轴线相对于加工基准或测量基准的偏心两部分,该偏心对齿侧配合的花键用综合量规检验时没有影响。因此,应将分度误差同花键的偏心分离开来。
5.4.2.2.2分度误差可以用精确的分度装置测出齿距误差后,按下面方法分离出来。当花键的实际轴线偏离其理想轴线时,由于不同轴(径向偏心量)引起的附加误差为:E,cosi,+β)
式中:
E,-径向偏心量;
i—被测量花键齿的齿序号,其数值为0,1,2一1;E.——理论齿距角,8,=360z;
β一与偏心量E,的偏斜方向和第一个被测齿位置有关的相位角。E,和β最大概率的值可由对被测花键的误差曲线进行谐波分析来确定。这种分析将得出一个付立叶级数的一些系数的数值,该级数的一般形式可写成:f.(i)=A+A,cos(ie,)+βsin(i)+A2cos(zie,)+B2sin(zie)+.....对于分离分度误差,只需Ac、A1、B,即可。tanβ - B
E,=A/cosβ=-B/sinβ-A+B
(计算机谐波分析程序可直接给出E和β)A。—测出的误差曲线的平均高度。5.4.2.2.3分度误差确定示例
示例1:12齿花键在精密分度装置上的测量结果见图2。E,=360/12=30°偏心引起的误差
测出的分度误差
剩下的分度误差
谐波分析的步骤见表2和表3。
罚出误差的平均高度
齿序号
齿序号
测出的分度误差
示例1的计算结果
f.(i)cos(ie,)
f.(i)sin(i,)
GB/T3478.5—2008
单位为微米
考虑偏心引起的
分度误差”
A+E,cos(ie, +)
剩下的分度误差
a如果A,<0,在计算表2中③时,必须将β加180°,以便保证计算出的误差曲线的相位角与测出的误差曲线的相位角相一致。
由表2中①~④得:
A。=2②/z=+24/12=+2
A=2Z③/z=2×17.124/12=2.854
B,2@/z=2×(30.588)/12-5.098
E.=A+B=5.842
β=tan-1(-B,/A,)=tan-1(5.098/2.854)=60.7587°即可求出表2中③和③。结果见图3和表3。4
910立齿序号
GB/T3478.5—2008
分度误差极值
表3示例1的分度误差
偏心量
正的(峰值)
负的(谷值)
分度误差
单位为微米
从示例1可以看出:该花键测出的齿距累积误差为十10一(-6)=16μm,而真正影响花键配合和可能导致综合通端花键量规拒收的分度误差只有8.11μm。示例2:示例1的同一花键,将示例1的4号齿作为0号齿时,其误差测量结果见图4,谐波分析的步骤见表4。
齿序号
a同表2。
剩下的分度误差
测出的分度误差
测出的分度误差
信心引起的误差
出误差的平均高度
齿序号
表4示例2的计算结果
f.(i)cos(ie,)
f.(i)sin(ie,)
单位为微米
考虑偏心引起的
分度误差”
A+E,cos(i,+)
剩下的分度误差
由表4中①~④得:
A。=②/z=+24/12=+2
A,=2③/=2×(-35.052)/12=-5.842B=2④/z=2×0.464/12=+0.0773
E.=A+B=5.842
因A,<0,令β=tan~1(-B,/A,)+180°=0.7581°+180°=180.7581°即可求出表4中③和。结果见图5和表5。3
分度误差极值
表5示例2的分度误差
偏心量
正的(峰值)
负的(谷值)
分度误差
GB/T3478.5-2008
齿序号
单位为微米
比较示例1、示例2可以看出:无论齿序号如何改变,对谐波分析结果没有影响。5.4.3齿距累积误差、齿形误差、齿向误差和齿圈径向跳动的检验齿距累积误差、齿形误差、齿向误差和齿圈径向跳动的检验方法与齿轮的检验方法相同,见GB/T13924。
5.4.3.1齿距累积误差的检验
一般在分度圆附近、键长中部检验。5.4.3.2齿形误差的检验
在渐开线起始圆直径最大值Dremax与大径之间或渐开线终止圆直径最小值Drimin与小径之间(不包括齿棱)检验。
5.4.3.3齿向误差的检验
在分度圆附近花键长度内的左右两齿面上检验。5.4.4量棒测量尺寸M值的检验
5.4.4.1测量用量棒直径(Di、Dre)及量棒测量尺寸M值(Mrimin,Mrimx,MRemin,MRemax)见GB/T3478.6~3478.8。
5.4.4.2测量用量棒按GB/T3478.9的规定。当实际选用的量棒直径与GB/T3478.9中所列直径不同时,其M值应按实际选用的量棒直5.4.4.3
径计算。
4在同一外花键上实际测得的M值(最大值和最小值),应在规定的极限范围内。5.4.4.4
5.4.5公法线平均长度W值的检验5.4.5.1外花键用公法线平均长度W值和跨齿数K见GB/T3478.63478.8。2在同一外花键上实际测得的公法线长度取平均值,应在规定的极限范围内。5.4.5.2
GB/T3478.5—2008
6检验方法的选择与标注
6.1花键齿槽宽和齿厚的检验方法的选择,由产品设计人员根据产品的结构特点、功能要求确定,或由供方工艺条件或双方检验手段等情况确定。6.2对花键零件进行逐件检验、首件检验、抽查检验或定期检验等规定,应根据花键零件的重要程度和工艺质量稳定情况确定并纳人工艺文件中。6.3检验方法选定后,应在花键零件图上或供需双方的协议上相应地标注下列项目,可采用表格形式与花键其他参数一起标注,也可直接写入技术要求中。6.3.1采用基本方法检验时,应标注:内花键:
a)作用齿槽宽最小值Emin;
b)实际齿槽宽最大值Em。
外花键:
a)作用齿厚最大值Smx
b)实际齿厚最小值Smin。
6.3.2采用方法A检验时,应标注:内花键:
a)作用齿槽宽最小值Emin
b)作用齿槽宽最大值Emax;
c)实际齿槽宽最大值Emax。
外花键:
a)作用齿厚最大值Smax;
b)作用齿厚最小值Smin;
c)实际齿厚最小值Smin。
6.3.3采用方法B检验时,应标注:内花键:
a)作用齿槽宽最小值Ein;
b)作用齿槽宽最大值E、max;
实际齿槽宽最大值Emx(工艺保证)。c)
外花键:
a)作用齿厚最大值Smx;
b)作用齿厚最小值Svmin
实际齿厚最小值Smin(工艺保证)。c)
6.3.4采用单项检验法时,应标注:内花键:
实际齿槽宽最小值Emin;
实际齿槽宽最大值Emx;
齿距累积公差F。;
齿形公差F。;
e)齿向公差F。
外花键:
a)实际齿厚最小值Smin;
实际齿厚最大值Smax;
齿距累积公差F,,
)齿形公差F。;
e)齿向公差FB。
GB/T3478.52008
6.3.5对于某些花键副,为了保证齿侧面有足够的接触面积,除采用上述三种综合检验法之一外,可同时选用单项公差的检验项目(F。,F。、F。)。此时,应在花键产品图样上标注出来。6.3.6对于花键副的侧隙,通常不必标注。但有作用侧隙极限值(Cmin,Cmax)要求时,应在其装配图上或相应技术文件中予以标注。9
小提示:此标准内容仅展示完整标准里的部分截取内容,若需要完整标准请到上方自行免费下载完整标准文档。
GB/T3478.5--2008
代替GB/T3478.5-—1995
圆柱直齿渐开线花键
(米制模数
齿侧配合)
第5部分:检验
Straight cylindrical involute splines-Metric module,side fit-Part 5:Inspection
(ISO 4156-3:2005,Straight cylindrical involute splines-Metric module,side fit-Part 3:Inspection,MOD)2008-09-22发布
数码防伪
中华人民共和国国家质量监督检验检疫总局中国国家标准化管理委员会
2009-05-01实施
GB/T3478《圆柱直齿渐开线花键(米制模数齿侧配合)》分为九个部分:一第1部分:总论;
—一第2部分:30°压力角尺寸表;—第3部分:37.5°压力角尺寸表;一第4部分:45°压力角尺寸表;—第5部分:检验;
第6部分:30°压力角M值和W值;—第7部分:37.5°压力角M值和W值;第8部分:45°压力角M值和W值;一第9部分:量棒。
本部分为GB/T3478的第5部分。
GB/T3478.5—2008
本部分修改采用IS04156-3:2005《圆柱直齿渐开线花键(米制模数齿侧配合)第3部分:检验》,主要差异如下:
一将ISO4156-3:2005的8.5量棒直径Dk和DR计算、8.6棒间距Mg和跨棒距Mr的计算及第9章外花键公法线平均长度W的计算内容分别纳人GB/T3478第6部分、第7部分和第8部分;
一将ISO4156-3:2005第10章的量规设计部分放人附录A中;增加了单向检验法;
一增加了分析性检验,并将ISO4156-3:2005附录分度误差分析内容纳入5.4中。本部分是对GB/T3478.5一1995《圆柱直齿渐开线花键检验方法》的修订。本部分与GB/T3478.5--1995相比主要差异如下:一一修改了标准名称,由《圆柱直齿渐开线花键检验方法》改为《圆柱直齿渐开线花键(米制模数齿侧配合)第5部分:检验》;
一修改了原标准中的错误,并按GB/T1.1做了编辑性的修改;一增添附录A量规设计内容,方便使用。本部分的附录A为规范性附录。
本部分由全国机器轴与附件标准化技术委员会提出并归口。本部分起草单位:中机生产力促进中心、哈尔滨东安发动机制造公司、石家庄链轮总厂、中国第二重型机械集团公司、太原重工股份有限公司。本部分主要起草人:明翠新、常宝印、许文江、谭仁万、王晓凌、邓高见。本部分所代替标准的历次版本发布情况为:-GB/T3478.5—1995。
1范围www.bzxz.net
圆柱直齿渐开线花键
(米制模数齿侧配合)
第5部分:检验
GB/T3478的本部分规定了圆柱直齿渐开线花键的检验方法。GB/T3478.5—2008
本部分适用于按GB/T3478.1制造的花键的检验,也可供圆柱直齿渐开线花键量规检验时参考。2规范性引用文件
下列文件中的条款通过GB/T3478的本部分的引用而成为本部分的条款。凡是注日期的引用文件,其随后所有的修改单(不包括勘误的内容)或修订版均不适用于本部分,然而,鼓励根据本部分达成协议的各方研究是否可使用这些文件的最新版本。凡是不注日期的引用文件,其最新版本适用于本部分。
GB/T1957光滑极限量规技术条件GB/T3478.1圆柱直齿渐开线花键(米制模数齿侧配合)第1部分:总论(GB/T3478.1-2008,ISO4156-1:2005,MOD)
GB/T3478.6圆柱直齿渐开线花键(米制模数齿侧配合)第6部分:30°压力角M值和W值GB/T3478.7圆柱直齿渐开线花键(米制模数齿侧配合)第7部分:37.5°压力角M值和W值
GB/T3478.8圆柱直齿渐开线花键(米制模数齿侧配合)第8部分:45°压力角M值和W值GB/T3478.9圆柱直齿渐开线花键(米制模数齿侧配合)第9部分:量棒GB/T13924渐开线圆柱齿轮精度检验细则3标准温度
测量的标准温度为20℃。
4花键大径和小径的检验
4.1内花键小径D:的极限尺寸可用普通光滑塞规的通规和止规检验,也可用其他方法测量。4.2外花键大径D的极限尺寸可用普通光滑环规的通规和止规检验,也可用其他方法测量。4.3使用的普通光滑塞规和环规应符合GB/T1957的规定。4.4内花键大径Dei、外花键小径Di、齿根圆弧最小曲率半径可由工艺保证。必要时,应予检验。5内花键齿槽宽和外花键齿厚以及渐开线终止圆直径和渐开线起始圆直径的检验在GB/T3478.1中规定了三种综合检验法和一种单项检验法共四种检验方法,用来检验齿槽宽和齿厚的四个极限尺寸(见图1),以及渐开线终止圆直径最小值Drimin和起始圆直径最大值Dremx检验齿槽宽和齿厚用的渐开线花键量规见附录A。1
GB/T3478.5—2008
齿相宽和齿厚
作用尺寸和实际尺寸
E或S(0.5元m)
Sw ais
实际尺寸公差带
作用尺寸公差
5.1基本方法
基本方法
或棒间距
非全齿止规
辅助尺寸
辅助尺寸
综合通规
综合通规
辅助尺寸
辅助尺寸
非全齿止规
或跨棒距或W值
综合检验法
方法A
或棒间距
非全齿止规
综合止规
辅助尺寸
综合避规
综合通规
辅助尺寸
综合止规
非全齿止规
或跨棒距或W值
图1综合检验法和单项检验法
方法B
辅助尺寸
综合止规
辅助尺寸
综合通规
综合通规
辅助尺寸
综合止规
辅助尺寸
单项检验法
或棒间距
非全齿止规
辅助尺寸
非全齿通规
或棒间距
齿距易积误差、齿
形误差、齿向误差
齿距翠积误差、齿
形误差、齿向误差
或跨棒距或W值
非全齿通规
输助尺寸
非全齿止规
或跨棒距或W值
用综合通端花键量规(塞规或环规)控制内花键作用齿槽宽最小值E,min或外花键作用齿厚最大值S,max,从而控制作用侧隙的最小值Cmin。同时,用非全齿止端花键量规(塞规或环规)或用测量M值(棒间距Mri或跨棒距Mre),对外花键可2
GB/T3478.5—2008
用测量公法线平均长度W值),控制内花键实际齿槽宽最大值E或外花键实际齿厚最小值Smin,从而控制内、外花键的最小实体尺寸。5.2方法A
在基本方法的基础上增加用综合止端花键量规(塞规或环规)控制内花键作用齿槽宽最大值Em或外花键作用齿厚最小值Smin,从而控制作用侧隙的最大值Cmax。这种方法适用于双向转动并有回程要求的传动机构。5.3方法B
用综合通端花键量规和综合止端花键量规(塞规或环规)分别控制内花键作用齿槽宽最小值E,mi和最大值Emax或外花键作用齿厚的最大值S、mx和最小值Smin,从而控制作用侧隙的最小值Cvmin和最大值Cmx
这种方法是须在采用方法A时,经过批量生产证明,工艺质量稳定后,方可采用。若工艺质量出现波动,可能影响产品质量时,还应采用方法A。5.4单项检验法
用非全齿通规和非全齿止规,或测量棒间距MRi,控制内花键实际齿槽宽最大值Ex和最小值Emin;用非全齿通规和非全齿止规,或测量跨棒距M或公法线平均长度W值,控制外花键实际齿厚最大值Smax和最小值Smin。
同时,用测量齿距累积误差、齿形误差和齿向误差,控制综合误差,这种方法适用于单件或小批量生产、工艺分析、质量分析、无量规,以及因尺寸偏大和偏小而无法制造综合量规的花键。
5.4.1用于零件的验收
这种方法适用于无综合量规或无法制造综合量规的花键产品(如单件生产、小批量生产、直径大的花键)。
5.4.2用于分析性检验
5.4.2.1分析性检验的目的
当一个零件被量规拒收或一对花键工作状况不良时,可用分析性检验找出零件拒收及工作状态不良的原因(见表1),以便提高产品质量。在进行分析性检验时,建议用分度误差代替齿距累积误差。表1零件拒收及工作状态不良的原因序号
综合通端花键盘规拒收
综合止端花键量规拒收
非全齿止端花键量规拒收
接触齿数少,各齿受力不均匀
沿齿高接触不良
沿齿向接触不良
注:序号5不适用于内花键为直线齿形的花键。原因
1)E,
2)综合误差超差
1)E,>Evmx;S,
实际齿槽宽大于Emax
实际齿厚小于Sin
齿距累积误差超差
齿形误差超差
齿向误差超差
检测项目
Mgmin、MRux或W、齿距累积
误差或分度误差、齿形误差、
齿向误差
Mgi ax、MRe min或Wmin
Mri max、MRe min或Wmia
齿距累积误差或分度误差
齿形误差
齿向误差
GB/T3478.5—-2008
5.4.2.2分度误差的确定
5.4.2.2.1由于齿距累积误差包括了分度误差和花键实际轴线相对于加工基准或测量基准的偏心两部分,该偏心对齿侧配合的花键用综合量规检验时没有影响。因此,应将分度误差同花键的偏心分离开来。
5.4.2.2.2分度误差可以用精确的分度装置测出齿距误差后,按下面方法分离出来。当花键的实际轴线偏离其理想轴线时,由于不同轴(径向偏心量)引起的附加误差为:E,cosi,+β)
式中:
E,-径向偏心量;
i—被测量花键齿的齿序号,其数值为0,1,2一1;E.——理论齿距角,8,=360z;
β一与偏心量E,的偏斜方向和第一个被测齿位置有关的相位角。E,和β最大概率的值可由对被测花键的误差曲线进行谐波分析来确定。这种分析将得出一个付立叶级数的一些系数的数值,该级数的一般形式可写成:f.(i)=A+A,cos(ie,)+βsin(i)+A2cos(zie,)+B2sin(zie)+.....对于分离分度误差,只需Ac、A1、B,即可。tanβ - B
E,=A/cosβ=-B/sinβ-A+B
(计算机谐波分析程序可直接给出E和β)A。—测出的误差曲线的平均高度。5.4.2.2.3分度误差确定示例
示例1:12齿花键在精密分度装置上的测量结果见图2。E,=360/12=30°偏心引起的误差
测出的分度误差
剩下的分度误差
谐波分析的步骤见表2和表3。
罚出误差的平均高度
齿序号
齿序号
测出的分度误差
示例1的计算结果
f.(i)cos(ie,)
f.(i)sin(i,)
GB/T3478.5—2008
单位为微米
考虑偏心引起的
分度误差”
A+E,cos(ie, +)
剩下的分度误差
a如果A,<0,在计算表2中③时,必须将β加180°,以便保证计算出的误差曲线的相位角与测出的误差曲线的相位角相一致。
由表2中①~④得:
A。=2②/z=+24/12=+2
A=2Z③/z=2×17.124/12=2.854
B,2@/z=2×(30.588)/12-5.098
E.=A+B=5.842
β=tan-1(-B,/A,)=tan-1(5.098/2.854)=60.7587°即可求出表2中③和③。结果见图3和表3。4
910立齿序号
GB/T3478.5—2008
分度误差极值
表3示例1的分度误差
偏心量
正的(峰值)
负的(谷值)
分度误差
单位为微米
从示例1可以看出:该花键测出的齿距累积误差为十10一(-6)=16μm,而真正影响花键配合和可能导致综合通端花键量规拒收的分度误差只有8.11μm。示例2:示例1的同一花键,将示例1的4号齿作为0号齿时,其误差测量结果见图4,谐波分析的步骤见表4。
齿序号
a同表2。
剩下的分度误差
测出的分度误差
测出的分度误差
信心引起的误差
出误差的平均高度
齿序号
表4示例2的计算结果
f.(i)cos(ie,)
f.(i)sin(ie,)
单位为微米
考虑偏心引起的
分度误差”
A+E,cos(i,+)
剩下的分度误差
由表4中①~④得:
A。=②/z=+24/12=+2
A,=2③/=2×(-35.052)/12=-5.842B=2④/z=2×0.464/12=+0.0773
E.=A+B=5.842
因A,<0,令β=tan~1(-B,/A,)+180°=0.7581°+180°=180.7581°即可求出表4中③和。结果见图5和表5。3
分度误差极值
表5示例2的分度误差
偏心量
正的(峰值)
负的(谷值)
分度误差
GB/T3478.5-2008
齿序号
单位为微米
比较示例1、示例2可以看出:无论齿序号如何改变,对谐波分析结果没有影响。5.4.3齿距累积误差、齿形误差、齿向误差和齿圈径向跳动的检验齿距累积误差、齿形误差、齿向误差和齿圈径向跳动的检验方法与齿轮的检验方法相同,见GB/T13924。
5.4.3.1齿距累积误差的检验
一般在分度圆附近、键长中部检验。5.4.3.2齿形误差的检验
在渐开线起始圆直径最大值Dremax与大径之间或渐开线终止圆直径最小值Drimin与小径之间(不包括齿棱)检验。
5.4.3.3齿向误差的检验
在分度圆附近花键长度内的左右两齿面上检验。5.4.4量棒测量尺寸M值的检验
5.4.4.1测量用量棒直径(Di、Dre)及量棒测量尺寸M值(Mrimin,Mrimx,MRemin,MRemax)见GB/T3478.6~3478.8。
5.4.4.2测量用量棒按GB/T3478.9的规定。当实际选用的量棒直径与GB/T3478.9中所列直径不同时,其M值应按实际选用的量棒直5.4.4.3
径计算。
4在同一外花键上实际测得的M值(最大值和最小值),应在规定的极限范围内。5.4.4.4
5.4.5公法线平均长度W值的检验5.4.5.1外花键用公法线平均长度W值和跨齿数K见GB/T3478.63478.8。2在同一外花键上实际测得的公法线长度取平均值,应在规定的极限范围内。5.4.5.2
GB/T3478.5—2008
6检验方法的选择与标注
6.1花键齿槽宽和齿厚的检验方法的选择,由产品设计人员根据产品的结构特点、功能要求确定,或由供方工艺条件或双方检验手段等情况确定。6.2对花键零件进行逐件检验、首件检验、抽查检验或定期检验等规定,应根据花键零件的重要程度和工艺质量稳定情况确定并纳人工艺文件中。6.3检验方法选定后,应在花键零件图上或供需双方的协议上相应地标注下列项目,可采用表格形式与花键其他参数一起标注,也可直接写入技术要求中。6.3.1采用基本方法检验时,应标注:内花键:
a)作用齿槽宽最小值Emin;
b)实际齿槽宽最大值Em。
外花键:
a)作用齿厚最大值Smx
b)实际齿厚最小值Smin。
6.3.2采用方法A检验时,应标注:内花键:
a)作用齿槽宽最小值Emin
b)作用齿槽宽最大值Emax;
c)实际齿槽宽最大值Emax。
外花键:
a)作用齿厚最大值Smax;
b)作用齿厚最小值Smin;
c)实际齿厚最小值Smin。
6.3.3采用方法B检验时,应标注:内花键:
a)作用齿槽宽最小值Ein;
b)作用齿槽宽最大值E、max;
实际齿槽宽最大值Emx(工艺保证)。c)
外花键:
a)作用齿厚最大值Smx;
b)作用齿厚最小值Svmin
实际齿厚最小值Smin(工艺保证)。c)
6.3.4采用单项检验法时,应标注:内花键:
实际齿槽宽最小值Emin;
实际齿槽宽最大值Emx;
齿距累积公差F。;
齿形公差F。;
e)齿向公差F。
外花键:
a)实际齿厚最小值Smin;
实际齿厚最大值Smax;
齿距累积公差F,,
)齿形公差F。;
e)齿向公差FB。
GB/T3478.52008
6.3.5对于某些花键副,为了保证齿侧面有足够的接触面积,除采用上述三种综合检验法之一外,可同时选用单项公差的检验项目(F。,F。、F。)。此时,应在花键产品图样上标注出来。6.3.6对于花键副的侧隙,通常不必标注。但有作用侧隙极限值(Cmin,Cmax)要求时,应在其装配图上或相应技术文件中予以标注。9
小提示:此标准内容仅展示完整标准里的部分截取内容,若需要完整标准请到上方自行免费下载完整标准文档。
标准图片预览:





- 热门标准
- 国家标准(GB)
- GB/T2828.1-2012 计数抽样检验程序 第1部分:按接收质量限(AQL)检索的逐批检验抽样计划
- GB/T18204.4-2000 公共场所毛巾、床上卧具微生物检验方法细菌总数测定
- GB/T23892.3-2009 滑动轴承 稳态条件下流体动压可倾瓦块止推轴承 第3部分:可倾瓦块止推轴承计算的许用值
- GB/T11839-1989 二氧化铀芯块中硼的测定 姜黄素萃取光度法
- GB/T6122.1-2002 圆角铣刀 第1部分:型式和尺寸
- GB/T7433-1987 对称电缆载波通信系统抗无线电广播和通信干扰的指标
- GB/T21238-2007 玻璃纤维增强塑料夹砂管
- GB/T28809-2012 轨道交通 通信、信号和处理系统 信号用安全相关电子系统
- GB/T9124.1-2019 钢制管法兰 第1部分:PN 系列
- GB17945-2024 消防应急照明和疏散指示系统
- GB15603-2022 危险化学品仓库储存通则
- GB6819-1996 溶解乙炔
- GB/T9239-1988 刚性转子平衡品质 许用不平衡的确定
- GB/T15917.3-1995 金属镝及氧化镝化学分析方法 对氯苯基荧光酮--溴化十六烷基三甲基胺分光光度法测定钽量
- GB/T5738-1995 瓶装酒、饮料塑料周转箱
- 行业新闻
请牢记:“bzxz.net”即是“标准下载”四个汉字汉语拼音首字母与国际顶级域名“.net”的组合。 ©2025 标准下载网 www.bzxz.net 本站邮件:bzxznet@163.com
网站备案号:湘ICP备2025141790号-2
网站备案号:湘ICP备2025141790号-2