- 您的位置:
- 标准下载网 >>
- 标准分类 >>
- 石油化工行业标准(SH) >>
- SH/T 1486.2-2008 石油对二甲苯纯度及烃类杂质的测定 气相色谱法(外标法)
标准号:
SH/T 1486.2-2008
标准名称:
石油对二甲苯纯度及烃类杂质的测定 气相色谱法(外标法)
标准类别:
石油化工行业标准(SH)
标准状态:
现行-
发布日期:
2008-04-23 -
实施日期:
2008-10-01 出版语种:
简体中文下载格式:
.rar.pdf下载大小:
3.13 MB

点击下载
标准简介:
标准下载解压密码:www.bzxz.net
SH/T 1486.2-2008 石油对二甲苯纯度及烃类杂质的测定 气相色谱法(外标法) SH/T1486.2-2008

部分标准内容:
ICS71.080.15
受控文件
OICONTROLLED
中华人民共和国石油化工行业标准SH/T 1486. 2--2008
石油对一甲苯纯度及烃类杂质的测定气相色谱法(外标法)
Petroleum p-ylene
---Determination of purity and hydrocarbon impurities--Gas chromatography and exterhal calibratiom2008-04-23发布
中华人民共和国国家发展和改革委员会2008-10-01实施
SH/T1486分为如下几部分:
第1部分:石油对二甲苯;
SH/T1486.2—2008
一第2部分:石油对二甲苯纯度及烃类杂质的测定气相色谱法(外标法)。本部分为SH/T1486的第2部分。
本标准修改采用ASTMD5917--2002《气相色谱法测定单环芳烃中微量杂质的标准试验方法-(外标法)》(英文版)。
本标准与ASTMD5917的主要差异为:1.载气增加了氮气。
2.增加了柱B及相应操作条件。
3.进样量由1.0uL改为0.6μL~1.0uL。4.采用了自行测定的重复性限。本标准的附录A为资料性目录。
本标准由中国石油化工集团公司提出。本标准由全国化学标准化技术委员会石油化学分会(SAC/TC63/SC4)归口。本标准起草单位:中国石油化工股份有限公司上海石油化工研究院。本标准主要起草人:张育红、李薇。本标准2008年首次发布。
1范围
石油对二甲苯纯度及烃类杂质的测定气相色谱法(外标法)
SH/T1486.2—2008
1.1本标准规定了用气相色谱法(外标法)测定石油对二甲苯的纯度及烃类杂质含量。1.2本标准适用于测定纯度不低于99%(质量分数)的对二甲苯,以及浓度范围为0.001%~1.000%(质量分数)的C,~C非芳烃、苯、甲苯、乙苯、二甲苯、C。~C芳烃等烃类杂质。1.3本标准并不是旨在说明与其使用有关的安全问题,使用者有责任采取适当的安全和健康措施,并保证符合国家有关法规的规定。2规范性引用文件
下列文件中的条款通过本标准的引用而构成本标准的条款。凡是注日期的引用文件,其随后所有的修改单(不包括勘误的内容)或修订版均不适用于本标准,然而,鼓励根据本标准达成协议的各方研究是否可使用这些文件的最新版本。凡是不注日期的引用文件,其最新版本适用于本标准。3工业用化学产品采样安全通则(GB/T3723-1999,ISO31651976,idt)GB/T3723
液体化工产品采样通则
GB/T6680
GB/T8170
3方法提要
数据修约规则
在本标准规定的条件下,将适量试样注入配置氢火焰离子化检测器(FID)的色谱仪。对二甲苯与各杂质组分在色谱柱上被有效分离,测量除对二甲苯外所有峰的面积,以外标法计算各杂质的含量。用100.00减去杂质的总量,以计算对二甲苯的纯度。4试剂与材料
4.1载气:氨气、氢气或氮气,纯度≥99.99%(体积分数)。4.2燃烧气:氢气,纯度≥99.99%(体积分数)。4.3助燃气:空气,无油。
4.4高纯度对二甲苯:纯度不低于99.999%。一般得到的对二甲苯纯度低于99.9%,可通过重结晶方法进行提纯:将一定量的对二甲苯置于(-10±5)℃防爆冰箱中,当约有1/2~3/4对二甲苯结晶时(此过程大约为5h),将样品取出,倾出液体部分,余下的晶体部分为纯化的对二甲苯。待对二甲苯晶体融化后,重复此重结晶操作,直到用气相色谱检查无杂质峰出现。4.5标准试剂
标准试剂供配制校准混合物用,包括:正王烷、苯、甲苯、乙苯、邻二甲苯、间二甲苯和异丙苯。如有必要,也可将对二乙苯配人校准混合物。试剂纯度应不低于99%(质量分数)。5仪器
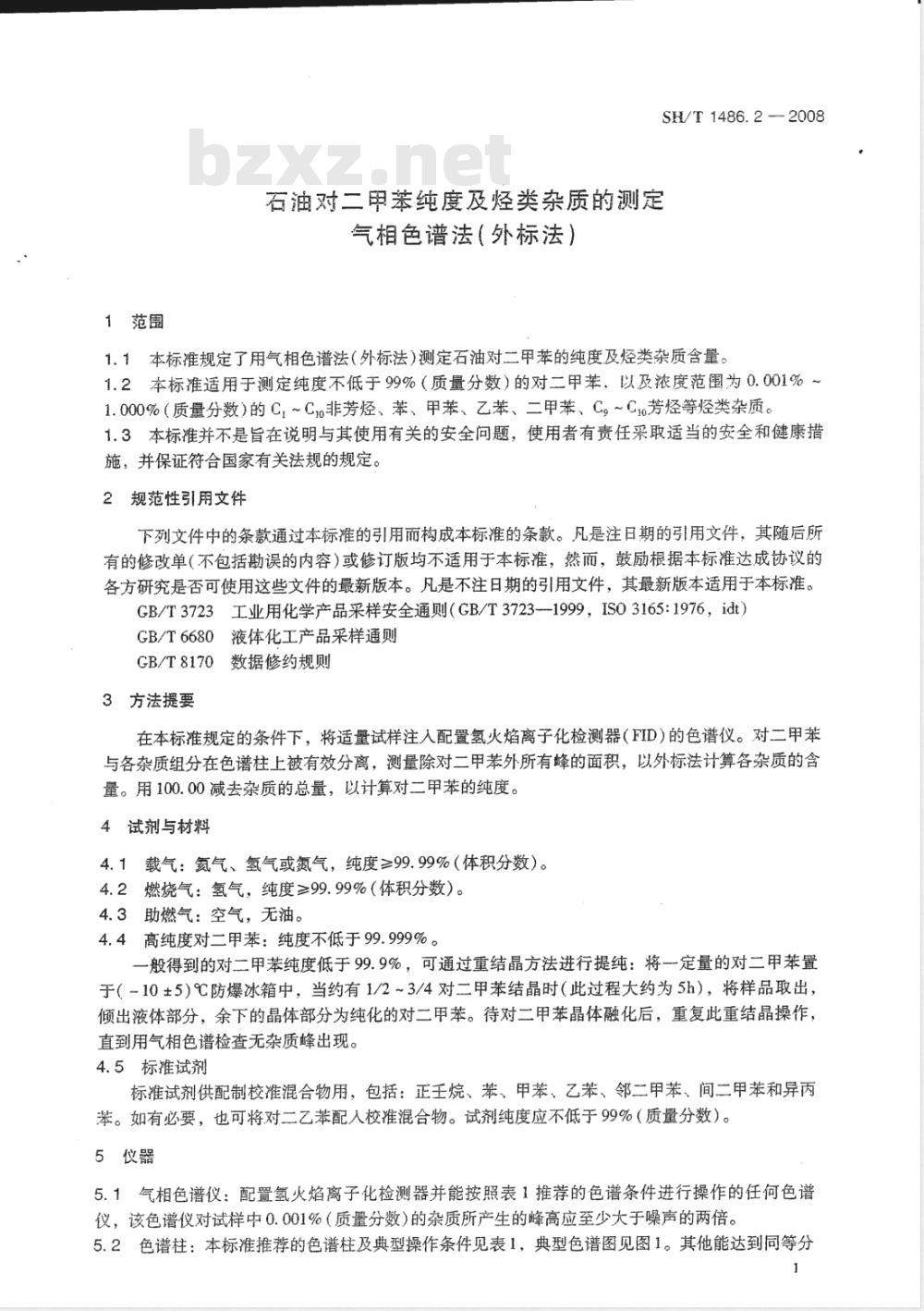
5.1气相色谱仪:配置氢火焰离子化检测器并能按照表1推荐的色谱条件进行操作的任何色谱仪,该色谱仪对试样中0.001%(质量分数)的杂质所产生的峰高应至少大于噪声的两倍。5.2色谱柱:本标准推荐的色谱柱及典型操作条件见表1,典型色谱图见图1。其他能达到同等分1
SH/T1486.2—2008
离程度的色谱柱和操作条件也可使用,注1:样品中非芳烃包括在中紫之前流出的所有组分(兼除外)。如果样品中的装不能以非势烃中分离出来。则将苯计人非芳烃。
注2:将乙亲和间二甲苯杂质组芬从对二甲苯中完全分离是比较困难的。本标准所使用的色谱条件应确保杂质和对二甲苯两峰峰谷到基线的距高不超过该杂质峰峰高的50%。pA
正壬烷;
2苯;
甲苯;
4-乙苯;
一对二甲苯;
色谱柱
柱管材质
固定相
柱长,m
柱内径,mm
液膜厚度,μm
线速度(145℃),tm/s
载气流量,mL/min
检测器
简二甲苯;
异丙苯;
邻二甲苯:
对乙苯。
图1典型色谱图(He为载气)
表1推荐的色谱柱及典型操作条件柱A
熔融石英
聚艺三醇(交联)
氢火焰离子化检测器
汽化室温度,℃
检测器温度,℃
进样量,
分流比
表1续)
初始温度:60℃
保持时间:10min
升温速率:5%/min-
终止温度:150%
保持时间:10min
注:当试样中有对二乙苯等高沸点组分时,不宜选用等温操作条件。5.3进样系统:微量注射器(110)或自动液体进样装置。5.4记录仪:积分仪或色谱工作站。菜样
按CB/T3723和GB/T6680所规定的7测定步骤
要求采取样品。
7.1设置操作条件
按照仪器操作说明书,在气相色谱仪上安装并老化色谱柱。仪器,待仪器稳定后即可进行测定。72校正因子的测定
SH/T1486.2-2008
照表1所示的典型操作条件调节
性杂质(4.5)的校准混合物,称准至0.0001g。配72.1用称量法配制含有高纯度对苯与代
制的对甲苯纯度和杂质含量应与待测试样相近(可适当分步稀释表2所示为典型校准混合物
浓度,正王烷代表非芳烃组分异丙苯代表碳九或碳无以上的芳怪组分((对二乙苯除外)。
表2典型的校准混合物衣度
对二甲苯
邻二单苯
异丙苯
正王烷
间二甲苯
对二乙苯\
“为25℃时的密度。
“如试样中无对二乙苯等高沸点组分,推荐体积
(99.6099262mL
2苯)%含量(木含对二乙苯)%
(质量分数)
不必将对二乙苯配人校准混合物。【质量分数)
准确抽取适量的一定温度下的校准混合物并注人色谱仪,测量除对7.2.2在推荐的色谱条件下,
二甲苯外所有峰的面积,重复测定三次,按式(1)计算各杂质的质量校正因子(f)。取其平均值作为该杂质的f,保留3位有效数字。非芳烃的校正因子按正王烷的校正因子计算。碳九或碳九以上3
SH/T1486.2-2008
芳烃(对二乙苯除外)的校正因子按异丙苯的校正因于计算。如校准混合物中有对二乙苯,则对二乙苯的校正因子用于样品中对二乙苯的计算。C
式中:
C.—一校准混合物中杂质i的含量,%(质量分数);A校准混合物中杂质讠的峰面积。7.2.3按式(2)计算各质量校正因子的变异系数CVS
CV,=100
式中:
S,f:的标准偏差;
ff的平均值。
各组分的质量校正因子的变异系数CV应不大于10%。7.3试样测定
(1)
在相同色谱条件下,准确抽取与质量校正因子测定时相同进样体积的对二甲苯试样注人色谱仪,测量除对二甲苯外所有峰的面积,其中对非芳烃组分求和并报告其总面积。注1:测定试样时,试样温度应与校准混合物的温度保持一致。注2:对于主峰上的间二甲苯拖尾峰,采用切线方式积分。8结果计算
8.1试样中各杂质含量C,以%(质量分数)表示,按式(3)计算:C,=f×A
式中:
—试样中杂质组分讠的质量校正因子;A试样中杂质组分i的峰面积。
8.2对二甲苯纯度P,以%(质量分数)表示,按式(4)计算:P=100.00-Z C
注:如果待测试样中有未知杂质或未被检出的杂质,本方法则不能测定试样的绝对纯度。9分析结果的表述
9.1以两次重复测定结果的算术平均值报告其分析结果,分析结果的数值修约按GB/T8170规定进行。
9.2报告每个杂质的质量分数应精确至0.001%,报告纯度的质量分数应精确至0.01%。10
童复性限
在同一实验室,由同一操作者使用相同设备,按相同的测试方法,并在短时间内对同一被测对象相互独立进行测试获得的两次独立测试结果的绝对差值不应超过下列重复性限(r),以超过重复性限(r)的情况不超过5%为前提:杂质组分0.0010%(质量分数)≤Y<0.010%(质量分数)≥0.010%(质量分数)
对二甲苯纯度99.0%(质量分数)≤Y<99.5%(质量分数)≥99.5%(质量分数)
为其平均值的15%
为其平均值的10%
为0.08%(质量分数)
为0.04%(质量分数)
报告应包括下列内容:
SH/T1486.2--2008
a)有关样品的全部资料,例如样品名称、批号、采样地点、采样日期、采样时间等。b)本标准代号。
c)分析结果。
d)测定中观察到的任何异常现象的细节及其说明。e)分析人员的姓名及分析日期等。5
SH/T1486.2-2008
(资料性附录)
本标准章条编号与ASTMD5917-02章条编号对照表A.1给出了标准章条编号与ASTMD5917-02章条编号对照一览表。表A.1.本标准章条编号与ASTMD5917-02章条编号对照本标准章条编号bzxz.net
对应的ASTMD5917-02
章条编号
本标准章条编号
对应的ASTM D5917-02
章条编号
小提示:此标准内容仅展示完整标准里的部分截取内容,若需要完整标准请到上方自行免费下载完整标准文档。
受控文件
OICONTROLLED
中华人民共和国石油化工行业标准SH/T 1486. 2--2008
石油对一甲苯纯度及烃类杂质的测定气相色谱法(外标法)
Petroleum p-ylene
---Determination of purity and hydrocarbon impurities--Gas chromatography and exterhal calibratiom2008-04-23发布
中华人民共和国国家发展和改革委员会2008-10-01实施
SH/T1486分为如下几部分:
第1部分:石油对二甲苯;
SH/T1486.2—2008
一第2部分:石油对二甲苯纯度及烃类杂质的测定气相色谱法(外标法)。本部分为SH/T1486的第2部分。
本标准修改采用ASTMD5917--2002《气相色谱法测定单环芳烃中微量杂质的标准试验方法-(外标法)》(英文版)。
本标准与ASTMD5917的主要差异为:1.载气增加了氮气。
2.增加了柱B及相应操作条件。
3.进样量由1.0uL改为0.6μL~1.0uL。4.采用了自行测定的重复性限。本标准的附录A为资料性目录。
本标准由中国石油化工集团公司提出。本标准由全国化学标准化技术委员会石油化学分会(SAC/TC63/SC4)归口。本标准起草单位:中国石油化工股份有限公司上海石油化工研究院。本标准主要起草人:张育红、李薇。本标准2008年首次发布。
1范围
石油对二甲苯纯度及烃类杂质的测定气相色谱法(外标法)
SH/T1486.2—2008
1.1本标准规定了用气相色谱法(外标法)测定石油对二甲苯的纯度及烃类杂质含量。1.2本标准适用于测定纯度不低于99%(质量分数)的对二甲苯,以及浓度范围为0.001%~1.000%(质量分数)的C,~C非芳烃、苯、甲苯、乙苯、二甲苯、C。~C芳烃等烃类杂质。1.3本标准并不是旨在说明与其使用有关的安全问题,使用者有责任采取适当的安全和健康措施,并保证符合国家有关法规的规定。2规范性引用文件
下列文件中的条款通过本标准的引用而构成本标准的条款。凡是注日期的引用文件,其随后所有的修改单(不包括勘误的内容)或修订版均不适用于本标准,然而,鼓励根据本标准达成协议的各方研究是否可使用这些文件的最新版本。凡是不注日期的引用文件,其最新版本适用于本标准。3工业用化学产品采样安全通则(GB/T3723-1999,ISO31651976,idt)GB/T3723
液体化工产品采样通则
GB/T6680
GB/T8170
3方法提要
数据修约规则
在本标准规定的条件下,将适量试样注入配置氢火焰离子化检测器(FID)的色谱仪。对二甲苯与各杂质组分在色谱柱上被有效分离,测量除对二甲苯外所有峰的面积,以外标法计算各杂质的含量。用100.00减去杂质的总量,以计算对二甲苯的纯度。4试剂与材料
4.1载气:氨气、氢气或氮气,纯度≥99.99%(体积分数)。4.2燃烧气:氢气,纯度≥99.99%(体积分数)。4.3助燃气:空气,无油。
4.4高纯度对二甲苯:纯度不低于99.999%。一般得到的对二甲苯纯度低于99.9%,可通过重结晶方法进行提纯:将一定量的对二甲苯置于(-10±5)℃防爆冰箱中,当约有1/2~3/4对二甲苯结晶时(此过程大约为5h),将样品取出,倾出液体部分,余下的晶体部分为纯化的对二甲苯。待对二甲苯晶体融化后,重复此重结晶操作,直到用气相色谱检查无杂质峰出现。4.5标准试剂
标准试剂供配制校准混合物用,包括:正王烷、苯、甲苯、乙苯、邻二甲苯、间二甲苯和异丙苯。如有必要,也可将对二乙苯配人校准混合物。试剂纯度应不低于99%(质量分数)。5仪器
5.1气相色谱仪:配置氢火焰离子化检测器并能按照表1推荐的色谱条件进行操作的任何色谱仪,该色谱仪对试样中0.001%(质量分数)的杂质所产生的峰高应至少大于噪声的两倍。5.2色谱柱:本标准推荐的色谱柱及典型操作条件见表1,典型色谱图见图1。其他能达到同等分1
SH/T1486.2—2008
离程度的色谱柱和操作条件也可使用,注1:样品中非芳烃包括在中紫之前流出的所有组分(兼除外)。如果样品中的装不能以非势烃中分离出来。则将苯计人非芳烃。
注2:将乙亲和间二甲苯杂质组芬从对二甲苯中完全分离是比较困难的。本标准所使用的色谱条件应确保杂质和对二甲苯两峰峰谷到基线的距高不超过该杂质峰峰高的50%。pA
正壬烷;
2苯;
甲苯;
4-乙苯;
一对二甲苯;
色谱柱
柱管材质
固定相
柱长,m
柱内径,mm
液膜厚度,μm
线速度(145℃),tm/s
载气流量,mL/min
检测器
简二甲苯;
异丙苯;
邻二甲苯:
对乙苯。
图1典型色谱图(He为载气)
表1推荐的色谱柱及典型操作条件柱A
熔融石英
聚艺三醇(交联)
氢火焰离子化检测器
汽化室温度,℃
检测器温度,℃
进样量,
分流比
表1续)
初始温度:60℃
保持时间:10min
升温速率:5%/min-
终止温度:150%
保持时间:10min
注:当试样中有对二乙苯等高沸点组分时,不宜选用等温操作条件。5.3进样系统:微量注射器(110)或自动液体进样装置。5.4记录仪:积分仪或色谱工作站。菜样
按CB/T3723和GB/T6680所规定的7测定步骤
要求采取样品。
7.1设置操作条件
按照仪器操作说明书,在气相色谱仪上安装并老化色谱柱。仪器,待仪器稳定后即可进行测定。72校正因子的测定
SH/T1486.2-2008
照表1所示的典型操作条件调节
性杂质(4.5)的校准混合物,称准至0.0001g。配72.1用称量法配制含有高纯度对苯与代
制的对甲苯纯度和杂质含量应与待测试样相近(可适当分步稀释表2所示为典型校准混合物
浓度,正王烷代表非芳烃组分异丙苯代表碳九或碳无以上的芳怪组分((对二乙苯除外)。
表2典型的校准混合物衣度
对二甲苯
邻二单苯
异丙苯
正王烷
间二甲苯
对二乙苯\
“为25℃时的密度。
“如试样中无对二乙苯等高沸点组分,推荐体积
(99.6099262mL
2苯)%含量(木含对二乙苯)%
(质量分数)
不必将对二乙苯配人校准混合物。【质量分数)
准确抽取适量的一定温度下的校准混合物并注人色谱仪,测量除对7.2.2在推荐的色谱条件下,
二甲苯外所有峰的面积,重复测定三次,按式(1)计算各杂质的质量校正因子(f)。取其平均值作为该杂质的f,保留3位有效数字。非芳烃的校正因子按正王烷的校正因子计算。碳九或碳九以上3
SH/T1486.2-2008
芳烃(对二乙苯除外)的校正因子按异丙苯的校正因于计算。如校准混合物中有对二乙苯,则对二乙苯的校正因子用于样品中对二乙苯的计算。C
式中:
C.—一校准混合物中杂质i的含量,%(质量分数);A校准混合物中杂质讠的峰面积。7.2.3按式(2)计算各质量校正因子的变异系数CVS
CV,=100
式中:
S,f:的标准偏差;
ff的平均值。
各组分的质量校正因子的变异系数CV应不大于10%。7.3试样测定
(1)
在相同色谱条件下,准确抽取与质量校正因子测定时相同进样体积的对二甲苯试样注人色谱仪,测量除对二甲苯外所有峰的面积,其中对非芳烃组分求和并报告其总面积。注1:测定试样时,试样温度应与校准混合物的温度保持一致。注2:对于主峰上的间二甲苯拖尾峰,采用切线方式积分。8结果计算
8.1试样中各杂质含量C,以%(质量分数)表示,按式(3)计算:C,=f×A
式中:
—试样中杂质组分讠的质量校正因子;A试样中杂质组分i的峰面积。
8.2对二甲苯纯度P,以%(质量分数)表示,按式(4)计算:P=100.00-Z C
注:如果待测试样中有未知杂质或未被检出的杂质,本方法则不能测定试样的绝对纯度。9分析结果的表述
9.1以两次重复测定结果的算术平均值报告其分析结果,分析结果的数值修约按GB/T8170规定进行。
9.2报告每个杂质的质量分数应精确至0.001%,报告纯度的质量分数应精确至0.01%。10
童复性限
在同一实验室,由同一操作者使用相同设备,按相同的测试方法,并在短时间内对同一被测对象相互独立进行测试获得的两次独立测试结果的绝对差值不应超过下列重复性限(r),以超过重复性限(r)的情况不超过5%为前提:杂质组分0.0010%(质量分数)≤Y<0.010%(质量分数)≥0.010%(质量分数)
对二甲苯纯度99.0%(质量分数)≤Y<99.5%(质量分数)≥99.5%(质量分数)
为其平均值的15%
为其平均值的10%
为0.08%(质量分数)
为0.04%(质量分数)
报告应包括下列内容:
SH/T1486.2--2008
a)有关样品的全部资料,例如样品名称、批号、采样地点、采样日期、采样时间等。b)本标准代号。
c)分析结果。
d)测定中观察到的任何异常现象的细节及其说明。e)分析人员的姓名及分析日期等。5
SH/T1486.2-2008
(资料性附录)
本标准章条编号与ASTMD5917-02章条编号对照表A.1给出了标准章条编号与ASTMD5917-02章条编号对照一览表。表A.1.本标准章条编号与ASTMD5917-02章条编号对照本标准章条编号bzxz.net
对应的ASTMD5917-02
章条编号
本标准章条编号
对应的ASTM D5917-02
章条编号
小提示:此标准内容仅展示完整标准里的部分截取内容,若需要完整标准请到上方自行免费下载完整标准文档。

标准图片预览:





- 其它标准
- 热门标准
- 石油化工行业标准(SH)
- SH/T0663-1998 汽油中某些醇类和醚类测定法(气相色谱法)
- SH/T1485.1-1995 工业用二乙烯苯
- SH/T3150-2007 石油化工搅拌器工程技术规定
- SH/T0618-1995 高剪切条件下的润滑油动力粘度测定法(雷范费尔特法)
- SHS03017-2004 圆盘反应器维护检修规程
- SHS09012-2004 闭式曝气机维护检修规程
- SH/T0513-1992 汽油机油高温氧化和磨损评定法(MS程序ⅢD法)
- SH/T0648-1997 水冷二冲程汽油机油--清净性及一般性能评定法
- SH/T0113-1992 压延机用润滑脂
- SH/T0292-1992 冷冻机油氟氯烷浊点测定法
- SH/T0589-1994 石油蜡转变温度测定法(差示扫描量热法)
- SHS06006-2004 电源装置维护检修规程
- SH/T0605-1994 润滑油中钼含量测定法(原子吸收光谱法)
- SH/T0669-1998 风冷二冲程汽油机油排气系统堵塞评定法
- SH/T1487-1992 芳烃溴指数的测定 电位滴定法
- 行业新闻
请牢记:“bzxz.net”即是“标准下载”四个汉字汉语拼音首字母与国际顶级域名“.net”的组合。 ©2009 标准下载网 www.bzxz.net 本站邮件:bzxznet@163.com
网站备案号:湘ICP备2023016450号-1
网站备案号:湘ICP备2023016450号-1