- 您的位置:
- 标准下载网 >>
- 标准分类 >>
- 铁路运输行业标准(TB) >>
- TB 574-1975 铁路钢桥产品技术条件
标准号:
TB 574-1975
标准名称:
铁路钢桥产品技术条件
标准类别:
铁路运输行业标准(TB)
标准状态:
现行-
发布日期:
1976-01-01 -
实施日期:
1976-01-01 出版语种:
简体中文下载格式:
.rar.pdf下载大小:
6.80 MB
替代情况:
TB 574-1964
点击下载
标准简介:
标准下载解压密码:www.bzxz.net
本技术条件使用与铁路(包括公铁两用)铆接、焊接及栓接钢桥 TB 574-1975 铁路钢桥产品技术条件 TB574-1975
部分标准内容:
中华人民共和国铁道部
部标准
铁路钢桥产品技术条件
TB574-75
中华人民共和国铁道部
部标准
铁路钢桥产品技术条件
TB 674--75
I代替TB574-641
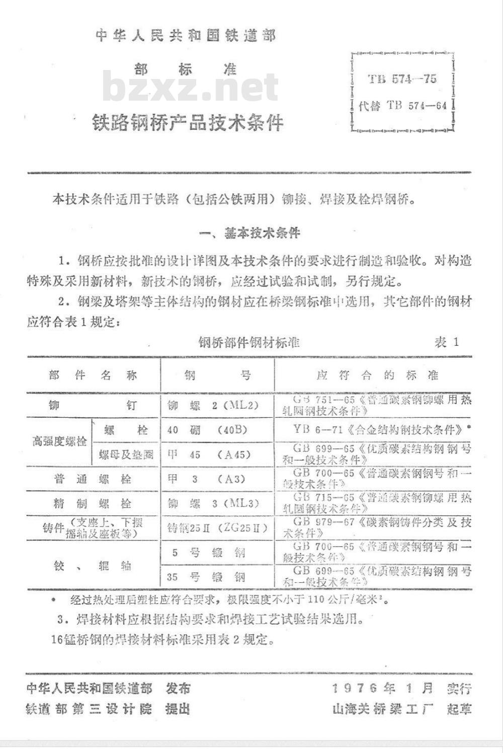
本技术条件适用于铁路(包括公铁两用)接、焊接及栓焊钢桥。一、基本技术条件
1。钢桥应按批准的设计详图及本技术条件的要求进行制造和验收。对构造特殊及采用新材料,新技术的钢桥,应经过试验和试制,另行规定。2。钢梁及塔架等主体结构的钢材应在桥梁钢标准中选用,其它部件的钢材应符合表1规定:
钢桥部件钢材标准
高强度螺栓
螺母及垫圈
普通螺栓
猜制螺栓
铸件(条座上、下摆
摇辅及座板等)
2(ML2)
(A45)
3(ML3)
铸钢25Ⅱ
(ZG25I)
应符合
的标准
GB751--65《普通碳素钢铆螺用热轧圆钢技术条件》
YB6--71《合金结构钢技术条件》GB699-65《优质碳素结构钢钢号和一般技术条件》
GB700-65《普通碳素钢钢号和
般技术条件》
GB715-65《普通碳素钢铆螺用热轧圆钢技术条件》
GB979-67《碳素钢铸件分类及技术条件》
GB700-65(普通碳素钢钢号和-
般技术条件》
GB699--65《优质碳素结构钢钢号和-一般技术条件》
经过热处理后塑性应符合要求,极限强度不小于110公斤/毫米?。3。焊接材料应根据结构要求和焊接工艺试验结果选用。16锰桥钢的焊接材料标准采用表2规定。中华人民共和国铁道部发布
铁道部第三设计院提出
1976年1月实行
山海关桥梁工厂
共10页第2页
TB574-75
16锰桥钢的焊接材料标准
焊08特(H08E)、焊10锰2(H10M2)T427G,T507GT502G
剂-431
4。材料检验:
应符合
YB199—63《焊条用钢丝》
GB981-67《低碳钢及低合金高强度钢焊条》
制造钢桥的钢材,焊接材料和涂料都应有出厂技术证明书,使用前应进行抽样检验。检验方法按有关标准的规定进行。制造主体结构的钢材,应逐件进行外观检查。检验不合格者可按具体情况处理。5。栓焊梁工地接头摩擦系数应保证在0.45以上。检查验收标准另订。6。量具检定:
制造钢梁所使用的计量器具应按规定的周期进行检定,钢钢尺必须经省、市计量机构检定合格后方可使用。二、工艺要求
7。钢梁部件的剪切和焰割边缘应进行修正。8。自动、半自动理弧焊接或手工低氢焊条焊接的料件,组装前应对施焊部位进行彻底除锈、除油。
9。自动、半自动焊缝在施焊前必须作施焊状况鉴定,焊缝接头的机械性能不得低于基材的标准。
10。料件长度不足,须接长时,应在杆件组装前进行。11。自动焊、半自动焊焊接料件的两端,施焊前必须装设小引板。12。焊接室温不得低于5℃。
焊接杆件变形矫正,冷矫时,室温不宜低于5℃C;热矫时,加热温度宜控制在600℃~800℃。
13。用Φ22毫米铆钉铆接厚度大于铆钉直径5倍的板层时;或用Φ24毫米以上铆钉铆接厚度大于铆钉直径4倍的板层时,风铆应采用锥体铆钉。铆钉加热温度,风铆应控制在1050℃~1150℃;机铆应控制在650℃~750C。14。钢梁及部件表面要求彻底清除铁锈和氧化铁皮,油漆要求表面喷涂均TB574-75
共10页第3页
匀,底漆不得有遣漏之处,组合部件的相互接触面在组装前应除锈并涂底漆。三、验收标准
15。钉孔质量要求:
钉孔应是正圆柱形,并与料面垂直,孔壁光滑,孔缘无损伤。16。孔径公差:见表3、4、5的规定。铆钉及螺栓孔(毫米)
设计直径
孔径公差
铆钉孔设计直径
钉孔头直径及公差
钉孔头高度及公差
中心角度及公差
钉孔端偏心最大容
许限度
17±8:2
螺栓孔设计直径
栓孔头直径及公差
中心角度及公差
栓孔端偏心最大容许限度
21±8:2
23-8:5
埋头铆钉孔
(毫米)
33.5±1.0
25±8:2
60°±2°
埋头螺栓孔 (毫米)
注:表3~5中括号内数字为非标准或过渡标准。17。工地孔孔距公差:
90°±2°
26±:1
40.5±1.4
12.5±0.8
(1)两相邻孔距士0.35毫米,个别相邻孔距±0。5毫米。表3
31±8:2
共10页第4页
(2)极边孔距士0.5毫米。
TB574-75
(3)两组钉孔群中心距士0.5毫米。(4)钉孔群中线与杆件中线最大偏差1.5毫米。18。钢梁基本尺寸公差:见表6、7的规定。板梁基本尺寸容许公差(毫米)名
梁高(H)
跨度(L)
主梁中心距
每片主梁旁弯
横联斜方
腹板不平度
主桁杆件
纵横梁
联接系
支座中心至中心
全桥长度
两片主梁中心距
每片主梁中线与其两端中心连
线在平面内的偏差
每片主梁中线与其两端中心连
线在立面内的偏差
焊接时
上拱度<3
不许下弯
桁梁杆件基本尺寸容许公差(毫米)简
下承板梁纵梁旁弯≤2
横梁旁弯≤3上拱度≤2
预设拱度时按设计尺寸
有纵向加劲肋时,H为
加劲肋间距离
宽B(高H)
注:箱形杆件有水平拼接时高度公差为士1。长
连接角背至背
TB574—75
19。桁梁杆件残余变形容许公差:见表8规定。桁梁杆件残余变形容许公差(毫米)变形类别
工型和箱型杆件
的扭曲
检查部位
工地孔部分
其余部分
工地孔部分
其余部分
工地孔部分
其余部分
工地孔部分
其余部分
20。焊接质量要求:
变形类别
检查部位
共10页第5页
公差△
工地孔范围内
其余部分
纵横梁腹板的
不平度
工型箱型杆件
全长旁弯
纵横梁上拱
纵横梁旁弯
个别不大于
不许下弯
(1)焊接不应有裂纹和下述缺陷:沿边缘或角顶的未熔合、溢流、烧穿,未填满的火口和超出容许限度的气孔夹渣以及咬肉等。(2)对接焊缝要求熔透者,咬合部分不小于2毫米,加强高要求铲除者,要铲磨平整,不许有明显刻痕;角焊缝(船形焊)正边尺寸容许公差为毫米(3)对所有焊缝均应进行外观检查,内部检查以超声波探伤为主,在施焊状况稳定的条件下,其质量标准如表9。共10页第6页
焊缝分类
弦、斜、竖,杆横、纵
梁、板梁及公路铁路两
用横梁主要角焊缝
公路纵梁、公路托架
及铁路主桁平联端结点
板角焊缝③
除1.2级外所有焊缝
TB574-75
焊缝质量检查标准(毫米)
超声波
超声波
超声波
局部②
工地孔
范围外
伸长500
毫米④
外观全部
外露气孔
1.0直径每
延米不多于3
内部气孔
及夹渣
不许有直
径大于1的
不许有直深不大于
径大于1的
个,其间距不气孔
小于20
1.0直径每
延米不多于3
个,其间距不
小于20
1.5直径每
延米不多于3
长不大于
不许有直深不大于
径大于1的1长不大
于200
不许有直深不大于
径大于1的此内容来自标准下载网
个,其间距不气孔
小于20
注:①板梁腹板纵向对接焊缝根据应力情况可仅做外观检查。②对接焊缝超声波探伤有疑问时用X光复检。③主衍平联仅端部结点板做超声波抽检。长不大于
④探伤如发现较大缺陷,须继续向内伸长探伤,必要时直至焊缝全长。③焊缝缺陷修补应将缺陷全部清除后,再用原施焊方法补焊,否则应采取有效的工艺措施。
21.铆钉质量要求:
(1)铆钉应作填实抽查,检查时量测三个截面其平均钉径与孔径差不得大于0。4毫米。个别截面不得大于0.6毫米。(2)铆钉不许有松动、裂缝和钉头不密贴,不良铆钉及外观缺陷不得超过容许限度。
22。板层密贴要求:铆接杆件用0.3毫米塞尺探入深度不得大于20毫米。23。支承顶紧处缝隙不得大于0.2毫米。24。节点钢枢及枢孔质量要求:(1)枢孔应垂直杆件表面呈正圆柱形,孔壁应光滑。枢孔直径容许公差为士0.2毫米。
TB574-75
共10页第7页
(2)拉力杆件两端枢孔外缘至外缘或压力杆件两端枢孔内缘至内缘的距离,除设计文件另有规定外,容许公差为士0.5毫米。(3)钢枢设计直径一般较枢孔设计直径小0.4毫米;钢枢直径的容许公差为±0.1毫米
25。钢梁试装:
(1)对新设计钢梁及改变工艺装备(包括工艺装备大修)后制造的钢梁。均应进行有代表性的试装,未经试装合格,不得成批投产。已成批连续生产的钢梁,一般可每生产10孔至20孔试装一次。梁试装主要尺寸容许公差如表10。桁梁试装主要尺寸容许公差(毫米)项
节间长度
对角线
上下弦杆中心距离
桥面系中线与其试装全长(L)的两端中心所连直线的偏差节点中心距
计算拱度
主桁斜杆与弦杆中线交点距离
L<60米
L>60米
(2)钢梁试装时所有工地孔应有95%能自由通过较设计孔径小0.5毫米的试孔器,100%能自由通过较设计孔径小0.75毫米的试孔器。26。涂漆质量要求:
(1)油漆表面应均匀,无缺漏、皱纹及流滴等现象。(2)油漆度数除工艺文件另有规定外,一般按下列规定执行:&。栓焊梁杆件涂底漆两度,工地孔部位涂以能保证摩擦系数的防锈涂料。b:铆接梁杆件涂底漆两度,工地铆钉孔部位的外面及其板层间涂底漆一度。
C:纵梁和上承板梁上盖板顶面涂耐磨底漆两度。(高强度螺栓孔部位除外)共10页第8页
TB57475
d。备用梁涂底漆两度和面漆一度。四、支座质量要求
27.支座铸件机械性能应符合设计要求,试样抽验方法应按GB979---67《炭钢铸件分类及技术条件》办理。28。支座铸件在切除冒口及焊修后,应进行正火处理29。铸件表面必须清铲光净,不应有裂纹和影响强度的夹砂气孔存在。30。铸件如有缺陷,可根据缺陷部位和大小,分别处理。(1)上下摆的接触面和摇轴与上摆及座板的接触面(不包括辊轴上下接触面),在跨度不大于64米时,接触中线左右30毫米以内;跨度大于64米时,中线左右50毫米以内,其缺陷面积不得超过接触面积的10%,在此限度内的缺陷,修补后可以使用。
(2)非加工面局部深度不超过5毫米的凹坑、缩孔、气孔,不需补焊,但支座组装向上的表面的凹坑或气孔等均应焊补。(3)非加工面的不影响铸件强度的气孔、夹砂及表面缺陷,容许铲削修整,但铲削面最大尺寸不应超过30毫米,铲痕间距不小于150毫米。(4)铸件的缺陷和裂纹经铲削后断面减弱,不超过10%时,可电焊修补。(5)不应有裂纹通过螺栓孔。
(6)所有缺陷应在热处理前焊补,热处理后焊缝机械性能不应低于基材标准。
31。铸件不加工部分尺寸容许公差应按级精度标准。32。如加工后发现缺陷,但符合下列情况,经补焊后可不再进行热处理:(1)含碳量不超过0。25%。
(2)每处焊补金属面积不超过20厘米2。(3)铲除深度不超过该处厚度的10%。33。加工后发现缺陷超过第32条规定,但不超过第30条(4)款规定者,可再焊补,经热处理后再加工,但加工后尺寸应符合第34条的要求。34。支座加工后容许公差如表1135。支座(包括围板)应进行厂内试装,围板和铸件非加工面在厂内涂防锈底漆和面漆各一度,辊轴及其接触面涂以钙基润滑脂并用包装纸包装,其它加工面涂清油一度。
36。特殊大桥钢梁支座质量要求另定。辊轴直径
TB574—75
支座加工容许公差(毫米)
上摆、座板厚度、摇轴高度
上摆螺栓孔中心距
螺栓孔的对称轴与上摆中心线的偏差上座板(或上摆)牙板槽的对称轴和上座板(或上摆)中线的偏差摇轴半径或弧形支座半径的缝隙(用标准样板检查)下座板(或下摆)锚栓孔中心距支座各组成部件中心线相互横向错位支座组装后全高
五、包装发运及其它
37。钢梁的包装:
共10页第9页
容许公差
(1)钢梁包装应根据发送杆件表的规定数量及包装发送的办法办理。(2)所有零件必须包装牢固,以保证在运输及装卸过程中不致松散。、3)铆接杆件的工地孔部位,如系由板束组成,发运前应用螺栓紧固。、4)铆钉、螺栓、冲钉及垫圈等,应分类打包或装箱,每件重量不超过50公斤。
38.发运:
(1)钢梁装车的高度不得超过规定的装载限界,发运时应将装车杆件明细表随车发送。
(2)长大杆件应按刚度最大的方向放在车上,较大的节点板应平放在车上,杆件与车板间或两层杆件之间,均需垫以坚实的垫木,用铁丝与车身捆扎牢固。
39。对包装发运有特殊要求者,应按技术文件进行。40.其它:
(1)标记:杆件油漆后应在规定位置打上钢印,并涂以标记(桥跨和杆件编号)。
共10页第10页
TB574-75
(2)桥牌:板梁应设在进车方向左侧端主梁腹板外上方,每片主梁各个,桁梁每孔两个,由工地安装。(3)钢桥成品出厂文件:
a:出厂质量合格证;
b.施工图、拼装简图、发送杆件表等。
小提示:此标准内容仅展示完整标准里的部分截取内容,若需要完整标准请到上方自行免费下载完整标准文档。
部标准
铁路钢桥产品技术条件
TB574-75
中华人民共和国铁道部
部标准
铁路钢桥产品技术条件
TB 674--75
I代替TB574-641
本技术条件适用于铁路(包括公铁两用)接、焊接及栓焊钢桥。一、基本技术条件
1。钢桥应按批准的设计详图及本技术条件的要求进行制造和验收。对构造特殊及采用新材料,新技术的钢桥,应经过试验和试制,另行规定。2。钢梁及塔架等主体结构的钢材应在桥梁钢标准中选用,其它部件的钢材应符合表1规定:
钢桥部件钢材标准
高强度螺栓
螺母及垫圈
普通螺栓
猜制螺栓
铸件(条座上、下摆
摇辅及座板等)
2(ML2)
(A45)
3(ML3)
铸钢25Ⅱ
(ZG25I)
应符合
的标准
GB751--65《普通碳素钢铆螺用热轧圆钢技术条件》
YB6--71《合金结构钢技术条件》GB699-65《优质碳素结构钢钢号和一般技术条件》
GB700-65《普通碳素钢钢号和
般技术条件》
GB715-65《普通碳素钢铆螺用热轧圆钢技术条件》
GB979-67《碳素钢铸件分类及技术条件》
GB700-65(普通碳素钢钢号和-
般技术条件》
GB699--65《优质碳素结构钢钢号和-一般技术条件》
经过热处理后塑性应符合要求,极限强度不小于110公斤/毫米?。3。焊接材料应根据结构要求和焊接工艺试验结果选用。16锰桥钢的焊接材料标准采用表2规定。中华人民共和国铁道部发布
铁道部第三设计院提出
1976年1月实行
山海关桥梁工厂
共10页第2页
TB574-75
16锰桥钢的焊接材料标准
焊08特(H08E)、焊10锰2(H10M2)T427G,T507GT502G
剂-431
4。材料检验:
应符合
YB199—63《焊条用钢丝》
GB981-67《低碳钢及低合金高强度钢焊条》
制造钢桥的钢材,焊接材料和涂料都应有出厂技术证明书,使用前应进行抽样检验。检验方法按有关标准的规定进行。制造主体结构的钢材,应逐件进行外观检查。检验不合格者可按具体情况处理。5。栓焊梁工地接头摩擦系数应保证在0.45以上。检查验收标准另订。6。量具检定:
制造钢梁所使用的计量器具应按规定的周期进行检定,钢钢尺必须经省、市计量机构检定合格后方可使用。二、工艺要求
7。钢梁部件的剪切和焰割边缘应进行修正。8。自动、半自动理弧焊接或手工低氢焊条焊接的料件,组装前应对施焊部位进行彻底除锈、除油。
9。自动、半自动焊缝在施焊前必须作施焊状况鉴定,焊缝接头的机械性能不得低于基材的标准。
10。料件长度不足,须接长时,应在杆件组装前进行。11。自动焊、半自动焊焊接料件的两端,施焊前必须装设小引板。12。焊接室温不得低于5℃。
焊接杆件变形矫正,冷矫时,室温不宜低于5℃C;热矫时,加热温度宜控制在600℃~800℃。
13。用Φ22毫米铆钉铆接厚度大于铆钉直径5倍的板层时;或用Φ24毫米以上铆钉铆接厚度大于铆钉直径4倍的板层时,风铆应采用锥体铆钉。铆钉加热温度,风铆应控制在1050℃~1150℃;机铆应控制在650℃~750C。14。钢梁及部件表面要求彻底清除铁锈和氧化铁皮,油漆要求表面喷涂均TB574-75
共10页第3页
匀,底漆不得有遣漏之处,组合部件的相互接触面在组装前应除锈并涂底漆。三、验收标准
15。钉孔质量要求:
钉孔应是正圆柱形,并与料面垂直,孔壁光滑,孔缘无损伤。16。孔径公差:见表3、4、5的规定。铆钉及螺栓孔(毫米)
设计直径
孔径公差
铆钉孔设计直径
钉孔头直径及公差
钉孔头高度及公差
中心角度及公差
钉孔端偏心最大容
许限度
17±8:2
螺栓孔设计直径
栓孔头直径及公差
中心角度及公差
栓孔端偏心最大容许限度
21±8:2
23-8:5
埋头铆钉孔
(毫米)
33.5±1.0
25±8:2
60°±2°
埋头螺栓孔 (毫米)
注:表3~5中括号内数字为非标准或过渡标准。17。工地孔孔距公差:
90°±2°
26±:1
40.5±1.4
12.5±0.8
(1)两相邻孔距士0.35毫米,个别相邻孔距±0。5毫米。表3
31±8:2
共10页第4页
(2)极边孔距士0.5毫米。
TB574-75
(3)两组钉孔群中心距士0.5毫米。(4)钉孔群中线与杆件中线最大偏差1.5毫米。18。钢梁基本尺寸公差:见表6、7的规定。板梁基本尺寸容许公差(毫米)名
梁高(H)
跨度(L)
主梁中心距
每片主梁旁弯
横联斜方
腹板不平度
主桁杆件
纵横梁
联接系
支座中心至中心
全桥长度
两片主梁中心距
每片主梁中线与其两端中心连
线在平面内的偏差
每片主梁中线与其两端中心连
线在立面内的偏差
焊接时
不许下弯
下承板梁纵梁旁弯≤2
横梁旁弯≤3上拱度≤2
预设拱度时按设计尺寸
有纵向加劲肋时,H为
加劲肋间距离
宽B(高H)
注:箱形杆件有水平拼接时高度公差为士1。长
连接角背至背
TB574—75
19。桁梁杆件残余变形容许公差:见表8规定。桁梁杆件残余变形容许公差(毫米)变形类别
工型和箱型杆件
的扭曲
检查部位
工地孔部分
其余部分
工地孔部分
其余部分
工地孔部分
其余部分
工地孔部分
其余部分
20。焊接质量要求:
变形类别
检查部位
共10页第5页
公差△
工地孔范围内
其余部分
纵横梁腹板的
不平度
工型箱型杆件
全长旁弯
纵横梁上拱
纵横梁旁弯
个别不大于
不许下弯
(1)焊接不应有裂纹和下述缺陷:沿边缘或角顶的未熔合、溢流、烧穿,未填满的火口和超出容许限度的气孔夹渣以及咬肉等。(2)对接焊缝要求熔透者,咬合部分不小于2毫米,加强高要求铲除者,要铲磨平整,不许有明显刻痕;角焊缝(船形焊)正边尺寸容许公差为毫米(3)对所有焊缝均应进行外观检查,内部检查以超声波探伤为主,在施焊状况稳定的条件下,其质量标准如表9。共10页第6页
焊缝分类
弦、斜、竖,杆横、纵
梁、板梁及公路铁路两
用横梁主要角焊缝
公路纵梁、公路托架
及铁路主桁平联端结点
板角焊缝③
除1.2级外所有焊缝
TB574-75
焊缝质量检查标准(毫米)
超声波
超声波
超声波
局部②
工地孔
范围外
伸长500
毫米④
外观全部
外露气孔
1.0直径每
延米不多于3
内部气孔
及夹渣
不许有直
径大于1的
不许有直深不大于
径大于1的
个,其间距不气孔
小于20
1.0直径每
延米不多于3
个,其间距不
小于20
1.5直径每
延米不多于3
长不大于
不许有直深不大于
径大于1的1长不大
于200
不许有直深不大于
径大于1的此内容来自标准下载网
个,其间距不气孔
小于20
注:①板梁腹板纵向对接焊缝根据应力情况可仅做外观检查。②对接焊缝超声波探伤有疑问时用X光复检。③主衍平联仅端部结点板做超声波抽检。长不大于
④探伤如发现较大缺陷,须继续向内伸长探伤,必要时直至焊缝全长。③焊缝缺陷修补应将缺陷全部清除后,再用原施焊方法补焊,否则应采取有效的工艺措施。
21.铆钉质量要求:
(1)铆钉应作填实抽查,检查时量测三个截面其平均钉径与孔径差不得大于0。4毫米。个别截面不得大于0.6毫米。(2)铆钉不许有松动、裂缝和钉头不密贴,不良铆钉及外观缺陷不得超过容许限度。
22。板层密贴要求:铆接杆件用0.3毫米塞尺探入深度不得大于20毫米。23。支承顶紧处缝隙不得大于0.2毫米。24。节点钢枢及枢孔质量要求:(1)枢孔应垂直杆件表面呈正圆柱形,孔壁应光滑。枢孔直径容许公差为士0.2毫米。
TB574-75
共10页第7页
(2)拉力杆件两端枢孔外缘至外缘或压力杆件两端枢孔内缘至内缘的距离,除设计文件另有规定外,容许公差为士0.5毫米。(3)钢枢设计直径一般较枢孔设计直径小0.4毫米;钢枢直径的容许公差为±0.1毫米
25。钢梁试装:
(1)对新设计钢梁及改变工艺装备(包括工艺装备大修)后制造的钢梁。均应进行有代表性的试装,未经试装合格,不得成批投产。已成批连续生产的钢梁,一般可每生产10孔至20孔试装一次。梁试装主要尺寸容许公差如表10。桁梁试装主要尺寸容许公差(毫米)项
节间长度
对角线
上下弦杆中心距离
桥面系中线与其试装全长(L)的两端中心所连直线的偏差节点中心距
计算拱度
主桁斜杆与弦杆中线交点距离
L<60米
L>60米
(2)钢梁试装时所有工地孔应有95%能自由通过较设计孔径小0.5毫米的试孔器,100%能自由通过较设计孔径小0.75毫米的试孔器。26。涂漆质量要求:
(1)油漆表面应均匀,无缺漏、皱纹及流滴等现象。(2)油漆度数除工艺文件另有规定外,一般按下列规定执行:&。栓焊梁杆件涂底漆两度,工地孔部位涂以能保证摩擦系数的防锈涂料。b:铆接梁杆件涂底漆两度,工地铆钉孔部位的外面及其板层间涂底漆一度。
C:纵梁和上承板梁上盖板顶面涂耐磨底漆两度。(高强度螺栓孔部位除外)共10页第8页
TB57475
d。备用梁涂底漆两度和面漆一度。四、支座质量要求
27.支座铸件机械性能应符合设计要求,试样抽验方法应按GB979---67《炭钢铸件分类及技术条件》办理。28。支座铸件在切除冒口及焊修后,应进行正火处理29。铸件表面必须清铲光净,不应有裂纹和影响强度的夹砂气孔存在。30。铸件如有缺陷,可根据缺陷部位和大小,分别处理。(1)上下摆的接触面和摇轴与上摆及座板的接触面(不包括辊轴上下接触面),在跨度不大于64米时,接触中线左右30毫米以内;跨度大于64米时,中线左右50毫米以内,其缺陷面积不得超过接触面积的10%,在此限度内的缺陷,修补后可以使用。
(2)非加工面局部深度不超过5毫米的凹坑、缩孔、气孔,不需补焊,但支座组装向上的表面的凹坑或气孔等均应焊补。(3)非加工面的不影响铸件强度的气孔、夹砂及表面缺陷,容许铲削修整,但铲削面最大尺寸不应超过30毫米,铲痕间距不小于150毫米。(4)铸件的缺陷和裂纹经铲削后断面减弱,不超过10%时,可电焊修补。(5)不应有裂纹通过螺栓孔。
(6)所有缺陷应在热处理前焊补,热处理后焊缝机械性能不应低于基材标准。
31。铸件不加工部分尺寸容许公差应按级精度标准。32。如加工后发现缺陷,但符合下列情况,经补焊后可不再进行热处理:(1)含碳量不超过0。25%。
(2)每处焊补金属面积不超过20厘米2。(3)铲除深度不超过该处厚度的10%。33。加工后发现缺陷超过第32条规定,但不超过第30条(4)款规定者,可再焊补,经热处理后再加工,但加工后尺寸应符合第34条的要求。34。支座加工后容许公差如表1135。支座(包括围板)应进行厂内试装,围板和铸件非加工面在厂内涂防锈底漆和面漆各一度,辊轴及其接触面涂以钙基润滑脂并用包装纸包装,其它加工面涂清油一度。
36。特殊大桥钢梁支座质量要求另定。辊轴直径
TB574—75
支座加工容许公差(毫米)
上摆、座板厚度、摇轴高度
上摆螺栓孔中心距
螺栓孔的对称轴与上摆中心线的偏差上座板(或上摆)牙板槽的对称轴和上座板(或上摆)中线的偏差摇轴半径或弧形支座半径的缝隙(用标准样板检查)下座板(或下摆)锚栓孔中心距支座各组成部件中心线相互横向错位支座组装后全高
五、包装发运及其它
37。钢梁的包装:
共10页第9页
容许公差
(1)钢梁包装应根据发送杆件表的规定数量及包装发送的办法办理。(2)所有零件必须包装牢固,以保证在运输及装卸过程中不致松散。、3)铆接杆件的工地孔部位,如系由板束组成,发运前应用螺栓紧固。、4)铆钉、螺栓、冲钉及垫圈等,应分类打包或装箱,每件重量不超过50公斤。
38.发运:
(1)钢梁装车的高度不得超过规定的装载限界,发运时应将装车杆件明细表随车发送。
(2)长大杆件应按刚度最大的方向放在车上,较大的节点板应平放在车上,杆件与车板间或两层杆件之间,均需垫以坚实的垫木,用铁丝与车身捆扎牢固。
39。对包装发运有特殊要求者,应按技术文件进行。40.其它:
(1)标记:杆件油漆后应在规定位置打上钢印,并涂以标记(桥跨和杆件编号)。
共10页第10页
TB574-75
(2)桥牌:板梁应设在进车方向左侧端主梁腹板外上方,每片主梁各个,桁梁每孔两个,由工地安装。(3)钢桥成品出厂文件:
a:出厂质量合格证;
b.施工图、拼装简图、发送杆件表等。
小提示:此标准内容仅展示完整标准里的部分截取内容,若需要完整标准请到上方自行免费下载完整标准文档。
标准图片预览:





- 其它标准
- 上一篇: TB 564-1992 螺旋道钉
- 下一篇: TB/T 59-1993 圆销用垫圈
- 热门标准
- 铁路运输行业标准(TB)
- TB/T2120-1990 铁路信号交流继电器通用技术条件
- TB/T1670-2009 15号车钩样板
- TB/T3102.29-2005 机车车辆用曲面卡套式管接头 第29部分:四通管接头体
- TB/T2075.20-2002 电气化铁道接触网零部件 第20部分:特型软定位器
- TB/T2328.13-1992 铁路碎石道碴石料单轴抗压强度及饱水单轴抗压强度试验方法
- TB/T3010-2001 铁道车辆滚动轴承高碳铬轴承钢订货技术条件
- TB/T3443.3-2016 机车车辆车种、车型和车号编码规则第3部分:货车
- TB1549.12-1984 冷冲模托料滚道装置 弹簧盒
- TB1549.17-1984 冷冲模托料滚道装置 上下料滚道组合
- TB1549.18-1984 冷冲模托料滚道装置 上下料滚道轴
- TB1549.21-1984 冷冲模托料滚道装置 滚道体
- TB1549.3-1984 冷冲模托料滚道装置 托料滚道组合
- TB1549.8-1984 冷冲模托料滚道装置 托料滚道轴
- TB/T1669.23-1985 13号车钩钩体腔回转样板下侧曲面(R152)的校对样板
- TB/T1669.25-1985 13号车钩钩舌回转样板上侧曲面(R153)的校对样板
- 行业新闻
请牢记:“bzxz.net”即是“标准下载”四个汉字汉语拼音首字母与国际顶级域名“.net”的组合。 ©2025 标准下载网 www.bzxz.net 本站邮件:bzxznet@163.com
网站备案号:湘ICP备2025141790号-2
网站备案号:湘ICP备2025141790号-2