- 您的位置:
- 标准下载网 >>
- 标准分类 >>
- 国家标准(GB) >>
- GB/T 3859.1-1993 半导体变流器基本要求的规定
标准号:
GB/T 3859.1-1993
标准名称:
半导体变流器基本要求的规定
标准类别:
国家标准(GB)
英文名称:
Basic requirements for semiconductor converters标准状态:
现行-
发布日期:
1993-12-27 -
实施日期:
1994-09-01 出版语种:
简体中文下载格式:
.rar.pdf下载大小:
15.04 MB
标准ICS号:
电气工程>>29.200整流器、转换器、稳压电源中标分类号:
电工>>输变电设备>>K46电力半导体期间、部件
替代情况:
GB 3859-1983采标情况:
=IEC 146-1-1-91
点击下载
标准简介:
标准下载解压密码:www.bzxz.net
本标准规定了半导体电力变流器的有关定义、类型、参数、基本性能和试验要求。本标准适用于电子阀构成的电力电子变流器和电力电子开关。就运行方式而言,主要是基于电网换相的整流器、逆变器、或兼有这两种运行的变流器。 GB/T 3859.1-1993 半导体变流器基本要求的规定 GB/T3859.1-1993
部分标准内容:
中华人民共和国国家标准
半导体变流器
基本要求的规定
Semiconductor convertors
--Specification of basic requirementsGB/T3859.1-93
代替GB3859--83
本标准等效采用IEC146-1-1(1991)《半导体变流器:一般要求和电网换相变流器,第1部分,基本要求的规定》。
1主题内容与适用范围
1.1主题内容
本标准规定了半导体电力变流器的有关定义、类型、参数、基本性能和试验要求。1.2适用范围
本标准适用于电子阀构成的电力电子变流器和电力电子开关。就运行方式而言,主要是基于电网换相的整流器、逆变器、或兼有这两种运行的变流器。这里所说的电子阀,主要是指由电力半导体器件(如二极管、各种类型的晶闸管和电力晶体管等)构成的电路阀。这些器件一般可用电的或光的信号进行控制,并工作在开关状态。只要没有矛盾,本标准也可作为其它类型电力电子变流器(例如自换相变流器、直流-直流变流器、电机传动用变流器、电气铁道用变流器等)的标准。一般情况下,这些类型的变流器还应在本标准的基础上制订各自的分类产品标准。
2引用标准
GB/T2900.32电工术语电力半导体器件电工术语电力电子技术
GB/T2900.33
GB/T3886直流电动机调速用晶闸管电力变流器GB/T3859.2半导体变流器应用导则GB/T3589.3半导体变流器变压器和电抗器JB4276电力变流器包装技术条件GB/T13384机电产品包装通用技术条件GB10236半导体变流器与电网互相干扰及其防护方法导则GB/T2423
GB/T3768
电工电子产品基本环境试验规程噪声源声功率级的测定简易法
变压器油
GB2536
JB1505半导体电力变流器
3术语、符号
3.1术语
型号编制方法
国家技术监督局1993-12-27批准1994-09-01实施
GB/T3859.1-93
这里给出的仅是在本标准中使用的或主要的术语及其定义。有关电力电子技术方面的其它术语和定义,可参见GB2900.32、GB2900.33和GB/T3859.2。3.1.1-般术语
semiconductor device
3.1.1.1半导体器体
基本特性由半导体内载流子的流动所决定的一种器件。3.1.1.2电力半导体二极管powersemiconductordiode在电力变流器中使用的、具有不对称电压/电流特性的二端半导体器件。3.1.1.3晶闸管thyristor
一种包括三个或更多个结,能从断态转入通态的双稳态半导体器件。注:“晶闸管”是所有PNPN型器件的泛称。当不致引起混滑或误解时,它可用于表示晶闸管家族的任何一种器件特别被广泛用于表示反向阻断三极晶闸管。3.1.1.4反向阻断三极晶闸管reverseblockingtriodethyristor负阳极电压下不能导通,而呈现反向阻断特性的三端晶闸管。3.1.1.5反向导通三极晶闸管reverseconductingtriodethyriston负阳极电压下不阻断,而在与正向通态电压大小相当的电压下能导通大的反向电流的三端晶闸管。3.1.1.6双向晶闸管bidirectionaltriodethyristor第一和第三象限的主要性能具有基本上相同开关特性的三端晶闸管。3.1.1.7可关断晶闸管turn-offthyristor(GTO=GateTurnOff)对门极端子施加适当极性的控制信号,可使其从通态转换到断态,或从断态转换到通态的晶闸管。3.1.1.8电力晶体管power·transistor用于控制电力的结型晶体管。
3.1.1.9(阀器件)堆(valvedevice)stack由一个或多个阀器件连同其有关安装件所组成的单一结构。3.1.1.10(阀器件)装置(valvedevice)assembly种由阀器件或堆在电气和机械上组合而成的总装体,包括机械结构内部的电联结和辅助件。3.1.1.11变流装置convretorassembly由阀器件或堆在电和机械上组合而成,主要起变流作用的总装体,包括机械结构内部的电联结和辅助件。
2变流设备convertorequipment
由一个或多个变流装置连同变流变压器、滤波器(如有必要)、开关装置和其它辅助设备(如有)所组成,主要用于变流运行的设备。例如用于整流、逆变、变频、斩波的设备。注:类似术语也适用于具体类型的变流设备,例如整流设备、逆变设备3.1.1.13(电力)(电子)变流器(electronic)(power)convertor变流设备和变流装置的泛称词。习惯上多数指变流设备。注:当为了避免混淆,需要明确区分变流设备和变流装置时,则仍需采用变流设备一词。onequadrantconvertor
3.1.1.14单象限变流器
连接于直流系统,只有一种可能的电压极性和电流方向的变流器。3.1.1.15双象限(单)变流器towquadrant(single)convertor连接于直流系统,具有两种可能功率流动方向的一种变流器,其直流电量,只有电压或只有电流可能改变方向。
注:对外部换相变流器而言,指只有电压方向可能变化的单变流器。3.1.1.16四象限变流器(双象限双变流器)fourquadrant(double)convertor连接于直流系统,具有两种可能的功率流动方向的一种变流器,其直流电压和直流电流的方向都可以改变。
GB/T3859.1-93
7可逆变流器reversibleconvertor功率流动方向可逆的变流器。
3.1.1.18单变流器singleconvertor连接于直流系统的可逆变流器,其直流电流只能沿一个方向流动。3.1.1.19双变流器doubleconvertor连接于直流系统,由两个变流器组组成的可逆变流器,每组分别通过个方向的电流。3.1.1.20(双变流器的)变流组:convertorsection(ofdoubleconvertor)双变流器的一部分,从直流端来看,该部分的直流电流总是沿同一方向流动。3.1.1.21触发器(触发设备)triggerequipment将控制信号变换成适当的触发脉冲以控制可控阀器件的有关单元,包括移相或计时电路和脉冲发生电路,一般还包括电源电路。3.1.1.22系统控制装置systemcontrolassembly与电力电子设备相连,对其输出特性(例如电动机速度或牵引力的函数)进行自动调节的装置。.3.1.2·电路及运行方面的术语3.1.2.1(电路)阀(circuit)valve以阀的两个主端子为界,且具有不可控或双稳态可控的单向导电特性的那部分电路。3.1.2.2(阀)臂(valve)arm
以任意两个主端子(交流或直流端子)为界:包括个或几个连接在起的同时导电的阀及其组件(如有)的那部分电路。
3.1.2.3主臂principal arm
在将电能由变流器或电子开关的一侧向另一侧传递中起主要作用的(阀)臂。3.1.2.4变流臂convertorarm
电子变流器联结中的主臂。
3.1.2.5可控臂controllablearm由可控半导体器件作为阀器件的一种臂。3.1.2.6不可控臂non-controllablearm由不可控半导体器件作为阀器件的一种臂。3.1.2.7辅助臂auxiliaryarm
主臂之外的任何其它臂。
3.1.2.8旁路臂by-passarm
在主臂不导通以及其电源和负载间不交换电能期间,为电流提供传导通路的一种辅助臂。3.1.2.9续流臂free-wheelingarm只包含不可控阀的一种旁路臂。3.1.2.10关断臂turn-offarm
直接从导通臂过渡性地接受电流的一种辅助臂。3.1.2.11再生臂regenerativearm将一部分功率由负载侧输送到电源侧的种辅助臂。3.1.2.12变流联结convertorconnection臂及其它对变流器主电路起重要作用的元件之间的电气连接方式。3.1.2.13基本变流联结basicconvertorconnection变流器中主臂的电气连接方式。3.1.2.14单拍联结single-wayconnectionGB/T3859.1—93
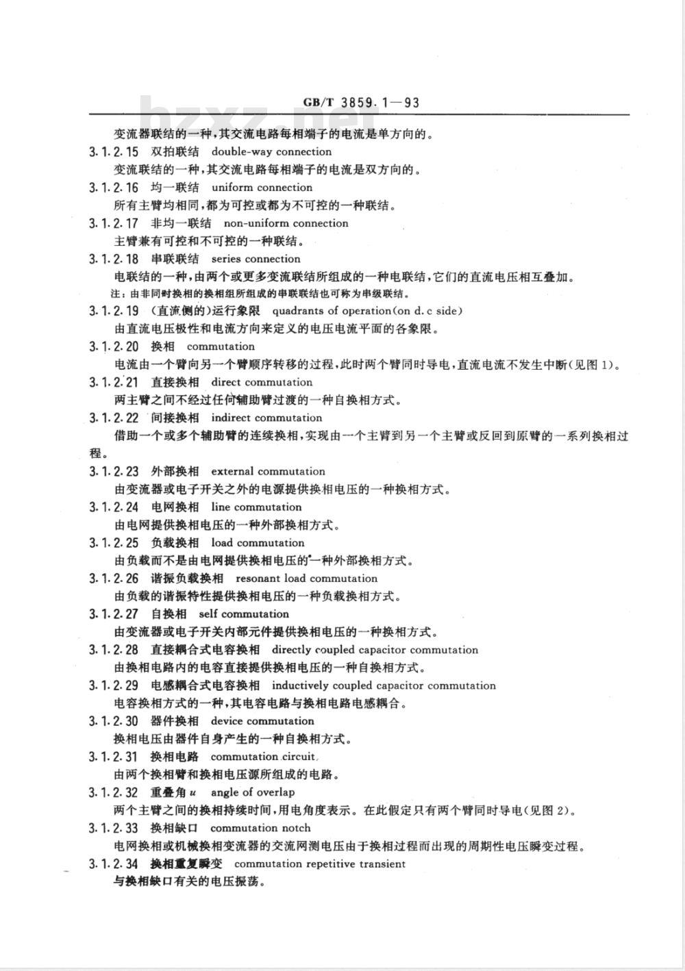
变流器联结的一种,其交流电路每相端子的电流是单方向的。3.1.2.15双拍联结double-wayconnection变流联结的一种,其交流电路每相端子的电流是双方向的。3.1.2.16均一联结uniformconnection所有主臂均相同,都为可控或都为不可控的一种联结。3.1.2.17非均一联结non-uniformconnection主臂兼有可控和不可控的一种联结。3.1.2.18串联联结seriesconnection电联结的一种,由两个或更多变流联结所组成的一种电联结,它们的直流电压相互叠加。注:由非同时换相的换相组所组成的串联联结也可称为串级联结。3.1.2.19(直流侧的)运行象限quadrantsofoperation(ond.cside)由直流电压极性和电流方向来定义的电压电流平面的各象限。3.1.2.20换相commutation
电流由一个臂向另一个臂顺序转移的过程,此时两个臂同时导电,直流电流不发生中断(见图1)。3.1.2.21直接换相directcommutation两主臂之间不经过任何辅助臂过渡的一种自换相方式。3.1.2.22间接换相indirectcommutation借助一个或多个辅助臂的连续换相,实现由一个主臂到另一个主臂或反回到原臂的一系列换相过程。
3.1.2.23外部换相
externalcommutation
由变流器或电子开关之外的电源提供换相电压的一种换相方式。3.1.2.24电网换相linecommutation由电网提供换相电压的-一种外部换相方式。3.1.2.25负载换相loadcommutation由负载而不是由电网提供换相电压的一种外部换相方式。3.1.2.26谐振负载换相resonantloadcommutation由负载的谐振特性提供换相电压的一种负载换相方式。3.1.2.27自换相selfcommutation由变流器或电子开关内部元件提供换相电压的一种换相方式。3.1.2.28直接耦合式电容换相directlycoupledcapacitorcommutation由换相电路内的电容直接提供换相电压的一种自换相方式。3.1.2.29电感耦合式电容换相inductivelycoupledcapacitorcommutation电容换相方式的一种,其电容电路与换相电路电感耦合。3.1.2.30器件换相devicecommutation换相电压由器件自身产生的一种自换相方式。3.1.2.31换相电路.commutation.circuit。由两个换相臂和换相电压源所组成的电路。3.1.2.32重叠角uangleofoverlap两个主臂之间的换相持续时间,用电角度表示。在此假定只有两个臂同时导电(见图2)。3.1.2.33换相缺口commutationnotch电网换相或机械换相变流器的交流网测电压由于换相过程而出现的周期性电压瞬变过程。3.1.2.34换相重复瞬变commutationrepetitivetransient与换相缺口有关的电压振荡。
外部熄灭
电容换相
电感耦合式
电容换相
由器件?
自换相
由器件?
直接耦合电容?
GB/T3859.1—93
臂间电流转移?
器件熄灭
器件换相
直接耦合式
电容换相
外部措施?
直接换相
负载换相
用辅助臂?
外部换相
换相电压来自
电网?
来自机械?
谐振负载换相
图1换相方式
间接换相
电网换相
机械换相
3.1.2.35换相组
commutationgroup
一组轮流换相的主臂,其电流直接在组内主臂之间转移而不需要其它主臂参予过渡换相。3.1.2.36换相数qcommutationnumber每一个换相组中,在交流电压的一个周期内由一个主臂到另一个主臂的换相次数。3.1.2.37熄灭quenching
在没有换相情况下,臂内电流终止流通的现象(见图1)。devicequenching
器件熄灭
GB/T3859.1-93
依靠阀器件本身的作用而实现熄灭的一种熄灭方式。3.1.2.39外部熄灭externalquenching依靠阀器件之外的作用而实现熄灭的一种熄灭方式。3.1.2.40熄灭角extinctionangle臂电流下降至零的瞬间与要求该臂开始承受断态电压瞬间之间的时间,用电角度表示(见图2)。3.1.2.41脉波数ppulsenumber
在一个基本周期内,不在同一时刻发生的,由一个主臂到另一个主臂对称进行的直接或间接的换相次数或熄灭次数。
3.1.2.42触发延迟角αtriggerdelayangle触发瞬间滞后于基准点的时间间隔,以电角度表示(见图2)。对电网换相、机械换相和负载换相变流器而言,以换相电压的上升过零点为基准点。3.1.2.43触发超前角βtriggeradvanceangle触发瞬间超前基准点的时间间隔,以电角度表示(见图2)。对电网换相、机械换相、负载换相变流器而言,以换相电压的下降过零点为基准点。Eu u. u C
图2角度的说明
GB/T3859.1-93
3.1.2.44固有延迟角α,inherentdelayangle某些电路(例如12脉波联结)在一定运行条件下,即使无相位控制也会出现的那种延迟角。3.1.2.45裕度角(commutation)marginangle在电网、机械或负载换相逆变器中,其换相终止瞬间与换相电压下降过零点之间的时间间隔,以电角度表示(见图2)。
3.1.2.46平衡温度equilibriumtemperature在规定的负载及冷却条件下,变流器部件所达到的稳定温度。注:不同部件的稳定温度一般是不同的,建立热稳定所需要的时间也不一样,且与热时间常数成正比。3.1.2.47冷却媒质coolingmedium从设备或热交换器中把热量带走的液体(例如水)或气体(例如空气)。3.1.2.48热转移媒质heattransferagent在设备中把热量从热源转移到热交换器的液体(例如水)或气体(例如空气)。再由冷却媒质将热量从热交换器带走。
3.1.2.49直接冷却directcooling冷却媒质与冷却部件直接接触而不使用任何热转移媒质的一种冷却方法。3.1.2.50间接冷却indirectcooling借助热转移媒质将冷却部件的热量转移到冷却媒质的一种冷却方法。3.1.2.51自然循环(对流)冷却naturalcirculation(convection)cooling利用单位体积的质量(密度)随温度而变化,使冷却流体(冷却媒质或热转移媒质)产生循环的一种冷却方法。
3.1.2.52强迫循环(强迫冷却)forcedcirculation(forcedcooling)利用压缩机、风机或泵使冷却媒质或热转移媒质产生循环的一种冷却方法。3.1.2.53混合循环(冷却)mixedcirculation(cooling)交替使用自然和强迫循环使冷却媒质或热转移媒质产生循环的一种冷却方法。3.1.2.54环境温度ambientairtemperature环境温度是指在与任一相邻设备间隔距离的中间位置,但距机柜不超过300mm,其高度对应于设备高度的一半处所测得的温度,测量时应避免直接来自设备的热辐射。3.1.2.55空气和气体冷却的冷却媒质温度coolingmediumtemperatureforairandgascooling在设备之外距进口50mm处所测得冷却媒质的温度。注:为了估算辐射热量的大小,环境温度按3.1.2.54所定义的温度。3.1.2.56液体冷却的冷却媒质温度coolingmediumtemperatureforliquidcooling液体入口前的100mm处所测得的导管内冷却媒质的温度。3.1.2.57热转移媒质的温度temperatureofheattransferagent由供货者规定的位置所测得的热转移媒质的温度。3.1.3额定值、特性、参数的术语3.1.3.1额定值ratedvalue
制造单位所规定的电气参数和热、机械及环境数据,借以说明电力半导体器件、堆、装置或设备可以良好工作的运行条件。
注:①变流器的额定值一般对应于电源系统的标称值,两者的值都应在允许规定变动范围之内。②半导体器件与其它电器元件不同,只要超过最大额定值,即使运行时间极短,也会受损。③对额定值的变化极限,包括上限和(或)下限,都应作出规定。3.1.3.2额定频率f%ratedfrequency所规定的变流器交流侧频率。
GB/T3859.1-93
3.1.3.3额定网侧电压ULN·ratedvoltageonthelineside与变压器额定分接(如有)对应的,变流器网侧线电压所规定的方均根值。3.1.3.4(变压器的)额定阀侧电压Uvnratedvoltageonthevalveside(ofthetransformer)变压器处于额定分接及额定网侧电压,下同一换相组阀侧绕组中相继换相的两端子之间的空载方均根电压。对没有变压器的变流器(直接连接式变流器),其额定阀侧电压与额定网侧电压相同。3.1.3.5额定网侧电流ILNratedcurrentonthelineside变流器在额定工作状况(额定工况)下的网侧最大方均根电流。该值应考虑到额定负载电流和所有其它工作条件在规定范围(例如网侧电压与频率的偏差范围)内的最不利组合情况。注:①在由额定直流电流计算该额定值时,对于多相设备,假定变流电路单元的电流为矩形波;而对于单相设备,其计算依据应在相关文件中予以说明。②额定网侧电流应将变流器辅助电路的电流,以及直流电流的纹波和环流(如有)的影响考虑在内。3.1.3.6额定阀侧电流Ivnratedcurrentonthevalveside变流器在额定工况条件下的阀侧最大方均根电流。该值应考虑到额定负载电流与所有其它工作条件在规定范围(例如网侧电压与频率的偏差范围)内的最不利组合情况注:对多相设备,假定变流电路单元的电流波形为矩形波;对单相设备,其计算依据应在相关文件中予以说明。3.1.3.7额定网侧表观功率SLNratedapparentpoweronthelineside在额定频率、额定网侧电压和额定网侧电流时,网侧端子上的总表观功率。3.1.3.8额定直流电压Uanrateddirectvoltage当变流器的直流电流为额定值时,直流端子间的直流电压应该达到的平均值。3.1.3.9额定直流电流Ianrateddirectcurrent按规定的负载条件和使用条件,制造厂为变流器规定的平均直流电流。注:在表示其它电流的相对值时,以该值为100%。3.1.3.10额定(最大)连续直流电流IdmNratedcontinuousdirectcurrent(maximumvalue)变流器在规定的使用条件下,能够连续通过而不致受损的最大直流电流平均值。注:①装置的额定连续直流电流基本上总是高于其对应的整个设备的额定直流电流。②装置的额定连续直流电流可能受半导体器件以外其它部件(例如冷却系统)的限制。3.1.3.11额定直流功率Panratedd.c.power在规定的额定工况和制造厂指定的极限运行条件下,额定直流电压和额定直流电流之积。注:由于电压和电流纹波的影响,测得的直流功率可能大于所定义的额定直流功率。fconversion factor
3.1.3.12变流因数
输出直流功率时输入交流基波功率之比(逆变运行时为其倒数)。3.1.3.13功率效率powerefficiency变流器的输出功率对输入功率之比。注:①变流因数不考虑直流侧交流分量所产生的功率,而功率效率则将其包括在内。因此,对整流运行而言,变流因数的值较功率效率为小。例如对于单相、两脉波(全波)阻性负载的变流器,变流因数的理论最大值为0.81,而理想功率效率可达1。
②变流因数只能直接测得;功率效率既可以直接测量,也可以通过测得的内部损耗计算而得到。③当不致引起混滑时,功率效率可简称效率。3.1.3.14总功率因数入totalpowerfactor有功功率对表观功率之比。
有功功率
表观功率
5位移因数(基波功率因数)cos9wave)
displacement factor (power factor of the fundamentalGB/T3859.1—93
基波电压和电流的有功功率对它们的表观功率之比。基波的有功功率
基波的表观功率
3.1.3.16相对基波含量relativefundamentalcontent,基波因数(畸变因数)fundamentalfactor(deformation factor)
总功率因数(入)对位移因数(基波功率因数)cos9之比。cosg
relative harmonic content harmonic distortion3.1.3.17相对谐波含量谐波畸变因数谐波含量的方均根值对交流量的方均根值之比。3.1.3.18理想空载直流电压Uaideal no-loaddirectvoltage在无相位控制,变流装置无任何电压降(主要是电子阀器件门槛电压),且轻载时不出现电压突升的假定下,整流器或逆变器的理论空载直流平均电压。它可以由换相的两相间电压Uvo、换相数q和直流侧串联换相组数s,用下式计算:×
Uai = Uvo ×
controlled ideal no-load direct voltage3.1.3.19相控理想空载直流电压Udia在没有任何电压降及轻载时不出现电压突升的假定下,具有相位控制的变流器之理论空载直流平均电压。可以用下式计算:
对均一联结:
(1)若在整个控制范围内直流电流连续,则:Udia = Ua X cosα
(2)若变流器负载为纯阻性,
对α-
共一元
对量一号<量+号。
元+元
对非均一联结:
Udia=UaiXcosα
Uaia = Ua × -S
sin(α
元/)
2sin(元/p)
Udie=0.5×Ua×(1+cosα)
conventional no-load direct voltage3.1.3.20
0约定空载直流电压Ud。
在无相位控制条件下,将直流的电压/电流(V-I)特性曲线由直流电流连续区延伸到零电流处所得到的直流平均电压(见图3)。
注:Ua等于Uao与变流装置的空载电压降之和。3.1.3.21相控约定空载直流电压Udoacontrolled conventional no-loaddirectvoltage有相位控制情况下,将对应于延迟角α时的直流电压/电流特性曲线延伸到零电流处所得到的约定空载直流平均电压(见图3)。
3.1.3.22过渡电流transitioncurrent随着电流的减小,变流电路在换相组的直流电流刚出现间断时的平均直流电流(见图3)。注:在过渡电流处,电压/电流特性曲线弯曲。过渡电流可能在下列情况出现:例如,在反电势负载下,因直流电路的电感不足以维持在整个周期内直流电流的连续流通,或者因直流电流减小到使平衡电抗器失去作用的临界值之下。wwW.bzxz.Net
3.1.3.23直流电压调整值directvoltageregulation保持延迟角不变,并排除稳压设施(如有)的校正效应情况下,约定空载直流电压与额定直流电流时的直流电压之差(见图3)。
注:若直流电路的性质(如电容器组、反电势负载)对电压变化有明显影响时,应作特殊考虑。直流电压
过渡电流
GB/T3859.1-93
总直流电压调整值
图3电压调整值
直流电流
3.1.3.24固有直流电压调整值inherentdirectvoltageregulation不计交流系统的阻抗效应及稳压设施(如有)的校正效应时的直流电压调整值。3.1.3.25总直流电压调整值totaldirect.voltageregulation包括交流系统阻抗效应,但不包括稳压设施(如有)的校正效应时的直流电流时的直流电压调整值。3.1.3.26输出电压允差范围outputvoltagetoleranceband稳定输出电压的稳态值偏离其标称值或设定值的规定范围。3.1.3.27电扰动electricaldisturbance电量超出规定极限的任何变化。电扰动可能引起变流器性能下降、工作中断或损坏。3.1.3.28系统扰动systembornedisturbances由于诸如配电系统负荷变化、开关的过渡过程、电源网络结构改变等一系列情况而引起的电扰动,它只能用统计值来确定(详见GB10236和GB/T3859.2)。3.1.3.29变流器扰动convertorgenerateddisturbances变流器负载的非线性变化所引起的扰动(详见5.7.6和GB3859.2)。3.1.3.30变流器的扰动电平levelof generateddisturbanceofaconvertor变流器在规定条件下运行时所产生的扰动量。3.1.3.31变流器扰动的基准电平referencelevelofgeneratedofa convertordisturbance当不知道实际运行条件而使用额定运行条件去计算或测量扰动电平时,所假定的变流器产生的扰动电平。
注:扰动电平一般取决于电源阻抗,而电源阻抗可不作为变流器的特征参量来考虑。3.1.3.32变流器的受扰类别convertordisturbedlevel扰动超过规定值后,对变流器运行所产生的影响程度,一般可分为三种情况,即F类(影响性能)、T类(中断运行)、D类(损坏)见5.7.7)。3.1.3.33变流器的抗扰等级convertorimmunityclass变流器承受电扰动的能力。只要任何扰动均不超过规定等级的极限值(见5.2.2),变流器就能正常工作。
3.1.3.34变流器与电网兼容compatibilityof theconvertorandline如果变流器抗扰等级的规定极限值不低于所在电网参数的允许波动极限(见5.2.2),则称变流器与电网兼容。
GB/T3859.1—93
3.1.3.35短路比Rasrelativeshort-circuitpower在规定的运行条件和规定的网络结构下,网络指定点处的电源短路容量对变流器网侧的表观功率之比。
3.1.3.36故障方面的术语
参见GB/T2900.33和GB/T3859.2。3.1.3.37系统兼容性和射频干扰方面的术语参见GB10236和相关标准。
3.2符号及下角标
3.2.1下角标用的字母及含意
0(零)
空载的
直流电流或电压
与频率有关的
对应于h次谐波分量的
对应于电网或电源的
额定值或在额定负载下的
固有的
重复(过电压)
阻性的
不重复(过电压)
感性的
相控值(借助于延迟角)
:符号及其含意
直流电压调整率(以Ua为基准的)阻性直流电压调整率(以U为基准的)感性直流电压调整率(以U为基准的)由变流变压器引起的,以U为基准的感性直流电压调整率对应于ILN的变流变压器短路电压感性分量的百分值额定频率
分流Ian的换相组数
谐波次数
直流电流(任意指定值)
额定直流电流
额定连续直流电流(最大值)
(变流器或变压器的)网侧方均根电流IL的额定值
IL的基波分量的方均根值
小提示:此标准内容仅展示完整标准里的部分截取内容,若需要完整标准请到上方自行免费下载完整标准文档。
半导体变流器
基本要求的规定
Semiconductor convertors
--Specification of basic requirementsGB/T3859.1-93
代替GB3859--83
本标准等效采用IEC146-1-1(1991)《半导体变流器:一般要求和电网换相变流器,第1部分,基本要求的规定》。
1主题内容与适用范围
1.1主题内容
本标准规定了半导体电力变流器的有关定义、类型、参数、基本性能和试验要求。1.2适用范围
本标准适用于电子阀构成的电力电子变流器和电力电子开关。就运行方式而言,主要是基于电网换相的整流器、逆变器、或兼有这两种运行的变流器。这里所说的电子阀,主要是指由电力半导体器件(如二极管、各种类型的晶闸管和电力晶体管等)构成的电路阀。这些器件一般可用电的或光的信号进行控制,并工作在开关状态。只要没有矛盾,本标准也可作为其它类型电力电子变流器(例如自换相变流器、直流-直流变流器、电机传动用变流器、电气铁道用变流器等)的标准。一般情况下,这些类型的变流器还应在本标准的基础上制订各自的分类产品标准。
2引用标准
GB/T2900.32电工术语电力半导体器件电工术语电力电子技术
GB/T2900.33
GB/T3886直流电动机调速用晶闸管电力变流器GB/T3859.2半导体变流器应用导则GB/T3589.3半导体变流器变压器和电抗器JB4276电力变流器包装技术条件GB/T13384机电产品包装通用技术条件GB10236半导体变流器与电网互相干扰及其防护方法导则GB/T2423
GB/T3768
电工电子产品基本环境试验规程噪声源声功率级的测定简易法
变压器油
GB2536
JB1505半导体电力变流器
3术语、符号
3.1术语
型号编制方法
国家技术监督局1993-12-27批准1994-09-01实施
GB/T3859.1-93
这里给出的仅是在本标准中使用的或主要的术语及其定义。有关电力电子技术方面的其它术语和定义,可参见GB2900.32、GB2900.33和GB/T3859.2。3.1.1-般术语
semiconductor device
3.1.1.1半导体器体
基本特性由半导体内载流子的流动所决定的一种器件。3.1.1.2电力半导体二极管powersemiconductordiode在电力变流器中使用的、具有不对称电压/电流特性的二端半导体器件。3.1.1.3晶闸管thyristor
一种包括三个或更多个结,能从断态转入通态的双稳态半导体器件。注:“晶闸管”是所有PNPN型器件的泛称。当不致引起混滑或误解时,它可用于表示晶闸管家族的任何一种器件特别被广泛用于表示反向阻断三极晶闸管。3.1.1.4反向阻断三极晶闸管reverseblockingtriodethyristor负阳极电压下不能导通,而呈现反向阻断特性的三端晶闸管。3.1.1.5反向导通三极晶闸管reverseconductingtriodethyriston负阳极电压下不阻断,而在与正向通态电压大小相当的电压下能导通大的反向电流的三端晶闸管。3.1.1.6双向晶闸管bidirectionaltriodethyristor第一和第三象限的主要性能具有基本上相同开关特性的三端晶闸管。3.1.1.7可关断晶闸管turn-offthyristor(GTO=GateTurnOff)对门极端子施加适当极性的控制信号,可使其从通态转换到断态,或从断态转换到通态的晶闸管。3.1.1.8电力晶体管power·transistor用于控制电力的结型晶体管。
3.1.1.9(阀器件)堆(valvedevice)stack由一个或多个阀器件连同其有关安装件所组成的单一结构。3.1.1.10(阀器件)装置(valvedevice)assembly种由阀器件或堆在电气和机械上组合而成的总装体,包括机械结构内部的电联结和辅助件。3.1.1.11变流装置convretorassembly由阀器件或堆在电和机械上组合而成,主要起变流作用的总装体,包括机械结构内部的电联结和辅助件。
2变流设备convertorequipment
由一个或多个变流装置连同变流变压器、滤波器(如有必要)、开关装置和其它辅助设备(如有)所组成,主要用于变流运行的设备。例如用于整流、逆变、变频、斩波的设备。注:类似术语也适用于具体类型的变流设备,例如整流设备、逆变设备3.1.1.13(电力)(电子)变流器(electronic)(power)convertor变流设备和变流装置的泛称词。习惯上多数指变流设备。注:当为了避免混淆,需要明确区分变流设备和变流装置时,则仍需采用变流设备一词。onequadrantconvertor
3.1.1.14单象限变流器
连接于直流系统,只有一种可能的电压极性和电流方向的变流器。3.1.1.15双象限(单)变流器towquadrant(single)convertor连接于直流系统,具有两种可能功率流动方向的一种变流器,其直流电量,只有电压或只有电流可能改变方向。
注:对外部换相变流器而言,指只有电压方向可能变化的单变流器。3.1.1.16四象限变流器(双象限双变流器)fourquadrant(double)convertor连接于直流系统,具有两种可能的功率流动方向的一种变流器,其直流电压和直流电流的方向都可以改变。
GB/T3859.1-93
7可逆变流器reversibleconvertor功率流动方向可逆的变流器。
3.1.1.18单变流器singleconvertor连接于直流系统的可逆变流器,其直流电流只能沿一个方向流动。3.1.1.19双变流器doubleconvertor连接于直流系统,由两个变流器组组成的可逆变流器,每组分别通过个方向的电流。3.1.1.20(双变流器的)变流组:convertorsection(ofdoubleconvertor)双变流器的一部分,从直流端来看,该部分的直流电流总是沿同一方向流动。3.1.1.21触发器(触发设备)triggerequipment将控制信号变换成适当的触发脉冲以控制可控阀器件的有关单元,包括移相或计时电路和脉冲发生电路,一般还包括电源电路。3.1.1.22系统控制装置systemcontrolassembly与电力电子设备相连,对其输出特性(例如电动机速度或牵引力的函数)进行自动调节的装置。.3.1.2·电路及运行方面的术语3.1.2.1(电路)阀(circuit)valve以阀的两个主端子为界,且具有不可控或双稳态可控的单向导电特性的那部分电路。3.1.2.2(阀)臂(valve)arm
以任意两个主端子(交流或直流端子)为界:包括个或几个连接在起的同时导电的阀及其组件(如有)的那部分电路。
3.1.2.3主臂principal arm
在将电能由变流器或电子开关的一侧向另一侧传递中起主要作用的(阀)臂。3.1.2.4变流臂convertorarm
电子变流器联结中的主臂。
3.1.2.5可控臂controllablearm由可控半导体器件作为阀器件的一种臂。3.1.2.6不可控臂non-controllablearm由不可控半导体器件作为阀器件的一种臂。3.1.2.7辅助臂auxiliaryarm
主臂之外的任何其它臂。
3.1.2.8旁路臂by-passarm
在主臂不导通以及其电源和负载间不交换电能期间,为电流提供传导通路的一种辅助臂。3.1.2.9续流臂free-wheelingarm只包含不可控阀的一种旁路臂。3.1.2.10关断臂turn-offarm
直接从导通臂过渡性地接受电流的一种辅助臂。3.1.2.11再生臂regenerativearm将一部分功率由负载侧输送到电源侧的种辅助臂。3.1.2.12变流联结convertorconnection臂及其它对变流器主电路起重要作用的元件之间的电气连接方式。3.1.2.13基本变流联结basicconvertorconnection变流器中主臂的电气连接方式。3.1.2.14单拍联结single-wayconnectionGB/T3859.1—93
变流器联结的一种,其交流电路每相端子的电流是单方向的。3.1.2.15双拍联结double-wayconnection变流联结的一种,其交流电路每相端子的电流是双方向的。3.1.2.16均一联结uniformconnection所有主臂均相同,都为可控或都为不可控的一种联结。3.1.2.17非均一联结non-uniformconnection主臂兼有可控和不可控的一种联结。3.1.2.18串联联结seriesconnection电联结的一种,由两个或更多变流联结所组成的一种电联结,它们的直流电压相互叠加。注:由非同时换相的换相组所组成的串联联结也可称为串级联结。3.1.2.19(直流侧的)运行象限quadrantsofoperation(ond.cside)由直流电压极性和电流方向来定义的电压电流平面的各象限。3.1.2.20换相commutation
电流由一个臂向另一个臂顺序转移的过程,此时两个臂同时导电,直流电流不发生中断(见图1)。3.1.2.21直接换相directcommutation两主臂之间不经过任何辅助臂过渡的一种自换相方式。3.1.2.22间接换相indirectcommutation借助一个或多个辅助臂的连续换相,实现由一个主臂到另一个主臂或反回到原臂的一系列换相过程。
3.1.2.23外部换相
externalcommutation
由变流器或电子开关之外的电源提供换相电压的一种换相方式。3.1.2.24电网换相linecommutation由电网提供换相电压的-一种外部换相方式。3.1.2.25负载换相loadcommutation由负载而不是由电网提供换相电压的一种外部换相方式。3.1.2.26谐振负载换相resonantloadcommutation由负载的谐振特性提供换相电压的一种负载换相方式。3.1.2.27自换相selfcommutation由变流器或电子开关内部元件提供换相电压的一种换相方式。3.1.2.28直接耦合式电容换相directlycoupledcapacitorcommutation由换相电路内的电容直接提供换相电压的一种自换相方式。3.1.2.29电感耦合式电容换相inductivelycoupledcapacitorcommutation电容换相方式的一种,其电容电路与换相电路电感耦合。3.1.2.30器件换相devicecommutation换相电压由器件自身产生的一种自换相方式。3.1.2.31换相电路.commutation.circuit。由两个换相臂和换相电压源所组成的电路。3.1.2.32重叠角uangleofoverlap两个主臂之间的换相持续时间,用电角度表示。在此假定只有两个臂同时导电(见图2)。3.1.2.33换相缺口commutationnotch电网换相或机械换相变流器的交流网测电压由于换相过程而出现的周期性电压瞬变过程。3.1.2.34换相重复瞬变commutationrepetitivetransient与换相缺口有关的电压振荡。
外部熄灭
电容换相
电感耦合式
电容换相
由器件?
自换相
由器件?
直接耦合电容?
GB/T3859.1—93
臂间电流转移?
器件熄灭
器件换相
直接耦合式
电容换相
外部措施?
直接换相
负载换相
用辅助臂?
外部换相
换相电压来自
电网?
来自机械?
谐振负载换相
图1换相方式
间接换相
电网换相
机械换相
3.1.2.35换相组
commutationgroup
一组轮流换相的主臂,其电流直接在组内主臂之间转移而不需要其它主臂参予过渡换相。3.1.2.36换相数qcommutationnumber每一个换相组中,在交流电压的一个周期内由一个主臂到另一个主臂的换相次数。3.1.2.37熄灭quenching
在没有换相情况下,臂内电流终止流通的现象(见图1)。devicequenching
器件熄灭
GB/T3859.1-93
依靠阀器件本身的作用而实现熄灭的一种熄灭方式。3.1.2.39外部熄灭externalquenching依靠阀器件之外的作用而实现熄灭的一种熄灭方式。3.1.2.40熄灭角extinctionangle臂电流下降至零的瞬间与要求该臂开始承受断态电压瞬间之间的时间,用电角度表示(见图2)。3.1.2.41脉波数ppulsenumber
在一个基本周期内,不在同一时刻发生的,由一个主臂到另一个主臂对称进行的直接或间接的换相次数或熄灭次数。
3.1.2.42触发延迟角αtriggerdelayangle触发瞬间滞后于基准点的时间间隔,以电角度表示(见图2)。对电网换相、机械换相和负载换相变流器而言,以换相电压的上升过零点为基准点。3.1.2.43触发超前角βtriggeradvanceangle触发瞬间超前基准点的时间间隔,以电角度表示(见图2)。对电网换相、机械换相、负载换相变流器而言,以换相电压的下降过零点为基准点。Eu u. u C
图2角度的说明
GB/T3859.1-93
3.1.2.44固有延迟角α,inherentdelayangle某些电路(例如12脉波联结)在一定运行条件下,即使无相位控制也会出现的那种延迟角。3.1.2.45裕度角(commutation)marginangle在电网、机械或负载换相逆变器中,其换相终止瞬间与换相电压下降过零点之间的时间间隔,以电角度表示(见图2)。
3.1.2.46平衡温度equilibriumtemperature在规定的负载及冷却条件下,变流器部件所达到的稳定温度。注:不同部件的稳定温度一般是不同的,建立热稳定所需要的时间也不一样,且与热时间常数成正比。3.1.2.47冷却媒质coolingmedium从设备或热交换器中把热量带走的液体(例如水)或气体(例如空气)。3.1.2.48热转移媒质heattransferagent在设备中把热量从热源转移到热交换器的液体(例如水)或气体(例如空气)。再由冷却媒质将热量从热交换器带走。
3.1.2.49直接冷却directcooling冷却媒质与冷却部件直接接触而不使用任何热转移媒质的一种冷却方法。3.1.2.50间接冷却indirectcooling借助热转移媒质将冷却部件的热量转移到冷却媒质的一种冷却方法。3.1.2.51自然循环(对流)冷却naturalcirculation(convection)cooling利用单位体积的质量(密度)随温度而变化,使冷却流体(冷却媒质或热转移媒质)产生循环的一种冷却方法。
3.1.2.52强迫循环(强迫冷却)forcedcirculation(forcedcooling)利用压缩机、风机或泵使冷却媒质或热转移媒质产生循环的一种冷却方法。3.1.2.53混合循环(冷却)mixedcirculation(cooling)交替使用自然和强迫循环使冷却媒质或热转移媒质产生循环的一种冷却方法。3.1.2.54环境温度ambientairtemperature环境温度是指在与任一相邻设备间隔距离的中间位置,但距机柜不超过300mm,其高度对应于设备高度的一半处所测得的温度,测量时应避免直接来自设备的热辐射。3.1.2.55空气和气体冷却的冷却媒质温度coolingmediumtemperatureforairandgascooling在设备之外距进口50mm处所测得冷却媒质的温度。注:为了估算辐射热量的大小,环境温度按3.1.2.54所定义的温度。3.1.2.56液体冷却的冷却媒质温度coolingmediumtemperatureforliquidcooling液体入口前的100mm处所测得的导管内冷却媒质的温度。3.1.2.57热转移媒质的温度temperatureofheattransferagent由供货者规定的位置所测得的热转移媒质的温度。3.1.3额定值、特性、参数的术语3.1.3.1额定值ratedvalue
制造单位所规定的电气参数和热、机械及环境数据,借以说明电力半导体器件、堆、装置或设备可以良好工作的运行条件。
注:①变流器的额定值一般对应于电源系统的标称值,两者的值都应在允许规定变动范围之内。②半导体器件与其它电器元件不同,只要超过最大额定值,即使运行时间极短,也会受损。③对额定值的变化极限,包括上限和(或)下限,都应作出规定。3.1.3.2额定频率f%ratedfrequency所规定的变流器交流侧频率。
GB/T3859.1-93
3.1.3.3额定网侧电压ULN·ratedvoltageonthelineside与变压器额定分接(如有)对应的,变流器网侧线电压所规定的方均根值。3.1.3.4(变压器的)额定阀侧电压Uvnratedvoltageonthevalveside(ofthetransformer)变压器处于额定分接及额定网侧电压,下同一换相组阀侧绕组中相继换相的两端子之间的空载方均根电压。对没有变压器的变流器(直接连接式变流器),其额定阀侧电压与额定网侧电压相同。3.1.3.5额定网侧电流ILNratedcurrentonthelineside变流器在额定工作状况(额定工况)下的网侧最大方均根电流。该值应考虑到额定负载电流和所有其它工作条件在规定范围(例如网侧电压与频率的偏差范围)内的最不利组合情况。注:①在由额定直流电流计算该额定值时,对于多相设备,假定变流电路单元的电流为矩形波;而对于单相设备,其计算依据应在相关文件中予以说明。②额定网侧电流应将变流器辅助电路的电流,以及直流电流的纹波和环流(如有)的影响考虑在内。3.1.3.6额定阀侧电流Ivnratedcurrentonthevalveside变流器在额定工况条件下的阀侧最大方均根电流。该值应考虑到额定负载电流与所有其它工作条件在规定范围(例如网侧电压与频率的偏差范围)内的最不利组合情况注:对多相设备,假定变流电路单元的电流波形为矩形波;对单相设备,其计算依据应在相关文件中予以说明。3.1.3.7额定网侧表观功率SLNratedapparentpoweronthelineside在额定频率、额定网侧电压和额定网侧电流时,网侧端子上的总表观功率。3.1.3.8额定直流电压Uanrateddirectvoltage当变流器的直流电流为额定值时,直流端子间的直流电压应该达到的平均值。3.1.3.9额定直流电流Ianrateddirectcurrent按规定的负载条件和使用条件,制造厂为变流器规定的平均直流电流。注:在表示其它电流的相对值时,以该值为100%。3.1.3.10额定(最大)连续直流电流IdmNratedcontinuousdirectcurrent(maximumvalue)变流器在规定的使用条件下,能够连续通过而不致受损的最大直流电流平均值。注:①装置的额定连续直流电流基本上总是高于其对应的整个设备的额定直流电流。②装置的额定连续直流电流可能受半导体器件以外其它部件(例如冷却系统)的限制。3.1.3.11额定直流功率Panratedd.c.power在规定的额定工况和制造厂指定的极限运行条件下,额定直流电压和额定直流电流之积。注:由于电压和电流纹波的影响,测得的直流功率可能大于所定义的额定直流功率。fconversion factor
3.1.3.12变流因数
输出直流功率时输入交流基波功率之比(逆变运行时为其倒数)。3.1.3.13功率效率powerefficiency变流器的输出功率对输入功率之比。注:①变流因数不考虑直流侧交流分量所产生的功率,而功率效率则将其包括在内。因此,对整流运行而言,变流因数的值较功率效率为小。例如对于单相、两脉波(全波)阻性负载的变流器,变流因数的理论最大值为0.81,而理想功率效率可达1。
②变流因数只能直接测得;功率效率既可以直接测量,也可以通过测得的内部损耗计算而得到。③当不致引起混滑时,功率效率可简称效率。3.1.3.14总功率因数入totalpowerfactor有功功率对表观功率之比。
有功功率
表观功率
5位移因数(基波功率因数)cos9wave)
displacement factor (power factor of the fundamentalGB/T3859.1—93
基波电压和电流的有功功率对它们的表观功率之比。基波的有功功率
基波的表观功率
3.1.3.16相对基波含量relativefundamentalcontent,基波因数(畸变因数)fundamentalfactor(deformation factor)
总功率因数(入)对位移因数(基波功率因数)cos9之比。cosg
relative harmonic content harmonic distortion3.1.3.17相对谐波含量谐波畸变因数谐波含量的方均根值对交流量的方均根值之比。3.1.3.18理想空载直流电压Uaideal no-loaddirectvoltage在无相位控制,变流装置无任何电压降(主要是电子阀器件门槛电压),且轻载时不出现电压突升的假定下,整流器或逆变器的理论空载直流平均电压。它可以由换相的两相间电压Uvo、换相数q和直流侧串联换相组数s,用下式计算:×
Uai = Uvo ×
controlled ideal no-load direct voltage3.1.3.19相控理想空载直流电压Udia在没有任何电压降及轻载时不出现电压突升的假定下,具有相位控制的变流器之理论空载直流平均电压。可以用下式计算:
对均一联结:
(1)若在整个控制范围内直流电流连续,则:Udia = Ua X cosα
(2)若变流器负载为纯阻性,
对α-
共一元
对量一号<量+号。
元+元
对非均一联结:
Udia=UaiXcosα
Uaia = Ua × -S
sin(α
元/)
2sin(元/p)
Udie=0.5×Ua×(1+cosα)
conventional no-load direct voltage3.1.3.20
0约定空载直流电压Ud。
在无相位控制条件下,将直流的电压/电流(V-I)特性曲线由直流电流连续区延伸到零电流处所得到的直流平均电压(见图3)。
注:Ua等于Uao与变流装置的空载电压降之和。3.1.3.21相控约定空载直流电压Udoacontrolled conventional no-loaddirectvoltage有相位控制情况下,将对应于延迟角α时的直流电压/电流特性曲线延伸到零电流处所得到的约定空载直流平均电压(见图3)。
3.1.3.22过渡电流transitioncurrent随着电流的减小,变流电路在换相组的直流电流刚出现间断时的平均直流电流(见图3)。注:在过渡电流处,电压/电流特性曲线弯曲。过渡电流可能在下列情况出现:例如,在反电势负载下,因直流电路的电感不足以维持在整个周期内直流电流的连续流通,或者因直流电流减小到使平衡电抗器失去作用的临界值之下。wwW.bzxz.Net
3.1.3.23直流电压调整值directvoltageregulation保持延迟角不变,并排除稳压设施(如有)的校正效应情况下,约定空载直流电压与额定直流电流时的直流电压之差(见图3)。
注:若直流电路的性质(如电容器组、反电势负载)对电压变化有明显影响时,应作特殊考虑。直流电压
过渡电流
GB/T3859.1-93
总直流电压调整值
图3电压调整值
直流电流
3.1.3.24固有直流电压调整值inherentdirectvoltageregulation不计交流系统的阻抗效应及稳压设施(如有)的校正效应时的直流电压调整值。3.1.3.25总直流电压调整值totaldirect.voltageregulation包括交流系统阻抗效应,但不包括稳压设施(如有)的校正效应时的直流电流时的直流电压调整值。3.1.3.26输出电压允差范围outputvoltagetoleranceband稳定输出电压的稳态值偏离其标称值或设定值的规定范围。3.1.3.27电扰动electricaldisturbance电量超出规定极限的任何变化。电扰动可能引起变流器性能下降、工作中断或损坏。3.1.3.28系统扰动systembornedisturbances由于诸如配电系统负荷变化、开关的过渡过程、电源网络结构改变等一系列情况而引起的电扰动,它只能用统计值来确定(详见GB10236和GB/T3859.2)。3.1.3.29变流器扰动convertorgenerateddisturbances变流器负载的非线性变化所引起的扰动(详见5.7.6和GB3859.2)。3.1.3.30变流器的扰动电平levelof generateddisturbanceofaconvertor变流器在规定条件下运行时所产生的扰动量。3.1.3.31变流器扰动的基准电平referencelevelofgeneratedofa convertordisturbance当不知道实际运行条件而使用额定运行条件去计算或测量扰动电平时,所假定的变流器产生的扰动电平。
注:扰动电平一般取决于电源阻抗,而电源阻抗可不作为变流器的特征参量来考虑。3.1.3.32变流器的受扰类别convertordisturbedlevel扰动超过规定值后,对变流器运行所产生的影响程度,一般可分为三种情况,即F类(影响性能)、T类(中断运行)、D类(损坏)见5.7.7)。3.1.3.33变流器的抗扰等级convertorimmunityclass变流器承受电扰动的能力。只要任何扰动均不超过规定等级的极限值(见5.2.2),变流器就能正常工作。
3.1.3.34变流器与电网兼容compatibilityof theconvertorandline如果变流器抗扰等级的规定极限值不低于所在电网参数的允许波动极限(见5.2.2),则称变流器与电网兼容。
GB/T3859.1—93
3.1.3.35短路比Rasrelativeshort-circuitpower在规定的运行条件和规定的网络结构下,网络指定点处的电源短路容量对变流器网侧的表观功率之比。
3.1.3.36故障方面的术语
参见GB/T2900.33和GB/T3859.2。3.1.3.37系统兼容性和射频干扰方面的术语参见GB10236和相关标准。
3.2符号及下角标
3.2.1下角标用的字母及含意
0(零)
空载的
直流电流或电压
与频率有关的
对应于h次谐波分量的
对应于电网或电源的
额定值或在额定负载下的
固有的
重复(过电压)
阻性的
不重复(过电压)
感性的
相控值(借助于延迟角)
:符号及其含意
直流电压调整率(以Ua为基准的)阻性直流电压调整率(以U为基准的)感性直流电压调整率(以U为基准的)由变流变压器引起的,以U为基准的感性直流电压调整率对应于ILN的变流变压器短路电压感性分量的百分值额定频率
分流Ian的换相组数
谐波次数
直流电流(任意指定值)
额定直流电流
额定连续直流电流(最大值)
(变流器或变压器的)网侧方均根电流IL的额定值
IL的基波分量的方均根值
小提示:此标准内容仅展示完整标准里的部分截取内容,若需要完整标准请到上方自行免费下载完整标准文档。
标准图片预览:





- 其它标准
- 热门标准
- 国家标准(GB)
- GB/T18204.4-2000 公共场所毛巾、床上卧具微生物检验方法细菌总数测定
- GB/T23892.3-2009 滑动轴承 稳态条件下流体动压可倾瓦块止推轴承 第3部分:可倾瓦块止推轴承计算的许用值
- GB/T11839-1989 二氧化铀芯块中硼的测定 姜黄素萃取光度法
- GB/T6122.1-2002 圆角铣刀 第1部分:型式和尺寸
- GB/T7433-1987 对称电缆载波通信系统抗无线电广播和通信干扰的指标
- GB/T21238-2007 玻璃纤维增强塑料夹砂管
- GB/T28809-2012 轨道交通 通信、信号和处理系统 信号用安全相关电子系统
- GB/T9124.1-2019 钢制管法兰 第1部分:PN 系列
- GB15603-2022 危险化学品仓库储存通则
- GB6819-1996 溶解乙炔
- GB/T9239-1988 刚性转子平衡品质 许用不平衡的确定
- GB/T15917.3-1995 金属镝及氧化镝化学分析方法 对氯苯基荧光酮--溴化十六烷基三甲基胺分光光度法测定钽量
- GB/T5738-1995 瓶装酒、饮料塑料周转箱
- GB/T13985-1992 照相机操作力和强度
- GB/T6397-1986 金属拉伸试验试样
- 行业新闻
请牢记:“bzxz.net”即是“标准下载”四个汉字汉语拼音首字母与国际顶级域名“.net”的组合。 ©2025 标准下载网 www.bzxz.net 本站邮件:bzxznet@163.com
网站备案号:湘ICP备2025141790号-2
网站备案号:湘ICP备2025141790号-2