- 您的位置:
- 标准下载网 >>
- 标准分类 >>
- 国家标准(GB) >>
- GB/T 19710-2005 地理信息 数据
标准号:
GB/T 19710-2005
标准名称:
地理信息 数据
标准类别:
国家标准(GB)
英文名称:
Geographic Information—Metadata标准状态:
已作废-
发布日期:
2005-04-15 -
实施日期:
2005-08-01 -
作废日期:
2023-11-27 出版语种:
简体中文下载格式:
.rar.pdf下载大小:
8.29 MB
标准ICS号:
数学、自然科学>>07.040 天文学、大地测量学、地理学综合、术语学、标准化、文献>>词汇>>01.040.35信息技术、办公机械设备 (词汇)中标分类号:
综合>>测绘>>A76大地、海洋测绘
替代情况:
被GB/T 19710.1-2023代替采标情况:
ISO 19115:2003,MOD
出版社:
中国标准出版社书号:
155066.1-22995页数:
16开, 页数:155, 字数:310千字标准价格:
50.0 元出版日期:
2005-08-01计划单号:
19990181-T-466
点击下载
标准简介:
本标准定义描述地理信息及其服务所需要的模式。它提供有关数字地理数据标识、覆盖范围、质量、空间和时间模式、空间参照系和分发等信息。本标准适用于:——数据集编目、对数据集进行完整描述和数据交换网站的数据服务;——地理数据集、数据集系列,以及单个地理要素和要素属性描述。本标准定义了:——必选的和条件必选的数据子集、数据实体和数据素;——适合于数据全部应用范围(数据发现、确定数据的适用程度、数据访问、数据传输和数字数据应用)所需要的最少的数据集;——可选的数据素,以便必要时能对地理数据进行更详尽的描述;——为满足特殊需要对数据进行扩展的方法。虽然本标准适合于数字数据,但其原理可以扩展到许多其他形式的地理信息,如地图、图表和文本文件,以及非地理数据。 GB/T 19710-2005 地理信息 数据 GB/T19710-2005
本标准定义描述地理信息及其服务所需要的模式。它提供有关数字地理数据标识、覆盖范围、质量、空间和时间模式、空间参照系和分发等信息。本标准适用于:——数据集编目、对数据集进行完整描述和数据交换网站的数据服务;——地理数据集、数据集系列,以及单个地理要素和要素属性描述。本标准定义了:——必选的和条件必选的数据子集、数据实体和数据素;——适合于数据全部应用范围(数据发现、确定数据的适用程度、数据访问、数据传输和数字数据应用)所需要的最少的数据集;——可选的数据素,以便必要时能对地理数据进行更详尽的描述;——为满足特殊需要对数据进行扩展的方法。虽然本标准适合于数字数据,但其原理可以扩展到许多其他形式的地理信息,如地图、图表和文本文件,以及非地理数据。
部分标准内容:
中华人民共和国国家标准
GB/T 19710--2005
地理信息
元数据
Geographic Information-Metadata(IS0 19115:2003,MOD)
2005-04-15发布
中华人民共租国国家质量监督检验检疫总局中国国家标准化管理委员会
2005-08-01实施
KAorKAca-
GB/T19710—2005
本标推修改采用国际标准化组织地理信息标准化技术委员会(IS0/TC211)制定的ISO19115:2003《地理信息元数据》,作了如下改动:①标准的编写方法执行了国家标准GB/T1.12000《标准化.T作导则第1部分:标准的结构和编写规则》的要求。
②引用国标标准名称或编号的改变:a)将“本国际标准”和“IS(19115;2003”改为\本标准”,b)将“1SO19100系列标准”改为\地理信息系列国家标准”,c)将下列国际标准名称和编号用相应的国家标雅名称或编号替代:原国际标准编号
ISO3166
ISO 4217 :2001
1S0639
ISO8501
JSO 8859
ISO 8879
ISO/IEC 10646-1
IS()/IEC11170
③删除了源国际标推的前言。
替代的国家标准缩号
GB/T2659
GB/T 12406
GB/T 4880
GB/T 74081994
GR/T 15273
GB/T 14814
GB 13000.1
GB/T 18391
④增期了姬下术语和其定义:“数据交换网站 clearinghouse”和\数据志 lineage”(5)增加了\6.14地理信息共享领域元数据专用标准范例”删除了原6.11 和原 6.15 的内容:修改了G.2.4中的要素实例元数据条目示例。@删除了附录B数据字典中原\留空\的行,行号为:42.43,58.188、198~~200、328~~333,366,这些行号断号。
?删除了资料性附录K“实现示例”和资料性附录了“元数据元素自出文木的多语种支持”,③元数据数据字典中保留了英文的“名称/角色名称”栏目,与中文“名称/角色名称”对照。其他修改包括:
a)元素\9、144、364、394”的数据类型由“类”改为“日期型”,域由“日期(B.4.2)改为CCYY-MM-DD(GB/T 7408.-- 1594)\,
元素“64,89,106,300\的数据类型由“类”改为“日期时间型\,域由“日期时间(B.4.2)\改为*CCYY-MM-DD hh:mn: 5s. s(GB/T 7408-1994)\:B,2.7.6投影参数信息:第216行元数据元素*带号\的定义出\101km格网带的唯一标识符”改为“投影分带的唯~标识符”,第218和219行的约束/条件由\O\改为\C/非方位投影?;第225和226行的约束/条件由\O”改为“C/方位投影?\;元素361定义中的示例由“\DCW'是‘Digital Chart l the World\的别名\收为\·NFGIS'是d)
“NationalFundamentalGeographicInformationSystem”的别名”,元素397定义中的示例由*http.//statkart.no/isote2]1\改为\http://nfgis,nsdi.gov.cn/\;GB/T 19710—2005
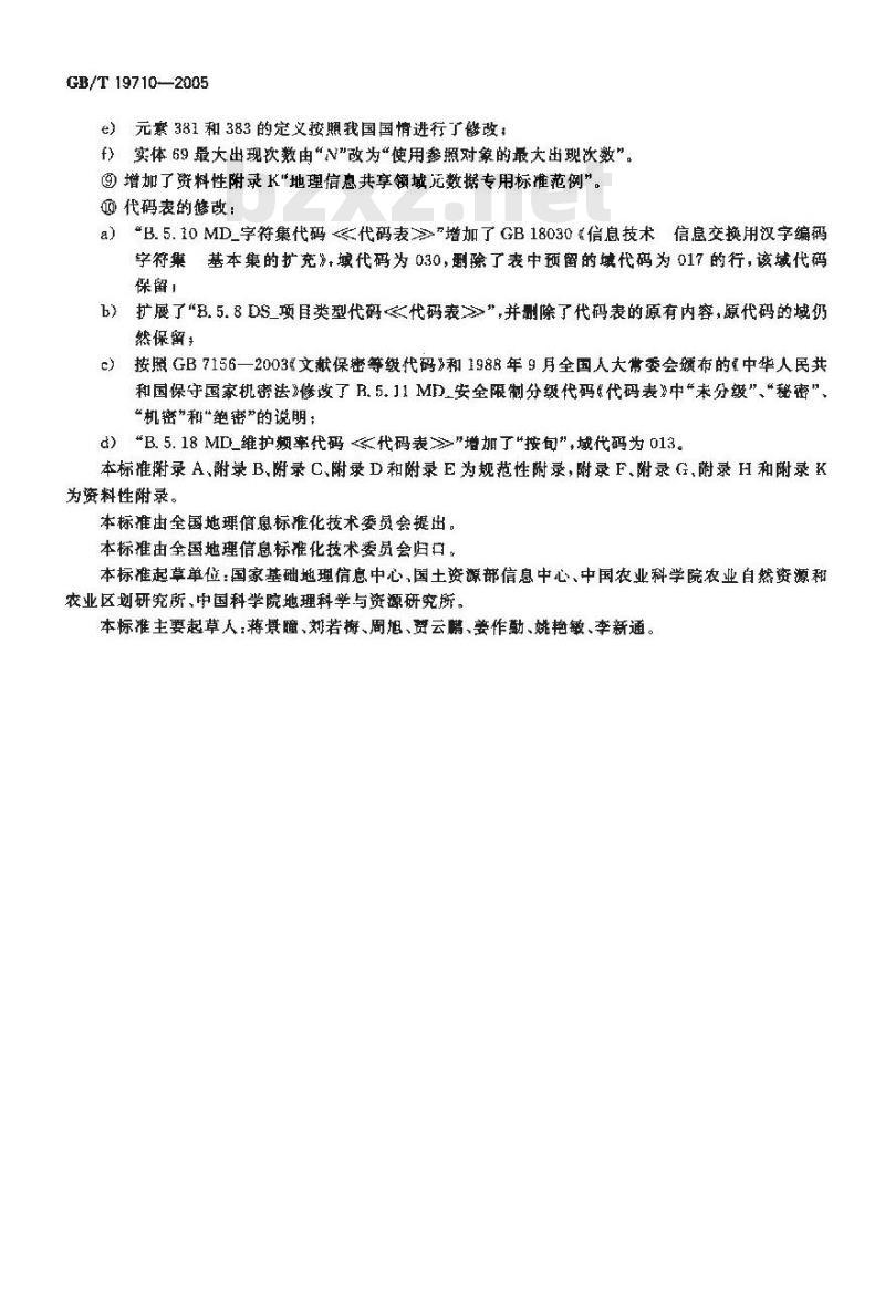
e)元素381和383的定义按照我国国情进行了修改:f)实体69最大出现次数由“N\改为“使用参照对象的最大出现次数”。③增加了资料性附录K\地理信息共享领域元数据专用标准范例”。@代码表的修改:
a)B.5.10MD_字符集代码客代码表>\增加了GB18030《信息技术信息交换用汉字编码字符集基本集的扩充》,壤代码为030,副除了表中预留的域代码为017的行,该域代码保留
b)扩展了“B.5.8DS_项目类型代码代码表》”,并副除了代码表的原有内容,原代码的域仍然保留,
c)按照GB7156—2003文献保密等级代码》和1988年9月全国人大常委会布的中毕人民共和国保守国家机密法》修改了R.5.J1MD_安全限制分级代码代码表》中未分级”、“秘密”、“机密”和“绝密”的说明;
d)“B.5.18MD_维护频率代码≤代码表》\增加了\按旬”,域代码为013。本标准附录A、附录B、附录C、附录D和附录E为规范性附录,附录F、附录G、附录H和附录K为资料性附录。
本标准由全国地理信息标准化技术委员会提出。本标推由全国地理信息标准化技术委员会归口。本标准起草单位:国家基础地理信息中心,国土资源部信息中心、中国农业科学院农业自然资源和农业区划研究所,中国科学院地理科学与资源研究所。本标准主要起草人:蒋景随、刘若梅、周旭、费云赠、姜作勒、姚艳敏、李新通。引言
iKAoNrKca
GB/T 19710-2005
随着电子技术的进步,对地理和与空间紧密相定事物的重要性认识的提高,数学地理信感和地理措总系统在全世界得到了广泛应用。除地理科学和信息技术领域外,各个学科的发展,越来越能够生产、提高和更新数字埋信息。鉴于地理数据集的数量、复程度和多样性的增长,快速了解这些数据体特征的方法越米越重要。
数宁地理数据是模拟和描述现实世界,以便用于计算机分析和用图形显示信息的一种尝试。事物的任何描述总是抽象的、总是局部的和总是许多可能的“视图\之。这种现实世界的“视图”或模型不是其精确的复制,有些是近似的、有些经过了简化,而有些则被忽略。狼难有绝对完善、完整和正确的数据。为保证数据不被误用,必须充分地说明影响数据生产的设定和限制。无数据允许数据生产者全面地说明数据集.以便用户能够了解其设定和限制,评估数据集对其应用需求的适用性。鉴于地理数据被除牛产者外的许多人所应用,通常由某:个人或单位牛产,而由其他人或单位使用。适当的文本资料能使那些不熟悉数据的人更好地了解数据,并恰当地使用数据。由于地埋数据生产者和用户处理的数据越来越多,适当的文本资料能为他们提供有关数据的丰富信息·使他们能够更好地管理、存储、更新和重复使用数据产品。本标准的目的是提供描述数字地理数据特征的结构。期望信息系统分析人员,计划编制人员和地理信息系统开发人员使用本标准。试图了解地理信息标推化基本原理与整休要求的人们也可使用,本标准定义了元数据元索,提供了模式,并确定了一纽通用的元数据术语、定义和扩展方法。当数据生产者执行本标灌时弊:
1)为数据生产者提供适当的说明他们地理数据的有关倍息。2)简化地理数据元数据的维织和管理。使用户了解数据的基木特征,从而能够最有效地应用地埋数据。3)
使数发现、检索和重复使用变得容易。用户能更好地确定地埋数据位置,访问,评价、购买和2)
使用地理数据。
5)使用户能够决定他们是者使用已有的地理数据。本标准定义通用的地理信息元数据。更详细的地理数据类型和地埋服务元数据由地理信息系列国家标的其他标旌定义和中用户展。1范围
地理信息元数据
GB/T19710—2005
本标谁定义猫述地理倍息及其服务所需要的模式。它提供有关数竿地理数据标识、覆蓝范围、质量、空间和时间模式、空间参照系和分发等信息。本标难适用于+
数据集编日、对数据集进行完整描述和数据交换网站的数据服务;地理数据集,数据集系列,以及单个地理要素和要素属性描述本标准定义了:
必选的和条件必选的元数据子集,元数据实体和元数据元案;适合手儿数据全部应用范围数括发现,确定数据的适用程度,数据访问,数据传输和数字数据做用所需要的最少的元数据集:可选的元数据元素,以使必要时能对地理数据进行更详尽的描述;一为满足特殊需要对元数据进行扩的方法。虽然本标准适合丁数字数据,但其原理可以扩展到许多其他形式的地理信息,婚地图图表和文本文件,以及非地理数据,
注:某些必选元数活元素可能不适用于这类其他形式的地理信息。2一致性
2. 1 一致性要求
元数据在第 6 章、附录 A 和附录 3 中阑明。用户定义的元数据按照附录℃定义和描述任何声称与本标准一致的元数据应当满足附录D提出的抽象測试套件中规定的要求,2.2元数据专用标准
任间与本标准-致的专用标准应当与附录(中(.f的规则一致。2.3约束和条件
为使用附录D的抽象测试套件进行-·致性测试,应当考虑在专用标推中说明元数据实体和元素是必选、条件必选或是可选,
3规范性引用文件
下列文件中的条款通过本标准的引用而成为本标准的条款。凡是注明口期的用文件,其随后所有的修改单(不包括勘误的内容)或修订版均不适第于木标谁,但是,鼓励根据本标准达成协议的各方,研究屉否可使用这些文件的最新版本。凡是不注明日期的引用文件,其最新版本适用于本标推。GB/T2659---194步界务国和地区名称代码(eqvISO3166-1:1997)GB/T4880—1991语种名称代码(eqvJS0639:1998)GB/T4880.2--2000语种名称代码第2部分:3字母代码(egvIS0)639-2:1998)GB/T708-1994数据元和交换格式信意交换日期和时间表亲法GB/T12406-1996示货币和资金的代码(idtISO42171990)GBi3000.11993信息授术通用多八位编码字符集(UCS)第部分:体系结构与基本多文种平面(idt.IS0/1FC10646-1:1993)GB/T 19710---2005
YKANKAca-
GB/T14814—1993信息处理文本和办公系统标准通用置标语言(SGML)(cqVISO8879:1986)
GB/T15273信息处理八位单宇节编码图形字符集(idtISO8859)GB/T18391.1一2002信息技术数据元的规范与标准化第1部分:数据元的规范与标准化架
GB3/T18391.2一2003信息技术数据元的规范与标准化第2部分:数据元的分类GB/T18391.3·2001信息技术数据元的规范与标准化第3部分,数据元的基本属性G3/T18391.42001信息技术数据元的规范与标准化第4部分:数据定义的编写规则与指南
GB/T18391.5一2001信息技术数据元的规范与标准化第5部分:数据元的命名和标识原卿GB/T18391.6一2001信息技术:数据元的规范与标准化第6部分:数据元的定义IS08859(第1案16部分),信息技术8位单孚节编码图形字符集(Information technology—8bit sinigle byte coded graphic character sets)IS019106:2004地理信息专用标准(Geographic information—Profiles)ISO19107:2003地理信息空间模式(Geographicinformation—Spatialschema)IS019108:2002地理信息时间模式(Geographicinformation—Temporalschema)ISO19109地理信息应用模式规则(Geographicinformation-Rulesforapplication schema)ISO19110.2005地理信息要素编方法(Geographieinformation—Featurecataloguingmeth-odology)
ISO 19111:2003地理信息基于坐标的空间参照(Geographicinformation--Spatial referencingby coordinates)
ISO191122003地理信息基于地理标识符的空间参照(Geographicinformatian—Spatialreferencingbygeographic idcntifiers)1SO19113:2002地理信息质量基本元素(Geographicinformation—Qualityprinciples)JSO19114:2003地理信息质量评价程序(Geographicinformation一Qualityevaluationprocedures)
ISO19117地理信息图
图示表达(Geographicinformation—Portrayal)IS0 19118
地理信息编码(Geographicinformation—Encoding)4术语和定义
本标准采用下列术语和定义:
社+与UML模型一起使用的术语和定义在第5章中列出。4. 1
数据类型datatype
允诈对域内的值进行操作的值域说明。[1SO19103地理信息概念模式语言]例如整型、实型、布尔型、字符串、日期型和GML点(GM_Point)。注:数据类型用术语标识,如整型4.2
数据集 dataset
可以识别的数据集合。
注:通过谐如空间范围或要豪类型的限制,数据集在物理上可以是更大数据集较小的部分。从理论上讲,数据集可以小到更大数据集内的单个要衰或要素属性。一张硬拷贝地图或图表均可以被认为是一个数据集。4.3
数据集系列dataset series
符合相同产品规范的数据集集合。格网grid
GB/T 19710—2005
由两组或更多组曲线组成的网络,其中每·组均按算法与其他纽相交。[1SO19123地理信息5数
据覆盖层几何特征与函数模式」4.5
元数据metadata
关于数据的数据。即数据的标识、盖范围、质盘、空间和时间模式、空间参照系和分发等信息:4.6
元数据元素
metadata element
元数据的基本单元。
注 1:元数据元素在元数据实体中是唯一的。注 2:与 UMI,术语中的属性同义。4.7
元数据实体metadataentity
一组说明数据相同特性的元数据元素。注1:可以包括一个或一个以上的元效据实体。注 2,与 UML 术语中的类同义。4.8
元数据子集metadalasection
元数据的了集合·出相关的元数据实体和元素组成。注:与 UFML术语中的包同义,
模型model
论域的某些方面的抽象。[1SO19109]4. 10
资源 resource
能满足巢种需求的资产或手段。例如,数据集、服务、文档、人力或机构:4.11
时间餐照系temporal reference system时间度所依据的参照系。[IS019108]4.12
数据交换网站clearinghonse
数据生产者、管理者和用户之阅的分布式、电了连接的网络。4,13
数据志lineage
数据的历史沿革信息,包括获取或生产数据使用的原始资料说明、数据处理中的参数、步骤等情况及负责单位的有关信息等。
GB/T19710—2005
5符号和缩略语
5.1缩略语
文件类型定义(DocumentTyprDefinition)接定义语言(InterfaceIefinitionTanguage)对象约东语言(Object Constraint Language)标准通用置标讲言(StandardGeneralized MarkupLanguage)统一建模语(Unified Modelling Language)可扩展置标语言(ExtensibleMarkunLanguage)5.2统一建模语言(UML)符号
KNrKAca
本标准出现的图用UML静态结构图表示,用ISO接口定义语言(IDL)基本类型定义和UML的对象约束语言(OCL)作为概模式语言。图I说明本标推使用的UMI符号:关联(Asscciation)
合()
维合((amgition)
泛化 (Generalization)
依赖(Dependeny)
5.3UMI.模型关系
5.3.1关联
图1 UML符号
关联用于说明两个或更多类之间的关系。UML定义三种不同类型关系:关联,合和组合。这三种类型具有不间的语义。通常的关联关系用于表示两个类之间的般关系,聚合关联和组合关联用于创建两个类之间的部分与体关系。关联的方向必须说明。如果不指明方向,则假定为双向关联。姆果是单向关联,关联方向可以在线段终点用箭头标记。聚合关联表示个类之间的关系,在该关系中,一个类担当容器角色,另一个类担当容器的构持角色:
组合关联是强聚合。在组合关联中,如果删除一个容器对象,则它的所有容器构件对象也被删除。当没有容器对象,表示容器对象局部的对象就不能存在时,应当使用组合关联。5. 3. 2 法化
泛化表示艇突与可以替代它的子类之间的关系,超类是泛化类,面子类则定义为特化类。5.3.3实例化/依赖
依赖关系表示客户类依赖供方类/接口提供一定服务,如:客户类访问供方类/接口定义的值(常数或变盈)客户类的操作调用供方类/接口的操作;客户类的操作有签名,它的返回类或变元是供方类/接口的实例。实例化关系表示用实际值替代参数化类参数或参数化类实用程序的操作,以创建其特化型式。5.3.4角色
如果关联可按特定的方向导航,模型则提供一个\角色名称”,它对于与源对象有关的目标对象的角GB/T19710—2005
色是适当的。因此在双向关联中,将提供两个角色名称。2说明在UMI图中如何表示角色名称和基数。
类之间的关联
类的聚合
成部分
细成部分
5.4TML模型构造型
角色1
关联名称
角色2
关联基数
0或多
任选(0或1)
组成部分
子类1
1或多
指定数学
类继承类的子类)
图2UML角色
UML构造型是现有UML概念的扩展机制,它是个模型元素,用于对其他UML元素进行分类(或标记),使得它们在某些方面行为上类似新的虚拟或伪元模型类的实例,其椅成基于现有基本元模型类。构造型在固有的UJMI.无模型类结构的基础上,增强分类机制。以下是本标准使用的构造型的简单说明,更详细的说明见IS0/TS19103本标准使用如下构造型:
家类型(忘T比诊)说明实例(对象)的域和可用于对象的操作的类。一个类型可以有属a)
性和关联,
枚举这(Enumerlin)数据类型,其实例构成命名字符值的列表。枚举的名称与它的字符都子以说明。救举的意思是一个类中熟知的可取值的简短列表。数据类型泌DaaTypc泌)一组不同值的描述符,其操作没有副作用。数据类型包括基本的颈定义类型利用心定义的类型。预定义的数据类型包括数字型、字符串利时间型。用定义的数据类型包括救举型。
d)多代码表(Cndelist)用下说明更开放的枚都。代码表是一个灵活的枚举。代码表对于裘示潜在值的长表是有用的。如果表的元素完全是已短的·应当使用枚举,如果只有元素的可能值是已知的,则应使用代码表。多联合这(non)选择-种特化奖型的说明,可用于确定能够使用的可选类/类型,)
而无需生成一个公共的超类/超类型。0多抛象>(Abstraet>)不能直接实例化的类(或其他类元)。该类的ML符号用斜体表示其名称。
多元类(家Metalass)其实例为类的类。元类主要用于构成元模型。元类是对象类,GB/T 19710--2005
它的主要目的是容纳其她类的无数据。h)多接日>(Interface)一组命名的操作,说明元素的行为:i)多包(多Packae)逻辑上相美的组成部分的群集,包括子包i)系叶》(≤Leaf>)包含定义,但不含何子包的包。5.5包的缩写
KoNrKAca
用两个字符构成的缩写词表示包含类的包。类的名称以这些缩写词开头,用”\连接。括号中注明定义这些类的标准。以下列出这些缩写词:Cc
基于坐标的空间参照)
改变整标(IS0)191112003地理信息引用(本标准)
数据覆盖层(JSO19123地理信息数据质量(本标准)
数据集(本标准)
覆盖范围(本标准)
数据疆盖层几何特征与州数模式)要素类目(ISO19110地理信息
要素编目方法)
要索(1S019109地理信息应用模式规则)要素拓扑关系(IS019107:2003地理信息空间模式)
通用要素(1S019109地理信息应用模式规则)几何(1SO19107:2003
地理信息
、空间模式)
图(1S019107:2003
地理信息空间模式)此内容来自标准下载网
数据志(本标难)
元数据(本标雄)
要素图示表达(1S019117地理信息图示表达)定位服务(IS019116地理信息定位服务)参照系(本标准)
空间坐标(ISO191112003
地理信息基于坐标的空间参照)
空间标识(ISO19112:2003
地理信息基于地理标识符的空间参照)服务(ISO)19119地理信息服务)时阅(1S019108:2002地理信息,时间模式)拓扑关系(ISO19107:2003地理信息空间模式)简单拓扑关系(IS019107:2003地璨信息空间模式)5. 6UJML 模型/数据字典关系
表1说明UML模型术语和数据字典术语之闻的关系。表1UML模型和数据字典关系
UTMI.模型
泛化类
特化类
数据字典
6要求
6、1地理数据元数据的要求
GB/T 19710—2005
本标谁定义描述数字地理数据所需要的元数据。元数据可以应用于独立的数据集、数据集聚合、单个地埋要素和成要索等各类对象。应当提供地理数括集元数据,也可以提供数据集合、要素和要素属性的元数据。元数据由一个或多个元数括子集(LML包)构成,后者包含一个或多个元数据实体(UML类)。
6.2充数据应用借息
图3是UML类图.定义元数据描述的地理信息的种类。它规定一个数据集([S_DataSet)必须有个或多个相关的元数据实体集(MI)_Metadata)。儿数据n酌情与要紊、要素属性,要素类型,要素特征类型(由要素关联角色、要素属性类型和要素操作实例化的元类)和数据集案合(DS_Aggregatce)相关。数据集聚合以定义(再分类)为泛化关联(DS_therAggregate),数据集系(DS_Scrics),或项目(DS_Initiative),MD_无数据(MD)_Metadata)也用于该图未表示的其他倍息和服务(见 MD_范围代码,B.5.25)的炎,
《《元美》
SF素类型
f一幕中整票换型)
《元类>>
+要素类型
要素炎型元,激据
+要素厚性元数据
ED元数
t元最糖实体票信息)
+特征类型元数据
GF_特征类型
用要素镶型特江类型
+交兼
多重聚合
DS其证聚集
DS_立体受对
6.3元数据包
6.3.1元数据包和实体关系
广us平台
+子撕
+系列元数据
《轴象》
DS系列
传感器
分为·部分
+要素属性
+由组或
DS产品系列
图3元数据应用
<<元类>》
属性类型
0. . * +说明
DS数据集
搭项目
本标准中,地理数据的儿数据用UMI.包表示,每个包包含一个或多个实体(UML类),它们可以是特化的(子类)或泛化的(超类)。实体包含标识各个元数据单元的元素(LML类属性)。实体可以与一个或多个其他实体相关,实体可以按需要聚集或重复以满足:(1)木标准规定的必选要求;(2)用户的其他要求。图4表示包的结构。附录A和附录B分别用每个包的LML模型图和数据字典完整地描述广元数据,如果两个附录出现差异,以附录A为准。表2列出无数据包和充数据实体之间的关系。元数据包列在包栏日下,相应包中的元数据聚集实体列在实体栏目下。包含在包中的元数据实体在6.3.2至6.4.2节中进一步定义。每个包有一条相应的条月列在条月号栏尺下,
GB/T 19710—2005
<>》>
图示表达类目信
维护信息
<<叶>>
应用模式信息
<《<叶>>
数据质量信息
《<叶>>
空间表示信息
条目号
6. 3. 2. 1
6. 3. 2. 2
6, 3. 2. 3
6. 3. 2. 4
6. 3. 2. 5
6. 3. 2. 6
6. 3. 2. 7
6. 3. 2. 8
6. 3.2. 9
6. 3. 2. 10
6. 3. 2. 11
6. 3. 2. 12
<<叶>>
限制信息
元数据实体集信息
《<>>
标信息
度望单位
<《<叶>>
内容信息
元敷据包
<<叶>>
分发信应
习元数据扩展信息
<<叶>>
爱益范围信息
元数据包和元数据实体间的关系实体
元数据实体集值息
标积信息
限制信息
数据质量信惠
维护信息
空间表示信息
参照系信息
内信息
图示表达类目信息
分发信息
元数据扩展信息
应用模式信惠
理益范闲体息
引用和负责单位信您
MD_元数据
MD_标识
MD_限制
DQ_数据质量
MD_维护信息
MD_空间表示
MD_参照系
MD_内容信息
MD_图示表达类参照
MD_分发
MD_元数据扩展信息
MD_应用模式信患
EX.覆燕范间
CL引用
CL负责单位
UML图
A, 2. 4. 1
A 2. 4. 3
irKoNKca
<<叶>>
用和负责单位
孝服系信意
数据字典
B.2. 4. 1
B. 2. 4. 2
B. 2. 4. 3
小提示:此标准内容仅展示完整标准里的部分截取内容,若需要完整标准请到上方自行免费下载完整标准文档。
标准图片预览:





- 热门标准
- 国家标准(GB)
- GB/T2828.1-2012 计数抽样检验程序 第1部分:按接收质量限(AQL)检索的逐批检验抽样计划
- GB/T228.1-2021 金属材料 拉伸试验 第1部分:室温试验方法
- GB/T7534-1987 工业用挥发性有机液体沸程的测定
- GB/T3836.1-2021 爆炸性环境 第1部分:设备 通用要求
- GB/T4100-2015 陶瓷砖
- GB/T10125-2021 人造气氛腐蚀试验 盐雾试验
- GB/T50772-2012 木结构工程施工规范
- GB/T30835-2014 锂离子电池用炭复合磷酸铁锂正极材料
- GB5226.1-2019 机械电气安全 机械电气设备 第1部分:通用技术条件
- GB50666-2011 混凝土结构工程施工规范
- GB/T15449-1995 管壳额定开关用场效应晶体管空白详细规范
- GB/T18204.4-2000 公共场所毛巾、床上卧具微生物检验方法细菌总数测定
- GB8552-1987 电子器件详细规范 低功率非线绕固定电阻器 RJ13型金属膜固定电阻器评定水平E(可供认证用)
- GB/T11379-2008 金属覆盖层 工程用铬电镀层
- GB50303-2015 建筑电气工程施工质量验收规范
- 行业新闻
网站备案号:湘ICP备2025141790号-2