- 您的位置:
- 标准下载网 >>
- 标准分类 >>
- 公共安全行业标准(GA) >>
- GA 14-1991 消防用无线电话机技术要求和试验方法
标准号:
GA 14-1991
标准名称:
消防用无线电话机技术要求和试验方法
标准类别:
公共安全行业标准(GA)
标准状态:
现行-
发布日期:
1991-10-25 -
实施日期:
1992-10-01 出版语种:
简体中文下载格式:
.rar.pdf下载大小:
214.13 KB
部分标准内容:
中华人民共和国公共安全行业标准消防用无线电话机技术要求和
试验方法
1主题内容与适用范围
GA 14-91
本标准规定了消防用调频(或调相)制、工作频率范围为27~~470MHz单路无线电话机(以下称消防用无线电话机)的技术要求、试验方法、检验规则和包装、贮存、运输等。本标准适用于公安、企业消防队使用的无线电话机。2 引用标准
SJ271027~~470MHz调频(或调相)民用小型无线电话机技术条件SJ271127~~470MHz调频(或调相)民用小型无线电话机电性能测量方法SJ2712民用小型无线电话机及其附属设备环境要求和测量方法SJ2713民用小型无线电话机及其附属设备环境要求和测量方法3术语
3.1头盔式无线电话机
安装在消防员头盔上、能利用送话器自动控制收发转换的一种无线电话机。3.2收转发时间
由无线电话机话简输入音频信号开始,到控制无线电话机处于发射状态时为止的时间间隔。3.3发转收时间
对处于发射状态的无线电话机,从停止输入音频信号开始到无线电话机处于接收状态时为止的时间间隔。
4产品分类
消防用无线电话机按其用途分为:a.
消防用基地式无线电话机;
消防用固定式无线电话机;
消防用车(船)载式无线电话机;消防用便携式无线电话机;
消防用袖珍式无线电话机;
消防用头盔式无线电话机。
5技术要求
5.1般要求
5.1.1消防用基地式、固定式、车(船)载式、便携式和袖珍式无线电话机技术要求应符合SJ2710中3.1中华人民共和国公安部1991-10-25批准710
1992-10-01实施
条要求。
GA 14—91
5.1.2消防用头盔式无线电话机应符合下列要求:5.1.2.1工作频率优先选用150~~167MHz、350~~360MHz或403470MHz。5.1.2.2
5. 1.2. 7
每台至少应具有2个波道。
接收机应设置静噪装置。
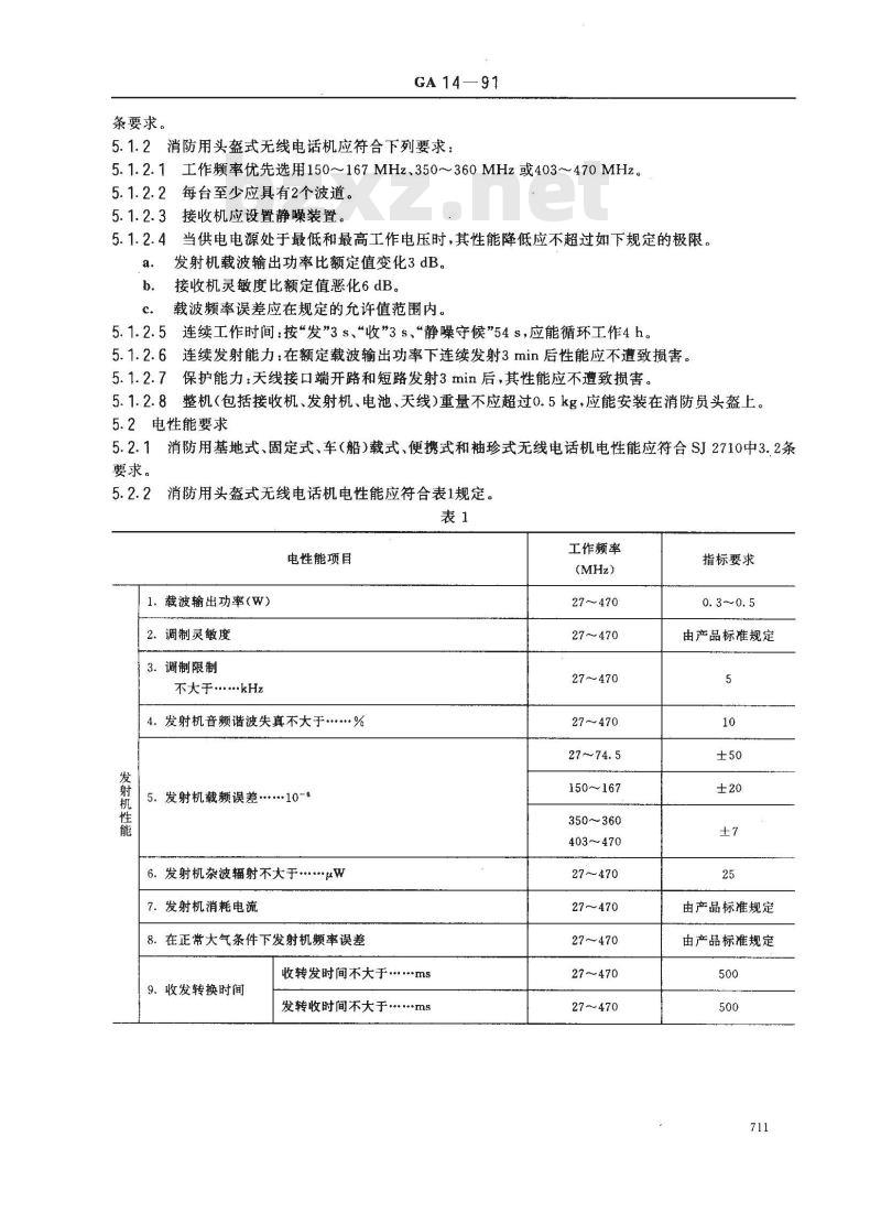
当供电电源处于最低和最高工作电压时,其性能降低应不超过如下规定的极限。发射机载波输出功率比额定值变化3dB。接收机灵敏度比额定值恶化6dB。载波频率误差应在规定的允许值范围内。连续工作时间:按“发”3s、“收”3s、“静噪守候”54s,应能循环工作4h。连续发射能力:在额定载波输出功率下连续发射3min后性能应不遭致损害。保护能力:天线接口端开路和短路发射3min后,其性能应不遭致损害。整机(包括接收机、发射机、电池、天线)重量不应超过0.5kg,应能安装在消防员头盔上。5.2电性能要求
5.2.1消防用基地式、固定式、车(船)载式、便携式和袖珍式无线电话机电性能应符合SJ2710中3.2条要求。
5.2.2消防用头盔式无线电话机电性能应符合表1规定。表1
电性能项目
1.载波输出功率(W)
2.调制灵敏度
3.调制限制
不大于.kHz
4.发射机音频谐波失真不大于……%发射
加机性能
5.发射机载频误差·10·
6.发射机杂波辐射不大于μW
7.发射机消耗电流
8.在正常大气条件下发射机频率误差收转发时间不大于ms
9.收发转换时间
发转收时间不大于ms
工作频率
27~470
27~470
27~470
27~470
27~74.5
150~167
350~360
403~470
27~470
27~470
27~470
27~470
27~470
指标要求
0.3~~0. 5
由产品标准规定
由产品标准规定
由产品标准规定
接收机性能
电性能项目
1.可用灵敏度(S/N=12 dB)不大于μV2.抑噪灵敏度不大于V
3.门限静噪开启灵敏度不大于μV4.寄生响应抗扰性不小于…dB
5.音频输出功率不小于W
6.音频谐波失真不大于%
7.互调抗扰性不小于dB
8.调制接受带宽不小于…kHz
9.相邻波道选择性不小于dB
GA14—91
续表1
10.接收机在接收状态和静噪守候状态下消耗电流6电性能测量方法
工作频率
27~167
350360
403~470
27~167
350~360
403~~470
27~167
350~360
403~~470
27~470
27~470
27~470
27~470
27~470
27~470
27~470
指标要求
由产品标准规定
6.1消防用基地式、固定式、车(船)载式、便携式和袖珍式无线电话机电性能测量按SJ2711中各项规定进行。
6.2消防用头盔式无线电话机电性能测量除发射机性能第9项外,均应按SJ2711中各项规定进行。6.3消防用头盔式无线电话机收发转换时间的测试6.3.1测试仪器
6.3.1.1音频信号发生器:赖率范围6Hz~20kHz,频率调节误差不大于1%,输出电压调节范围0~10V,非线性失真小于0.5%,输出阻抗600Q,当衰减调为最大时剩余输出电压小于0.3mV6.3.1.2计时器:计时器1的计时端及停计端均由正阶跃信号触发,计时器2的计时端及停计端均由负阶跃信号触发。计时误差不大于5ms,计时范围不小于1s,触发电压士0.5~5V。6.3.1.3控制器:具有将音频信号放大并转变为直流信号的功能。输出电压范围0~4V,控制器在音频信号输入时输出正阶信号。控制器输入输出延时:不大于10 ms。6.3.1.4载波检出器:具有将高频载波信号检出放大并变换为直流信号的功能。输出电压范围0~4V,载波检出器在载波输入中断时输出负阶跃信号。载波输出器延时不大于10ms。6.3.2测试方法
6.3.2.1收转发时间测试方法
测试电路如下图所示。
GA 14--91
调整音频信号发生器,使输出信号频率为1kHz,幅度使控制器及载波检出器的输出达到规定合上开关K,控制器输出信号触发计时器1开始计时。音频信号发生器作用头盔台,使发射机工作。载波检出器输出正阶跃信号触发计时器1停计端停止计时,记录计时器数值。
按上述方法连续测量三次,平均值为收转发时间。盔台
音频信号发生器
控制器
发转收时间测试方法
测试电路如下图所示。
计时器!
靓波检出器
调整音频信号发生器,使输出信号频率为1kHz,幅度使控制器及载波检出器的输出达到规定断开开关K,控制器输出信号触发计时器2计时端开始计时。头盔台停发时,计时器2停计端得到信号停止计时。按上述方法连续测量三次,平均值为发转收时间。头盐台
音频信号
发生器
控制器
7环境要求及试验方法
7.1标准试验条件应符合SJ2710中第2.2条规定。计时端
计时器2
蒙被检出器
7.2消防用基地式、固定式、车(船)载式无线电话机环境要求及试验方法应符合SJ2710中第5章规定。7.3消防用便携式、袖珍式和头盔式无线电话机的环境要求除应符合SJ2710第5章规定外,其主机(接收机和发射机)应符合SJ2712中第1.2.3条(淋雨试验)和第1.3.1条(砂尘试验)的要求,试验方法按SJ2712中3.11和3.13项要求进行。7.4高温冲击试验。头盔式无线电话机在70士5℃、0.5h的条件下,机壳及附件(耳机、话简和连接线等)应无损伤,其性能应满足5.1.2.4条的要求。8检验规则
8.1消防用基地式、固定式、车(船)载式、便携式和袖珍式无线电话机检验规则应符合SJ2710中第6章713
规定。
GA14-91
8.2消防用头盔式无线电话机在进行设计定型试验和生产过程中检验时,必须遵守SJ2713规定,8.3消防用头盔式无线电话机的设计定型试验和生产过程中交收试验的逐个检验和抽样检验以及例行试验应按表2项目进行
B、4消防用无线电话机应按机械电子工业部行业标准检验合格后还应经国家消防有关机构进行个别项目的检验和认可,检验和认可的项目如表3。8.5合格判据
经电子工业部行业标准检验合格并由国家消防有关机构对特殊项目检验合格后,方可作为消防用无线电话机合格依据。wwW.bzxz.Net
验项目
载波输出功率
调制灵敏度
调制限制
发射机音频谐波失真
发射机载频误差
发射机杂波辐射
发射机消耗电流
正常大气条件下发射机频率误差收发转换时间
可用灵敏度
抑噪灵敏度
门限静噪开启灵敏度
寄生抗扰性
音频输出功率
谐波失真
互调抗扰性
调制接收带宽
相邻波道选摔性
接收机在接收状态和静噪守候状态下的消耗电流连续工作能力
淋雨试验
砂尘试验
高温冲击试验
交收试验
逐个检验
抽样检验
创行试验
定型试验
载波输出功率
调制灵敏度
调制限制
4、发射机音频响应
检验项目
5.高调制频率时的发射频偏
6.发射机音频谐波失真
7、剩余调频
8.剩余调幅
发射机载频误差
10.发射机边带频谱
11.邻道发射功率
12.发射机杂波发射
13.发射机启动时间
14.收发转换时间
15.正常大气条件下发射机率误差16.发射机连续发射能力
17.发射机消耗电流
18.发射状态下天线接口端开路、短路保护能力收1.
可用灵敏度
GA 14-91
工作频率
27~470
27-~470
27~470
27~~470
27~~470
27~470
27~470
150~167
350~360
403470
27~470
27~470
27~470
27~470
27~470
27~470
27~470
27~470
27~167
350360
403~470
27~167
350360
403-~470
无线电话机种类
基地式、固定式、
车(船)载式、
便携式、柚珍式
头盔式
2、抑噪灵敏度
检验项目
3.门限静噪开启灵敏度
4.深静噪灵敏度
静噪阻塞
16.静噪开启时延
7.静噪闭锁时延
音频输出功率
9.音频谐波失真
10。接收机剩余输出电平
11. 调制接受带宽
12.相邻波道选择性
13.寄生响应抗扰性
14.互调抗扰性
GA 14—91
续表3
15,接收机在接收状态和静噪守候状态下的消耗电流16.接收机音频响应
1、连续工作能力
2.淋雨试验
3.砂尘试验
4.高温冲击试验
※只对便携式、袖珍式进行试验。工作频率
27~167
350--360
403~470
27~167
350~360
403~-470
27~167
350~~360
403~470
27~470
27~~470
27~470
27~470
27~470
27~470
27~470
27~470
27~470
27~470
27~470
27~470
27~470
27~470
注:①)认可的项目应有机械电子工业部产品质量检验部门的检验合格报告。无线电话机种类
基地式、固定式、
车(船)载式、
便携式、袖珍式
头盔式
②头盔式无线电话机可以经机械电子工业部产品质量检验部门按表1进行检验后,经国家消防有关机构按表3项目检验;也可由国家消防有关机构按表1项目进行全项检验。716
包装、贮存和运输的规定
GA14—91
消防用各类无线电话机的包装、贮存和运输应符合SJ2710中第7章的规定。附加说明:
本标准由中华人民共和国公安部提出。本标准由全国消防标准化技术委员会第六分技术委员会归口。本标准由公安部沈阳消防科学研究所起草。本标准主要起草人何宝科、慕齐放、王德普。717
小提示:此标准内容仅展示完整标准里的部分截取内容,若需要完整标准请到上方自行免费下载完整标准文档。
试验方法
1主题内容与适用范围
GA 14-91
本标准规定了消防用调频(或调相)制、工作频率范围为27~~470MHz单路无线电话机(以下称消防用无线电话机)的技术要求、试验方法、检验规则和包装、贮存、运输等。本标准适用于公安、企业消防队使用的无线电话机。2 引用标准
SJ271027~~470MHz调频(或调相)民用小型无线电话机技术条件SJ271127~~470MHz调频(或调相)民用小型无线电话机电性能测量方法SJ2712民用小型无线电话机及其附属设备环境要求和测量方法SJ2713民用小型无线电话机及其附属设备环境要求和测量方法3术语
3.1头盔式无线电话机
安装在消防员头盔上、能利用送话器自动控制收发转换的一种无线电话机。3.2收转发时间
由无线电话机话简输入音频信号开始,到控制无线电话机处于发射状态时为止的时间间隔。3.3发转收时间
对处于发射状态的无线电话机,从停止输入音频信号开始到无线电话机处于接收状态时为止的时间间隔。
4产品分类
消防用无线电话机按其用途分为:a.
消防用基地式无线电话机;
消防用固定式无线电话机;
消防用车(船)载式无线电话机;消防用便携式无线电话机;
消防用袖珍式无线电话机;
消防用头盔式无线电话机。
5技术要求
5.1般要求
5.1.1消防用基地式、固定式、车(船)载式、便携式和袖珍式无线电话机技术要求应符合SJ2710中3.1中华人民共和国公安部1991-10-25批准710
1992-10-01实施
条要求。
GA 14—91
5.1.2消防用头盔式无线电话机应符合下列要求:5.1.2.1工作频率优先选用150~~167MHz、350~~360MHz或403470MHz。5.1.2.2
5. 1.2. 7
每台至少应具有2个波道。
接收机应设置静噪装置。
当供电电源处于最低和最高工作电压时,其性能降低应不超过如下规定的极限。发射机载波输出功率比额定值变化3dB。接收机灵敏度比额定值恶化6dB。载波频率误差应在规定的允许值范围内。连续工作时间:按“发”3s、“收”3s、“静噪守候”54s,应能循环工作4h。连续发射能力:在额定载波输出功率下连续发射3min后性能应不遭致损害。保护能力:天线接口端开路和短路发射3min后,其性能应不遭致损害。整机(包括接收机、发射机、电池、天线)重量不应超过0.5kg,应能安装在消防员头盔上。5.2电性能要求
5.2.1消防用基地式、固定式、车(船)载式、便携式和袖珍式无线电话机电性能应符合SJ2710中3.2条要求。
5.2.2消防用头盔式无线电话机电性能应符合表1规定。表1
电性能项目
1.载波输出功率(W)
2.调制灵敏度
3.调制限制
不大于.kHz
4.发射机音频谐波失真不大于……%发射
加机性能
5.发射机载频误差·10·
6.发射机杂波辐射不大于μW
7.发射机消耗电流
8.在正常大气条件下发射机频率误差收转发时间不大于ms
9.收发转换时间
发转收时间不大于ms
工作频率
27~470
27~470
27~470
27~470
27~74.5
150~167
350~360
403~470
27~470
27~470
27~470
27~470
27~470
指标要求
0.3~~0. 5
由产品标准规定
由产品标准规定
由产品标准规定
接收机性能
电性能项目
1.可用灵敏度(S/N=12 dB)不大于μV2.抑噪灵敏度不大于V
3.门限静噪开启灵敏度不大于μV4.寄生响应抗扰性不小于…dB
5.音频输出功率不小于W
6.音频谐波失真不大于%
7.互调抗扰性不小于dB
8.调制接受带宽不小于…kHz
9.相邻波道选择性不小于dB
GA14—91
续表1
10.接收机在接收状态和静噪守候状态下消耗电流6电性能测量方法
工作频率
27~167
350360
403~470
27~167
350~360
403~~470
27~167
350~360
403~~470
27~470
27~470
27~470
27~470
27~470
27~470
27~470
指标要求
由产品标准规定
6.1消防用基地式、固定式、车(船)载式、便携式和袖珍式无线电话机电性能测量按SJ2711中各项规定进行。
6.2消防用头盔式无线电话机电性能测量除发射机性能第9项外,均应按SJ2711中各项规定进行。6.3消防用头盔式无线电话机收发转换时间的测试6.3.1测试仪器
6.3.1.1音频信号发生器:赖率范围6Hz~20kHz,频率调节误差不大于1%,输出电压调节范围0~10V,非线性失真小于0.5%,输出阻抗600Q,当衰减调为最大时剩余输出电压小于0.3mV6.3.1.2计时器:计时器1的计时端及停计端均由正阶跃信号触发,计时器2的计时端及停计端均由负阶跃信号触发。计时误差不大于5ms,计时范围不小于1s,触发电压士0.5~5V。6.3.1.3控制器:具有将音频信号放大并转变为直流信号的功能。输出电压范围0~4V,控制器在音频信号输入时输出正阶信号。控制器输入输出延时:不大于10 ms。6.3.1.4载波检出器:具有将高频载波信号检出放大并变换为直流信号的功能。输出电压范围0~4V,载波检出器在载波输入中断时输出负阶跃信号。载波输出器延时不大于10ms。6.3.2测试方法
6.3.2.1收转发时间测试方法
测试电路如下图所示。
GA 14--91
调整音频信号发生器,使输出信号频率为1kHz,幅度使控制器及载波检出器的输出达到规定合上开关K,控制器输出信号触发计时器1开始计时。音频信号发生器作用头盔台,使发射机工作。载波检出器输出正阶跃信号触发计时器1停计端停止计时,记录计时器数值。
按上述方法连续测量三次,平均值为收转发时间。盔台
音频信号发生器
控制器
发转收时间测试方法
测试电路如下图所示。
计时器!
靓波检出器
调整音频信号发生器,使输出信号频率为1kHz,幅度使控制器及载波检出器的输出达到规定断开开关K,控制器输出信号触发计时器2计时端开始计时。头盔台停发时,计时器2停计端得到信号停止计时。按上述方法连续测量三次,平均值为发转收时间。头盐台
音频信号
发生器
控制器
7环境要求及试验方法
7.1标准试验条件应符合SJ2710中第2.2条规定。计时端
计时器2
蒙被检出器
7.2消防用基地式、固定式、车(船)载式无线电话机环境要求及试验方法应符合SJ2710中第5章规定。7.3消防用便携式、袖珍式和头盔式无线电话机的环境要求除应符合SJ2710第5章规定外,其主机(接收机和发射机)应符合SJ2712中第1.2.3条(淋雨试验)和第1.3.1条(砂尘试验)的要求,试验方法按SJ2712中3.11和3.13项要求进行。7.4高温冲击试验。头盔式无线电话机在70士5℃、0.5h的条件下,机壳及附件(耳机、话简和连接线等)应无损伤,其性能应满足5.1.2.4条的要求。8检验规则
8.1消防用基地式、固定式、车(船)载式、便携式和袖珍式无线电话机检验规则应符合SJ2710中第6章713
规定。
GA14-91
8.2消防用头盔式无线电话机在进行设计定型试验和生产过程中检验时,必须遵守SJ2713规定,8.3消防用头盔式无线电话机的设计定型试验和生产过程中交收试验的逐个检验和抽样检验以及例行试验应按表2项目进行
B、4消防用无线电话机应按机械电子工业部行业标准检验合格后还应经国家消防有关机构进行个别项目的检验和认可,检验和认可的项目如表3。8.5合格判据
经电子工业部行业标准检验合格并由国家消防有关机构对特殊项目检验合格后,方可作为消防用无线电话机合格依据。wwW.bzxz.Net
验项目
载波输出功率
调制灵敏度
调制限制
发射机音频谐波失真
发射机载频误差
发射机杂波辐射
发射机消耗电流
正常大气条件下发射机频率误差收发转换时间
可用灵敏度
抑噪灵敏度
门限静噪开启灵敏度
寄生抗扰性
音频输出功率
谐波失真
互调抗扰性
调制接收带宽
相邻波道选摔性
接收机在接收状态和静噪守候状态下的消耗电流连续工作能力
淋雨试验
砂尘试验
高温冲击试验
交收试验
逐个检验
抽样检验
创行试验
定型试验
载波输出功率
调制灵敏度
调制限制
4、发射机音频响应
检验项目
5.高调制频率时的发射频偏
6.发射机音频谐波失真
7、剩余调频
8.剩余调幅
发射机载频误差
10.发射机边带频谱
11.邻道发射功率
12.发射机杂波发射
13.发射机启动时间
14.收发转换时间
15.正常大气条件下发射机率误差16.发射机连续发射能力
17.发射机消耗电流
18.发射状态下天线接口端开路、短路保护能力收1.
可用灵敏度
GA 14-91
工作频率
27~470
27-~470
27~470
27~~470
27~~470
27~470
27~470
150~167
350~360
403470
27~470
27~470
27~470
27~470
27~470
27~470
27~470
27~470
27~167
350360
403~470
27~167
350360
403-~470
无线电话机种类
基地式、固定式、
车(船)载式、
便携式、柚珍式
头盔式
2、抑噪灵敏度
检验项目
3.门限静噪开启灵敏度
4.深静噪灵敏度
静噪阻塞
16.静噪开启时延
7.静噪闭锁时延
音频输出功率
9.音频谐波失真
10。接收机剩余输出电平
11. 调制接受带宽
12.相邻波道选择性
13.寄生响应抗扰性
14.互调抗扰性
GA 14—91
续表3
15,接收机在接收状态和静噪守候状态下的消耗电流16.接收机音频响应
1、连续工作能力
2.淋雨试验
3.砂尘试验
4.高温冲击试验
※只对便携式、袖珍式进行试验。工作频率
27~167
350--360
403~470
27~167
350~360
403~-470
27~167
350~~360
403~470
27~470
27~~470
27~470
27~470
27~470
27~470
27~470
27~470
27~470
27~470
27~470
27~470
27~470
27~470
注:①)认可的项目应有机械电子工业部产品质量检验部门的检验合格报告。无线电话机种类
基地式、固定式、
车(船)载式、
便携式、袖珍式
头盔式
②头盔式无线电话机可以经机械电子工业部产品质量检验部门按表1进行检验后,经国家消防有关机构按表3项目检验;也可由国家消防有关机构按表1项目进行全项检验。716
包装、贮存和运输的规定
GA14—91
消防用各类无线电话机的包装、贮存和运输应符合SJ2710中第7章的规定。附加说明:
本标准由中华人民共和国公安部提出。本标准由全国消防标准化技术委员会第六分技术委员会归口。本标准由公安部沈阳消防科学研究所起草。本标准主要起草人何宝科、慕齐放、王德普。717
小提示:此标准内容仅展示完整标准里的部分截取内容,若需要完整标准请到上方自行免费下载完整标准文档。
标准图片预览:





- 其它标准
- 热门标准
- 公共安全行业标准(GA)
- GA/T1588-2019 法庭科学 法医临床鉴定室建设规范
- GA/T970-2011 危险化学品泄漏事故处置行动要则
- GA55-93物 通用标签
- GA436-2003 机动车修理业、报废机动车回收拆解业治安管理信息系统数据库规范
- GA136-1996 软垫家具易燃性的实验和分级方法
- GA557.2-2005 互联网上网服务营业场所信息安全管理代码第2部分:营业场所营业状态代码
- GA/T755-2008 电子数据存储介质写保护设备要求及检测方法
- GA/T1727-2020 光幕靶测速仪校准规范
- GA233.4-1999 旅馆业治安管理信息基本数据交换格式第4部分:旅馆处罚结果基本数据交换格式
- GA557.7-2005 互联网上网服务营业场所信息安全管理代码第7部分:管理端代码
- GA660-2006 互联网公共、上网服务场所信息安全管理系统上网服务场所端功能要求
- GA301.2-2001 看守所在押人员信息管理数据交换格式 第2部分:看守所信息数据交换格式
- GA/T1049.2-2013 公安交通集成指挥平台通信协议 第2部分 交通信号控制系统
- GA/T1254-2015 公安信息网信息安全事件分类与代码
- GA301.3-2001 看守所在押人员信息管理数据交换格式第3部分:监管业务指导部门信息数据交换格式
- 行业新闻
请牢记:“bzxz.net”即是“标准下载”四个汉字汉语拼音首字母与国际顶级域名“.net”的组合。 ©2025 标准下载网 www.bzxz.net 本站邮件:bzxznet@163.com
网站备案号:湘ICP备2025141790号-2
网站备案号:湘ICP备2025141790号-2