- 您的位置:
- 标准下载网 >>
- 标准分类 >>
- 国家标准(GB) >>
- GB/T 5009.26-1996 食品中亚硝胺类的测定方法
标准号:
GB/T 5009.26-1996
标准名称:
食品中亚硝胺类的测定方法
标准类别:
国家标准(GB)
标准状态:
已作废-
发布日期:
1996-06-19 -
实施日期:
1996-09-01 -
作废日期:
2004-01-01 出版语种:
简体中文下载格式:
.rar.pdf下载大小:
172.09 KB
标准ICS号:
食品技术>>67.040食品综合中标分类号:
医药、卫生、劳动保护>>卫生>>C53食品卫生
部分标准内容:
GB/T5009.26——1996
中华人民共和国国家标准
食品中N-亚硝胺类的测定方法
Method fordeterminationof N-nitrosamines infoodsGB/T5009.26—1996
1主题内容与适用范围
本标准规定了用气相色谱-热能分析仪(GC-TEA)测定啤酒中挥发性N-亚硝胺的测定方法。
本标准适用于啤酒中N-亚硝基二甲胺含量的测定。仪器的最低检出量为0.1ng,在样品取样量为50g,浓缩体积为0.5mL,进样体积为10μL时,本方法的最低检出浓度为0.1μg/kg;在取样量为20g,浓缩体积为1.0mL,进样体积为5μL时,本方法的最低检出浓度为1.0μg/kg。2原理
样品中N-亚硝胺经硅藻土吸附或真空低温蒸馏,用二氯甲烷提取、分离,气相色谱-热能分析仪(GC-TEA)测定。其原理如下:自气相色谱仪分离后的亚硝胺在热解室中经特异性催化裂解产生NO基团后者与臭氧反应生成激发态NO*。当激发态NO*返回基态时发射出近红外区光线(600~2800nm)。产生的近红外区光线被光电倍增管检测(600~800nm)。由于特异性催化裂解与冷阱或CTR过滤器除去杂质,使热能分析仪仅仅能检测NO基团,而成为亚硝胺特异性检测器。3试剂
3.1二氯甲烷:每批取100mL在水浴上用K-D浓缩器浓缩至1mL,在热能分析仪上无阳性响应。如有阳性响应,则需经全玻璃装置重蒸后再试,直至阴性。3.2氢氧化钠溶液(1mo1/L):称取40g氢氧化钠(NaOH),用水溶解后定容至1 L。下载标准就来标准下载网
3.3硅藻土:Extrelut(Merck)。3.4氮气。
3.5盐酸(0.1mo1/L)。
3.6无水硫酸钠、
3.7N-亚硝胺标准储备液(200mg/L):吸取N-亚硝胺标准10μL(约相当于10mg),置于已加入5mL无水乙醇并称重的50mL棕色容量瓶中,称量(准确到0.0001g)。用无水乙醇稀释定容,混匀。分别得到N-亚硝基二甲胺、N-亚硝基二丙胺、N-亚硝基吗嘛的储备液。此溶液用安密封分装后避光冷藏(一30℃)保存,两年有效。
3.8N-亚硝胺标准工作液(200μg/L):吸取上述N-亚硝胺标准储备液(3.7)100μL,置于10mL棕色容量瓶中,用无水乙醇稀释定容,混匀。此溶液用安密封分装后避光冷藏(4℃)保存,三个月有效。4仪器
4.1气相色谱仪。
4.2热能分析仪。
4.3玻璃层析柱:带活塞,8mm内径,400mm长。中华人民共和国卫生部1996—06—19批准1996—09—01实施
GB/T5009.26——1996
4.4减压蒸馏装置。
4.5K-D浓缩器。
4.6恒温水浴锅。
5分析步骤
5.1提取
5.1.1甲法:硅藻土吸附
称取20.00g预先脱二氧化碳气的样品于50mL烧杯中,加1mL氢氧化钠溶液(1mo1/L)和1mLN-亚硝基二丙胺内标工作液(200μg/L),混匀后备用。将12gExtrelut干法填于层析柱中,用手敲实。将啤酒样品装于柱顶。平衡10~15min后,用6×5mL二氯甲烷直接洗脱提取。5.1.2乙法:真空低温蒸馏
5.1.2.1在双颈蒸馏瓶中加入50.00g预先脱二氧化碳气的样品和玻璃珠,4mL氢氧化钠溶液(1mo1/L),混匀后连接好蒸馏装置。在53.3kPa。真空度低温蒸馏,待样品剩余10mL左右时,把真空度调节到93.3kPa。直至样品蒸至近于为止。
5.1.2.2把蒸馏液移入250mL分液漏斗,加4mL盐酸(0.1mo1/L),用20mL二氯甲烷提取三次,每次3min,合并提取液。用10g无水硫酸钠脱水。5.2浓缩
将二氯甲烷提取液转移至K-D浓缩器中,于55℃水浴上浓缩至10mL,再以缓慢的氮气吹至0.4~1.0mL,备用。5.3样品测定
5。3.1气相色谱条件
5.3.1.1汽化室温度:220℃。
5.3.1.2色谱柱温度:175℃,或从75℃以5℃/min速度升至175℃后维持。5.3.1.3色谱柱:内径2~3mm,长2~3m玻璃柱或不锈钢柱,内装涂以固定液①10%(m/m)聚乙二醇20M和氢氧化钾(10g/L)或②13%(m/m)Carbowax20M/TPA于载体ChromosorbWAW-DMCS(80~100目)。5.3.1.4载气:氩气,流速20~40mL/min。5.3.2热能分析仪条件。
5.3.2.1接口温度:250℃。
5.3.2.2热解室温度:500℃。
5.3.2.3真空度:133~266Pa。
5.3.2.4冷阱:用液氮调至一150℃(可用CTR过滤器代替)。5.3.3测定
分别注入样品浓缩液和N-亚硝胺标准工作液5~10μL,利用保留时间定性,峰高或峰面积定量。
6计算
h,×V,×cj×V
hz×V×m
式中:Xr—样品中N-亚硝基二甲胺的含量,μg/kg;.... (1)
h—样品浓缩液中N-亚硝基二甲胺的峰高(mm)或峰面积;h2——标准工作液中N-亚硝基二甲胺的峰高(mm)或峰面积;cl——标准工作液中N-亚硝基二甲胺的沈度,μg/L;中华人民共和国卫生部1996—06—19批准1996—09—01实施
GB/T5009.26——1996
Vi—样品浓缩液的进样体积,uL;V2—标准工作液的进样体积,L;V样品浓缩液的浓缩体积,uL;
mi——样品的质量
结果的表述:报告算术平均值的二位有效数。7允许差
相对相差<16%。
第二篇气相色谱-质谱仪法(第二法)8主题内容与适用范围
本标准规定了酒类、肉及肉制品、蔬菜、豆制品、茶叶等食品中N-亚硝基二甲胺、N-亚硝基二乙胺、N-亚硝基二丙胺及N-亚硝基吡略烷含量的测定方法。本标准适用于酒类、肉及肉制品、蔬菜、豆制品、调味品、茶叶等食品中N-亚硝基二甲胺、N-亚硝基二乙胺、N-亚硝基二丙胺及N-亚硝基吡略烷含量的测定。
9原理
样品中的N一亚硝胺类化合物经水蒸气蒸馏和有机溶剂萃取后,浓缩至一定量,采用气相色谱一质谱联用仪的高分辨峰匹配法进行确认和定量。10试剂
10.1二氯甲烷:须用全玻璃蒸馏装置重蒸。10.2无水硫酸钠。
10.3氯化钠:优级纯。
10.4硫酸(1+3)。
10.5氢氧化钠溶液(120g/L)。10.6N-亚硝胺标准溶液:用二氯甲烷作溶剂,分别配制N-亚硝基二甲胺、N-亚硝基二乙胺、N-亚硝基二丙胺、N-亚硝基吡咯烷的标准溶液,使每毫升分别相当于0.5mgN-亚硝胺。
10.7N-亚硝胺标准使用液:在四个10mL容量瓶中,加入适量二氯甲烷,用微量注射器各吸取100μLN-亚硝胺标准溶液,分别置于上述四个容量瓶中,用二氯甲烷稀释至刻度。此溶液每毫升分别相当于5gN-亚硝胺。108耐火砖颗粒:将耐火砖破碎,取直径为1~2mm的颗粒,分别用乙醇、二氯甲烷清洗后,在马弗炉中(400℃)灼烧1h,作助沸石使用。11仪器
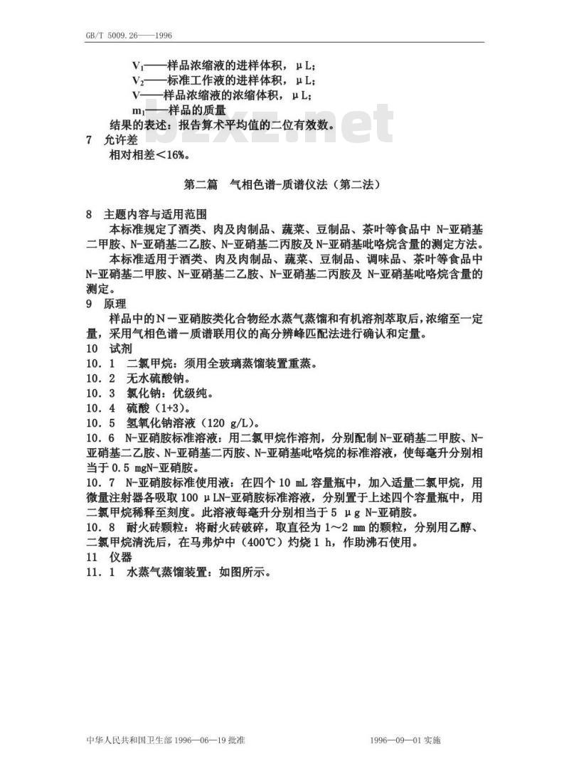
11.1水蒸气蒸馏装置:如图所示。中华人民共和国卫生部1996—06—19批准1996—09—01实施
GB/T 5009.26-
水蒸气蒸馏装置
1加热器;2一2000mL水蒸气发生器:3一1000mL蒸馏瓶;4-冷凝器
11.2K-D浓缩器。
11.3气相色谱-质谱联用仪。
12分析步骤
12.1水蒸气蒸馏
称取200g切碎(或绞碎、粉碎)后的样品,置于水蒸气蒸馏装置的蒸馏瓶中(液体样品直接量取200mL),加入100mL水(液体样品不加水),摇匀。在蒸馏瓶中加入120g氯化钠,充分摇动,使氯化钠溶解。将蒸馏瓶与水蒸气发生器及冷凝器连接好,并在锥形接收中加入40mL二氯甲烷及少量冰块,收集400mL馏出液。
12.2萃取纯化
在锥形接收瓶中加入80g氯化钠和3mL的硫酸(1+3),搅拌使氯化钠完全溶解。然后转移到500mL分液漏斗中,振荡5min,静止分层,将二氯甲烷层分至另一锥形瓶中,再用120mL二氯甲烷分三次提取水层,合并四次提取液,总体积为160mL。
对于含有较高浓度乙醇的样品,如蒸馏酒、配制酒等,须用50mL氢氧化钠溶液(120g/L)洗有机层两次,以除去乙醇的干扰。12.3浓缩
将有机层用10g无水硫酸钠脱水后,转移至K-D浓缩器中,加入一粒耐火砖颗粒,于50℃水浴上浓缩至1mL。备用。12.4气相色谱-质谱联用测定条件12.4.1色谱条件
12.4.1.1汽化室温度:190℃。
12.4.1.2色谱柱温度:对N-亚硝基二甲胺、N-亚硝基二乙胺、N-亚硝基二丙胺、N-亚硝基吡咯烷分别为130℃,145℃,130℃,160℃。中华人民共和国卫生部1996—06—19批准1996—09—01实施
GB/T5009.26——1996
12.4.1.3色谱柱:内径1.8~3.0mm,长2m玻璃柱,内装涂以15%(m/m)PEG20固定液和氢氧化钾溶液(10g/L)的80~100目ChromosorbWAW-DMCS。12.4.1.4载气:氢气,流速为40mL/min。12.4.2质谱仪条件
12.4.2.1分辨率≥7000。
12.4.2.2离子化电压:70V。
12.4.2.3离子化电流:300μA。12.4.2.4离子源温度:180℃。
12.4.2.5离子源真空度:1.33×10*Pa。12.4.2.6界面温度:180℃。
12.4.3测定采用电子轰击源高分辨峰匹配法,用全氟煤油(PEK)的碎片离子(它们的质荷比为68.99527,99.9936,130.9920,99.9936)分别监视N-亚硝基二甲胺、N-亚硝基二乙胺、N-亚硝基二丙胺及N-亚硝基噪咯烷的分子、离子(它们的质荷比为74.0480,102.0793,130.1106,100.0636),结合它们的保留时间来定性,以示波器上该分子、离子的峰高来定量。13计算
xc,×V
式中:X2
-样品中某一N-亚硝胺化合物的含量,μg/kg或ug/L;浓缩液中该N-亚硝胺化合物的峰高,mm;标准使用液中该N-亚硝胺化合物的峰高,mm;-标准使用液中该N-亚硝胺化合物的浓度,μg/mL;V3样品浓缩液的体积,mL:
样品质量(体积),g(mL)。
结果的表述:报告算术平均值的二位有效数。附加说明:
本标准由卫生部卫生监督司提出。本标准第一法由北京医科大学公共卫生学院、中国预防医学科学院营养及食品卫生研究所负责起草:第二法由吉林省卫生防疫站负责起草。本标准由卫生部委托技术归口单位卫生部食品卫生监督检验所负责解释。中华人民共和国卫生部1996—06—19批准1996—09—01实施
小提示:此标准内容仅展示完整标准里的部分截取内容,若需要完整标准请到上方自行免费下载完整标准文档。
中华人民共和国国家标准
食品中N-亚硝胺类的测定方法
Method fordeterminationof N-nitrosamines infoodsGB/T5009.26—1996
1主题内容与适用范围
本标准规定了用气相色谱-热能分析仪(GC-TEA)测定啤酒中挥发性N-亚硝胺的测定方法。
本标准适用于啤酒中N-亚硝基二甲胺含量的测定。仪器的最低检出量为0.1ng,在样品取样量为50g,浓缩体积为0.5mL,进样体积为10μL时,本方法的最低检出浓度为0.1μg/kg;在取样量为20g,浓缩体积为1.0mL,进样体积为5μL时,本方法的最低检出浓度为1.0μg/kg。2原理
样品中N-亚硝胺经硅藻土吸附或真空低温蒸馏,用二氯甲烷提取、分离,气相色谱-热能分析仪(GC-TEA)测定。其原理如下:自气相色谱仪分离后的亚硝胺在热解室中经特异性催化裂解产生NO基团后者与臭氧反应生成激发态NO*。当激发态NO*返回基态时发射出近红外区光线(600~2800nm)。产生的近红外区光线被光电倍增管检测(600~800nm)。由于特异性催化裂解与冷阱或CTR过滤器除去杂质,使热能分析仪仅仅能检测NO基团,而成为亚硝胺特异性检测器。3试剂
3.1二氯甲烷:每批取100mL在水浴上用K-D浓缩器浓缩至1mL,在热能分析仪上无阳性响应。如有阳性响应,则需经全玻璃装置重蒸后再试,直至阴性。3.2氢氧化钠溶液(1mo1/L):称取40g氢氧化钠(NaOH),用水溶解后定容至1 L。下载标准就来标准下载网
3.3硅藻土:Extrelut(Merck)。3.4氮气。
3.5盐酸(0.1mo1/L)。
3.6无水硫酸钠、
3.7N-亚硝胺标准储备液(200mg/L):吸取N-亚硝胺标准10μL(约相当于10mg),置于已加入5mL无水乙醇并称重的50mL棕色容量瓶中,称量(准确到0.0001g)。用无水乙醇稀释定容,混匀。分别得到N-亚硝基二甲胺、N-亚硝基二丙胺、N-亚硝基吗嘛的储备液。此溶液用安密封分装后避光冷藏(一30℃)保存,两年有效。
3.8N-亚硝胺标准工作液(200μg/L):吸取上述N-亚硝胺标准储备液(3.7)100μL,置于10mL棕色容量瓶中,用无水乙醇稀释定容,混匀。此溶液用安密封分装后避光冷藏(4℃)保存,三个月有效。4仪器
4.1气相色谱仪。
4.2热能分析仪。
4.3玻璃层析柱:带活塞,8mm内径,400mm长。中华人民共和国卫生部1996—06—19批准1996—09—01实施
GB/T5009.26——1996
4.4减压蒸馏装置。
4.5K-D浓缩器。
4.6恒温水浴锅。
5分析步骤
5.1提取
5.1.1甲法:硅藻土吸附
称取20.00g预先脱二氧化碳气的样品于50mL烧杯中,加1mL氢氧化钠溶液(1mo1/L)和1mLN-亚硝基二丙胺内标工作液(200μg/L),混匀后备用。将12gExtrelut干法填于层析柱中,用手敲实。将啤酒样品装于柱顶。平衡10~15min后,用6×5mL二氯甲烷直接洗脱提取。5.1.2乙法:真空低温蒸馏
5.1.2.1在双颈蒸馏瓶中加入50.00g预先脱二氧化碳气的样品和玻璃珠,4mL氢氧化钠溶液(1mo1/L),混匀后连接好蒸馏装置。在53.3kPa。真空度低温蒸馏,待样品剩余10mL左右时,把真空度调节到93.3kPa。直至样品蒸至近于为止。
5.1.2.2把蒸馏液移入250mL分液漏斗,加4mL盐酸(0.1mo1/L),用20mL二氯甲烷提取三次,每次3min,合并提取液。用10g无水硫酸钠脱水。5.2浓缩
将二氯甲烷提取液转移至K-D浓缩器中,于55℃水浴上浓缩至10mL,再以缓慢的氮气吹至0.4~1.0mL,备用。5.3样品测定
5。3.1气相色谱条件
5.3.1.1汽化室温度:220℃。
5.3.1.2色谱柱温度:175℃,或从75℃以5℃/min速度升至175℃后维持。5.3.1.3色谱柱:内径2~3mm,长2~3m玻璃柱或不锈钢柱,内装涂以固定液①10%(m/m)聚乙二醇20M和氢氧化钾(10g/L)或②13%(m/m)Carbowax20M/TPA于载体ChromosorbWAW-DMCS(80~100目)。5.3.1.4载气:氩气,流速20~40mL/min。5.3.2热能分析仪条件。
5.3.2.1接口温度:250℃。
5.3.2.2热解室温度:500℃。
5.3.2.3真空度:133~266Pa。
5.3.2.4冷阱:用液氮调至一150℃(可用CTR过滤器代替)。5.3.3测定
分别注入样品浓缩液和N-亚硝胺标准工作液5~10μL,利用保留时间定性,峰高或峰面积定量。
6计算
h,×V,×cj×V
hz×V×m
式中:Xr—样品中N-亚硝基二甲胺的含量,μg/kg;.... (1)
h—样品浓缩液中N-亚硝基二甲胺的峰高(mm)或峰面积;h2——标准工作液中N-亚硝基二甲胺的峰高(mm)或峰面积;cl——标准工作液中N-亚硝基二甲胺的沈度,μg/L;中华人民共和国卫生部1996—06—19批准1996—09—01实施
GB/T5009.26——1996
Vi—样品浓缩液的进样体积,uL;V2—标准工作液的进样体积,L;V样品浓缩液的浓缩体积,uL;
mi——样品的质量
结果的表述:报告算术平均值的二位有效数。7允许差
相对相差<16%。
第二篇气相色谱-质谱仪法(第二法)8主题内容与适用范围
本标准规定了酒类、肉及肉制品、蔬菜、豆制品、茶叶等食品中N-亚硝基二甲胺、N-亚硝基二乙胺、N-亚硝基二丙胺及N-亚硝基吡略烷含量的测定方法。本标准适用于酒类、肉及肉制品、蔬菜、豆制品、调味品、茶叶等食品中N-亚硝基二甲胺、N-亚硝基二乙胺、N-亚硝基二丙胺及N-亚硝基吡略烷含量的测定。
9原理
样品中的N一亚硝胺类化合物经水蒸气蒸馏和有机溶剂萃取后,浓缩至一定量,采用气相色谱一质谱联用仪的高分辨峰匹配法进行确认和定量。10试剂
10.1二氯甲烷:须用全玻璃蒸馏装置重蒸。10.2无水硫酸钠。
10.3氯化钠:优级纯。
10.4硫酸(1+3)。
10.5氢氧化钠溶液(120g/L)。10.6N-亚硝胺标准溶液:用二氯甲烷作溶剂,分别配制N-亚硝基二甲胺、N-亚硝基二乙胺、N-亚硝基二丙胺、N-亚硝基吡咯烷的标准溶液,使每毫升分别相当于0.5mgN-亚硝胺。
10.7N-亚硝胺标准使用液:在四个10mL容量瓶中,加入适量二氯甲烷,用微量注射器各吸取100μLN-亚硝胺标准溶液,分别置于上述四个容量瓶中,用二氯甲烷稀释至刻度。此溶液每毫升分别相当于5gN-亚硝胺。108耐火砖颗粒:将耐火砖破碎,取直径为1~2mm的颗粒,分别用乙醇、二氯甲烷清洗后,在马弗炉中(400℃)灼烧1h,作助沸石使用。11仪器
11.1水蒸气蒸馏装置:如图所示。中华人民共和国卫生部1996—06—19批准1996—09—01实施
GB/T 5009.26-
水蒸气蒸馏装置
1加热器;2一2000mL水蒸气发生器:3一1000mL蒸馏瓶;4-冷凝器
11.2K-D浓缩器。
11.3气相色谱-质谱联用仪。
12分析步骤
12.1水蒸气蒸馏
称取200g切碎(或绞碎、粉碎)后的样品,置于水蒸气蒸馏装置的蒸馏瓶中(液体样品直接量取200mL),加入100mL水(液体样品不加水),摇匀。在蒸馏瓶中加入120g氯化钠,充分摇动,使氯化钠溶解。将蒸馏瓶与水蒸气发生器及冷凝器连接好,并在锥形接收中加入40mL二氯甲烷及少量冰块,收集400mL馏出液。
12.2萃取纯化
在锥形接收瓶中加入80g氯化钠和3mL的硫酸(1+3),搅拌使氯化钠完全溶解。然后转移到500mL分液漏斗中,振荡5min,静止分层,将二氯甲烷层分至另一锥形瓶中,再用120mL二氯甲烷分三次提取水层,合并四次提取液,总体积为160mL。
对于含有较高浓度乙醇的样品,如蒸馏酒、配制酒等,须用50mL氢氧化钠溶液(120g/L)洗有机层两次,以除去乙醇的干扰。12.3浓缩
将有机层用10g无水硫酸钠脱水后,转移至K-D浓缩器中,加入一粒耐火砖颗粒,于50℃水浴上浓缩至1mL。备用。12.4气相色谱-质谱联用测定条件12.4.1色谱条件
12.4.1.1汽化室温度:190℃。
12.4.1.2色谱柱温度:对N-亚硝基二甲胺、N-亚硝基二乙胺、N-亚硝基二丙胺、N-亚硝基吡咯烷分别为130℃,145℃,130℃,160℃。中华人民共和国卫生部1996—06—19批准1996—09—01实施
GB/T5009.26——1996
12.4.1.3色谱柱:内径1.8~3.0mm,长2m玻璃柱,内装涂以15%(m/m)PEG20固定液和氢氧化钾溶液(10g/L)的80~100目ChromosorbWAW-DMCS。12.4.1.4载气:氢气,流速为40mL/min。12.4.2质谱仪条件
12.4.2.1分辨率≥7000。
12.4.2.2离子化电压:70V。
12.4.2.3离子化电流:300μA。12.4.2.4离子源温度:180℃。
12.4.2.5离子源真空度:1.33×10*Pa。12.4.2.6界面温度:180℃。
12.4.3测定采用电子轰击源高分辨峰匹配法,用全氟煤油(PEK)的碎片离子(它们的质荷比为68.99527,99.9936,130.9920,99.9936)分别监视N-亚硝基二甲胺、N-亚硝基二乙胺、N-亚硝基二丙胺及N-亚硝基噪咯烷的分子、离子(它们的质荷比为74.0480,102.0793,130.1106,100.0636),结合它们的保留时间来定性,以示波器上该分子、离子的峰高来定量。13计算
xc,×V
式中:X2
-样品中某一N-亚硝胺化合物的含量,μg/kg或ug/L;浓缩液中该N-亚硝胺化合物的峰高,mm;标准使用液中该N-亚硝胺化合物的峰高,mm;-标准使用液中该N-亚硝胺化合物的浓度,μg/mL;V3样品浓缩液的体积,mL:
样品质量(体积),g(mL)。
结果的表述:报告算术平均值的二位有效数。附加说明:
本标准由卫生部卫生监督司提出。本标准第一法由北京医科大学公共卫生学院、中国预防医学科学院营养及食品卫生研究所负责起草:第二法由吉林省卫生防疫站负责起草。本标准由卫生部委托技术归口单位卫生部食品卫生监督检验所负责解释。中华人民共和国卫生部1996—06—19批准1996—09—01实施
小提示:此标准内容仅展示完整标准里的部分截取内容,若需要完整标准请到上方自行免费下载完整标准文档。
标准图片预览:





- 其它标准
- 热门标准
- 国家标准(GB)
- GB/T2828.1-2012 计数抽样检验程序 第1部分:按接收质量限(AQL)检索的逐批检验抽样计划
- GB/T8566-2022 系统与软件工程 软件生存周期过程
- GB175-2023 通用硅酸盐水泥
- GB/T30917—2014 /ISo 29941:2010 天然胶乳橡胶避孕套中可迁移亚硝胺的测定
- GB/T9124.1-2019 钢制管法兰 第1部分:PN 系列
- GB/T1182-2018 产品几何技术规范(GPS) 几何公差 形状、方向、位置和跳动公差标注
- GB/T12777-1999 金属波纹管膨胀节通用技术条件
- GB/T29633.4-2020 南极地名 第4部分:罗马字母拼写
- GB/T50062-2008 电力装置的继电保护和自动装置设计规范
- GB/T30544.5-2014 纳米科技 术语 第5部分纳米/生物界面
- GB/T5169.15—2015 /IEC 60695-11-3;2012 电工电子产品着火危险试验第15部分:试验火焰500 W火焰装置和确认试验方法
- GB4706.3-1986 家用和类似用途电器的安全食物搅碎器及类似用途电器的特殊要求
- GB15193.5-2003 骨髓细胞微核试验
- GB15985-1995 丝虫病诊断标准及处理原则
- GB16844-1997 普通照明用自镇流灯的安全要求
- 行业新闻
请牢记:“bzxz.net”即是“标准下载”四个汉字汉语拼音首字母与国际顶级域名“.net”的组合。 ©2025 标准下载网 www.bzxz.net 本站邮件:bzxznet@163.com
网站备案号:湘ICP备2025141790号-2
网站备案号:湘ICP备2025141790号-2