- 您的位置:
- 标准下载网 >>
- 标准分类 >>
- 纺织行业标准(FZ) >>
- FZ/T 92059-2011 扩幅装置
标准号:
FZ/T 92059-2011
标准名称:
扩幅装置
标准类别:
纺织行业标准(FZ)
标准状态:
现行出版语种:
简体中文下载格式:
.zip .pdf下载大小:
1.11 MB
相关标签:
装置
点击下载
标准简介:
FZ/T 92059-2011.
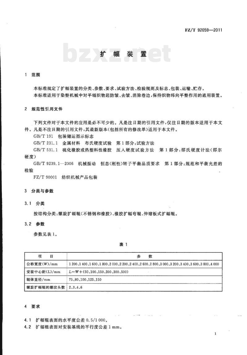
1范围
FZ/T 92059规定了扩幅装置的分类.参数.要求、试验方法、检验规则及标志、包装.运输.贮存。
FZ/T 92059适用于染整机械中对平幅织物起防皱、去皱、消除卷边,保持织物纬向平整作用的通用装置.
2规范性引用文件
下列文件对于本文件的应用是必不可少的。凡是注日期的引用文件,仅注日期的版本适用于本文件。凡是不注日期的引用文件,其最新版本(包括所有的修改单)适用于本文件。
GB/T 191包装 储运图示标志
GB/T 231.1金属材料 .布氏硬度试验第1部分:试验方法
GB/T 531.1硫化橡胶或热塑料性橡胶压人硬度试验方法第1部分:邵氏硬度计法(邵尔硬度)
GB/T 9239. 1- -2006机械振动恒 态(刚性)转子平衡品质要求第1部分:规范和平衡允差的检验
FZ/T 90001纺织机械产 品包装
3分类与参数
3.1 分类
按结构分类:螺旋扩幅辊(不锈钢和橡胶)、橡胶扩幅弯辊、伸缩板式扩幅辊。
3.2 参数
参数见表1. .
5试验方法
5.1 扩幅辊表面的水平度(4.1) ,用水平仪检测。
5.2扩幅辊表面对安装基线的平行度(4.2),用重锤吊线法检测。.
5.3螺旋扩幅辊 的许用不平衡量(4.3) ,按GB/T 9239. 1-2006的规定用静平衡架检测。
5.4辊体表面对轴线的径向圆跳动(4.4),用百分表测量。
5.5弯辊芯轴 的硬度(4.5),按GB/T 231.1规定的方法测定.
5.6橡胶辊辊 面硬度(4.7.4.9) ,按GB/T 531.1规定的方法测定。
5.7 橡胶包覆层厚度(4.8) ,用钢直尺检测。
5.8橡胶辊辊面的表面粗糙度(4.10),对照表面粗糙度样板比对检验或用表面粗糙度仪测定。
5.9其余项目 ,感官检验。
6检验规则.
6.1型式检验
部分标准内容:
中华人民共和国纺织行业标准
FZ/T92059-2011
代替FZ/T92059—1998
扩幅装置
Spreadingdevice
2011-12-20发布
中华人民共和国工业和信息化部2012-07-01实施
本标准按照GB/T1.1—2009给出的规则起草。本标准代替FZ/T92059—1998《扩幅装置》。本标准与FZ/T92059--1998相比主要技术变化如下:修改了分类和参数(见3.1、3.2,1998年版的3.1、3.2);FZ/T92059—2011
增加了对不锈钢扩幅辊表面钢丝、钢带和伸缩板式扩幅辊的扩幅条板表面质量的要求(见4.13、4.14)。
本标准由中国纺织工业协会提出。本标准由全国纺织机械及附件标准化技术委员会纺纱、染整机械分技术委员会(SAC/TC215/SC1)归口。
本标准起草单位:江阴市克林机械有限公司、福建省晋江市估龙机械工业有限公司、无锡二橡胶股份有限公司、无锡纺织机械研究所。本标推主要起草人:徐相度、陈金平、郑军、翁少华、李立平。本标准于1998年1月首次发布,本次为第一次修订。建筑321---标准查询下载网
wwiz321.net
1范围
扩幅装置
FZ/T92059—2011
本标准规定了扩幅装置的分类,参数,要求,试验方法,检验规则及标志、包装,运输,贮存,本标适用于染整机械中对平幅织物起防皱、去皱、消除卷边,保持织物纬向平整作用的通用装置。2规范性引用文件
下列文件对于本文件的应用是必不可少的。凡是注日期的引用文件,仅注日期的版本适用于本文件。凡是不注日期的引用文件,其最新版本(包括所有的修改单)适用于本文件。GB/T191包装储运图示标志
GB/T231.1金属材料布氏硬度试验第1部分:试验方法GB/T531.1硫化橡胶或热塑料性橡胶压入硬度试验方法第1部分:邵氏硬度计法(邵尔硬度)
GB/T9239.1—2006
FZ/T90001
3分类与参数
3.1分类
机械振动恒态(刚性)转子平衡品质要求第1部分:规范和平衡允差的纺织机械产品包装
按结构分类:螺旋扩幅辊(不锈钢和橡胶)、橡胶扩幅弯辊、伸缩板式扩幅辊。3.2参数
参数见表1。
公称宽度(W)/mm
安装中心距(L)/mm
辊体直径/mm
1200.1400、1600,1800.2000.2200.2400.2600.2800.3000.3200.3400.3600.3800、4000L=W+(50.100、150、200.300、500)75、80、100、125.150
螺旋扩幅辊的螺纹头数2、3、4、64要求
4.1扩幅辊表面的水平度公差0.5/1000。4.2扩幅辊表面对安装基线的平行度公差1mm。FZ/T92059—2011
4.3螺旋扩幅辊的许用不平衡量,应符合GB/T9239.1一2006G40级的要求。4.4辑体(包括直辊与弯辊)表面对轴线的径向圆跳动公差值见表2。表2
公称宽度
径向圆跳动公差值
1200~1600
4.5弯辊芯轴的硬度300HB~330HB。4.6弯辑辊体应转动灵活。
>1600~2000
>2000~2800
4.7橡胶扩幅弯辊的辊面硬度7oShoreA~75ShoreA。4.8橡胶螺旋扩幅辊包覆层厚度10mm~15mm。4.9橡胶螺旋扩幅辊的辊面硬度(95土3)ShoreD。4.10
橡胶辊辊面的表面粗糙度Ra3.2μm。橡胶辑辊面不得有气孔,杂质等明显影响质量的缺陷。橡胶辊辊面应耐磨、耐老化、耐化学腐蚀。单位为毫米
>3600~4000bzxz.net
>2800~3600
不锈钢扩幅辊的钢丝、钢带应光滑无毛刺,与辊面缠接应牢固,螺旋分布应均匀。0.60
伸缩板式扩幅辊的扩幅条板表面应平整无毛刺,伸缩灵活,木质扩幅条板不得变形,有结疤。5试验方法
5.1扩幅辊表面的水平度(4.1),用水平仪检测。5.2扩幅辊表面对安装基线的平行度(4.2),用重锤吊线法检测。5.3螺旋扩幅辊的许用不平衡量(4.3),按GB/T9239.1一2006的规定用静平衡架检测。5.4辊体表面对轴线的径向圆跳动(4.4),用百分表测量。5.5弯辊芯轴的硬度(4.5),按GB/T231.1规定的方法测定。5.6橡胶辑辊面硬度(4.7、4.9),按GB/T531.1规定的方法测定。5.7橡胶包覆层厚度(4.8),用钢直尺检测。5.8橡胶辑辊面的表面粗糙度(4.10),对照表面粗糙度样板比对检验或用表面粗糙度仪测定。5.9其余项目,感官检验。
6检验规则
6.1型式检验
6.1.1产品在下列情况之一时,应进行型式检验:a)
新产品鉴定时;
生产过程中,如结构、材料、工艺有较大改变,可能影响产品性能时;b)
出厂检验结果与上次型式检验有较大差异时;d)第三方进行质量检验时。
6.1.2检验项目:见第4章。
6.2出厂检验
6.2.1产品均需经生产企业质检部门检验合格,并附有合格证方能出厂。2
建筑321---标准查询下载网
wwwiz321.net
6.2.2检验项目:见4.1~4.11.4.13、4.14。6.3判定规则
全部项目检验合格,判定该产品符合标准要求。6.4其他
FZ/T92059—2011
用户在安装调试过程中,发现有项目不符合本标准时,生产企业应会同用户共同处理。7标志
包装箱的储运图示标志,按GB/T191的规定。8包装、运输和贮存
8.1产品的包装,按FZ/T90001的规定。橡胶辊包装时,两端应搁置固定,表面用软性材料包缠,勿使其接触硬物、酸碱和油类物质。8.2产品在运输过程中,包装箱应按规定的朝向安置,不得倾斜或改变方向。8.3产品出厂后,在良好的防雨及通风贮存条件下,包装箱内的产品防潮、防锈有效期为一年。橡胶辊应贮存在室温0℃~35℃的干燥环境并距热源2m以外,如运往寒冷地区应注意保温。FZ/T92059-2011
打印日期:2012年4月6日F009A
建筑321--标准查询下载网
中华人民共和国纺织
行业标准
扩幅装置
FZ/T92059—2011
中国标准出版社出版发行
北京市朝阳区和平里西街甲2号(100013)北京市西城区三里河北街16号(100045)网址spc.net.cn
总编室:(010)64275323发行中心:(010)51780235读者服务部:(010)68523946
中国标准出版社秦皇岛印刷厂印刷各地新华书店经销
开本880×1230
01/16印张0.5字数7千字
2012年3月第一版2012年3月第一次印刷*
书号:155066·2-23110定价
如有印装差错
由本社发行中心调换
版权专有侵权必究
举报电话:(010)68510107
wwwiz321.net
小提示:此标准内容仅展示完整标准里的部分截取内容,若需要完整标准请到上方自行免费下载完整标准文档。
标准图片预览:





- 其它标准
- 热门标准
- FZ纺织行业标准
- FZ/T90083-1995 纺织机械筒子架主要尺寸
- FZ/T92038-1995 熔融纺丝圆形孔喷丝板
- FZ/T60033-2012 家用纺织品 毛巾不均匀水洗尺寸变化的测定
- FZ/T24010-2013 防缩毛纺织产品
- FZ/T43004-2013 桑蚕丝纬编针织绸
- FZ/T73011-2013 针织腹带
- FZ/T32024-2019 亚麻与棉混纺色纺纱
- FZ/T70012-2016 -次成型束身无缝内衣号型
- FZ/T70001-2003 针织和编结绒线试验方法
- FZ/T73018-2002 毛针织品
- FZ60007-1991 毛毯试验方法
- FZ/T01053-1998 纺织品 纤维含量的标识
- FZ/T01082-2000 服装面料和热熔粘合衬干热尺寸变化的测定
- FZ/T01083-2000 热熔粘合衬布干洗后外观及尺寸变化的测定
- FZ/T97016-1997 提花经编机
- 行业新闻
网站备案号:湘ICP备2025141790号-2