- 您的位置:
- 标准下载网 >>
- 标准图集 >>
- 建筑 >>
- 11SJ937-1(1)不同地域特色传统村镇住宅图集(上)

【11SJ937-1(1)】 不同地域特色传统村镇住宅图集(上)
本网站 发布时间:
2024-11-22 11:45:56
- 11SJ937-1(1)
- 现行
图集号:
11SJ937-1(1)
图集名称:
不同地域特色传统村镇住宅图集(上)
图集类别:
建筑
标准状态:
现行-
发布日期:
2016-11-25 -
实施日期:
2011-09-01 下载格式:
pdf zip
替代情况:
代替标准号:-

点击下载
标准简介:
本系列图集按系统的构成方式,科学地展示了传统建筑的真实性特色。其目的旨在指导具有地域典型传统特色的村镇住宅设计(特别是采用传统材料和结构方式者),并对相关联的地域有借鉴意义。此外还有助于传承传统营造技艺,保护乡土建筑遗产,提升地方建筑遗产的保护理念和技术水平。 11SJ937-1(1)《不同地域特色传统村镇住宅图集(上)》的内容主要为我国南方地区以汉族民居为主的特色传统村镇住宅的相关营造设计,包括:各类型传统民居的形成背景、基本特征和主要影响区域的说明,平面、立面、剖面的设计,院落组合设计,细部营造特色,典型案例等。本图集适用于我国长江流域、岭南岭西地域,也包括闽台沿海地区。本图集可供建筑设计与施工人员、相关专业的大专院校师生及民众自建房屋参考使用。

部分标准内容:
国家建筑标准设计图集
11SJ937-1(1
不同地域特色传统村镇住宅图集(上:中国建筑标准设计研究院
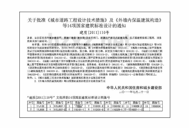
关于批准《城市道路工程设计技术措施》及《外墙内保温建筑构造》等14项国家建筑标准设计的通知建质[2011]110号
各省、自治区住房和城多建设厅,直辖市建委(建交委)及有关部门,新疆生产建设兵团建设局,总后基建营房部工程局,国务院有关部门建设司:
经市查,批准由中国建筑标准设计研究院等单位编制的城市道路工程设计技术措施》利外培内保温建筑构造》等14项标准设计为国家建筑标准设计,自2011年9月1日起实施。原&外墙内保温建筑构造》(03J122)、《混凝土结构施工图平面整体表示方法制图规则和构造详图(现浇混凝土框架、剪力墙、框架-剪力墙、框支剪力墙结构)》(03G101-1),《混凝土结构施工图平面整体表示方法制图规则和构造详图(现浇混凝土板式楼梯)》(03G101-2)、混凝土结构施工图平面整体表示方法制图规则和构造详图(筏形基础)”(04G101-3)、混凝土结构施工图平面整体表示方法制图规则和构造详图(现浇混凝土楼面与屋面板)”(04G101-4)、《混凝土结构施工图平面整体表示方法制图规则和构造详图(箱形基础和地下室结构)》(08G101-5)、《混凝土结构施工图平面整体表示方法制图规则和构造详图(独立基础、条形基础、桩基承台)》(06G101-6)、(建筑物抗震构造详图》(03G329-1),建筑物抗震构造详图(单层动体房屋】(04G329-2)、建筑物抗震构造详图(砖培楼房】【04G329-3】建筑物抗震构造详图(小码块墙楼房)》(04G329-4)、建筑物抗展构造详图(配筋砖砌体楼房)》(04G329-5),《建筑物抗震构造详图(局部框架房屋)》(04G329-6)、建筑物抗震构造详图(砖排架房屋)》(04G329-7)、《钢標条钢墙梁》(10SG521-1~2)标准设计同时废止。附件:1,《城市道路工程设计技术措施》国家建筑标准设计名称及编号表2.《外墙内保温建筑构造》等11项国家建筑标准设计名称及编号表中华人民共和国住房和城乡建设部二一年七月二十一日
“建质2011】110号文批准的11项国家建筑标推设计图集号序号
图集号
11J122
11J935
图集号
11SJ937-1
11SJ937-2
图集号
111920
11G101-1
图集号
11G101-2
11G101-3
图集号
11SG102-3
11G329-1
图集号
11G329-2
121311G521-1~2
图集号
11SG534
国家建筑标准设计图集
11SJ937-1(1
不同地域特色传统村镇住宅图集(上)批准部门:中华人民共和国住房和城乡建设部组织编制:中国建筑标准设计研究院中國计刻虫版社
不同地域特色传统村镇住宅图集(上)批准部门中华人民共和国住房和城乡建设部批准文号建质[2011]110号主编单位同济大学建筑与城市规划学院实行日期二〇一一年九月一日
总目录
总说明
上船说明
A上海里弄民居
B苏式民居
C浙江民居
D闽台民居
E徽州民居
统-编号GIBT-1171
图集号11SJ937-1(1)
F赣东民居
G赣西民居
H客家土楼民居
湘江民居
K川东民居
L粤西民居
M岭西民居
N中民居
主编单位负责人
主编单位技术负责人
技术审定人
设计负责人
总目录
雷之霖
图集号
审核李演卡校对雷冬霞需人宽设计刘成之卖11SJ937-1(1)
1编制背景
总说明
型传统特色村镇住宅设计技术研究”(编号:2008BAJ08B04-03)本系列图集作为“十一五”国家科技支撑计划项目*不同地域特色村镇住宅建筑设计模式研究”(编号:2008BAJ08B04)系列成果之一,围绕我国“十一五”发展规划和建设社会主义新农村的战略目标强调以人为本,可持续发展,环保节能,并着力于传承和保护传统风貌特色。图集注重传统营造实践中匠意与匠技的总结概括,按系统的构成方式,科学地展示传统建筑的真实性特色。其目的旨在指导具有地域典型传统特色的村镇住宅设计(特别是采用传统材料和结构方式者)并对相关联的地域有借鉴意义。此外还有助于传承传统营造技艺,保护多土建筑遗产,提升地方建筑遗产的保护理念和技术水平。由于我国地域辽阔,民族多样,文化殊异,图集在编制时,选取典型特色民居(包括汉族和少数民族民居)40余例,每例按一定的体例进行编排,考虑到地域分布的不平衡性,拟分上、中,下三册出版,利于应用和推广。1.1上册的内容主要集中在长江流域和岭南地域,即-一般意义所指的南方区域,并以汉族典型传统民居为主。1.2中册的内容主要集中在泛西南地域:以我国云南、西藏、贵州等地少数民族地区典型传统民居为主。1.3下册的内容主要集中在北方区域,包括泛中原地域,西北地域和东北地域,以该地域汉族和少数民族型传统民居为主。2编制依据
2.1本系列图集依据十一五”国家科技支择计划项目“典的课题任务书进行编制。
2.2本系列图集依据中华人民共和国住房和城乡建设部建质函[2010195号文关于印发《2010年国家建筑标准设计编制工作计划》的通知进行编制。
2.3本系列图集主要依据下列标准规范《房屋建筑制图统一标准》
《总图制图标准》
《建筑制图标准》
《民用建筑设计通则》
《住宅建筑规范》
《住宅设计规范》
《农村防火规范》
GB/T50001-2010
GB/T50103-2010
GB/T50104-2010
GB50352-2005
GB50368-2005
GB50096-2011
GB50039-2010
当依据的标准规范进行修订或有新的标准规范出版实施时,图集中与现行工程建设标准不符的内容,限制或淘法的技术视为无效。工程技术人员在参考使用时,应注意加以区分,并应对本图集相关内容进行复核后方可选用。3适用范围
3.1本系列图集适用于不同地域特色传统村镇住宅建筑设计(指采用传统材料和结构方式者)。3.2其他类型的多土建筑设计也可参考使用。4主要内容及编制思路
本系列图集主要包括以下内容:4.1概述,包括对本类型传统民居的形成背景:对其基本特总说明
图集号11SJ937-1(1)
审核李演专幢校对雷冬霞常心家设计王城事献一
征和主要影响区域的说明。建筑在形态方面的总体特征以及在营造技艺方面的一些总体特色,如地域匠派手法和营造技术等。
4.2传统特色民居典型类型的基本形制与特点:其衍化形制及特点等。包括其平面、立面及剖面等方面的相关技术信息。4.3典型民居类型的院落组合设计及其因地制宜、随形就势的灵活变化方式。
4.4典型住宅类型的细部营造特色。4.5住宅群体的组织方式及选址等,4.6民居类型的典型案例等
热环斯中维大化国
海河海
长汇海城
吴城#通文化院
图1六大文化圈划分示意图
5特色传统村镇住宅的类型区划
5.1我国地域广阔:民族众多,从文化地理学的角度可以概括分为六大主要文化图:见图1。5.2在相关的六大文化图内,针对特色住宅类型进行总结和提炼。具体涵盖类型如下!
5.2.1长江流城吴越楚川文化圈,选取9组:上海里弄民居,苏式民居,浙江民居、徽州民居、赣东民居、赣西民居,湘江民居,川东民居和中民居等。5.2.2岭南文化圈,选取4组:闽台民居,客家土楼民居,粤西民居和岭西民居等。
5.2.3西南藏滇佛教文化圈,选取10组:滇中民居·一颗印藏东南滇西北·井干式木楼、滇西滇南民居·干栏式木楼、体族民居·高架竹楼,景顾族民居·长肴矮脚房、苗族民居·半边楼、葬族民居土掌房、藏族民居土库房、布依族民居·石板屋和白族民居·坊耳院等。5.2.4西北伊斯兰教文化圈,选取8组:阿以旺式民居,辟夏阿以旺式民居,吐兽番民居、伊犁民居、哈萨克毡包、甘肃民居、青海民居和宁夏民居等。5.2.5黄河流域中原文化,选取5组:北京民居,山西民居。陕西民居,河南民居和窑洞民居等。5.2.6北方游牧文化图,选取9组:朝鲜族民居、东北汉族民居、碱土民居、东北井干式民居,摄罗子、地客子马架子、满族民居、蒙古包和土坏房等。总说明
审树李演专连校对雷冬质需宾设计王斌诚图集号11SJ937-1(1)
不同地域特色传统村镇住宅设计技术系统分析及说明本系列图集将特色传统村镇住宅(即一般意义上的传统民居,它们采用传统木、土、石,砖、土坏等材料和传统营造方式)设计技术内容分为五部分:聚落选址群组布局,空间节点,院落组织,单体建筑组合、单体建筑设计等,通过具体案例的专项研究,形成一个设计技术构成系统(图2),院传统民居设计
技术系统构成
若干典型案例
整合与总馆
单体建筑
尺度规律及
设计模数
单体建筑维合
组合模式
(一主两)
规模等级设计
开阁、建深。乐就工
结构形式设讯
体结构方式!
梅造节点设计
装饰细部设计
图合结构
(门窗墙体等)
室内陈设
功能布局组合
(如一頭商略》
院落空问设计
(比衡、尺度等)
交通组织设计
(流践等)
绿化设计
院落组织
横向组织设计
纵尚组级设计
整向设计
(地形的美泰等)
空间节点bzxz.net
标志性县观
让上下水等)
公共场所设计
(鲜头、雷养。婚典)
大型场所设计
[观台等】
衡景设计
聚蔡选址
群蕴布局
自然环境
(仙求格局)
人工环境
(著地)
整体绿化设计
对外交通组织
内部交通组织
街教,开量等)
图2特色传统住宅设计技术构成系统图落组织模式,单体建筑组合、单体建筑及构造节点设计等是本次编制的重点。
在编制过程中,根据不同类型民居的个体特色,依据课题组相关研究成果,对相应设计技术性内容进行了适当调整,力图整体把握其核心技术内容,并表达传统营造的逻辑性7
尺寸单位
本图集尺寸标注除特殊注明外,所有单位均为毫米(mm):标高数值单位均为米(m)。
索引方法
详图编号
11SI937-1(1)X
图集号
详图页次
本系列图集编制单位及负责人
同济大学
昆明理工大学
太原理工大学
沈阳建筑大学
新疆大学
上海交通大学
上海大学
负责人:李须
负责人:杨毅
负责人:王金平
负责人:朴玉顺
负责人:塞尔江·哈力克
负责人:王媛
负责人:宾慧中
总说明
申核李演专幢校对雷冬演需心家设计王城事献11SJ937-1(1)
图集号
编制背景
上册说明
唐代以来,江南成为我国古代社会的经济中心,文化繁荣,科技进步且商业发达,明清以来则更甚。这一带在历次的移民运动中充当着“中转站”的角色。而岭南和浙闻的丘陵地带,气候湿热:雨量充:交通不便,经济和文化相对滞后,历史上多成为移民运动的迁移目的地。位于长江上游的四川省,在历史上也曾起到过这样的作用。可以说,江南在我国历史上曾属文化和科技的“商地”在历次的移民浪潮中大量北方移民通过江南地域将北方汉文化带到间,粤,川等地。
把当下的多土建筑作为历史的活化石或标本,在泛江南地域这样的古代文化交流中的汇集之地综合审视,可以帮助认识近代以来的物质文化包营造技艺水平,进而认识明清及以前泛江南地域的营造技术。运用推理和演绎等方式,通过对近代乡土建筑遗产的深入探析,追溯并解析古代营造技术发展脉络。
由此,我们从历史地理学、文化人类学、建筑形态学、传统营造学等角度,组致甄别这些传统民居的类型特征和营造特色,理清其核心范围和区域影响程度,最终收录了泛江南地域有代表性的13种传统民居类型,包搭以地域特征分类的12种类型和以民族特征分类的客家土楼民居。本册的编,只是上述研究感路和背景下的阶段性成果,首在从营造匠意和匠技两个方面:尽可能地展现传统营造的精华,促进乡土建筑本体的深度认知和真实性保护,期冀能对新乡土建筑创作有所神益。
2编制依据
除了总说明中所提编制依据,本册图集还依据了国家自然科学基金资助项目“尺系·手风·匠派·形制一泛江南地域乡土建筑营造技艺的整体性研究(编号:51378375)和“乡土建筑保护实践中低技术的方略、系统及应用研究”(编号:51078277)等相关成果进行编制。3编制内容及适用范围
3.1本册图集的主要编制内容为我国南方地区以汉族民居为主的特色传统村镇住宅的相关营造设计。3.1本册图集适用于长江流域,岭南岭西地域,也包括闺合沿海地区,大致相当于宋元时代的南方,暂称之为“泛江南地域”。从当前的行政区划看,主要涵盖了上海市,江苏省南部、浙江省、安徽省中部及南部、江西省、福建省、湖北省、湖南省、广东省、广西省,贵州省中部及东部,四川省东部。重庆市,海南省和台湾地区等,见图3。上册说明
图集号11SJ937-1(1)
审核李演卡性校对雷冬度需★宜设讯刘成之5
A-上海里弄民居
B-苏式民居
C-浙江民居
D-闽台民居
E-徽州民居
F-赣东民居
G-赣西民居
H-客家土楼民居
J-湘江民居
K-川东民居
L-粤西民居
M-岭西民居
N-黔中民居
泛江南地域典型传统民居类型分布示意图上册说明
审核李演主性校对雷冬食需冬宜设计刘成之动图集导
11SJ937-1(1)
江民中
赣西民店
上海里弄民居日录
概述基本单元平面
单元组合模式
平面实例
总平面布局
面说明
剖面实例
立面说明 立面实例
立面实例
上海里弄民居目录
石库门
坊门(过街楼)
上海里弄民居目录
审楼李演车性校对雷冬大家设计丁艳丽 丁艳商图集号
11SJ937-1(1)
浙江民中
里弄民居作为近代中国开埠城市中诞生的新型住宅形式,在19世纪40年代的上海逐渐形成,并自成特色。最初在上海租界兴起:由外国人投资兴建,租卖于华人赚取房产利益。此后受上海社会状况、外来西方文化、最新设计潮流、建材设备等的影响逐渐发生演变。上海里弄民居的发展前后持续了半个世纪之久,数量很大,在市局、外观,结构、用料,设备、环境等方面均有较大差别。按时间先后顺序划分,主要分为早期石库门里弄、后期石库门里弄,广式里弄,新式里弄、花园里弄,公寓里弄儿种形式,花园里弄和公寓里弄住宅建造的数量都不多。花园里弄明显地朝着高标准的花园洋房的趋向发展。公寓里弄则已经与后来广为盛行的单元式集体住宅接轨。地域分布:里弄民居最先在上海租界出现,后来扩展到天津、武汉、南京等开埠城市。
建筑特点:里弄民居是近代中国几类本土演进式住宅中演进脉络最为清晰、显著的居住建筑。是考察近代本土住宅转型的最佳标本,其中又以上海里弄民居最为典型。上海里弄民居布局可视为传统合院式格局与西方吡连式的组合,建筑间距小,天井解决客堂的采光和通风,主弄和支弄解决交通疏散。主弄联接
街道,客户入口均在支弄,
是典型的低层高密度住宅。
凤格上结合了上海传统合
院式民居的结构特色与西
方的装饰元素。基本骨架
及空问功能秩序逐渐西化。
上海里养民居分布范围
其他城市里弄民居分布示意
里弄民居分布范围
早期石库门:多为三开间,开间尺寸在3.3~4.5m之间,也有少量五开间,双开间单元,平面成正方形,开间一般在3.6~4.2m,进深长度约16m。三开间民居占地约为200m,前天井在16m左右,后天井在正屋与后部辅助用房之间,开间为通长,深度很浅,在1.2~1.5m,适合几代同堂的大型家庭结构。后期石库门:单开间居多,夹杂有少量双开间单元;平面成长条形:正屋开间在3.6m左右,附屋部分进深较前缩小,在2.4m左右;后部附屋增加一层或两层,用作小卧室,俗称亭子间,厨房和亭子间面积在8㎡左右:适合小型家庭结构。广式里弄:广式里弄均为单开间平面,取消前部天井,后部单披灶间也改为两层,与主屋连成一体。房屋层高,进深,开间尺度都缩小,整个形态顾似广东的竹简屋,因而得名“广式”新式里弄:单元建筑房问功能分工明确,客堂改为起居室,除卧室,厨房外,增添餐室、书房:日光室、,工友室,并设有带惠洗、沐浴设备的卫生间,有的还配有汽车间。单元平面与花园住宅很接近,有单开间,半单开间和双开间三种形式,有的已去掉天井。开间大致在3.6~4.8m之间,进深在10~14m之间。到抗日战争后建造的里弄面宽更阔,进深更浅(在8~12m之间)。花园里弄:用地面积明显增大,绿化空间加大,房屋容积率缩小,居住环境幽静。单元平面凹凸多变:部分居室取横向布置,楼层培至三四层。
公寓里弄:公寓里弄多由两个单元毗连组成,单元平面为一梯二户或四户。每户由起居室、卧室、厨房、卫生间等房间组成。2平面
2.1基本单元平面
上海里弄民居建筑单元的原型应为苏州民居的三合院形式,基本形式多做内向矩形,客堂间、厢房国绕天井形成封闭式内院,面阔三开间,开间尺寸在3.3~4.5m之间。此类单元,上海俗称“三上三下,。后期在此基础上出现双开间的“两上两下”以及单开间的“一上一下”单元类型。现存大部分里弄民居正是在这三种类型基础上,不同单元类型组合,简化演变而来。概述基本单元平面
审核李演车性校对雷冬霞雷车家设计工艳丽丁艳商图集号11SJ937-1(1)
徽州民#
台民#
#民!
2.2单元组合模式
后天井
后天井
三开间组合
后天井
后天井
单开间组合
单开间组合
注:总代表正房开间:b代表厢房开间。6
后天井
三开间组合
后天井
后天手
后天井
btalalatbba
五开间、三开间组合
双开间组合
三开间纵向组合
单元组合模式
后天井
单、双开间组合
西厢房
灶披间
东丽房
基本单元平面
图集号 11SJ937-1(1)
审楼李演车性校对雷冬度车宽设计丁艳丽丁艳商A03
小提示:此图内容仅展示完整标准图集里的部分截取内容,若需要完整标准请到上方自行免费下载完整图集包。
11SJ937-1(1
不同地域特色传统村镇住宅图集(上:中国建筑标准设计研究院
关于批准《城市道路工程设计技术措施》及《外墙内保温建筑构造》等14项国家建筑标准设计的通知建质[2011]110号
各省、自治区住房和城多建设厅,直辖市建委(建交委)及有关部门,新疆生产建设兵团建设局,总后基建营房部工程局,国务院有关部门建设司:
经市查,批准由中国建筑标准设计研究院等单位编制的城市道路工程设计技术措施》利外培内保温建筑构造》等14项标准设计为国家建筑标准设计,自2011年9月1日起实施。原&外墙内保温建筑构造》(03J122)、《混凝土结构施工图平面整体表示方法制图规则和构造详图(现浇混凝土框架、剪力墙、框架-剪力墙、框支剪力墙结构)》(03G101-1),《混凝土结构施工图平面整体表示方法制图规则和构造详图(现浇混凝土板式楼梯)》(03G101-2)、混凝土结构施工图平面整体表示方法制图规则和构造详图(筏形基础)”(04G101-3)、混凝土结构施工图平面整体表示方法制图规则和构造详图(现浇混凝土楼面与屋面板)”(04G101-4)、《混凝土结构施工图平面整体表示方法制图规则和构造详图(箱形基础和地下室结构)》(08G101-5)、《混凝土结构施工图平面整体表示方法制图规则和构造详图(独立基础、条形基础、桩基承台)》(06G101-6)、(建筑物抗震构造详图》(03G329-1),建筑物抗震构造详图(单层动体房屋】(04G329-2)、建筑物抗震构造详图(砖培楼房】【04G329-3】建筑物抗震构造详图(小码块墙楼房)》(04G329-4)、建筑物抗展构造详图(配筋砖砌体楼房)》(04G329-5),《建筑物抗震构造详图(局部框架房屋)》(04G329-6)、建筑物抗震构造详图(砖排架房屋)》(04G329-7)、《钢標条钢墙梁》(10SG521-1~2)标准设计同时废止。附件:1,《城市道路工程设计技术措施》国家建筑标准设计名称及编号表2.《外墙内保温建筑构造》等11项国家建筑标准设计名称及编号表中华人民共和国住房和城乡建设部二一年七月二十一日
“建质2011】110号文批准的11项国家建筑标推设计图集号序号
图集号
11J122
11J935
图集号
11SJ937-1
11SJ937-2
图集号
111920
11G101-1
图集号
11G101-2
11G101-3
图集号
11SG102-3
11G329-1
图集号
11G329-2
121311G521-1~2
图集号
11SG534
国家建筑标准设计图集
11SJ937-1(1
不同地域特色传统村镇住宅图集(上)批准部门:中华人民共和国住房和城乡建设部组织编制:中国建筑标准设计研究院中國计刻虫版社
不同地域特色传统村镇住宅图集(上)批准部门中华人民共和国住房和城乡建设部批准文号建质[2011]110号主编单位同济大学建筑与城市规划学院实行日期二〇一一年九月一日
总目录
总说明
上船说明
A上海里弄民居
B苏式民居
C浙江民居
D闽台民居
E徽州民居
统-编号GIBT-1171
图集号11SJ937-1(1)
F赣东民居
G赣西民居
H客家土楼民居
湘江民居
K川东民居
L粤西民居
M岭西民居
N中民居
主编单位负责人
主编单位技术负责人
技术审定人
设计负责人
总目录
雷之霖
图集号
审核李演卡校对雷冬霞需人宽设计刘成之卖11SJ937-1(1)
1编制背景
总说明
型传统特色村镇住宅设计技术研究”(编号:2008BAJ08B04-03)本系列图集作为“十一五”国家科技支撑计划项目*不同地域特色村镇住宅建筑设计模式研究”(编号:2008BAJ08B04)系列成果之一,围绕我国“十一五”发展规划和建设社会主义新农村的战略目标强调以人为本,可持续发展,环保节能,并着力于传承和保护传统风貌特色。图集注重传统营造实践中匠意与匠技的总结概括,按系统的构成方式,科学地展示传统建筑的真实性特色。其目的旨在指导具有地域典型传统特色的村镇住宅设计(特别是采用传统材料和结构方式者)并对相关联的地域有借鉴意义。此外还有助于传承传统营造技艺,保护多土建筑遗产,提升地方建筑遗产的保护理念和技术水平。由于我国地域辽阔,民族多样,文化殊异,图集在编制时,选取典型特色民居(包括汉族和少数民族民居)40余例,每例按一定的体例进行编排,考虑到地域分布的不平衡性,拟分上、中,下三册出版,利于应用和推广。1.1上册的内容主要集中在长江流域和岭南地域,即-一般意义所指的南方区域,并以汉族典型传统民居为主。1.2中册的内容主要集中在泛西南地域:以我国云南、西藏、贵州等地少数民族地区典型传统民居为主。1.3下册的内容主要集中在北方区域,包括泛中原地域,西北地域和东北地域,以该地域汉族和少数民族型传统民居为主。2编制依据
2.1本系列图集依据十一五”国家科技支择计划项目“典的课题任务书进行编制。
2.2本系列图集依据中华人民共和国住房和城乡建设部建质函[2010195号文关于印发《2010年国家建筑标准设计编制工作计划》的通知进行编制。
2.3本系列图集主要依据下列标准规范《房屋建筑制图统一标准》
《总图制图标准》
《建筑制图标准》
《民用建筑设计通则》
《住宅建筑规范》
《住宅设计规范》
《农村防火规范》
GB/T50001-2010
GB/T50103-2010
GB/T50104-2010
GB50352-2005
GB50368-2005
GB50096-2011
GB50039-2010
当依据的标准规范进行修订或有新的标准规范出版实施时,图集中与现行工程建设标准不符的内容,限制或淘法的技术视为无效。工程技术人员在参考使用时,应注意加以区分,并应对本图集相关内容进行复核后方可选用。3适用范围
3.1本系列图集适用于不同地域特色传统村镇住宅建筑设计(指采用传统材料和结构方式者)。3.2其他类型的多土建筑设计也可参考使用。4主要内容及编制思路
本系列图集主要包括以下内容:4.1概述,包括对本类型传统民居的形成背景:对其基本特总说明
图集号11SJ937-1(1)
审核李演专幢校对雷冬霞常心家设计王城事献一
征和主要影响区域的说明。建筑在形态方面的总体特征以及在营造技艺方面的一些总体特色,如地域匠派手法和营造技术等。
4.2传统特色民居典型类型的基本形制与特点:其衍化形制及特点等。包括其平面、立面及剖面等方面的相关技术信息。4.3典型民居类型的院落组合设计及其因地制宜、随形就势的灵活变化方式。
4.4典型住宅类型的细部营造特色。4.5住宅群体的组织方式及选址等,4.6民居类型的典型案例等
热环斯中维大化国
海河海
长汇海城
吴城#通文化院
图1六大文化圈划分示意图
5特色传统村镇住宅的类型区划
5.1我国地域广阔:民族众多,从文化地理学的角度可以概括分为六大主要文化图:见图1。5.2在相关的六大文化图内,针对特色住宅类型进行总结和提炼。具体涵盖类型如下!
5.2.1长江流城吴越楚川文化圈,选取9组:上海里弄民居,苏式民居,浙江民居、徽州民居、赣东民居、赣西民居,湘江民居,川东民居和中民居等。5.2.2岭南文化圈,选取4组:闽台民居,客家土楼民居,粤西民居和岭西民居等。
5.2.3西南藏滇佛教文化圈,选取10组:滇中民居·一颗印藏东南滇西北·井干式木楼、滇西滇南民居·干栏式木楼、体族民居·高架竹楼,景顾族民居·长肴矮脚房、苗族民居·半边楼、葬族民居土掌房、藏族民居土库房、布依族民居·石板屋和白族民居·坊耳院等。5.2.4西北伊斯兰教文化圈,选取8组:阿以旺式民居,辟夏阿以旺式民居,吐兽番民居、伊犁民居、哈萨克毡包、甘肃民居、青海民居和宁夏民居等。5.2.5黄河流域中原文化,选取5组:北京民居,山西民居。陕西民居,河南民居和窑洞民居等。5.2.6北方游牧文化图,选取9组:朝鲜族民居、东北汉族民居、碱土民居、东北井干式民居,摄罗子、地客子马架子、满族民居、蒙古包和土坏房等。总说明
审树李演专连校对雷冬质需宾设计王斌诚图集号11SJ937-1(1)
不同地域特色传统村镇住宅设计技术系统分析及说明本系列图集将特色传统村镇住宅(即一般意义上的传统民居,它们采用传统木、土、石,砖、土坏等材料和传统营造方式)设计技术内容分为五部分:聚落选址群组布局,空间节点,院落组织,单体建筑组合、单体建筑设计等,通过具体案例的专项研究,形成一个设计技术构成系统(图2),院传统民居设计
技术系统构成
若干典型案例
整合与总馆
单体建筑
尺度规律及
设计模数
单体建筑维合
组合模式
(一主两)
规模等级设计
开阁、建深。乐就工
结构形式设讯
体结构方式!
梅造节点设计
装饰细部设计
图合结构
(门窗墙体等)
室内陈设
功能布局组合
(如一頭商略》
院落空问设计
(比衡、尺度等)
交通组织设计
(流践等)
绿化设计
院落组织
横向组织设计
纵尚组级设计
整向设计
(地形的美泰等)
空间节点bzxz.net
标志性县观
让上下水等)
公共场所设计
(鲜头、雷养。婚典)
大型场所设计
[观台等】
衡景设计
聚蔡选址
群蕴布局
自然环境
(仙求格局)
人工环境
(著地)
整体绿化设计
对外交通组织
内部交通组织
街教,开量等)
图2特色传统住宅设计技术构成系统图落组织模式,单体建筑组合、单体建筑及构造节点设计等是本次编制的重点。
在编制过程中,根据不同类型民居的个体特色,依据课题组相关研究成果,对相应设计技术性内容进行了适当调整,力图整体把握其核心技术内容,并表达传统营造的逻辑性7
尺寸单位
本图集尺寸标注除特殊注明外,所有单位均为毫米(mm):标高数值单位均为米(m)。
索引方法
详图编号
11SI937-1(1)X
图集号
详图页次
本系列图集编制单位及负责人
同济大学
昆明理工大学
太原理工大学
沈阳建筑大学
新疆大学
上海交通大学
上海大学
负责人:李须
负责人:杨毅
负责人:王金平
负责人:朴玉顺
负责人:塞尔江·哈力克
负责人:王媛
负责人:宾慧中
总说明
申核李演专幢校对雷冬演需心家设计王城事献11SJ937-1(1)
图集号
编制背景
上册说明
唐代以来,江南成为我国古代社会的经济中心,文化繁荣,科技进步且商业发达,明清以来则更甚。这一带在历次的移民运动中充当着“中转站”的角色。而岭南和浙闻的丘陵地带,气候湿热:雨量充:交通不便,经济和文化相对滞后,历史上多成为移民运动的迁移目的地。位于长江上游的四川省,在历史上也曾起到过这样的作用。可以说,江南在我国历史上曾属文化和科技的“商地”在历次的移民浪潮中大量北方移民通过江南地域将北方汉文化带到间,粤,川等地。
把当下的多土建筑作为历史的活化石或标本,在泛江南地域这样的古代文化交流中的汇集之地综合审视,可以帮助认识近代以来的物质文化包营造技艺水平,进而认识明清及以前泛江南地域的营造技术。运用推理和演绎等方式,通过对近代乡土建筑遗产的深入探析,追溯并解析古代营造技术发展脉络。
由此,我们从历史地理学、文化人类学、建筑形态学、传统营造学等角度,组致甄别这些传统民居的类型特征和营造特色,理清其核心范围和区域影响程度,最终收录了泛江南地域有代表性的13种传统民居类型,包搭以地域特征分类的12种类型和以民族特征分类的客家土楼民居。本册的编,只是上述研究感路和背景下的阶段性成果,首在从营造匠意和匠技两个方面:尽可能地展现传统营造的精华,促进乡土建筑本体的深度认知和真实性保护,期冀能对新乡土建筑创作有所神益。
2编制依据
除了总说明中所提编制依据,本册图集还依据了国家自然科学基金资助项目“尺系·手风·匠派·形制一泛江南地域乡土建筑营造技艺的整体性研究(编号:51378375)和“乡土建筑保护实践中低技术的方略、系统及应用研究”(编号:51078277)等相关成果进行编制。3编制内容及适用范围
3.1本册图集的主要编制内容为我国南方地区以汉族民居为主的特色传统村镇住宅的相关营造设计。3.1本册图集适用于长江流域,岭南岭西地域,也包括闺合沿海地区,大致相当于宋元时代的南方,暂称之为“泛江南地域”。从当前的行政区划看,主要涵盖了上海市,江苏省南部、浙江省、安徽省中部及南部、江西省、福建省、湖北省、湖南省、广东省、广西省,贵州省中部及东部,四川省东部。重庆市,海南省和台湾地区等,见图3。上册说明
图集号11SJ937-1(1)
审核李演卡性校对雷冬度需★宜设讯刘成之5
A-上海里弄民居
B-苏式民居
C-浙江民居
D-闽台民居
E-徽州民居
F-赣东民居
G-赣西民居
H-客家土楼民居
J-湘江民居
K-川东民居
L-粤西民居
M-岭西民居
N-黔中民居
泛江南地域典型传统民居类型分布示意图上册说明
审核李演主性校对雷冬食需冬宜设计刘成之动图集导
11SJ937-1(1)
江民中
赣西民店
上海里弄民居日录
概述基本单元平面
单元组合模式
平面实例
总平面布局
面说明
剖面实例
立面说明 立面实例
立面实例
上海里弄民居目录
石库门
坊门(过街楼)
上海里弄民居目录
审楼李演车性校对雷冬大家设计丁艳丽 丁艳商图集号
11SJ937-1(1)
浙江民中
里弄民居作为近代中国开埠城市中诞生的新型住宅形式,在19世纪40年代的上海逐渐形成,并自成特色。最初在上海租界兴起:由外国人投资兴建,租卖于华人赚取房产利益。此后受上海社会状况、外来西方文化、最新设计潮流、建材设备等的影响逐渐发生演变。上海里弄民居的发展前后持续了半个世纪之久,数量很大,在市局、外观,结构、用料,设备、环境等方面均有较大差别。按时间先后顺序划分,主要分为早期石库门里弄、后期石库门里弄,广式里弄,新式里弄、花园里弄,公寓里弄儿种形式,花园里弄和公寓里弄住宅建造的数量都不多。花园里弄明显地朝着高标准的花园洋房的趋向发展。公寓里弄则已经与后来广为盛行的单元式集体住宅接轨。地域分布:里弄民居最先在上海租界出现,后来扩展到天津、武汉、南京等开埠城市。
建筑特点:里弄民居是近代中国几类本土演进式住宅中演进脉络最为清晰、显著的居住建筑。是考察近代本土住宅转型的最佳标本,其中又以上海里弄民居最为典型。上海里弄民居布局可视为传统合院式格局与西方吡连式的组合,建筑间距小,天井解决客堂的采光和通风,主弄和支弄解决交通疏散。主弄联接
街道,客户入口均在支弄,
是典型的低层高密度住宅。
凤格上结合了上海传统合
院式民居的结构特色与西
方的装饰元素。基本骨架
及空问功能秩序逐渐西化。
上海里养民居分布范围
其他城市里弄民居分布示意
里弄民居分布范围
早期石库门:多为三开间,开间尺寸在3.3~4.5m之间,也有少量五开间,双开间单元,平面成正方形,开间一般在3.6~4.2m,进深长度约16m。三开间民居占地约为200m,前天井在16m左右,后天井在正屋与后部辅助用房之间,开间为通长,深度很浅,在1.2~1.5m,适合几代同堂的大型家庭结构。后期石库门:单开间居多,夹杂有少量双开间单元;平面成长条形:正屋开间在3.6m左右,附屋部分进深较前缩小,在2.4m左右;后部附屋增加一层或两层,用作小卧室,俗称亭子间,厨房和亭子间面积在8㎡左右:适合小型家庭结构。广式里弄:广式里弄均为单开间平面,取消前部天井,后部单披灶间也改为两层,与主屋连成一体。房屋层高,进深,开间尺度都缩小,整个形态顾似广东的竹简屋,因而得名“广式”新式里弄:单元建筑房问功能分工明确,客堂改为起居室,除卧室,厨房外,增添餐室、书房:日光室、,工友室,并设有带惠洗、沐浴设备的卫生间,有的还配有汽车间。单元平面与花园住宅很接近,有单开间,半单开间和双开间三种形式,有的已去掉天井。开间大致在3.6~4.8m之间,进深在10~14m之间。到抗日战争后建造的里弄面宽更阔,进深更浅(在8~12m之间)。花园里弄:用地面积明显增大,绿化空间加大,房屋容积率缩小,居住环境幽静。单元平面凹凸多变:部分居室取横向布置,楼层培至三四层。
公寓里弄:公寓里弄多由两个单元毗连组成,单元平面为一梯二户或四户。每户由起居室、卧室、厨房、卫生间等房间组成。2平面
2.1基本单元平面
上海里弄民居建筑单元的原型应为苏州民居的三合院形式,基本形式多做内向矩形,客堂间、厢房国绕天井形成封闭式内院,面阔三开间,开间尺寸在3.3~4.5m之间。此类单元,上海俗称“三上三下,。后期在此基础上出现双开间的“两上两下”以及单开间的“一上一下”单元类型。现存大部分里弄民居正是在这三种类型基础上,不同单元类型组合,简化演变而来。概述基本单元平面
审核李演车性校对雷冬霞雷车家设计工艳丽丁艳商图集号11SJ937-1(1)
徽州民#
台民#
#民!
2.2单元组合模式
后天井
后天井
三开间组合
后天井
后天井
单开间组合
单开间组合
注:总代表正房开间:b代表厢房开间。6
后天井
三开间组合
后天井
后天手
后天井
btalalatbba
五开间、三开间组合
双开间组合
三开间纵向组合
单元组合模式
后天井
单、双开间组合
西厢房
灶披间
东丽房
基本单元平面
图集号 11SJ937-1(1)
审楼李演车性校对雷冬度车宽设计丁艳丽丁艳商A03
小提示:此图内容仅展示完整标准图集里的部分截取内容,若需要完整标准请到上方自行免费下载完整图集包。

标准图片预览:






图集目录:
11SJ937-1(1)
总目录
总说明
上册说明
A上海里弄民居
B苏式民居
C浙江民居
D闽台民居
E徽州民居
F赣东民居
G赣西民居
H客家土楼民居
J湘江民居
K川东民居
L粤西民居
M岭西民居
N黔中民居
- 其它标准
- 上一篇: 不同地域特色村镇住宅通用图集
- 下一篇: 抗爆、泄爆门窗及屋盖、墙体建筑构造
- 热门标准
- 国家标准
- GB/T2828.1-2012 计数抽样检验程序 第1部分:按接收质量限(AQL)检索的逐批检验抽样计划
- GB/T710-2008 优质碳素结构钢热轧薄钢板和钢带
- GB/T37649-2019 化妆品中硫柳汞和苯基汞的测定高效液相色谱-电感耦合等离子体质谱法
- GB50508-2010 涤纶工厂设计规范
- GB/T3289.26-1982 可锻铸铁管路连接件型式尺寸 内接头
- GB/T33049-2016 偏光片用光学薄膜 涂层附着力的测定方法
- GB/T21666-2008 尿吸收辅助器具 评价的一般指南
- GB/T228.1-2021 金属材料 拉伸试验 第1部分:室温试验方法
- GB4623-1994 环形预应力混凝土电杆
- GB/T11982.2-1996 聚氯乙烯卷材地板 第2部分:有基材有背涂层聚氯乙烯卷材地板
- GB/T35608-2024 绿色产品评价 绝热材料
- GB/T22777-2019 数码信息历
- GB/T22807-2008 皮革和毛皮 化学试验 六价铬含量的测定
- GB29987-2014 食品安全国家标准 食品添加剂 胶基及其配料
- GB4943.1-2022 音视频、信息技术和通信技术设备 第1部分:安全要求
请牢记:“bzxz.net”即是“标准下载”四个汉字汉语拼音首字母与国际顶级域名“.net”的组合。 ©2025 标准下载网 www.bzxz.net 本站邮件:bzxznet@163.com
网站备案号:湘ICP备2025141790号-2
网站备案号:湘ICP备2025141790号-2