2.5把它们放入水中科学观念:课型新授课
1.知道“溶解”是指物质均匀、稳定地分散在水中,无法用过滤或沉淀的方法分离。
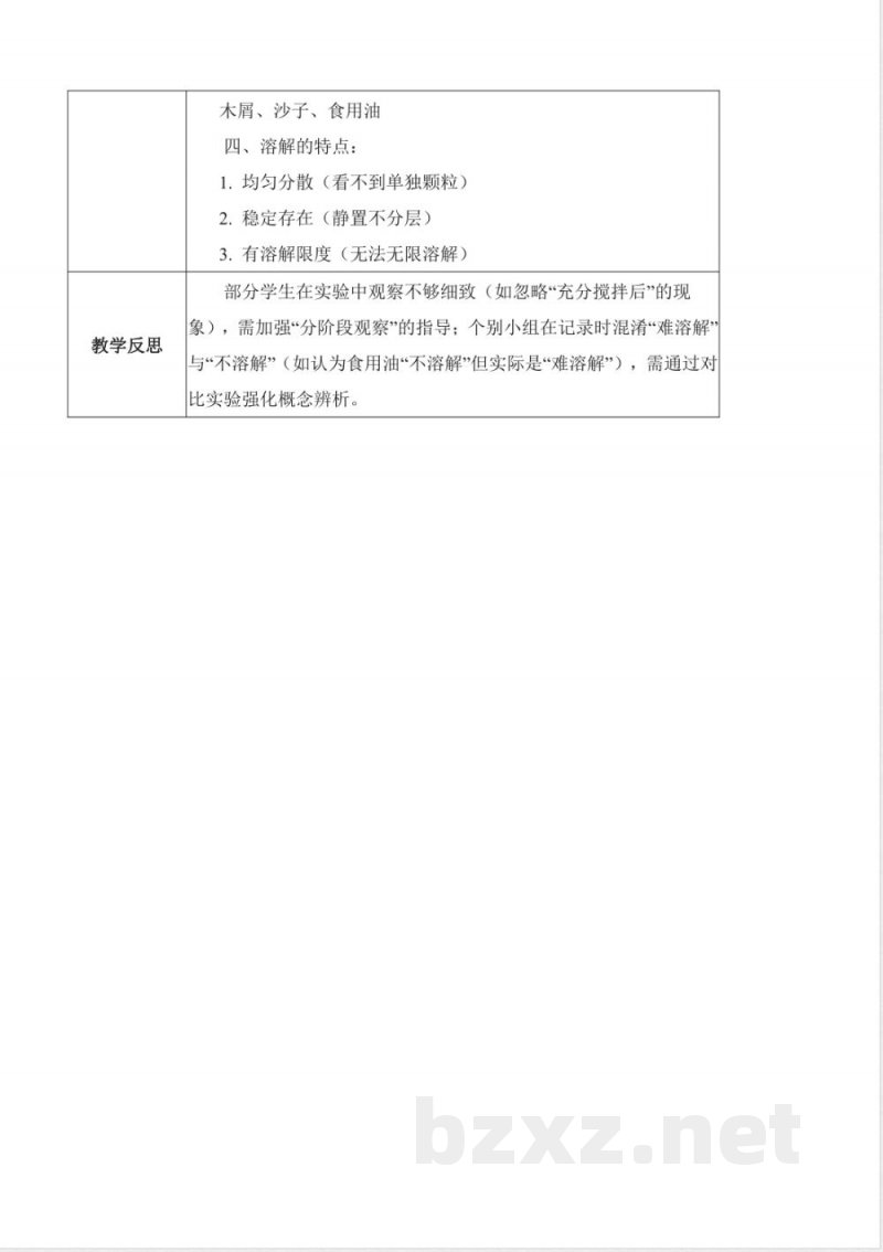
2.能举例说明哪些物质易溶解(如白砂糖、酸梅晶、食盐),哪些难溶解(如木屑、沙子、食用油);
3.理解溶解有“限度”(如盐水不能无限溶解食盐)。
科学思维:
1.能通过对比实验(如白砂糖与木屑、蜂蜜与食用油),归纳溶解的共同特征(均匀分散、稳定存在);
2.能基于实验现象(如酸梅晶消失、食用油分层)得出结论,用证据支持观点;
3.能从生活现象(如冲咖啡、油水分离)中推理溶解的应用。
探究实践:
1.能根据问题“哪些物质放入水中会溶解”进行预测,并设计对比实验(控制变量:物质种类、水量、搅拌);
2.能规范操作实验(如用玻璃棒搅拌、观察并记录“刚搅拌时”“充分搅拌后”的现象);
3.能完成“把盐找回来”拓展实验,观察溶解的限度与结晶现象。
态度责任:
1.对物质在水中的变化产生好奇,愿意通过实验探究“看不见的变化”;
2.养成“先预测再实验”的科学习惯,尊重事实(如即使预测错误也能如实记录现象);
3.体会“溶解”在生活中的实用性(如冲饮料、烹饪),激发关注生活科学的兴趣。
教学重难点教学环节课堂导入课程重点:
通过实验观察,理解“溶解”的定义(均匀、稳定分散),区分易溶解与难溶解的物质。
难点:观察并描述“溶解的过程”(如酸梅晶从可见到不可见的变化),解释“溶解的限度”(如盐水无法无限溶解食盐)。
教学过程
(一)课堂导入:生活中的消失术(5分钟)活动1:情境提问,唤醒经验
教师播放《运盐的驴子》视频,提问:“为什么盐不见了?它们是真的消失了吗?”(预设:“变成很小很小的颗粒”和水混在一起了)
展示图片(教材页面):“今天我们就来当“小侦探’,一起研究“把它们放入水中'会发生什么!”
设计意图:以生活中的常见现象引发认知冲突,激活学生对“物质变化”的已有经验,明确探究任务。
(二)课程学习:探究溶解的秘密(30分钟)环节1:预测与实验一一观察哪些物质会溶解(10分钟)活动2:预测与实验,记录现象(结合图片)预测:教师展示白砂糖、木屑、酸梅晶、沙子,提问:“如果把它们放入水中,搅拌后会溶解吗?先猜一猜,再记录!”(学生填写记录单“预测”栏)
实验指导:强调实验步骤(取100ml清水一→放入物质一→轻轻搅拌一观察“刚搅拌时”和“充分搅拌后”的现象),提醒安全(玻璃棒轻拿轻放,不尝液体)。
分组实验:学生操作,教师巡视指导(重点观察:木屑是否漂浮/下沉?酸梅晶是否从颗粒状消失?沙子是否沉淀?)。
交流汇报:各组分享现象(预设:“白砂糖消失了,水变甜;木屑)
说明:本文档为学习资料,仅供教学与自学使用,资源免费下载,不含任何诱导下载或捆绑程序。
小提示:上面此文档内容仅展示完整文档里的部分内容, 若需要下载完整文档请 点击免费下载完整文档 。




