您好,欢迎来到标准下载网!

公司财务部下半年工作计划汇总10篇

公司财务部下半年工作计划汇总10篇

访问手机版页面
文档简介
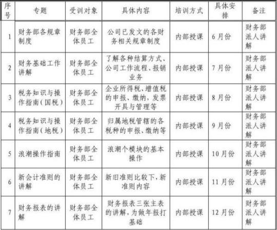
公司财务部下半年工作计划 篇1 (一)根据上级公司下达的预算指导意见,进一步搞好预算治理工作。 预算治理作为财务治理中的重要一环,与全面做好财务工作息息相关。在明年的工作当中,要进一步加强对科室、站所的费用预算指导与预算治理,认真做好预算的分析、分解与落实工作,使全面预算治理真正成为全员预算治理,让预算真正发挥其应有的作用。 (二)结合新会计准则的实施 当好领导的参谋,确保完成上级下达的各项指标。随着公司逐步走上良性发展轨道,经营质量不断提高,企业资产得到进一步净化与整合。结合绩效考核治理,本着“严、深、细、实”的原则,全面强化责任制的制定与落实,在售电收入增收的基础上,千方百计研究节支,力争完成各项任务指标。同时,围绕盘活资产,对现有闲置的资产进行盘点;加大电费回收力度,保证每月电费回收真正结零;减少资金占用率,提高企业资产周转速度。根据上级公司物资采购的要求,进一步健全物资比价采购制度。 (三)继续开展会计从业人员的培训活动 进一步搞好财会基础工作,提高治理水平。企业越发展进步,财务治理的作用就越突出。所着企业的不断发展壮大,对财务治理的要求也越来越高。为了适应这一要求,就必须继续开展会计从业人员的培训,提高中国电力资料网会计从业人员的水平。在提高会计人员水平的基础上,进一步加强检查督促与指导,搞好会计的基础治理工作,为更好的参与企业的经营治理工作打下坚实的基础。 总之,今年财务科的工作在各位领导的支持与帮助下,在各科室和基层站所的配合下,按照支公司的总体部署和安排,认真组织落实,取得了较好的成绩。但是,来年的任务会更重,压力会更大,我们财务科全体成员将变压力为动力,做好__年工作计划,积极进取,开拓创新,充分发挥财务治理在企业治理中的核心作用,为企业的发展壮大做出新的更大的贡献!……(阅读全文)
相关标签
最新合集 更多+

CopyRight 2025 www.bzxz.net All Rights Reserved 湘ICP备2025141790号-2

本网站所展示的内容均由用户自行上传发布,本站仅提供信息存储服务。若您认为其中内容侵犯了您的合法权益,请及时联系我们处理,我们将在核实后尽快删除相关内容。