您好,欢迎来到标准下载网!

幼儿园中班的工作计划怎么写 幼儿园中班工作重点周计划范文

幼儿园中班的工作计划怎么写 幼儿园中班工作重点周计划范文

访问手机版页面
文档简介
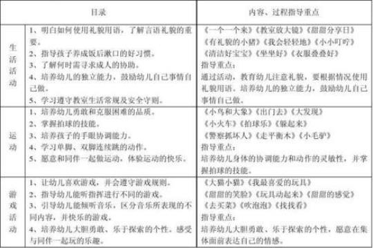
为了避免在工作中浪费时间,每个人都要写工作计划。工作计划实际上就是写计划的摘要。或许"幼儿园中班的工作计划怎么写"是你正在寻找的内容,仅供参考,欢迎大家阅读本文! 幼儿园中班的工作计划怎么写【篇1】 暑假过去了,迎来的是我们崭新的中二班。本学期的搭班老师是拥有丰富经验的辛洁老师和已经带过半个学期又重新回来的王菲老师。跟着辛老师我想在本学期里我能学到更多的知识经验。我们三位老师要一起奋斗,一起投入到紧张而又充满激情的工作当中。努力提高自己的业务水平,为了使本学期自己的工作有条不紊的进行下去,新学期我对自己的工作计划有一下几点: 一、安全工作: 加强幼儿的安全教育,使幼儿认识有伤害性的物品、行为和危险的地方,形成初步的安全意识。幼儿必须在老师的视线范围内。每天检查班内的安全隐患,及时发现、及时排除。每星期开展安全、健康的活动,并以绘画的形式增强幼儿的记忆力。晨间、午检活动中检查孩子的口袋,是否存在危险的小物件。不玩火,水,电不从高处往下跳,不吃陌生人给的东西不随便跟陌生人走。加强幼儿日常生活的管理,增强幼儿的安全意识,认真值班,认真填写值班记录。在一日生活中随机教育,抓住教育的契机。 二、教育教学: 抓好每一天的一日环节活动,注重每一个活动的教育、延伸。 开展班内活动《我们来约定》和孩子一起绘制班内的小规则,要让孩子们主动的去尝试一些他们在家里在小班没有尝试过的东西,自己动手操作。对幼儿充满爱心和耐心,在进一步提高自己的业务水平和教学能力。这样才会使自己的教学有所进步。学习更多的育儿经验。 三、保育工作: 保证幼儿每天的喝水量,给幼儿们养成一个爱喝水的'好习惯。做好晨检工作,培养幼儿良好的卫生习惯。再者是要培养幼儿的生活能力,能让她们自己主动的穿脱衣服和鞋子自己动手叠被子装被……(阅读全文)
相关标签
最新合集 更多+

CopyRight 2025 www.bzxz.net All Rights Reserved 湘ICP备2025141790号-2

本网站所展示的内容均由用户自行上传发布,本站仅提供信息存储服务。若您认为其中内容侵犯了您的合法权益,请及时联系我们处理,我们将在核实后尽快删除相关内容。