- 您的位置:
- 标准下载网 >>
- 标准分类 >>
- 国家标准(GB) >>
- GB/T 12785-1991 潜水电泵试验方法
标准号:
GB/T 12785-1991
标准名称:
潜水电泵试验方法
标准类别:
国家标准(GB)
标准状态:
已作废-
发布日期:
1991-04-11 -
实施日期:
1991-12-01 -
作废日期:
2002-08-01 出版语种:
简体中文下载格式:
.rar.pdf下载大小:
7.66 MB
替代情况:
被GB/T 12785-2002代替
部分标准内容:
潜水电泵试验方法GB/T12785-91GB/T12785—91
1主题内容与适用范围
本标准规定了潜水电泵的流量、扬程、电流、电压、功率、频率、转速、转矩、轴向力、电动机振动和电动机噪声的测量方法及试验装置、仪表和误差分析。本标准适用于各类潜水电泵(以下简称电泵)的试验,包括各类潜水电动机和潜水泵的试验。电源电压660V及以下,频率50Hz和60Hz。额定电压660V以上的潜水电泵的试验可参照本标准规定的方法进行。泵的测量精度分为B级和C级。
2引用标准
GB755旋转电机基本技术要求
GB3216
GB3214
GB1032
离心泵、混流泵、轴流泵和旋涡泵试验方法水泵流量的测定方法
三相异步电动机试验方法
GB9651
单相异步电动机试验方法
GB10069.1~10069.3旋转电机噪声测定方法及噪声限值GB10068.1~10068.2旋转电机振动测定方法及振动限值JB/Z294交流低压电机散嵌绕组匝间绝缘试验方法3术语
本标准所用术语的定义按GB755和GB3216的规定。4试验
4.1试验内容
潜水电泵的试验分型式试验和检查试验(出厂试验)两种,其试验项目按有关产品标准的要求。
4.2试验装置及仪表
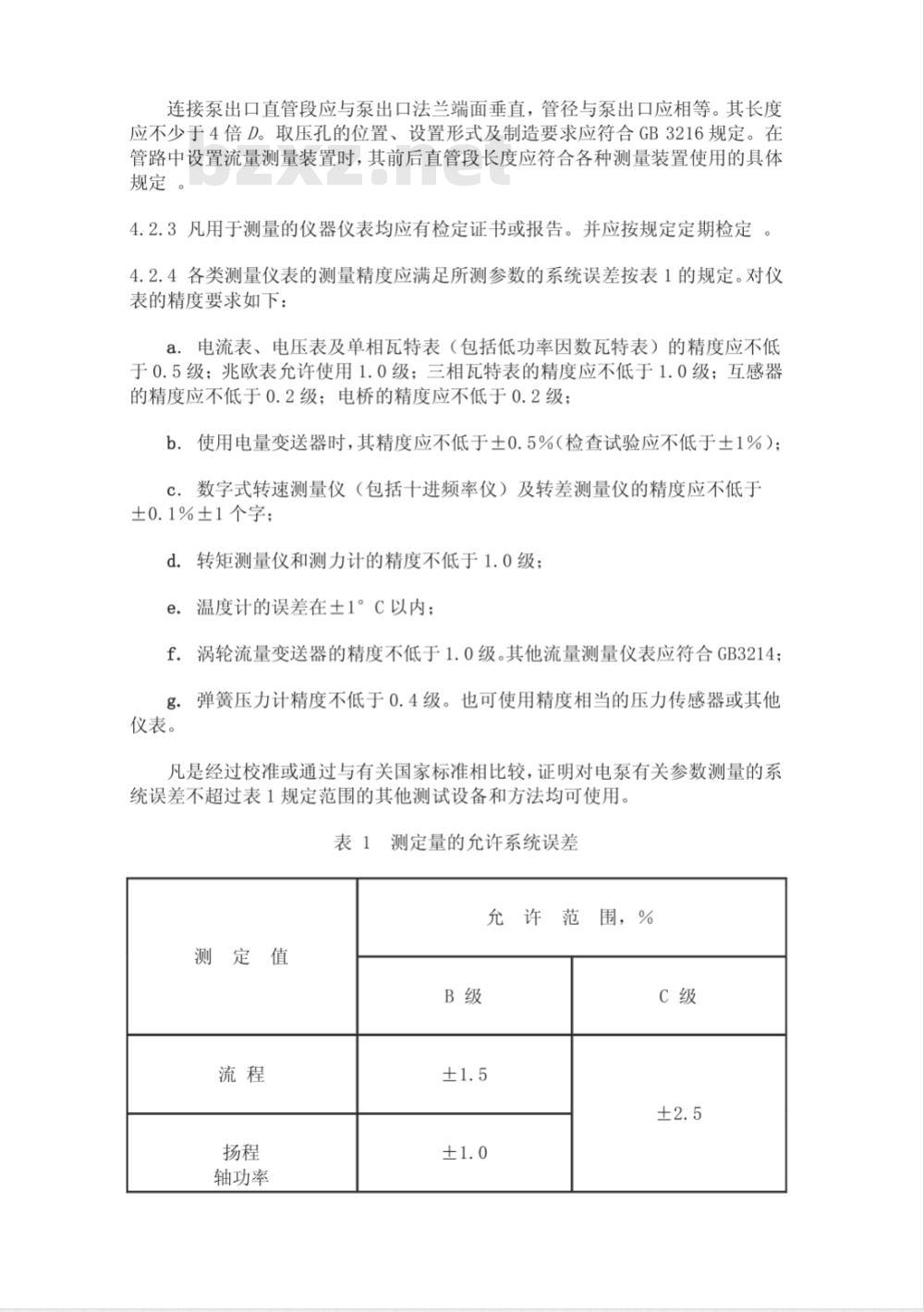
4.2.1试验设备应包括水循环系统、电气控制系统及参数测量系统。4.2.2水循环系统采用开式。如图1。应保证通过测量截面的液流具有如下特性:
a.轴对称的速度分布:
b..等静压分布;
c.无装置引起的旋涡。
对于C级试验,以上条件是参考条件。试验电源
调正器
电阻融摄仪表
转菱表
电压表
电流互感器
电滋表bZxz.net
功率表
图1试验装置示意图
1一潜水电泵;2一泵出口测压管段;3一压力表;4—流量计前直管段;5一流量计:6一流量计后直管段:7一流量调节阀试验管路应符合如下要求:
流盈表
工额表
连接泵出口直管段应与泵出口法兰端面垂直,管径与泵出口应相等。其长度应不少于4倍D。取压孔的位置、设置形式及制造要求应符合GB3216规定。在管路中设置流量测量装置时,其前后直管段长度应符合各种测量装置使用的具体规定。
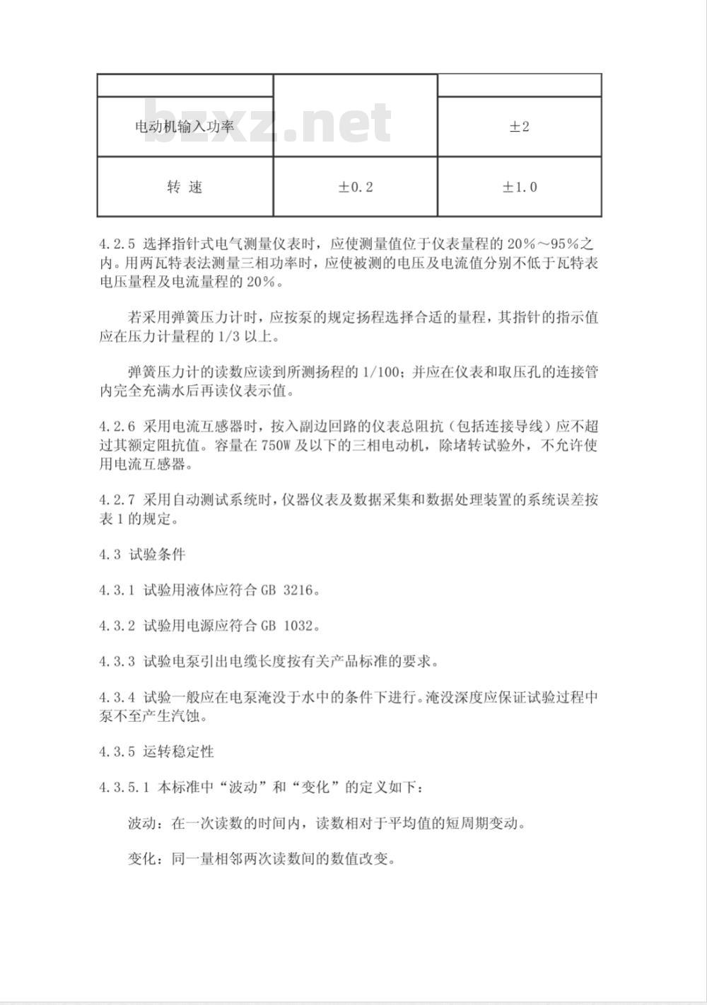
4.2.3凡用于测量的仪器仪表均应有检定证书或报告。并应按规定定期检定。4.2.4各类测量仪表的测量精度应满足所测参数的系统误差按表1的规定。对仪表的精度要求如下:
a.电流表、电压表及单相瓦特表(包括低功率因数瓦特表)的精度应不低于0.5级;兆欧表允许使用1.0级;三相瓦特表的精度应不低于1.0级;互感器的精度应不低于0.2级;电桥的精度应不低于0.2级;b.使用电量变送器时,其精度应不低于土0.5%(检查试验应不低于土1%):c.数字式转速测量仪(包括十进频率仪)及转差测量仪的精度应不低于±0.1%±1个字;
d.转矩测量仪和测力计的精度不低于1.0级e.温度计的误差在土1°C以内;f.涡轮流量变送器的精度不低于1.0级。其他流量测量仪表应符合GB3214:g.弹簧压力计精度不低于0.4级。也可使用精度相当的压力传感器或其他仪表。
凡是经过校准或通过与有关国家标准相比较,证明对电泵有关参数测量的系统误差不超过表1规定范围的其他测试设备和方法均可使用。表1测定量的允许系统误差
充许范
围,%
测定值
轴功率
电动机输入功率
4.2.5选择指针式电气测量仪表时,应使测量值位于仪表量程的20%95%之内。用两瓦特表法测量三相功率时,应使被测的电压及电流值分别不低于瓦特表电压量程及电流量程的20%。
若采用弹簧压力计时,应按泵的规定扬程选择合适的量程,其指针的指示值应在压力计量程的1/3以上。
弹簧压力计的读数应读到所测扬程的1/100;并应在仪表和取压孔的连接管内完全充满水后再读仪表示值。4.2.6采用电流互感器时,按入副边回路的仪表总阻抗(包括连接导线)应不超过其额定阻抗值。容量在750W及以下的三相电动机,除堵转试验外,不允许使用电流互感器。
4.2.7采用自动测试系统时,仪器仪表及数据采集和数据处理装置的系统误差按表1的规定。
4.3试验条件
4.3.1试验用液体应符合GB3216。4.3.2试验用电源应符合GB1032。4.3.3试验电泵引出电缆长度按有关产品标准的要求。4.3.4试验一般应在电泵淹没于水中的条件下进行。没深度应保证试验过程中泵不至产生汽蚀。
4.3.5运转稳定性
4.3.5.1本标准中“波动”和“变化”的定义如下:波动:在一次读数的时间内,读数相对于平均值的短周期变动。变化:同一量相邻两次读数间的数值改变。4.3.5.2电泵主要参数的最大波动幅度及同一参数多次重复读数的变化值达到表2和表3的规定时,系统处于稳定运转,否则为不稳定运转。4.3.5.3系统稳定运转时,每一工况点可只记录一组读数。4.3.5.4系统处于不稳定运转时,对参数的波动幅度超出允许范围造成的不稳定,可设置稳流栅、阻尼器、稳压器等稳定装置和采取其他减小波动幅度的措施,使之达到稳定。对参数的变化超出表3规定范围的不稳定,应查找原因改进试验条件,达到表3规定后,再重新取数,原有读数应成组作废。在按表3要求进行试验点的重复读数时,应在调节阀位和水位完全保持不变,电压稳定在额定电压的条件下进行。若通过调整仍不能达到表3的规定时,应降低试验精度,并以每一量的重复读数的算术平均值作为该量的实际试验值。表2最大允许波动幅度
最大允许波动幅度,%
测定量
注:当使用差压计测流量时,观测液柱差的最大允许波动幅度B级定为±6%:C级为±12%。
表3同一量多次重复测量的变化
每一量多次重复测量的最大值与最小值间的最大偏差,%重复读数
注:最大值与最小值之间的偏差如下式:4.4测量精度
测量精度取决于测量误差范围的大小。测量误差是指使用测试设备和仪器直按测得的量以及由这些量间按算出的量偏离实际值的程度。其误差范围表示所测得的性能与实际性能之间的最大可能的差异。误差范围越小,则测量精度越高。详细的误差分析和估算方法见附录A(参考件)。只要满足本标准中关于装置和仪器的有关条件,并采用本标准所述的试验方法,对应于各测量精度等级的试验总误差限将不大于表4中给出的数值。表4最大总误差限
允许最大总误差限,%
测定量
轴功率
电动机输入功率
泵效率
电泵效率
5参数的测量
5.1测量时各仪表读数尤其是流量、扬程和输入功率的读数应在同一时刻读取。5.2流量的测量
流量的测量采用GB3214中规定的测量仪表及方法。5.3扬程的测量
电泵试验时泵的扬程应为出口压力水头、取压孔处液流速度水头及压力表中心距水池水面高度的总和,按11.4.4(b)中的公式(40)计算。取压孔距泵出口法兰2D距离,这段距离的摩阻损失的修正及修正值的计算按GB3216规定进行。
5.4电量的测量
5.4.1三相电动机应同时测量三相电流,取其平均值作为电流测量值;三相功率应采用两瓦特表法或三瓦特表法测量。5.4.2测量电压和电阻时,应从电动机引出电缆端测量。对750W及以下的电动机,除堵转试验外,测量时应将电压表接至电动机引出电缆端,将电压调节到所需数值,读取此时的电压值。然后,将电压表迅速换至电源端并保持电源电压不变,再读取其他仪表的数值。空载试验时额定电压下、负载试验时额定负载下,当电源端电压与电动机端电压之差小于电动机端电压的1%时,电压表可固定在电源端进行测量。在测量三相电压时,应取三相读数平均值作为测量值。5.4.3绕组的直流电阻用电桥测量,电阻在1及以下时,必须采用双臂电桥测量。
5.4.4当采用自动检测装置或数字式微欧计等仪表测量绕组电阻时,通过被测绕组的试验电流应不超过其正常运行时电流的10%,通电时间不应超过1min。5.4.5如需获得更准确的功率测量值可按GB1032的附录A(参考件)进行修正。5.5转差或转速的测量
5.5.1转差或转速的测量优先采用感应线圈法,也可使用其他方法,但所使用的转速传感元件不得使功率消耗有明显的增加或影响泵的进口吸入条件。5.5.2感应线圈法是将一只带铁芯的多匝线圈密封后紧贴在被试电动机机壳的上部或下部。线圈与磁电式检流计或阴极示波器或数字转差仪相连。试验时测定检流计光点摆动或示波器波形全摆动次数及所需的时间以及电源频率。6试验前的准备
试验前,应检查电泵的装配质量、试验装置及设备,以保证各项试验能顺利进行。
7绝缘电阻的测定
用兆欧表测量所有绕组对机壳的冷态绝缘电阻,测量后应将绕组对地放电。对额定电压500V以下的电动机用500V的兆欧表,额定电压500V及以上的电动机用1000V的兆欧表。
8电动机绕组冷态直流电阻的测定8.1测量时电动机内部温度应与周围介质温度一致,电动机转子应静止不动。定子绕组的电阻应在电动机引出电缆端上测量。型式试验时电动机应潜入水中。8.2每一线间电阻应测量三次,每次读数与三次读数的平均值之差应在平均值的土0.5%之内,以平均值作为电阻的实际值。检查试验时,每一电阻可仅测量一次。8.3对单相电动机应分别测量主、副绕组的电阻。8.4对三相电动机,各相电阻值应按下式计算:星形接法时:
三角形接法时:
式中:RabRocRea分别为引出电缆端A与B、B与C、C与A间测得的电阻值,Q如果各线间的电阻值与三个线间电阻的平均值之差,对星形接法绕组不大于平均值的2%;对三角形接法绕组不大于平均值的1.5%时,则各相电阻值可按下式计算:
式中:Ra—
三个线间电阻平均值,Q。
9电动机的空载试验
9.1空载电流和空载损耗的测定
9.1.1试验时电动机的转向应与电泵转向一致。9.1.2型式试验时,电动机不带负载潜入水中(水面应过机械密封面或电动机轴伸端),对单相电容运转电动机型式试验时应在起动后将副绕组开路,在额定电压、额定频率下运转0.5~1h,使机械耗达到稳定,即输入功率相隔15min的两个读数之差不大于前一个读数的3%时,即可开始试验。9.1.3试验时施于定子绕组上的电压从1.1~1.3倍额定电压开始,逐步降低到可能达到的最低电压值,即电流开始回升为止。其间测取7~11点读数。每点应取下列数值:电压、电流(对三相电动机应取三相电压、三相电流)、输入功率。功率的测量应采用低功率因数瓦特表。9.1.4试验结束应立即在引出电缆端测量定子绕组的直流电阻。9.1.5单相电动机转子等值电阻的测量:对单相电动机当空载试验结束测量定子主绕组电阻后,在转子静止的状态下,主绕组施以低值电压,使绕组流过的电流接近额定值,测得此时的电流I,,及输入功率P’,转子绕组等值电阻R2o’按下式计算:(9)
式中:R20
试验测得的转子绕组等值电阻,Q。Rmo——空载试验后测得的定子主绕组电阻,Q。9.1.6对电容运转单相电动机,应测定主、副绕组的有效匝数比K。此时应将电动机空载运转,并将副绕组开路,对主绕组施加额定电压U,并测量副绕组感应电动势E,然后将电压U(U≥118%E;)施于副绕组上,主绕组开路,电动机空载运转,测量主绕组的感应电动势E,其K可按下式计算:(10)
式中:
主、副绕组的有效匝数比;
施加于主绕组的额定电压,V;
U——施加于副绕组的电压,V;E一一测得的主绕组感应电动势,V;E一一测得的副绕组感应电动势,V;9.2试验结果的计算
9.2.1空载损耗的计算:
a.三相电动机定子绕组R损耗Pocu按下式计算:(11)
式中:
Pocul-
空载试验时定子绕组的R损耗,W;I——定子相电流,A。
一空载试验后定子绕组的相电阻,Q。b.单相电动机定、转子绕组的I\R损耗Pocu按下式计算:(12)
式中:
定子主绕组和转子绕组IR损耗,W;I一一空载试验时定子主绕组电流,A。c.铁耗Pe和机械耗Pw之和P。按下式计算:(13)
式中:P'
铁耗和机械耗之和,W;
P一一空载试验时电动机输入功率,W。9.2.2绘制空载特性曲线
铁耗Pee(W)和机械耗Pr
(W)
作曲线
纵坐标即为电动机的机械耗。
(图2),分离
延长曲线的直线部分与纵坐标轴交于P点,P点的
小提示:此标准内容仅展示完整标准里的部分截取内容,若需要完整标准请到上方自行免费下载完整标准文档。
1主题内容与适用范围
本标准规定了潜水电泵的流量、扬程、电流、电压、功率、频率、转速、转矩、轴向力、电动机振动和电动机噪声的测量方法及试验装置、仪表和误差分析。本标准适用于各类潜水电泵(以下简称电泵)的试验,包括各类潜水电动机和潜水泵的试验。电源电压660V及以下,频率50Hz和60Hz。额定电压660V以上的潜水电泵的试验可参照本标准规定的方法进行。泵的测量精度分为B级和C级。
2引用标准
GB755旋转电机基本技术要求
GB3216
GB3214
GB1032
离心泵、混流泵、轴流泵和旋涡泵试验方法水泵流量的测定方法
三相异步电动机试验方法
GB9651
单相异步电动机试验方法
GB10069.1~10069.3旋转电机噪声测定方法及噪声限值GB10068.1~10068.2旋转电机振动测定方法及振动限值JB/Z294交流低压电机散嵌绕组匝间绝缘试验方法3术语
本标准所用术语的定义按GB755和GB3216的规定。4试验
4.1试验内容
潜水电泵的试验分型式试验和检查试验(出厂试验)两种,其试验项目按有关产品标准的要求。
4.2试验装置及仪表
4.2.1试验设备应包括水循环系统、电气控制系统及参数测量系统。4.2.2水循环系统采用开式。如图1。应保证通过测量截面的液流具有如下特性:
a.轴对称的速度分布:
b..等静压分布;
c.无装置引起的旋涡。
对于C级试验,以上条件是参考条件。试验电源
调正器
电阻融摄仪表
转菱表
电压表
电流互感器
电滋表bZxz.net
功率表
图1试验装置示意图
1一潜水电泵;2一泵出口测压管段;3一压力表;4—流量计前直管段;5一流量计:6一流量计后直管段:7一流量调节阀试验管路应符合如下要求:
流盈表
工额表
连接泵出口直管段应与泵出口法兰端面垂直,管径与泵出口应相等。其长度应不少于4倍D。取压孔的位置、设置形式及制造要求应符合GB3216规定。在管路中设置流量测量装置时,其前后直管段长度应符合各种测量装置使用的具体规定。
4.2.3凡用于测量的仪器仪表均应有检定证书或报告。并应按规定定期检定。4.2.4各类测量仪表的测量精度应满足所测参数的系统误差按表1的规定。对仪表的精度要求如下:
a.电流表、电压表及单相瓦特表(包括低功率因数瓦特表)的精度应不低于0.5级;兆欧表允许使用1.0级;三相瓦特表的精度应不低于1.0级;互感器的精度应不低于0.2级;电桥的精度应不低于0.2级;b.使用电量变送器时,其精度应不低于土0.5%(检查试验应不低于土1%):c.数字式转速测量仪(包括十进频率仪)及转差测量仪的精度应不低于±0.1%±1个字;
d.转矩测量仪和测力计的精度不低于1.0级e.温度计的误差在土1°C以内;f.涡轮流量变送器的精度不低于1.0级。其他流量测量仪表应符合GB3214:g.弹簧压力计精度不低于0.4级。也可使用精度相当的压力传感器或其他仪表。
凡是经过校准或通过与有关国家标准相比较,证明对电泵有关参数测量的系统误差不超过表1规定范围的其他测试设备和方法均可使用。表1测定量的允许系统误差
充许范
围,%
测定值
轴功率
电动机输入功率
4.2.5选择指针式电气测量仪表时,应使测量值位于仪表量程的20%95%之内。用两瓦特表法测量三相功率时,应使被测的电压及电流值分别不低于瓦特表电压量程及电流量程的20%。
若采用弹簧压力计时,应按泵的规定扬程选择合适的量程,其指针的指示值应在压力计量程的1/3以上。
弹簧压力计的读数应读到所测扬程的1/100;并应在仪表和取压孔的连接管内完全充满水后再读仪表示值。4.2.6采用电流互感器时,按入副边回路的仪表总阻抗(包括连接导线)应不超过其额定阻抗值。容量在750W及以下的三相电动机,除堵转试验外,不允许使用电流互感器。
4.2.7采用自动测试系统时,仪器仪表及数据采集和数据处理装置的系统误差按表1的规定。
4.3试验条件
4.3.1试验用液体应符合GB3216。4.3.2试验用电源应符合GB1032。4.3.3试验电泵引出电缆长度按有关产品标准的要求。4.3.4试验一般应在电泵淹没于水中的条件下进行。没深度应保证试验过程中泵不至产生汽蚀。
4.3.5运转稳定性
4.3.5.1本标准中“波动”和“变化”的定义如下:波动:在一次读数的时间内,读数相对于平均值的短周期变动。变化:同一量相邻两次读数间的数值改变。4.3.5.2电泵主要参数的最大波动幅度及同一参数多次重复读数的变化值达到表2和表3的规定时,系统处于稳定运转,否则为不稳定运转。4.3.5.3系统稳定运转时,每一工况点可只记录一组读数。4.3.5.4系统处于不稳定运转时,对参数的波动幅度超出允许范围造成的不稳定,可设置稳流栅、阻尼器、稳压器等稳定装置和采取其他减小波动幅度的措施,使之达到稳定。对参数的变化超出表3规定范围的不稳定,应查找原因改进试验条件,达到表3规定后,再重新取数,原有读数应成组作废。在按表3要求进行试验点的重复读数时,应在调节阀位和水位完全保持不变,电压稳定在额定电压的条件下进行。若通过调整仍不能达到表3的规定时,应降低试验精度,并以每一量的重复读数的算术平均值作为该量的实际试验值。表2最大允许波动幅度
最大允许波动幅度,%
测定量
注:当使用差压计测流量时,观测液柱差的最大允许波动幅度B级定为±6%:C级为±12%。
表3同一量多次重复测量的变化
每一量多次重复测量的最大值与最小值间的最大偏差,%重复读数
注:最大值与最小值之间的偏差如下式:4.4测量精度
测量精度取决于测量误差范围的大小。测量误差是指使用测试设备和仪器直按测得的量以及由这些量间按算出的量偏离实际值的程度。其误差范围表示所测得的性能与实际性能之间的最大可能的差异。误差范围越小,则测量精度越高。详细的误差分析和估算方法见附录A(参考件)。只要满足本标准中关于装置和仪器的有关条件,并采用本标准所述的试验方法,对应于各测量精度等级的试验总误差限将不大于表4中给出的数值。表4最大总误差限
允许最大总误差限,%
测定量
轴功率
电动机输入功率
泵效率
电泵效率
5参数的测量
5.1测量时各仪表读数尤其是流量、扬程和输入功率的读数应在同一时刻读取。5.2流量的测量
流量的测量采用GB3214中规定的测量仪表及方法。5.3扬程的测量
电泵试验时泵的扬程应为出口压力水头、取压孔处液流速度水头及压力表中心距水池水面高度的总和,按11.4.4(b)中的公式(40)计算。取压孔距泵出口法兰2D距离,这段距离的摩阻损失的修正及修正值的计算按GB3216规定进行。
5.4电量的测量
5.4.1三相电动机应同时测量三相电流,取其平均值作为电流测量值;三相功率应采用两瓦特表法或三瓦特表法测量。5.4.2测量电压和电阻时,应从电动机引出电缆端测量。对750W及以下的电动机,除堵转试验外,测量时应将电压表接至电动机引出电缆端,将电压调节到所需数值,读取此时的电压值。然后,将电压表迅速换至电源端并保持电源电压不变,再读取其他仪表的数值。空载试验时额定电压下、负载试验时额定负载下,当电源端电压与电动机端电压之差小于电动机端电压的1%时,电压表可固定在电源端进行测量。在测量三相电压时,应取三相读数平均值作为测量值。5.4.3绕组的直流电阻用电桥测量,电阻在1及以下时,必须采用双臂电桥测量。
5.4.4当采用自动检测装置或数字式微欧计等仪表测量绕组电阻时,通过被测绕组的试验电流应不超过其正常运行时电流的10%,通电时间不应超过1min。5.4.5如需获得更准确的功率测量值可按GB1032的附录A(参考件)进行修正。5.5转差或转速的测量
5.5.1转差或转速的测量优先采用感应线圈法,也可使用其他方法,但所使用的转速传感元件不得使功率消耗有明显的增加或影响泵的进口吸入条件。5.5.2感应线圈法是将一只带铁芯的多匝线圈密封后紧贴在被试电动机机壳的上部或下部。线圈与磁电式检流计或阴极示波器或数字转差仪相连。试验时测定检流计光点摆动或示波器波形全摆动次数及所需的时间以及电源频率。6试验前的准备
试验前,应检查电泵的装配质量、试验装置及设备,以保证各项试验能顺利进行。
7绝缘电阻的测定
用兆欧表测量所有绕组对机壳的冷态绝缘电阻,测量后应将绕组对地放电。对额定电压500V以下的电动机用500V的兆欧表,额定电压500V及以上的电动机用1000V的兆欧表。
8电动机绕组冷态直流电阻的测定8.1测量时电动机内部温度应与周围介质温度一致,电动机转子应静止不动。定子绕组的电阻应在电动机引出电缆端上测量。型式试验时电动机应潜入水中。8.2每一线间电阻应测量三次,每次读数与三次读数的平均值之差应在平均值的土0.5%之内,以平均值作为电阻的实际值。检查试验时,每一电阻可仅测量一次。8.3对单相电动机应分别测量主、副绕组的电阻。8.4对三相电动机,各相电阻值应按下式计算:星形接法时:
三角形接法时:
式中:RabRocRea分别为引出电缆端A与B、B与C、C与A间测得的电阻值,Q如果各线间的电阻值与三个线间电阻的平均值之差,对星形接法绕组不大于平均值的2%;对三角形接法绕组不大于平均值的1.5%时,则各相电阻值可按下式计算:
式中:Ra—
三个线间电阻平均值,Q。
9电动机的空载试验
9.1空载电流和空载损耗的测定
9.1.1试验时电动机的转向应与电泵转向一致。9.1.2型式试验时,电动机不带负载潜入水中(水面应过机械密封面或电动机轴伸端),对单相电容运转电动机型式试验时应在起动后将副绕组开路,在额定电压、额定频率下运转0.5~1h,使机械耗达到稳定,即输入功率相隔15min的两个读数之差不大于前一个读数的3%时,即可开始试验。9.1.3试验时施于定子绕组上的电压从1.1~1.3倍额定电压开始,逐步降低到可能达到的最低电压值,即电流开始回升为止。其间测取7~11点读数。每点应取下列数值:电压、电流(对三相电动机应取三相电压、三相电流)、输入功率。功率的测量应采用低功率因数瓦特表。9.1.4试验结束应立即在引出电缆端测量定子绕组的直流电阻。9.1.5单相电动机转子等值电阻的测量:对单相电动机当空载试验结束测量定子主绕组电阻后,在转子静止的状态下,主绕组施以低值电压,使绕组流过的电流接近额定值,测得此时的电流I,,及输入功率P’,转子绕组等值电阻R2o’按下式计算:(9)
式中:R20
试验测得的转子绕组等值电阻,Q。Rmo——空载试验后测得的定子主绕组电阻,Q。9.1.6对电容运转单相电动机,应测定主、副绕组的有效匝数比K。此时应将电动机空载运转,并将副绕组开路,对主绕组施加额定电压U,并测量副绕组感应电动势E,然后将电压U(U≥118%E;)施于副绕组上,主绕组开路,电动机空载运转,测量主绕组的感应电动势E,其K可按下式计算:(10)
式中:
主、副绕组的有效匝数比;
施加于主绕组的额定电压,V;
U——施加于副绕组的电压,V;E一一测得的主绕组感应电动势,V;E一一测得的副绕组感应电动势,V;9.2试验结果的计算
9.2.1空载损耗的计算:
a.三相电动机定子绕组R损耗Pocu按下式计算:(11)
式中:
Pocul-
空载试验时定子绕组的R损耗,W;I——定子相电流,A。
一空载试验后定子绕组的相电阻,Q。b.单相电动机定、转子绕组的I\R损耗Pocu按下式计算:(12)
式中:
定子主绕组和转子绕组IR损耗,W;I一一空载试验时定子主绕组电流,A。c.铁耗Pe和机械耗Pw之和P。按下式计算:(13)
式中:P'
铁耗和机械耗之和,W;
P一一空载试验时电动机输入功率,W。9.2.2绘制空载特性曲线
铁耗Pee(W)和机械耗Pr
(W)
作曲线
纵坐标即为电动机的机械耗。
(图2),分离
延长曲线的直线部分与纵坐标轴交于P点,P点的
小提示:此标准内容仅展示完整标准里的部分截取内容,若需要完整标准请到上方自行免费下载完整标准文档。
标准图片预览:





- 其它标准
- 热门标准
- 国家标准(GB)
- GB/T30917—2014 /ISo 29941:2010 天然胶乳橡胶避孕套中可迁移亚硝胺的测定
- GB/T12777-1999 金属波纹管膨胀节通用技术条件
- GB15193.5-2003 骨髓细胞微核试验
- GB/T29633.4-2020 南极地名 第4部分:罗马字母拼写
- GB/T39964-2021 造纸行业能源管理体系实施指南
- GB/T43929-2024 空间用纤维光学器件测试指南
- GB/T42970-2023 半导体集成电路 视频编解码电路测试方法
- GB/T43225-2023 空间物体登记要求
- GB15985-1995 丝虫病诊断标准及处理原则
- GB19159-2003 车用液化石油气
- GB/T7407-1997 中国及世界主要海运贸易港口代码
- GB1913.2-1990 漂白浸渍绝缘纸
- GB14287.4-2014 电气火灾监控系统 第4部分:故障电弧探测器
- GB5237.3-2008 铝合金建筑型材 第3部分:电泳涂漆型材
- GB/T9771.6-2020 通信用单模光纤 第6部分:宽波长段 光传输用非零色散单模光纤特性
- 行业新闻
请牢记:“bzxz.net”即是“标准下载”四个汉字汉语拼音首字母与国际顶级域名“.net”的组合。 ©2025 标准下载网 www.bzxz.net 本站邮件:bzxznet@163.com
网站备案号:湘ICP备2025141790号-2
网站备案号:湘ICP备2025141790号-2