- 您的位置:
- 标准下载网 >>
- 标准分类 >>
- 教育行业标准(JY) >>
- JY 0002-2003 教学仪器设备产品的检验规则
标准号:
JY 0002-2003
标准名称:
教学仪器设备产品的检验规则
标准类别:
教育行业标准(JY)
标准状态:
现行-
发布日期:
2003-07-09 -
实施日期:
2004-01-09 出版语种:
简体中文下载格式:
.rar.pdf下载大小:
101.81 KB
中标分类号:
轻工、文化与生活用品>>文教、体育、娱乐用品>>Y54办公用品及办公机具
替代情况:
JY 0002-1988
部分标准内容:
备案号12266—2003
中华人民共和国教育行业标准
JY 0002—2003
代替 JY 0002-1988
教学仪器设备产品的检验规则
Testing regulations for educational equipment products2003-07-09发布
中华人民共和国教育部
2004-01-09实施
本标准全部要求为强制性。
本标准主要针对在教学和培训中使用的教学仪器设备产品制定的:本标准门实施之日起,代替JY0002-88《教学仪器产品的检验规则》本标准与JY0002-88相比,重费的修改如下:JY0002-2003
一标雅名称出原《教学仪器品的检验规则》改为《教学仪器设备产品的检验规则》:一检验分类根据CB/T1.2-2002的要求改为现在的出厂检验(交收检验)、型式检验(例行检验),以及质量临督抽查检验(简称监督检验)利委托检验;在规范性引用文件中按不同要求,增加引用了蓝督抽查检验的国家抽样标准和札关的国家义件:
检验顶日、单件样品不合格判用衣格的形式表述:---增加了检验州定依据。
本标准叫企国教学仪器标推化技术委员会提出并归口。本标准主要起草单位:教育部教学仪器研究所、浙江省教育装备和动工检学管理中心、江苏省教育装备与勤「险学管理中心。
本标雅上要起草人:赵丽萍、党建伟、任伟德、赵杭生、王苏、马蔷、张丽君。本标准1979↑首次发布,1988↑第一次修。1范围免费标准bzxz.net
教学仪器设备产品的检验规则
JY 00022003
本标准规定了教学仪器设备产品的检验分类、抽样程序、检验判处依据和单件样品不合格判据,本标准迈川丁教学和培训中使用的教学仪器设备产品的质量检验,2规范性引用文件
下列文件中的条款通过本标准的引用而成为本标准的条款。凡是注口期的引用文仆,其随后所勾的修改单(不包括勘误的内容)或修订版均不适用」本标准,然而,鼓刷根据本标准达成协议的各方研究是否使用这些文件的最新版本。凡足不注H期的引川文件,其最新版本适川于本标雅。GB/T2828逐批检存计数抽样程序及抽样表(适用下连续批的检查)GB/T2829同期检香计数抽样程序及抽样衣(适用下牛,过程定性的检查)GB/T15482--1995产品质量监督小总体计数一次抽样检验程序及抽样表GB/T16306--1996产品质量监督复查程序及抽样表.JY0001教学仪器设备产品-般质量要求产品质量国家监督插查管埋办法3检验分类
3.1教学仪器设备产品的检验分为出厂检验(交收检验)、型式检验(例行检验)质量监督抽查检验(简称监替检验)和委托检验,3.2出厂检验
3.2.1出厂检验按照TY0001和产品标准的土要技术指标,外观、结构、装箱和包装的要求逐台或遂批进行,检验项目:般按照表1执行,有特殊要求的川,亦可按照订货合同执行,3.2.2出厂检验检查计数抽样程序执行GB/T2828的规建:教学仪器设备产品的合格质量水平(AQL)为4.0、检查水平按一般检杏水平(TI.)为II,抽样方案采用常检直次抽样方案。3.2.3H!检验由牛产!质量检验部门进行。经检验合格的产品出检验员签发合格证后方可!。3.3型式检验
3.3.1遇下列情况之者,必须进行型式检验:a)试信的新产品(包括老品转产):b)产品结构、「\艺、材料变史,足以影响产品主要性能时:c)批量生产的品:停超过作又重新生吋;l)出厂检验结果与上次型式检验有较人芜异时:e)批量生的品每年至少进行次型式检验,3.3.2型式检验的样品应在出厂检验合格的产品中随机抽取,最少样品数不少于3台,检验项日见表1,3.3.3型成检验的检否证数抽样程序执行CB/T2829的规定。敦学仪器设备产品的不合格质量水平(RQL)为65,判别水平(IL)为「,抽样方案采川-次抽样方案。3.3.4型式检验出牛厂或主管部门指定或委托国家质量监督部门认可的质量检验机构进行。3.3.5型式检验个格的产品,由检验机构出只检验报告。3.3.6经过型式检验的样品,不应作为合格品出」。1
JY0002—2003
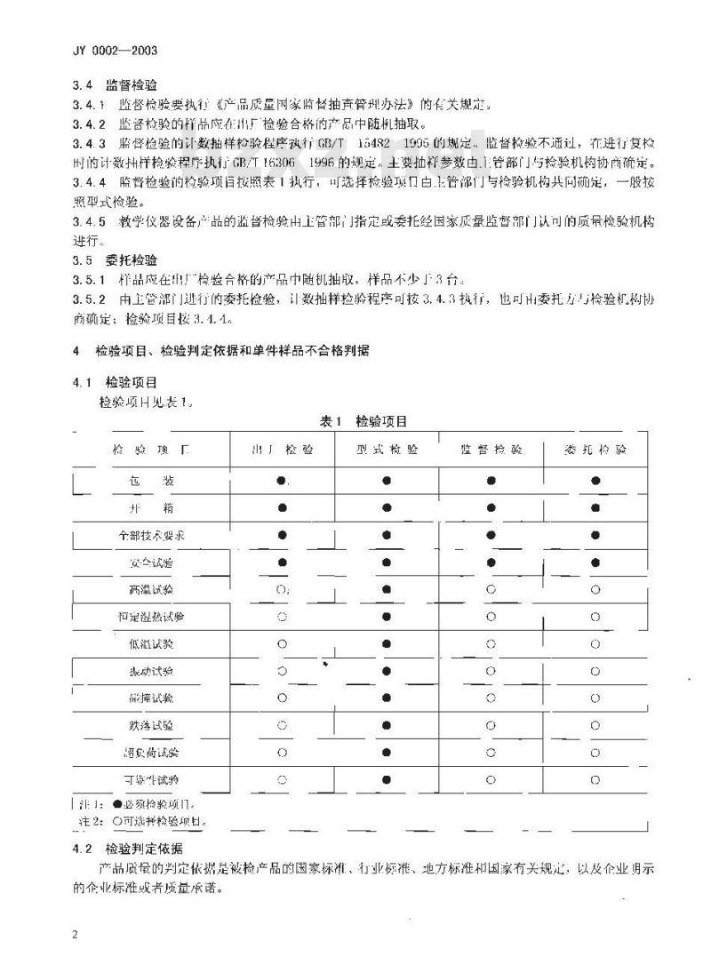
3.4监督检验
3.4.1监督检验要执行《产品质量国家监督抽查管理办法》的有关规定:3.4.2监督检验的样品应在1厂检验合的产品中随机抽取。3.4.3监督检验的计数抽样检验程序热行GB/T1a4821995的规定,监督检验不通过,在进行复检时的计数执样检验程序执行GB/T163061996的规定,主要抽样参数由.1管部门与检验机构协商硫定。3.4.4监督检验的检验项目按照表1执行,叫选择检验项口白.1台部门与检验机构其问硫定,一股按照型式检验。
3.4.5教学仪器设备心品的监督检验出上管部门指定或委托经国家质量监督部门认可的质量检验机构进行。
3.5委托检验
3.5.1样品应在旧检验合格的产品中随机抽取,样品不少」3台:由上管部门进行的委托捡验,计数抽样捡验程序可按3.4.3执行,也可委托方检验机构切3.5.2
商硫定:检验项目按3.1.4.
检验项目、检验判定依据和单件样品不合格判据4.1
检验项目
检验项H见表1.
检验项厂
个部技术要求
会试题
高温试验
恒定热试验
低流试验
最动试验
能撞试验
跌落试验
超负荷站验
可非试骑
「注」:必须检验项门,
注2:O可选择检验项日,
检验判定依据
山!检验
检验项目
型式检验
监督检验
娄托格验
产品质量的判定依据足被检产品的国家标,行业标准、地方标准和国家有关规定,以及企业明示的企业标准或者质量承诺。
4.3单件样品不合格判据
单件样品不合格判括见表2。有表2中不合格项之一若,则该样品不合格:4.4技术含量高,结构复杂的产品,其产品松准应详细规定检验项H及不合格判括,表2单件样品不合格判据
给验筑国
功能结构
州能指标
外包装严重破损。
外包装的标志严重不符合国家标雅要求。业
无合格证或合格证无检验人员检印(或签字)和检验月期。无使用说明或使用说明无制造厂名和地址、邯编,电话,产品标准规定的环件(或备件)不齐全。外观与-项严重不介格(严重变形、损、划伤、锈蚀、露底、鱼差等),外观不合格项累计超过被检项的1/4。产品标准规定的士要边能要求有一项不合格,产品标准规定的卡上要功能要求有··项严重不合格。产品标准规定的其它功能要求不合格项累计超过被检项的1/4。产品标准规定的士要性能指标和安个指标有一项小合格。产品标准规定的卡1要性能指标有:项严重不合格”产品标准规定的其化性能指标不合格项累计超过被检琐的1/4.JY 0002—2003
功能和性能严重不合格,指标准规定的般性能(或功能)完全丧尖(改无)而低品无法正常「准
小提示:此标准内容仅展示完整标准里的部分截取内容,若需要完整标准请到上方自行免费下载完整标准文档。
中华人民共和国教育行业标准
JY 0002—2003
代替 JY 0002-1988
教学仪器设备产品的检验规则
Testing regulations for educational equipment products2003-07-09发布
中华人民共和国教育部
2004-01-09实施
本标准全部要求为强制性。
本标准主要针对在教学和培训中使用的教学仪器设备产品制定的:本标准门实施之日起,代替JY0002-88《教学仪器产品的检验规则》本标准与JY0002-88相比,重费的修改如下:JY0002-2003
一标雅名称出原《教学仪器品的检验规则》改为《教学仪器设备产品的检验规则》:一检验分类根据CB/T1.2-2002的要求改为现在的出厂检验(交收检验)、型式检验(例行检验),以及质量临督抽查检验(简称监督检验)利委托检验;在规范性引用文件中按不同要求,增加引用了蓝督抽查检验的国家抽样标准和札关的国家义件:
检验顶日、单件样品不合格判用衣格的形式表述:---增加了检验州定依据。
本标准叫企国教学仪器标推化技术委员会提出并归口。本标准主要起草单位:教育部教学仪器研究所、浙江省教育装备和动工检学管理中心、江苏省教育装备与勤「险学管理中心。
本标雅上要起草人:赵丽萍、党建伟、任伟德、赵杭生、王苏、马蔷、张丽君。本标准1979↑首次发布,1988↑第一次修。1范围免费标准bzxz.net
教学仪器设备产品的检验规则
JY 00022003
本标准规定了教学仪器设备产品的检验分类、抽样程序、检验判处依据和单件样品不合格判据,本标准迈川丁教学和培训中使用的教学仪器设备产品的质量检验,2规范性引用文件
下列文件中的条款通过本标准的引用而成为本标准的条款。凡是注口期的引用文仆,其随后所勾的修改单(不包括勘误的内容)或修订版均不适用」本标准,然而,鼓刷根据本标准达成协议的各方研究是否使用这些文件的最新版本。凡足不注H期的引川文件,其最新版本适川于本标雅。GB/T2828逐批检存计数抽样程序及抽样表(适用下连续批的检查)GB/T2829同期检香计数抽样程序及抽样衣(适用下牛,过程定性的检查)GB/T15482--1995产品质量监督小总体计数一次抽样检验程序及抽样表GB/T16306--1996产品质量监督复查程序及抽样表.JY0001教学仪器设备产品-般质量要求产品质量国家监督插查管埋办法3检验分类
3.1教学仪器设备产品的检验分为出厂检验(交收检验)、型式检验(例行检验)质量监督抽查检验(简称监替检验)和委托检验,3.2出厂检验
3.2.1出厂检验按照TY0001和产品标准的土要技术指标,外观、结构、装箱和包装的要求逐台或遂批进行,检验项目:般按照表1执行,有特殊要求的川,亦可按照订货合同执行,3.2.2出厂检验检查计数抽样程序执行GB/T2828的规建:教学仪器设备产品的合格质量水平(AQL)为4.0、检查水平按一般检杏水平(TI.)为II,抽样方案采用常检直次抽样方案。3.2.3H!检验由牛产!质量检验部门进行。经检验合格的产品出检验员签发合格证后方可!。3.3型式检验
3.3.1遇下列情况之者,必须进行型式检验:a)试信的新产品(包括老品转产):b)产品结构、「\艺、材料变史,足以影响产品主要性能时:c)批量生产的品:停超过作又重新生吋;l)出厂检验结果与上次型式检验有较人芜异时:e)批量生的品每年至少进行次型式检验,3.3.2型式检验的样品应在出厂检验合格的产品中随机抽取,最少样品数不少于3台,检验项日见表1,3.3.3型成检验的检否证数抽样程序执行CB/T2829的规定。敦学仪器设备产品的不合格质量水平(RQL)为65,判别水平(IL)为「,抽样方案采川-次抽样方案。3.3.4型式检验出牛厂或主管部门指定或委托国家质量监督部门认可的质量检验机构进行。3.3.5型式检验个格的产品,由检验机构出只检验报告。3.3.6经过型式检验的样品,不应作为合格品出」。1
JY0002—2003
3.4监督检验
3.4.1监督检验要执行《产品质量国家监督抽查管理办法》的有关规定:3.4.2监督检验的样品应在1厂检验合的产品中随机抽取。3.4.3监督检验的计数抽样检验程序热行GB/T1a4821995的规定,监督检验不通过,在进行复检时的计数执样检验程序执行GB/T163061996的规定,主要抽样参数由.1管部门与检验机构协商硫定。3.4.4监督检验的检验项目按照表1执行,叫选择检验项口白.1台部门与检验机构其问硫定,一股按照型式检验。
3.4.5教学仪器设备心品的监督检验出上管部门指定或委托经国家质量监督部门认可的质量检验机构进行。
3.5委托检验
3.5.1样品应在旧检验合格的产品中随机抽取,样品不少」3台:由上管部门进行的委托捡验,计数抽样捡验程序可按3.4.3执行,也可委托方检验机构切3.5.2
商硫定:检验项目按3.1.4.
检验项目、检验判定依据和单件样品不合格判据4.1
检验项目
检验项H见表1.
检验项厂
个部技术要求
会试题
高温试验
恒定热试验
低流试验
最动试验
能撞试验
跌落试验
超负荷站验
可非试骑
「注」:必须检验项门,
注2:O可选择检验项日,
检验判定依据
山!检验
检验项目
型式检验
监督检验
娄托格验
产品质量的判定依据足被检产品的国家标,行业标准、地方标准和国家有关规定,以及企业明示的企业标准或者质量承诺。
4.3单件样品不合格判据
单件样品不合格判括见表2。有表2中不合格项之一若,则该样品不合格:4.4技术含量高,结构复杂的产品,其产品松准应详细规定检验项H及不合格判括,表2单件样品不合格判据
给验筑国
功能结构
州能指标
外包装严重破损。
外包装的标志严重不符合国家标雅要求。业
无合格证或合格证无检验人员检印(或签字)和检验月期。无使用说明或使用说明无制造厂名和地址、邯编,电话,产品标准规定的环件(或备件)不齐全。外观与-项严重不介格(严重变形、损、划伤、锈蚀、露底、鱼差等),外观不合格项累计超过被检项的1/4。产品标准规定的士要边能要求有一项不合格,产品标准规定的卡上要功能要求有··项严重不合格。产品标准规定的其它功能要求不合格项累计超过被检项的1/4。产品标准规定的士要性能指标和安个指标有一项小合格。产品标准规定的卡1要性能指标有:项严重不合格”产品标准规定的其化性能指标不合格项累计超过被检琐的1/4.JY 0002—2003
功能和性能严重不合格,指标准规定的般性能(或功能)完全丧尖(改无)而低品无法正常「准
小提示:此标准内容仅展示完整标准里的部分截取内容,若需要完整标准请到上方自行免费下载完整标准文档。
标准图片预览:





- 其它标准
- 上一篇: JY 0002-1988 教学仪器产品的检验规则
- 下一篇: JY 0003-1990 透明天球仪
- 热门标准
- 教育行业标准(JY)
- JY0026-1991 教学仪器和教学设备产品型号命名方法
- JY267-1987 血吸虫尾蚴装片技术条件
- JY14-1979 可拆变压器技术条件(试行)
- JY0335-1993 昆虫口器装片
- JY212-1986 等高线地形图制读模型技术条件
- JY44-1987 碰撞实验器
- JY5-1985 电子开关技术条件
- JY148-1982 蛙发育顺序标本技术条件(试行)
- JY23-1979 手摇三相交流发电机技术条件(试行)
- JY244-1987 肺血管注射切片技术条件
- JY84-1982 动物细胞有丝分裂(马蛔虫卵切片)技术条件(试行)
- JY130-1982 圆形测力计(试行)
- JY151-1982 蜜蜂生活史标本技术条件(试行)
- JY15-1979 小型变压器技术条件(试行)
- JY199-1985 蛙胚胎发育模型技术条件
- 行业新闻
请牢记:“bzxz.net”即是“标准下载”四个汉字汉语拼音首字母与国际顶级域名“.net”的组合。 ©2025 标准下载网 www.bzxz.net 本站邮件:bzxznet@163.com
网站备案号:湘ICP备2025141790号-2
网站备案号:湘ICP备2025141790号-2