- 您的位置:
- 标准下载网 >>
- 标准分类 >>
- 铁路运输行业标准(TB) >>
- TB/T 1.1-1995 铁道车辆标记 一般规则
标准号:
TB/T 1.1-1995
标准名称:
铁道车辆标记 一般规则
标准类别:
铁路运输行业标准(TB)
标准状态:
现行-
发布日期:
1995-05-23 -
实施日期:
1995-12-01 出版语种:
简体中文下载格式:
.rar.pdf下载大小:
4.21 MB
替代情况:
原标准号GB 7703.1-1987

点击下载
标准简介:
标准下载解压密码:www.bzxz.net
本标准规定了铁道车辆应涂打的车辆标记和应安装的车辆标记名牌。本标准适用于铁道部所属铁道车辆。也适用于在铁路上编组运用的工矿企业自备铁道车辆和军方所属铁道车辆以及地方铁路铁道车辆。 TB/T 1.1-1995 铁道车辆标记 一般规则 TB/T1.1-1995

部分标准内容:
1主题内容与适用范围
中华人民共和国铁道行业标准
铁道车辆标记
一般规则
本标准规定了铁道车辆应涂打的车辆标记和应安装的车辆标记铭牌。TB/T1. 1-95
代替GB77031-87
本标准适用于铁道部所属铁道车辆。也适用于在铁路上编组运用的工矿企业自备铁道车辆和军方所属铁道车辆以及地方铁路铁道车辆2引用标准
TB1838
TB1888
TB/T2435
3标记的构成
车辆标记
4总则
铁道车辆用路徽标记
铁道客货车车型和车号规则
铁路货车车种车型车号编码
货车的共同标记
车辆的共同标记
客车的共同标记
货车的特殊标记
车辆的特殊标记
客车的特殊标记
41车辆的产权、制造、运用和检修等标记均应按本标准的规定。42车辆1位的标记应一致,23位的标记应一致。4.3车辆厂、段修后各标记均应按本标准的规定重新涂打。44车辆标记的尺寸应按本标准各条文的规定涂打。受现车结构限制时,应参照本标准规定允许根据现车实际确定。
45车辆各种标记应按本标准各条文规定位置涂打,受现车结构限制时,应参照结构类似车型,根据现车结构来确定。涂打位置应以美观、整齐、清晰为原则。46车辆重要零、部件要求刻印、铸字或涂打的各种制造、检修、检验等标记应按其技术要求或有关规程执行。
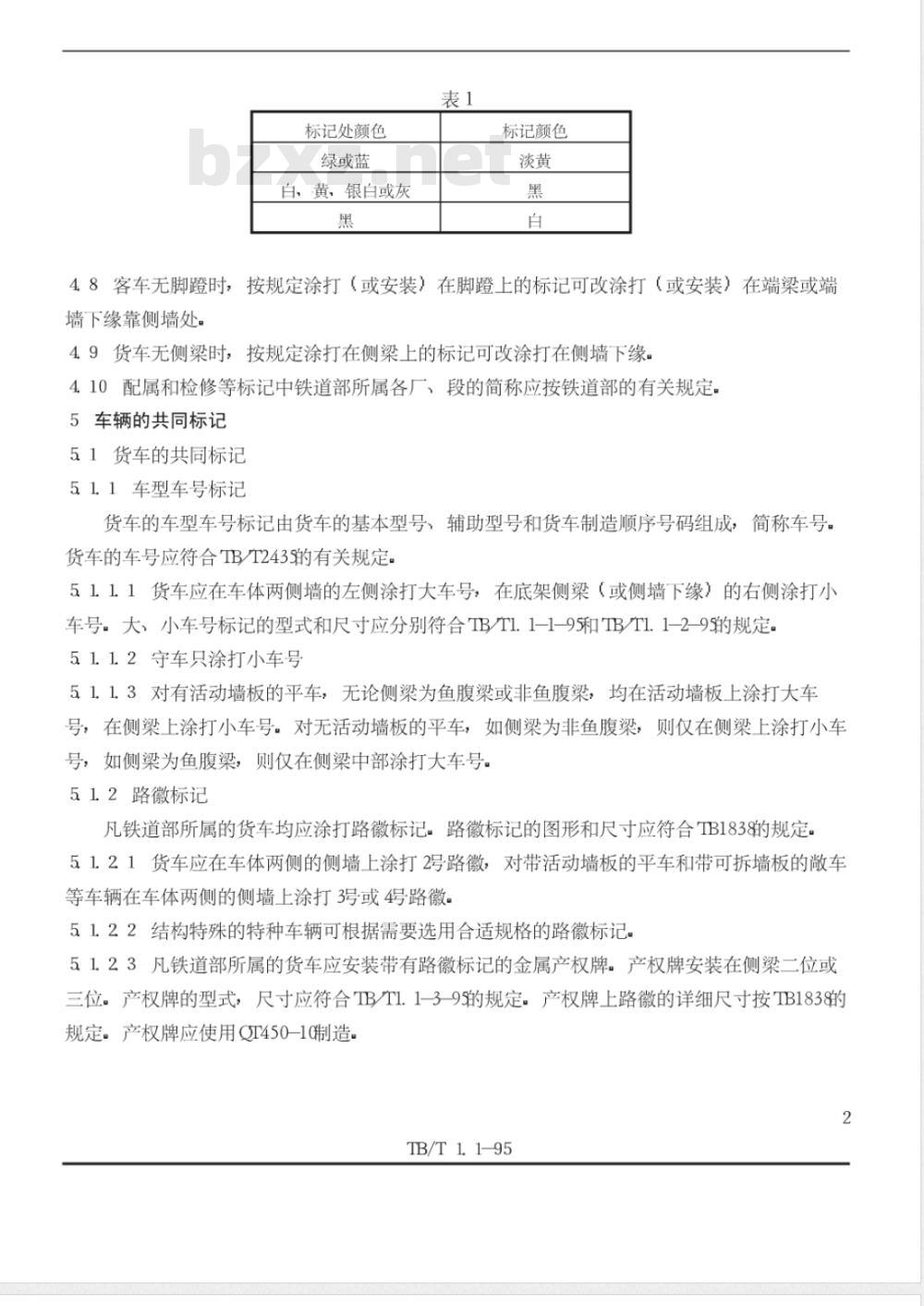
4.7车辆标记除另有规定外,一律使用油漆涂打。标记处颜色和标记颜色一般应符合表的规定,允许采用表规定之外的标记处颜色。如采用表规定之外的标记处颜色,则应采用与标记处颜色反差较大的标记颜色。
中华人民共和国铁道部1995-05-23批准TB/T11-95
1995-12-0实施
标记处颜色www.bzxz.net
绿或蓝
白,黄,银白或灰
标记颜色
48客车无脚瞪时,按规定涂打(或安装)在脚瞪上的标记可改涂打(或安装)在端梁或端墙下缘靠侧墙处。
49货车无侧梁时,按规定涂打在侧梁上的标记可改涂打在侧墙下缘。410配属和检修等标记中铁道部所属各厂、段的简称应按铁道部的有关规定。5车辆的共同标记
51货车的共同标记
511车型车号标记
货车的车型车号标记由货车的基本型号、辅助型号和货车制造顺序号码组成:简称车号货车的车号应符合TB/T243的有关规定。5111货车应在车体两侧墙的左侧涂打大车号,在底架侧梁(或侧墙下缘)的右侧涂打小车号。大、小车号标记的型式和尺寸应分别符合TB/T1.1-1-9和TB/T1.1-2-9的规定。5112守车只涂打小车号
511.3对有活动墙板的平车,无论侧梁为鱼腹梁或非鱼腹梁,均在活动墙板上涂打大车号,在侧梁上涂打小车号。对无活动墙板的平车,如侧梁为非鱼腹梁,则仅在侧梁上涂打小车号,如侧梁为鱼腹梁,则仅在侧梁中部涂打大车号。512路徽标记
凡铁道部所属的货车均应涂打路徽标记。路徽标记的图形和尺寸应符合TB1838的规定5121货车应在车体两侧的侧墙上涂打2号路徽,对带活动墙板的平车和带可拆墙板的敬车等车辆在车体两侧的侧墙上涂打3号或号路徽。5122结构特殊的特种车辆可根据需要选用合适规格的路徽标记。51.23凡铁道部所属的货车应安装带有路徽标记的金属产权牌。产权牌安装在侧梁二位或三位。产权牌的型式,尺寸应符合TB/T1.1-39的规定。产权牌上路徽的详细尺寸按TB1838的规定。产权牌应使用QT450-1C制造2
TB/T1.1-95
513联运标记
参加国际联运的货车应涂打联运标记。联运标记涂打在车体两侧墙1位端的货车性能标记下方。其型式、尺寸应符合TBT1.1-4-9的规定。514制造工厂铭牌
新造货车应安装金属材质的制造工厂铭牌,其内容包括制造厂名和制造年份。制造工厂铭牌的式样由制造单位确定。制造工厂铭牌安装在侧梁(或中梁)的二位或三位。515货车性能标记
货车性能标记包括载重、自重、容积和换长标记,涂打在车体两侧墙的1位端。货车性能标记的型式、尺寸应符合TB/T1.1-59的规定。5151载重:货车允许装载的货物的质量。以吨(t)为计量单位。5152自重:空车时,货车自身具备的质量。以吨(t为计量单位,保留一位小数,第二位小数进行修约。
5153容积:货车内部可容纳货物的体积。以车体内长、车体内宽、车体内侧面高的乘积表示。以立方米(m)为计量单位,保留一位小数,第二位小数进行修约。容积下面附括号在括号内列出车体内长、车体内宽、车体内侧面高标记,以米(m为计量单位,保留一位小数,第二位小数进行修约。
a敬车、煤车在括号内仅涂打车体内长、车体内宽标记。其型式、尺寸应符合TBT1.1-6—9的规定。
b棚车、冷藏车、通风车、家畜车等在括号内涂打车体内长、车体内宽,车体内侧面高标记。其型式、尺寸应符合TB/T1.1-7-9的规定。c平车、砂石车、长大货物车不涂打容积标记,仅涂打车体内长、车体内宽标记。其型式、尺寸应符合TB/T1.1-8-9的规定。d车体为非长方体的货车,例如罐车、漏斗车等只涂打容积标记。5154换长:是车辆长度换算标记。车辆不受纵向外力影响时自动车钩处于闭锁状态两端车钩连接线间的水平距离即车辆长度(以米为单位)除以11n所得之值即为该车辆的长度换算数值,保留一位小数,第二位小数进行修约。车辆换长的计算公式如下:换长=车辆长度(m)
5155冰重标记:加冰冷藏车在载重标记下方还应涂打“冰重”标记,标明车内装冰量。其型式、尺寸应符合TB/T1.1-99的规定。3
TB/T1.1-95
5156整备重标记:机械冷藏车组的发电车等车辆:其性能标记包括自重、整备重和换长。自重、整备重标记型式、尺寸应符合TBT1.1-10-9的规定。51.6定位标记
货车应涂打定位标记,分别表示一位端及二位端。采用70号阿拉伯数字的“和“2”表示。定位标记涂打在车体两侧墙端部下角。517检修标记
货车的检修标记包括厂、段修标记、辅修标记和轴检标记。517.1厂、段修标记标记的型式、尺寸应符合TBT1.1-11-9的规定。其上部为段修标记,下部为厂修标记。右侧是本次检修的年、月和检修单位简称,左侧为下次检修年、月。厂、段修标记涂打在车体两侧墙左端下角。517.2辅修标记标记的型式、尺寸应符合TBT1.1-12-9的规定。其右上格为本次检修单位简称,中间格为本次检修月、日,左上格为下次检修月、日。下面三格是留给下次检修时涂打的。检修月、日要求涂打在对称位置。辅修标记涂打在车体两侧墙左端下角,517.3滑动轴承轴检标记标记的型式、尺寸应符合TBT1.1-13-9的规定。其右上格为本次轴检检修单位简称,中间格为本次轴检月、日,左上格为下次轴检月、日。下面三格是留给下次检修时涂打的。检修月、日要求涂打在对称位置。滑动轴承轴检标记涂打在车体两侧墙左端下角。
517.4新造货车检修标记中的检修日期应一致。定期检修标记中低于本次修程的各种检修日期也应与本次修程的日期一致。518货车两侧应各安装两个票插。51.9配属标记
经指定配属专用车辆或指定使用区间和经批准有特殊回送要求等车辆应涂打的标记51.91指定使用区间和要求回送或指定配属专用车辆应在车体两侧墙中部涂打配属标记例如:“某站一某站间专用”,“运用后返回某站”、“某单位自备车”、“到站某某”等。采用150号、200号或250号汉字。5192配属各局的石油直达油罐列车应在罐体一、二位端板中心加温套上沿涂打“罐车配属及车组号”标记。其型式、尺寸应符合TBT1.1-14-9的规定。罐车专列标记涂打在罐体一、二位端板上:格式为“某站一某站原油专用列车”:采用200号汉字。车组号数字中遇到“}”时,其相邻两字间不留间隙。4
IB/T11-95
5193成组编组的机械冷藏车在车体两侧墙性能标记上方涂打“冷藏车编组”标记。其型式、尺寸应符合TB/T1.1-15-9的规定。5110车钩中心线标记
沿车钩钩舌外侧及钩头两侧在钩身横截面高度二分之一处用白色油漆涂打一宽度为5ml的水平直线,即为车钩中心线。
52客车的共同标记
521车型车号标记
客车的车型车号标记由客车的基本型号、辅助型号和客车制造顺序号码组成,简称车号。客车的车号应符合TB1888的有关的规定。5211客车应在车体两侧外墙板近车门处涂打车种汉字称号和汉语拼音称号,并涂打车号标记。其型式、尺寸应符合TBT1.1一169的规定。标记中车种称号的汉语拼音字的位置中心线应和汉字位置中心线一致,阿拉伯数字中“}与“}相邻时,其间不留间隙。客车外墙板一位侧靠二位端和二位侧靠一位端的车种称号和车号标记按TBT1.1-169冲的上图,客车外墙板一位侧靠一位端和二位侧靠二位端的车种称号和车号标记按TBT1.1-16一9的下图。5212合造客车应在车体两侧外墙板近车门处打表示合造车的车型车号标记。车种汉字称号和汉语拼音称号应根据车辆两端车种分别涂打。其型式、尺寸应符合BT1.1一17一9的规定。标记中车种称号的汉语拼音字的位置中心线应与汉字位置中心线一致,阿拉伯数字中“}”与“”相邻时,其间不留间隙。客车外墙板一位侧靠二位端和二位侧靠一位端的车种称号和车号标记按TBT1.1-17-95中的上图,客车外墙板一位侧靠一位端和二位侧靠二位端的车种称号和车号标记按TB/T1.1-17-95冲的下图。5213客车两侧外墙板上的车型车号标记用金属制造时:其字体尺寸和颜色及位置应与涂打标记相同。金属标记应先固定在金属板上:然后向车体上安装:金属板颜色应与外侧墙颜色相同。
5214客车靠客室侧两内端门上方各安装一块木制车内车号牌。其型式、尺寸应符合TB/T1.1-18-9的规定。座车、卧车和合造车等带定员的客车应安装带定员的车内车号牌。其型式、尺寸应符合TB/T1.1-19-9或TB/T1.1-20-9的规定。车内车号牌上的标记颜色应醒目:型号中遇有“w、“A等字母时牌长应相应加长,型号字数或车号字数增加或减少5
TB/T1.1-95
时,牌长度亦应相应加长或减小,车号及定员数字中遇到“}时,其相邻两字间不留间隙。车内车号牌中定员位置中心线和车型车号位置中心线应一致。522路徽标记
凡铁道部所属的客车均应涂打路徽标记。路徽标记的图形和尺寸应符合TB1838的规定。客车应在车体两端外端墙板左侧涂打号路徽523国徽标记
凡参加国际联运的客车,应在车体两侧外墙板上安装国徽标记。国徽及有关国际联运的标记等须按国际联运的规定。
524配属标记
配属给指定局、段和有关单位管理的客车:应涂打配属单位简称的配属标记。配属标记涂打在车体两端外端墙板左侧,其型式、尺寸应符合TB/T1.1-21-9的规定,525检修标记
客车的检修标记包括厂、段修标记和辅修标记。5251厂、段修标记标记的型式、尺寸应符合TBT1.1-11-9的规定。厂、段修标记打在车体两端外端墙板右侧下方。5252辅修标记标记的型式、尺寸应符合TB/T1.1-22-95涂打图中的辅修”两字)的规定。辅修标记涂打在制动缸或副风缸中部。526制造工厂铭牌
新造客车应安装金属材质的制造工厂铭牌,其内容包括制造厂名和制造年份。制造工厂铭牌的式样由制造单位确定。制造工厂铭牌安装在车体二位或三位脚上。527客车性能标记
客车性能标记包括自重、载重、全长、换长和定员、容积标记。涂打在车体两端外端墙板左侧下方。自重、载重、全长、换长标记应符合TBT1.1-239的规定。各号数字中如遇到“\时,其相邻两字间不留间隙。527.1自重:空车时,车辆自身具备的质量。以吨t)为计量单位,保留一位小数、第二位小数进行修约。
527.2载重:客车允许装载旅客和行李包裹的质量包括整备品重和乘务人员的质量)。以吨()为计量单位,保留一位小数,第二位小数进行修约527.3全长:车辆不受纵向外力影响时,自动车钩处于闭锁状态两端车钩连6
TB/T 1. 1-95
接线间的水平距离。以米@为计量单位,保留一位小数,第二位小数进行修约。527.4换长:定义同5.1.5.4的规定。527.5定员:座车、卧车、餐车等客车,在自重标记上方增加涂打“定员”标记。以座位或铺位计算乘坐旅客数作为定员数。其型式、尺寸应符合TBT1.1-249的规定。如定员数字中遇到“时,其相邻两字间不留间隙。527.6容积:行李车、邮政车在载重标记下方增加涂打“容积”标记。以立方米m)为计量单位,保留一位小数,第二位小数进行修约。其型式、尺寸应符合TBT1.1-25一9的规定。527.7合造车的“定员”、“载重”、“容积”标记应分别在数字前增加涂打车型的基本型号。其型式、尺寸应符合TB/T1.1-26-95和TBT1.1-27-95的规定。如定员数字中遇到“时:其相邻两字间不留间隙。
528顶车标记
客车在车体两侧外墙板下缘靠近顶车处涂打顶车标记。其型式、尺寸应符合TBT1.1-2895的规定。
529票插
客车在二、三位脚的旁板上应安装票插。5210定位标记
客车应涂打定位标记,分别表示一位端及二位端。采用70号阿拉拍数字“}和“2”表示。定位标记涂打在车体两端外端墙板的下角或脚外侧板上。5211车钩中心线标记
定义同5.1.1的规定。
5212一等车、二等车标记
车种为一等车、二等车的客车应涂打一等车、二等车标记,采用阿拉伯数字“}、“2”标志。一等车、二等车标记涂打在车体两侧外墙板靠车门处的窗间板上双层客车涂打在中墙板上):字体高度为350mm笔划宽度为40mm标记的颜色应同车型车号的标记颜色。客车的外端门和内端门上也应涂打同样的标记,但字体高度为120mml笔划宽度为15m6车辆的特殊标记
61货车的特殊标记
TB/T11-95
货车根据结构和设备的特点及运用管理要求,还应涂打下列标记611“人”字标记
具备输送人员功能的棚车应涂打人”字标记。涂打在车体两侧外墙板性能标记下方。其型式、尺寸应符合TB/T1.1-29-9的规定,612“环”字标记
具有栓马环或其他运马装置的货车应涂打“环”字标记。涂打在车体两侧外墙板性能标记下方。其型式、尺寸应符合TB/T1.1-30-9的规定。613“关”字标记
货车活动墙板及其它活动部分翻下超过车辆限界的,应在其相应部位涂打“关”字标记。其型式、尺寸应符合TB/T1.1-31-9的规定614“特”字标记
运输特殊货物的车辆应涂打“特”字标记。涂打在车体两侧外墙板性能标记下方。其型式、尺寸应符合TB/T1.1-32-9的规定。615“超”字标记
货车某部分结构超出车辆限界时:应在该部分明显处涂打“超”字标记。其型式、尺寸应符合TB/T1.1-33-95的规定。
616“禁止上驼峰”标记
禁止过驼峰的货车应涂打“禁止上驼峰”标记。涂打在车体两侧外墙板性能标记下方。其型式、尺寸应符合TB/T1.1-34-9的规定617“卷”字标记
须在指定部位卷扬捣车时,应在其相应部位涂打“卷”字标记。其型式、尺寸应符合TB/T1.1-35-9的规定。
618“顶车”标记
须在指定部位顶车时,应在指定顶车部位涂打“顶车”标记。其型式、尺寸应符合TB/T1.1-28-95的规定。
619“吊装”标记
须在指定部位吊装作业时:应在其相应部位涂打“吊装”标记。其型式、尺寸应符合TBT1.1-36-95的规定。
6110“集中载重”标记
标明货车中部一定尺寸范围内允许承受装载重量的标记。载重大于(或等于)60的平车、长大货物车和需要标明集中载重的货车应涂打“集中载重”标记。“集中载重”标记涂打在车
IB/T11-95
底架侧梁中部。其型式、尺寸应符合TBT1.1-37-95的规定。6111罐车货物品名标记
罐车应在罐体两侧1位端性能标记上方涂打装载货物的品名或种类,并附加汉语音字,其型式、尺寸应符合TB/T1.1-389的规定6112罐车“进气压力”标记
粘油罐车在罐体两侧1位端性能标记下方应涂打表示加温套允许“进气压力”标记。其型式、尺寸应符合TB/T1.1-39-9的规定,6113罐车“容量计表”标记
罐车应在容积标记下方涂打“容量计表”标记。“容量计表”标记表示铁路罐车容积表号的号码。其型式、尺寸应符合TBT1.1-40-9的规定。除规定的淘汰型罐车和路用水槽车外:罐车还应在一位端板上涂打“容量计表”标记。端板上的“容量计表”标记字高为200号字。6114“危险”标记
装运酸、碱类及液化气体等罐车和运输危险品的车辆应在罐体(或车体)四周涂打色带。色带的颜色等按中华人民共和国铁道部“危险货物运输规则》中的有关规定涂打。色带中部留一空白处,涂打红色“危险”字样。其型式、尺寸应符合TBT1.1一41一9的规定。如应涂色带颜色与罐体(或车体)颜色相同,则不涂色带,仅在罐体(或车体)两侧中部涂打“危险”标记。救援车在车体四周中部涂打宽300mm的白色色带。6115毒品车标记
毒品专用车应在车门左侧涂打毒品标记。其型式、尺寸应符合TBT1.1一429的规定。毒品专用车还应在大车号标记下方涂打“毒品专用车”字样。采用120号汉字,6116“危险请勿动”标记
守车和装有紧急制动装置的特种车辆应在紧急制动阀手把旁安装“危险请勿动”铭牌。其型式、尺寸应符合TBT1.1一43一9的规定。“危险请勿动”铭牌应用铝板制造,字和边框的深度为0.F.0.2mm铭牌上标记颜色应醒目。汉字和汉语拼音字母分别采用15号和8号字。货车临时用未材制做铭牌时按括号内尺寸制作。6117空气制动装置标记
货车空气制动装置应涂打下列标记?
IB/T11-95
61.17.1截断塞门手把和空、重车转换塞门手把涂白漆。空、重车指示牌底涂白漆、字涂红漆
61.17.2制动缸活塞行程按有关规定涂打白漆标记6117.3三通阀、分配阀下体涂打厂、段简称和检修年、月。其型式、尺寸应符合TBT1.1—44—9的规定
6117.4制动软管中部涂打厂、段简称和检修年、月。其型式、尺寸应符合TBT1.1一4595的规定。
6118货车新产品试运期间标记
61.181全车性能试验应在车体两侧墙各涂打两条白色色带标记。色带宽100mm二条色带间距为100mm不宜涂打白色色带的货车可参照表1的规定涂打色带。61.182部分性能试验如车体,转向架、车钩等性能试验应在车体两侧墙各涂打一条宽100m的白色色带标记。不宜涂打白色色带的货车可参照表1的规定涂打色带。61.183重要零、部件的试验如新材料、新结构等的试验应在试验部位或附近明显处涂打有关试验标记。
61.184有固定期限、区间及返回车站等要求的试验应在白色色带上或明显部位涂打上述有关内容和标记。
62客车的特殊标记
客车根据结构和设备的特点及运用要求还应涂打下列标记。621客车编组顺序牌
座车、卧车、餐车等客车应安装客车编组顺序牌。客车编组顺序牌安装在靠客室侧两内端门上方和二、三位侧门门旁。客车编组顺序牌为白色,编组顺序号码为红色。内端门上方的编组顺序号码采用70号阿拉伯数字。侧门旁的编组顺序号码采用120号阿拉伯数字,622客车运行区间牌
座车和卧车两侧外墙板中部应设置客车运行区间牌座和客车运行区间牌。牌上应涂打客车运行区间:标明起站名及列车种类(特快、直快、直客、市郊等)并附汉语拼音字。客车运行区间标记牌型式、尺寸应符合TBT1.1一469的规定。客车运行区间标记牌上汉语拼音字中心线应和汉字中心线一致。623专用室铭牌
TB/T 1. 1—95
客车内各专用室的门上应安装表明其用途的专用室铭牌。如乘务室、播音室、茶炉室、锅炉室、贮藏室、工具室、配电室、厨房、洗脸室、厕所等铭牌。各专用室铭牌的型式、尺寸应符合TB/T1.14795TB/T1.1569的规定。专用室铭牌应用铝板制造,字和边框的深度为0..0.2mm铭牌上标记颜色应醒目。汉字和汉语拼音字母分别采用30号和12号字,厕所铭牌的汉字和英文字母均采用20号字。敬开式洗脸室不安装洗脸室铭牌。洗脸室和厕所在同一室时称为厕所,安装厕所铭牌。
624“停车时请勿使用”牌
厕所门上的“厕所”铭牌下方应安装“停车时请勿使用”铭牌。其型式、尺寸应符合TBT1.1579的规定。“停车时请勿使用”铭牌应用铝板制造,字和边框的深度为0.r0.2mm铭牌上标记颜色应醒目。汉字和汉语拼音字母分别采用15号和号字,625“请放水冲洗”牌
厕所内便器放水阀附近的墙板上应安装“请放水冲洗”铭牌。其型式、尺寸应符合TB/T1.1589的规定。“请放水冲洗”铭牌应用铝板制造,字和边框的深度为0.0.2mm铭牌上标记颜色应醒目。汉字和汉语拼音字母分别采用20号和8号字。626“非饮用水”牌
客车上的洗面器、洗手器附近的墙板上安装“非饮用水”铭牌。其型式、尺寸应符合TB/T1.1599的规定。“非饮用水”铭牌应用铝板制造,图形和边框的深度为0.r-0.2m铭牌上标记颜色应醒目,
627座位号牌
座车的座位应安装座位号牌。座车的座位号应从客车的一位端一位侧开始按顺序排列。座位号牌应安装在座椅靠背上方的内侧墙板上。其型式、尺寸应符合TBT1.1一609的规定座位号牌应用铝板制造:字和边框及座椅标志底框的深度为0.r.0.2mm铭牌上标记颜色应醒目。二人座椅用座位号牌时中间字空缺。628铺位号牌
卧车的卧铺应安装铺位号牌。卧车的铺位号应从客车的一位端开始按顺序排列。铺位号牌应安装在卧铺的间壁上。其型式、尺寸应符合TBT1.1一61一9的规定。铺位号牌应用铝板制造,字和边框的深度为0.r0.2mm铭牌上标记颜色应醒目。11
IB/T11-95
629包房顺号牌和包房铺位牌
客车的包房的房门上应安装包房顺号牌,房门旁应安装表明该包房包容的卧铺号数的包房铺位牌。客车包房顺号及铺位号自客车的一位端开始按顺序排列。包房顺号牌应符合TBT1.1-62-9的规定。包房铺位牌应符合TBT1.1-63-9的规定。包房顺号牌和包房铺位牌均应
小提示:此标准内容仅展示完整标准里的部分截取内容,若需要完整标准请到上方自行免费下载完整标准文档。
中华人民共和国铁道行业标准
铁道车辆标记
一般规则
本标准规定了铁道车辆应涂打的车辆标记和应安装的车辆标记铭牌。TB/T1. 1-95
代替GB77031-87
本标准适用于铁道部所属铁道车辆。也适用于在铁路上编组运用的工矿企业自备铁道车辆和军方所属铁道车辆以及地方铁路铁道车辆2引用标准
TB1838
TB1888
TB/T2435
3标记的构成
车辆标记
4总则
铁道车辆用路徽标记
铁道客货车车型和车号规则
铁路货车车种车型车号编码
货车的共同标记
车辆的共同标记
客车的共同标记
货车的特殊标记
车辆的特殊标记
客车的特殊标记
41车辆的产权、制造、运用和检修等标记均应按本标准的规定。42车辆1位的标记应一致,23位的标记应一致。4.3车辆厂、段修后各标记均应按本标准的规定重新涂打。44车辆标记的尺寸应按本标准各条文的规定涂打。受现车结构限制时,应参照本标准规定允许根据现车实际确定。
45车辆各种标记应按本标准各条文规定位置涂打,受现车结构限制时,应参照结构类似车型,根据现车结构来确定。涂打位置应以美观、整齐、清晰为原则。46车辆重要零、部件要求刻印、铸字或涂打的各种制造、检修、检验等标记应按其技术要求或有关规程执行。
4.7车辆标记除另有规定外,一律使用油漆涂打。标记处颜色和标记颜色一般应符合表的规定,允许采用表规定之外的标记处颜色。如采用表规定之外的标记处颜色,则应采用与标记处颜色反差较大的标记颜色。
中华人民共和国铁道部1995-05-23批准TB/T11-95
1995-12-0实施
标记处颜色www.bzxz.net
绿或蓝
白,黄,银白或灰
标记颜色
48客车无脚瞪时,按规定涂打(或安装)在脚瞪上的标记可改涂打(或安装)在端梁或端墙下缘靠侧墙处。
49货车无侧梁时,按规定涂打在侧梁上的标记可改涂打在侧墙下缘。410配属和检修等标记中铁道部所属各厂、段的简称应按铁道部的有关规定。5车辆的共同标记
51货车的共同标记
511车型车号标记
货车的车型车号标记由货车的基本型号、辅助型号和货车制造顺序号码组成:简称车号货车的车号应符合TB/T243的有关规定。5111货车应在车体两侧墙的左侧涂打大车号,在底架侧梁(或侧墙下缘)的右侧涂打小车号。大、小车号标记的型式和尺寸应分别符合TB/T1.1-1-9和TB/T1.1-2-9的规定。5112守车只涂打小车号
511.3对有活动墙板的平车,无论侧梁为鱼腹梁或非鱼腹梁,均在活动墙板上涂打大车号,在侧梁上涂打小车号。对无活动墙板的平车,如侧梁为非鱼腹梁,则仅在侧梁上涂打小车号,如侧梁为鱼腹梁,则仅在侧梁中部涂打大车号。512路徽标记
凡铁道部所属的货车均应涂打路徽标记。路徽标记的图形和尺寸应符合TB1838的规定5121货车应在车体两侧的侧墙上涂打2号路徽,对带活动墙板的平车和带可拆墙板的敬车等车辆在车体两侧的侧墙上涂打3号或号路徽。5122结构特殊的特种车辆可根据需要选用合适规格的路徽标记。51.23凡铁道部所属的货车应安装带有路徽标记的金属产权牌。产权牌安装在侧梁二位或三位。产权牌的型式,尺寸应符合TB/T1.1-39的规定。产权牌上路徽的详细尺寸按TB1838的规定。产权牌应使用QT450-1C制造2
TB/T1.1-95
513联运标记
参加国际联运的货车应涂打联运标记。联运标记涂打在车体两侧墙1位端的货车性能标记下方。其型式、尺寸应符合TBT1.1-4-9的规定。514制造工厂铭牌
新造货车应安装金属材质的制造工厂铭牌,其内容包括制造厂名和制造年份。制造工厂铭牌的式样由制造单位确定。制造工厂铭牌安装在侧梁(或中梁)的二位或三位。515货车性能标记
货车性能标记包括载重、自重、容积和换长标记,涂打在车体两侧墙的1位端。货车性能标记的型式、尺寸应符合TB/T1.1-59的规定。5151载重:货车允许装载的货物的质量。以吨(t)为计量单位。5152自重:空车时,货车自身具备的质量。以吨(t为计量单位,保留一位小数,第二位小数进行修约。
5153容积:货车内部可容纳货物的体积。以车体内长、车体内宽、车体内侧面高的乘积表示。以立方米(m)为计量单位,保留一位小数,第二位小数进行修约。容积下面附括号在括号内列出车体内长、车体内宽、车体内侧面高标记,以米(m为计量单位,保留一位小数,第二位小数进行修约。
a敬车、煤车在括号内仅涂打车体内长、车体内宽标记。其型式、尺寸应符合TBT1.1-6—9的规定。
b棚车、冷藏车、通风车、家畜车等在括号内涂打车体内长、车体内宽,车体内侧面高标记。其型式、尺寸应符合TB/T1.1-7-9的规定。c平车、砂石车、长大货物车不涂打容积标记,仅涂打车体内长、车体内宽标记。其型式、尺寸应符合TB/T1.1-8-9的规定。d车体为非长方体的货车,例如罐车、漏斗车等只涂打容积标记。5154换长:是车辆长度换算标记。车辆不受纵向外力影响时自动车钩处于闭锁状态两端车钩连接线间的水平距离即车辆长度(以米为单位)除以11n所得之值即为该车辆的长度换算数值,保留一位小数,第二位小数进行修约。车辆换长的计算公式如下:换长=车辆长度(m)
5155冰重标记:加冰冷藏车在载重标记下方还应涂打“冰重”标记,标明车内装冰量。其型式、尺寸应符合TB/T1.1-99的规定。3
TB/T1.1-95
5156整备重标记:机械冷藏车组的发电车等车辆:其性能标记包括自重、整备重和换长。自重、整备重标记型式、尺寸应符合TBT1.1-10-9的规定。51.6定位标记
货车应涂打定位标记,分别表示一位端及二位端。采用70号阿拉伯数字的“和“2”表示。定位标记涂打在车体两侧墙端部下角。517检修标记
货车的检修标记包括厂、段修标记、辅修标记和轴检标记。517.1厂、段修标记标记的型式、尺寸应符合TBT1.1-11-9的规定。其上部为段修标记,下部为厂修标记。右侧是本次检修的年、月和检修单位简称,左侧为下次检修年、月。厂、段修标记涂打在车体两侧墙左端下角。517.2辅修标记标记的型式、尺寸应符合TBT1.1-12-9的规定。其右上格为本次检修单位简称,中间格为本次检修月、日,左上格为下次检修月、日。下面三格是留给下次检修时涂打的。检修月、日要求涂打在对称位置。辅修标记涂打在车体两侧墙左端下角,517.3滑动轴承轴检标记标记的型式、尺寸应符合TBT1.1-13-9的规定。其右上格为本次轴检检修单位简称,中间格为本次轴检月、日,左上格为下次轴检月、日。下面三格是留给下次检修时涂打的。检修月、日要求涂打在对称位置。滑动轴承轴检标记涂打在车体两侧墙左端下角。
517.4新造货车检修标记中的检修日期应一致。定期检修标记中低于本次修程的各种检修日期也应与本次修程的日期一致。518货车两侧应各安装两个票插。51.9配属标记
经指定配属专用车辆或指定使用区间和经批准有特殊回送要求等车辆应涂打的标记51.91指定使用区间和要求回送或指定配属专用车辆应在车体两侧墙中部涂打配属标记例如:“某站一某站间专用”,“运用后返回某站”、“某单位自备车”、“到站某某”等。采用150号、200号或250号汉字。5192配属各局的石油直达油罐列车应在罐体一、二位端板中心加温套上沿涂打“罐车配属及车组号”标记。其型式、尺寸应符合TBT1.1-14-9的规定。罐车专列标记涂打在罐体一、二位端板上:格式为“某站一某站原油专用列车”:采用200号汉字。车组号数字中遇到“}”时,其相邻两字间不留间隙。4
IB/T11-95
5193成组编组的机械冷藏车在车体两侧墙性能标记上方涂打“冷藏车编组”标记。其型式、尺寸应符合TB/T1.1-15-9的规定。5110车钩中心线标记
沿车钩钩舌外侧及钩头两侧在钩身横截面高度二分之一处用白色油漆涂打一宽度为5ml的水平直线,即为车钩中心线。
52客车的共同标记
521车型车号标记
客车的车型车号标记由客车的基本型号、辅助型号和客车制造顺序号码组成,简称车号。客车的车号应符合TB1888的有关的规定。5211客车应在车体两侧外墙板近车门处涂打车种汉字称号和汉语拼音称号,并涂打车号标记。其型式、尺寸应符合TBT1.1一169的规定。标记中车种称号的汉语拼音字的位置中心线应和汉字位置中心线一致,阿拉伯数字中“}与“}相邻时,其间不留间隙。客车外墙板一位侧靠二位端和二位侧靠一位端的车种称号和车号标记按TBT1.1-169冲的上图,客车外墙板一位侧靠一位端和二位侧靠二位端的车种称号和车号标记按TBT1.1-16一9的下图。5212合造客车应在车体两侧外墙板近车门处打表示合造车的车型车号标记。车种汉字称号和汉语拼音称号应根据车辆两端车种分别涂打。其型式、尺寸应符合BT1.1一17一9的规定。标记中车种称号的汉语拼音字的位置中心线应与汉字位置中心线一致,阿拉伯数字中“}”与“”相邻时,其间不留间隙。客车外墙板一位侧靠二位端和二位侧靠一位端的车种称号和车号标记按TBT1.1-17-95中的上图,客车外墙板一位侧靠一位端和二位侧靠二位端的车种称号和车号标记按TB/T1.1-17-95冲的下图。5213客车两侧外墙板上的车型车号标记用金属制造时:其字体尺寸和颜色及位置应与涂打标记相同。金属标记应先固定在金属板上:然后向车体上安装:金属板颜色应与外侧墙颜色相同。
5214客车靠客室侧两内端门上方各安装一块木制车内车号牌。其型式、尺寸应符合TB/T1.1-18-9的规定。座车、卧车和合造车等带定员的客车应安装带定员的车内车号牌。其型式、尺寸应符合TB/T1.1-19-9或TB/T1.1-20-9的规定。车内车号牌上的标记颜色应醒目:型号中遇有“w、“A等字母时牌长应相应加长,型号字数或车号字数增加或减少5
TB/T1.1-95
时,牌长度亦应相应加长或减小,车号及定员数字中遇到“}时,其相邻两字间不留间隙。车内车号牌中定员位置中心线和车型车号位置中心线应一致。522路徽标记
凡铁道部所属的客车均应涂打路徽标记。路徽标记的图形和尺寸应符合TB1838的规定。客车应在车体两端外端墙板左侧涂打号路徽523国徽标记
凡参加国际联运的客车,应在车体两侧外墙板上安装国徽标记。国徽及有关国际联运的标记等须按国际联运的规定。
524配属标记
配属给指定局、段和有关单位管理的客车:应涂打配属单位简称的配属标记。配属标记涂打在车体两端外端墙板左侧,其型式、尺寸应符合TB/T1.1-21-9的规定,525检修标记
客车的检修标记包括厂、段修标记和辅修标记。5251厂、段修标记标记的型式、尺寸应符合TBT1.1-11-9的规定。厂、段修标记打在车体两端外端墙板右侧下方。5252辅修标记标记的型式、尺寸应符合TB/T1.1-22-95涂打图中的辅修”两字)的规定。辅修标记涂打在制动缸或副风缸中部。526制造工厂铭牌
新造客车应安装金属材质的制造工厂铭牌,其内容包括制造厂名和制造年份。制造工厂铭牌的式样由制造单位确定。制造工厂铭牌安装在车体二位或三位脚上。527客车性能标记
客车性能标记包括自重、载重、全长、换长和定员、容积标记。涂打在车体两端外端墙板左侧下方。自重、载重、全长、换长标记应符合TBT1.1-239的规定。各号数字中如遇到“\时,其相邻两字间不留间隙。527.1自重:空车时,车辆自身具备的质量。以吨t)为计量单位,保留一位小数、第二位小数进行修约。
527.2载重:客车允许装载旅客和行李包裹的质量包括整备品重和乘务人员的质量)。以吨()为计量单位,保留一位小数,第二位小数进行修约527.3全长:车辆不受纵向外力影响时,自动车钩处于闭锁状态两端车钩连6
TB/T 1. 1-95
接线间的水平距离。以米@为计量单位,保留一位小数,第二位小数进行修约。527.4换长:定义同5.1.5.4的规定。527.5定员:座车、卧车、餐车等客车,在自重标记上方增加涂打“定员”标记。以座位或铺位计算乘坐旅客数作为定员数。其型式、尺寸应符合TBT1.1-249的规定。如定员数字中遇到“时,其相邻两字间不留间隙。527.6容积:行李车、邮政车在载重标记下方增加涂打“容积”标记。以立方米m)为计量单位,保留一位小数,第二位小数进行修约。其型式、尺寸应符合TBT1.1-25一9的规定。527.7合造车的“定员”、“载重”、“容积”标记应分别在数字前增加涂打车型的基本型号。其型式、尺寸应符合TB/T1.1-26-95和TBT1.1-27-95的规定。如定员数字中遇到“时:其相邻两字间不留间隙。
528顶车标记
客车在车体两侧外墙板下缘靠近顶车处涂打顶车标记。其型式、尺寸应符合TBT1.1-2895的规定。
529票插
客车在二、三位脚的旁板上应安装票插。5210定位标记
客车应涂打定位标记,分别表示一位端及二位端。采用70号阿拉拍数字“}和“2”表示。定位标记涂打在车体两端外端墙板的下角或脚外侧板上。5211车钩中心线标记
定义同5.1.1的规定。
5212一等车、二等车标记
车种为一等车、二等车的客车应涂打一等车、二等车标记,采用阿拉伯数字“}、“2”标志。一等车、二等车标记涂打在车体两侧外墙板靠车门处的窗间板上双层客车涂打在中墙板上):字体高度为350mm笔划宽度为40mm标记的颜色应同车型车号的标记颜色。客车的外端门和内端门上也应涂打同样的标记,但字体高度为120mml笔划宽度为15m6车辆的特殊标记
61货车的特殊标记
TB/T11-95
货车根据结构和设备的特点及运用管理要求,还应涂打下列标记611“人”字标记
具备输送人员功能的棚车应涂打人”字标记。涂打在车体两侧外墙板性能标记下方。其型式、尺寸应符合TB/T1.1-29-9的规定,612“环”字标记
具有栓马环或其他运马装置的货车应涂打“环”字标记。涂打在车体两侧外墙板性能标记下方。其型式、尺寸应符合TB/T1.1-30-9的规定。613“关”字标记
货车活动墙板及其它活动部分翻下超过车辆限界的,应在其相应部位涂打“关”字标记。其型式、尺寸应符合TB/T1.1-31-9的规定614“特”字标记
运输特殊货物的车辆应涂打“特”字标记。涂打在车体两侧外墙板性能标记下方。其型式、尺寸应符合TB/T1.1-32-9的规定。615“超”字标记
货车某部分结构超出车辆限界时:应在该部分明显处涂打“超”字标记。其型式、尺寸应符合TB/T1.1-33-95的规定。
616“禁止上驼峰”标记
禁止过驼峰的货车应涂打“禁止上驼峰”标记。涂打在车体两侧外墙板性能标记下方。其型式、尺寸应符合TB/T1.1-34-9的规定617“卷”字标记
须在指定部位卷扬捣车时,应在其相应部位涂打“卷”字标记。其型式、尺寸应符合TB/T1.1-35-9的规定。
618“顶车”标记
须在指定部位顶车时,应在指定顶车部位涂打“顶车”标记。其型式、尺寸应符合TB/T1.1-28-95的规定。
619“吊装”标记
须在指定部位吊装作业时:应在其相应部位涂打“吊装”标记。其型式、尺寸应符合TBT1.1-36-95的规定。
6110“集中载重”标记
标明货车中部一定尺寸范围内允许承受装载重量的标记。载重大于(或等于)60的平车、长大货物车和需要标明集中载重的货车应涂打“集中载重”标记。“集中载重”标记涂打在车
IB/T11-95
底架侧梁中部。其型式、尺寸应符合TBT1.1-37-95的规定。6111罐车货物品名标记
罐车应在罐体两侧1位端性能标记上方涂打装载货物的品名或种类,并附加汉语音字,其型式、尺寸应符合TB/T1.1-389的规定6112罐车“进气压力”标记
粘油罐车在罐体两侧1位端性能标记下方应涂打表示加温套允许“进气压力”标记。其型式、尺寸应符合TB/T1.1-39-9的规定,6113罐车“容量计表”标记
罐车应在容积标记下方涂打“容量计表”标记。“容量计表”标记表示铁路罐车容积表号的号码。其型式、尺寸应符合TBT1.1-40-9的规定。除规定的淘汰型罐车和路用水槽车外:罐车还应在一位端板上涂打“容量计表”标记。端板上的“容量计表”标记字高为200号字。6114“危险”标记
装运酸、碱类及液化气体等罐车和运输危险品的车辆应在罐体(或车体)四周涂打色带。色带的颜色等按中华人民共和国铁道部“危险货物运输规则》中的有关规定涂打。色带中部留一空白处,涂打红色“危险”字样。其型式、尺寸应符合TBT1.1一41一9的规定。如应涂色带颜色与罐体(或车体)颜色相同,则不涂色带,仅在罐体(或车体)两侧中部涂打“危险”标记。救援车在车体四周中部涂打宽300mm的白色色带。6115毒品车标记
毒品专用车应在车门左侧涂打毒品标记。其型式、尺寸应符合TBT1.1一429的规定。毒品专用车还应在大车号标记下方涂打“毒品专用车”字样。采用120号汉字,6116“危险请勿动”标记
守车和装有紧急制动装置的特种车辆应在紧急制动阀手把旁安装“危险请勿动”铭牌。其型式、尺寸应符合TBT1.1一43一9的规定。“危险请勿动”铭牌应用铝板制造,字和边框的深度为0.F.0.2mm铭牌上标记颜色应醒目。汉字和汉语拼音字母分别采用15号和8号字。货车临时用未材制做铭牌时按括号内尺寸制作。6117空气制动装置标记
货车空气制动装置应涂打下列标记?
IB/T11-95
61.17.1截断塞门手把和空、重车转换塞门手把涂白漆。空、重车指示牌底涂白漆、字涂红漆
61.17.2制动缸活塞行程按有关规定涂打白漆标记6117.3三通阀、分配阀下体涂打厂、段简称和检修年、月。其型式、尺寸应符合TBT1.1—44—9的规定
6117.4制动软管中部涂打厂、段简称和检修年、月。其型式、尺寸应符合TBT1.1一4595的规定。
6118货车新产品试运期间标记
61.181全车性能试验应在车体两侧墙各涂打两条白色色带标记。色带宽100mm二条色带间距为100mm不宜涂打白色色带的货车可参照表1的规定涂打色带。61.182部分性能试验如车体,转向架、车钩等性能试验应在车体两侧墙各涂打一条宽100m的白色色带标记。不宜涂打白色色带的货车可参照表1的规定涂打色带。61.183重要零、部件的试验如新材料、新结构等的试验应在试验部位或附近明显处涂打有关试验标记。
61.184有固定期限、区间及返回车站等要求的试验应在白色色带上或明显部位涂打上述有关内容和标记。
62客车的特殊标记
客车根据结构和设备的特点及运用要求还应涂打下列标记。621客车编组顺序牌
座车、卧车、餐车等客车应安装客车编组顺序牌。客车编组顺序牌安装在靠客室侧两内端门上方和二、三位侧门门旁。客车编组顺序牌为白色,编组顺序号码为红色。内端门上方的编组顺序号码采用70号阿拉伯数字。侧门旁的编组顺序号码采用120号阿拉伯数字,622客车运行区间牌
座车和卧车两侧外墙板中部应设置客车运行区间牌座和客车运行区间牌。牌上应涂打客车运行区间:标明起站名及列车种类(特快、直快、直客、市郊等)并附汉语拼音字。客车运行区间标记牌型式、尺寸应符合TBT1.1一469的规定。客车运行区间标记牌上汉语拼音字中心线应和汉字中心线一致。623专用室铭牌
TB/T 1. 1—95
客车内各专用室的门上应安装表明其用途的专用室铭牌。如乘务室、播音室、茶炉室、锅炉室、贮藏室、工具室、配电室、厨房、洗脸室、厕所等铭牌。各专用室铭牌的型式、尺寸应符合TB/T1.14795TB/T1.1569的规定。专用室铭牌应用铝板制造,字和边框的深度为0..0.2mm铭牌上标记颜色应醒目。汉字和汉语拼音字母分别采用30号和12号字,厕所铭牌的汉字和英文字母均采用20号字。敬开式洗脸室不安装洗脸室铭牌。洗脸室和厕所在同一室时称为厕所,安装厕所铭牌。
624“停车时请勿使用”牌
厕所门上的“厕所”铭牌下方应安装“停车时请勿使用”铭牌。其型式、尺寸应符合TBT1.1579的规定。“停车时请勿使用”铭牌应用铝板制造,字和边框的深度为0.r0.2mm铭牌上标记颜色应醒目。汉字和汉语拼音字母分别采用15号和号字,625“请放水冲洗”牌
厕所内便器放水阀附近的墙板上应安装“请放水冲洗”铭牌。其型式、尺寸应符合TB/T1.1589的规定。“请放水冲洗”铭牌应用铝板制造,字和边框的深度为0.0.2mm铭牌上标记颜色应醒目。汉字和汉语拼音字母分别采用20号和8号字。626“非饮用水”牌
客车上的洗面器、洗手器附近的墙板上安装“非饮用水”铭牌。其型式、尺寸应符合TB/T1.1599的规定。“非饮用水”铭牌应用铝板制造,图形和边框的深度为0.r-0.2m铭牌上标记颜色应醒目,
627座位号牌
座车的座位应安装座位号牌。座车的座位号应从客车的一位端一位侧开始按顺序排列。座位号牌应安装在座椅靠背上方的内侧墙板上。其型式、尺寸应符合TBT1.1一609的规定座位号牌应用铝板制造:字和边框及座椅标志底框的深度为0.r.0.2mm铭牌上标记颜色应醒目。二人座椅用座位号牌时中间字空缺。628铺位号牌
卧车的卧铺应安装铺位号牌。卧车的铺位号应从客车的一位端开始按顺序排列。铺位号牌应安装在卧铺的间壁上。其型式、尺寸应符合TBT1.1一61一9的规定。铺位号牌应用铝板制造,字和边框的深度为0.r0.2mm铭牌上标记颜色应醒目。11
IB/T11-95
629包房顺号牌和包房铺位牌
客车的包房的房门上应安装包房顺号牌,房门旁应安装表明该包房包容的卧铺号数的包房铺位牌。客车包房顺号及铺位号自客车的一位端开始按顺序排列。包房顺号牌应符合TBT1.1-62-9的规定。包房铺位牌应符合TBT1.1-63-9的规定。包房顺号牌和包房铺位牌均应
小提示:此标准内容仅展示完整标准里的部分截取内容,若需要完整标准请到上方自行免费下载完整标准文档。

标准图片预览:





- 其它标准
- 热门标准
- 铁路运输行业标准(TB)
- TB/T829-93球 直角接头
- TB/T1344-2008 内燃机车用齿轮油泵
- TB/T2054-2017 机车淋雨试验方法
- TB/T3216-2009 高原铁道客车供氧系统
- TB/T3523.1-2018 交流传动电力机车试验方法第1部分:输出特性试验
- TB/T1386-2011 内燃机车用液力传动箱
- TB/T2575-1995 碱性铜电刷镀溶液技术条件
- TB/T3199.1-2018 电气化铁路接触网用绝缘子第1部分:棒形瓷绝缘子
- TB/T2427-93 铁道客车滚动轴承用轴箱装置技术条件
- TB/T1803-2007 铁道罐车水压试验
- TB/T3412-2015 动车组用电连接器
- TB/T3287-2013 机车信号车载系统设备
- TB/T3234-2010 铁路红十字药箱配备标准及使用原则
- TB/T3177-2007 铁路信号技术中采用电子元器件时应遵循的主要安全条件
- TB/T781.1-1999 集尘器A型
- 行业新闻
请牢记:“bzxz.net”即是“标准下载”四个汉字汉语拼音首字母与国际顶级域名“.net”的组合。 ©2009 标准下载网 www.bzxz.net 本站邮件:bzxznet@163.com
网站备案号:湘ICP备2023016450号-1
网站备案号:湘ICP备2023016450号-1