- 您的位置:
- 标准下载网 >>
- 标准分类 >>
- 通信行业标准(YD) >>
- YD/T 1360-2005 通信用阀控式密封胶体蓄电池
标准号:
YD/T 1360-2005
标准名称:
通信用阀控式密封胶体蓄电池
标准类别:
通信行业标准(YD)
标准状态:
现行-
发布日期:
2005-09-01 -
实施日期:
2005-12-01 出版语种:
简体中文下载格式:
.rar.pdf下载大小:
477.09 KB
点击下载
标准简介:
标准下载解压密码:www.bzxz.net
本标准规定了通信用阀控式密封胶体蓄电池的要求、检验方法、检验规则、标志、包装、运输和贮存。本标准适用于通信用阀控式密封胶体蓄电池。 YD/T 1360-2005 通信用阀控式密封胶体蓄电池 YD/T1360-2005
部分标准内容:
中华人民共和国通信行业标准
YD/T1360-2005
通信用阀控式密封胶体蓄电池
Valve-regulated colloid battery for tetecornrnurication2005-09-01发布
2005-12-01实施
中华人民共和国信息产业部发布前言·
规范性文件
定义与符号
型号与数
撤龄方选
检验规则
标志、包兼、运输及贮存
YD/T 1360-2005
YDT1360-2005
本标准呈通信电源储能设备产品的系划标雅之一,该系列标准的名称及结构如下:2通信用阀控式密封维截点电池:1YDT7QQ-2002
2.YD/T1360-2XK15通信用阅控式密势收体脊电遇:本标准非等效果月了正C6期96-21西定型铅酸端电池一第21部分:闪控式——功能特性和试验方法,并结含找国企业产品实际生产能力,技术,重型水及使用要求,增加了:热失控敏感性、低温数感性、循环耐久性能、人电流敢电后电池的恢复能力及过放电试验等响性能要求。车标推由中通信标准化协会偿出并归口:本标准起节单偿:江苏双登朵团有限公司浙江南电源动力股份有限公司
信息产业部回信研究陷
曲良举阳电源实业有限公司
中标准上要起草人:毛书意王质川熊兰英陈俊民张报芳吴德元义京文1范
通信用阀控式密封胶体蓄电池
YD/T 1360-2005
标准观定了适信用阀恼式密扫胶体器电范的要求、检整厅法、检验规则、标志,包装、举绚和顺存,性标准适用上通信片所控式案封股年害电池2规范性引用文件
下列文件中的条款通过本款准的引用而或为本标准的条款:以最注口期的文性,其随后所有的修改单(不包招断误的内)或修订版均不适用丁本标准,然而,鼓微根锯本款准达成协设的各方研究是否使用这些文件的最新版个:凡是不注日期的引用件,其最新版本适用于本标准。GB/E2468-1906
GB/T 2825.1-2003
GB/T3830_20K02
HB/T26
JB/T 10053
3定文与符号
塑料燃烧性能试瑙
涵批检变计数轴样程序抽样表(活用丁连续北的检查!思期检验微能程降及对表古工于程接定性的微频带电池镜酸
铅醛电池片水
下列定义和符号适用于本标准、3.1阅控式密封胶体营电池
电泄采用凝胶状的胶体电解质,正需使用时保使气密和液密状态,当内率气正过独是值时,安全阅自动开启,释放气体,当内部气压降瓶后,安全网自动闭合使其密封,防正外部空气逃人电他内部。电沟在用寿命期问,正带使用情况下无需补电解质,3.2热失控敏感性
在通常的过压充电条作下,满电池对充电电流利温要的感应能力:3.3低温敏感性
电池经低湿过痛后的穿且稳定性,3.4蓄电池的完全充电
带电池在(259上5环晚止1,以单体满自池中压235~340V试行充电,充出切期电池部人不应超过2.5I.0,最小不低于I10充电电流,在充电后期连续2~3h电流基不稳定不变,则规为凿电池充全充电。3.5符号
10%h率额定容量【Ah》,数值为1.WCSh率额定容量(Ah),数值为0.8.5Cm3h率额定容量(Ah),数值为0.75C1n:1h率额定容量(Ah),数值为0.50Cm:当环境温度为时的替电池实测容量(A)是放电凸流(A)与效电时间()的乘积:C——在基准温度(25C)条件时的蓄电池容盘(A );10h率放电电流(A)、数值为0.1Cip:lar
YD/T1860-2005
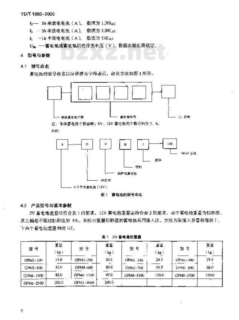
[g—5h率放电电流(A)。数为1.7010:T3h率款电电流(A),数值为2.501.0;1-1h牢放电电流(A),数值为5.0U邮—电池或需电油组的充中压(V),数值由制造商规定。4型号与参数
4.1型号命名
电池的型受命名以议语拼骨学母表示,命名方法如图1所示年要电范个效
普生池书号
注:举体苗电池个数省略,6V,[2V器电池的个数分剃为3、6。示树:
单数电池(12V
图 1 窖电池的型号帝名
42产品型号与基本禁数
2V需电池重量应竹合衣1的要求,12V满电池重量应符合表2的要求。表中等电池事量为标称值,其上该差不超过标称值的5%。未标由重显标称值的需电泄采用插人法,方法为取插人容是扣部的「:下两个筹电池重量和的[,
表 1 2V 首电池的重量
GFMT-IUKI
GFMUT-5(G
GFMU-1000
GFMI-2500
GFMI-KI
GFMJ-600
CIFMI-1H
GFMJ-MMA
(FM)2G
GHMI-7UI
GFMU-1S(K)
GFM-5A)
GHMIB0
CFMI-2000
M:FMJ-120
5要求
5.1环境温度
6CFMJ-65
6GIMJ-1,50
表212V面电池的重量
bGFMI85
6GFMU20U
YD/T13802005
6GHMH:U
替电池在环境温度2030么条件下正帝使用,应达到C%额定容量,当温低于上速温度时,截电池的C血随游害下降,不可温度下的究基修正系数见表3。表3不同温座下的容量格正累数(参考温度20℃广高现格
5.2蓄电池结构
5.2.1一般结构
5°℃
101条
409:
106元
格电池中1-准极板,隔板,差中池,盖、胶体电解质,极性及安全测等组成,正负摄极性应便上连接,北例拓监控端子,州显标志,其极性、尺应符个产品图纸署求。差电出连接条保护罩的材料应为阻燃材料
5.2.2陶板
隔板应采用腔体著电池专册VC隔极或符合牛产企业规定的码板:5.2.3蓄电池挡
器电控格、盖、安全阀、极机、接杆射预料应符合产品图纸费求,5.2.4胶体电解质
胺件解质所抵的疏酸应符合HGT2692标准规定,去离子水应符合B/T10053标准韧定。5.3外观
电池外观不得有变形、满液,裂效及污迹;标志要清渐,5.4阻燃性能
蓄电池连接涤保护甲立符合G月2408-1996中的剪.3.2FH-1【水平级」和第9.3.2TV0【型直级】的婴求。
5.5气密性
落业范应能承受5桃Pa出正止成负止血个破裂,不业胶,正力程政与实体残金变形5.6客量
标称值为2V、6V、12V毒电池接6.6条规定的方法试验,10h率容量第三次循环成达到Cm5h北和率的察单成分别在第四次,五次和六次错环以前达到,放电悠止电压成符合表4的要求3
YD/T1360-2005
5.7大电流施电
壹4、禁止电用
替审池故电单体路止电压
募电泄以301放电3mi,极柱不成熔断、内部汇密非不症塔断。其外业不得出现分常:5.B密量保存率
苯电鸿萨胃28人后其容虽保存宰不低十%%,5.9密封反应效率
券电池密反成效率成不低于5证
5.10防酸雾性能
电池在正常等充工归过程中成无酸案避出:企均充状恋下避酸量<0.025meAh。5.11安全网要求
安余阀其有自动开启和白动关闭的功能,开,闭压力范逝为5~30kPa。5.12耐过充电能力
蓄电池按6.13策要求试验点,其外观应无变形校摔滤。5.13备电池充电管理
5.13.1蓄电池在使用前-般成进行补充充中,需电池最大充电电流不大于2.510,最大补充充电电压不人于2.35V-0cv
-DOSYV
5.13.225%时,蓄电池与衡充电单体电账为2.35V0强-U.U5k
5.13.325么时,蓄电泡充电单体电压为2.23-2.27V。5.14蓄电池端电压的均衡性
5.14.1单休电池和由考下个单体组成-林的组合蒂电池,其各范闻的开路且压最高与最低的差值应不人十20)mV(2V),S0mV(6V)1umV(12V5.14.2新替良池迹人浮充状态24h后各替电池之问的端电压差度不人十120mV(2V】、240mV【6V】350mV(12V,使日一年后斤的资电他浮充状态下电池叫的端电差为60m(2V)120mV【6V)240mV(12V)-
5.15电池间接电压降
电池间连接电降UmV
5.16薄电池内阻
12V满电滤内成符合表5的要求,2V声电池内阳应符合表6的要求5.17防爆性能
6-G1MI50
GGFM1J-65
6-GU-85
6GFMI-100
6GFMI-120
6-GFMJ-150
GFMI-200
GFMT200
aPR-290
GFMI 3G
GFMT350
GFMJ420
GFMJ49D
GHMU-XIK)
GFMJ1000
GFMJ-12M
GFMD-1500
GFMT-2000
GFMJ-2500
GEMJ-3000
表512V香电池内陷
表 6 2V 管电池内阻
电池在免电过程中调有明火、内部应不引燃、年引练5.18封口剂性能
内风()
内阳(M%)
YD/T 1360-2005
采用封口剂的需电鸿,在温度一30%~+65它范围内,封口剂不应有裂纹与溢流现策。5.19热失控敏感性
格电池接6.条试验,应合下达规定值密电池温升应25%,年24h的电流增长率点50%5.20大电流放电后电池恢复能力益电池经过1率效电后,泡的充电恢复能力感在10h之内达到额定容量的95%以15.21过放电试验
基电池按6.22条试验后,儿奔盛恢安值应=&5%,YD/T1360-2005
5.22低湿敏密性
普电他按6.23第试验,10h率放容量应净0.9C10:外观不成有破裂,过度胀胀及楷与盖分声块象,5.23蓄电池寿命
首中池的存前够见表了的既定,齿电激在不同环境温度下浮充使用寿命参见表8的视定。表了 当电池的存
过充命(2030)
高湿加连河充寿帝
循环献久性
产品融格
2V(年)
6V,12V(年
检验方法
V系到过充0折合命
2V列商加逆浮而次折合命年
爸式故报木低1800饮
6和12V系过充240d台寿全
HV12V系列商温加速学充次合胎年禁膏式极证不低干40次
表香电池的浮在使用寿命
谢量传衰要求
14 - 15
所用仪表的量程应随被测电演动电斥的盘值而确定,指针衣议数应在量程内的后1/范制内。6.1.1电压囊要求
测量电压的仪表精度成不低于心.5级或用相应级测的数字表:6.1.2电流录要求
测量电流的没表精度应不低于0.5级,8.1.3 温度计要求
测虽湿度用的温度计应具有适当的量征,其母个分度值不应大下1,温度计的标定精度应不低丁u.st。
6.1.4计时仪变要求
测是时间用的仪表应按时,分,砂分度,其精度应不低丁±,6.1.5压力衰要求
洲盒压方用的仪表粘度应不低于0.25级或用同等精度计量仪表:6.1.8磅秤喜求
称重量用的磷书误差应不超过1,6.2菁电池检验前的预处理
拾验用需电池应足近1个月内生产的个格品,检验前必须将其完全充电8.3垂量试验
不同穿厚的需电池称得的重量应符合4.2的要求,6.4雷电池结构检查
带电池的结构应符合5.2的要求。6
6.5外现检查
目规换查被测费电微的外悦成符合5.3的委求。6.6阻整性能试验
向燃性能试验按以下上解进行
)拨0B2408-1996标准中的第6章进行取性制备。YD/T 1360-2005
b)被试样品应在温度15℃~35它,相对湿度45%~75%条件下收置24h小始站验;?)水平法按GBT2408-1996中的第8竞进行,试验后应符合5.4的求。!乘支法按GB/T2408-1996+的第9章进行,越验后应符含5.4的妥求6.7气密性试验
6.7.1套出池环境温度(25%±5℃)的条件5临存24h。6.7.2通过安金间我向费电池内充气,当内外正差为50kPa时正力背针应稳定5s,6.7.3当±力释微后,费电池先体应无变形、无破费和川胶,应符合5.5的要求。6.8客量试验
6.8.1完全充见的替电泄协受1~24h,在不境温弹为(2.5%:+5Y:)的染件下开始放电:6.8.2放自开始前后必测电池的增电压,放电时应测量市流,电流按动不得端过规定值的1%,6.8.3效负期创应测龄电池的端电压及室湿:测量时山距:10h率试整为1h;5h率试验步0.5h:2h率试监力:2min:Ih率试验为lmin:在放电末需要随时测量,以便准矿地确定者电池终正电压的时间6.8.4咨电池放电时,如果温不是25,则需将实测容量按公式(1)换算变25T基准温度时的穿量C:共值应符合5.6的要求
1+r(1- 25T:)
武中:
按电时的环境冶度:wwW.bzxz.Net
K溢度系数,10h本容量试验时K=0.006/C:5h率容试验时K=0.007/C:3率客量试特时K=008/:1h率容量试验时k=0.0注:比公试的际境竭度适应也因为15\30\℃。6.9大电流放电试验
定成容量成验后的券电池经全充电后,在2+)的培3需新出3m日证级年资屯:其外观成符合57的要求。6.10容量保存率试
6.10.1券电池需轻10h率容量试验合格后,方可进行本试验。6.10.2将完全充电的岛电池在(25±5T:)的坏境中静登28,关保拆电池表面清洁十爆,6.10.3器电滤静置284,不经补充电之啦6.8进行10%率容量试,得到著电池静置28d后的穿盘c6.10.4裁公式(2)计算山蓄电池白放电试验后的容世保存率、其值应符合5.8的费求。R=
YD/T1960-2005
6.11密封反应效率试验
6.11.1接6.8中10t率容见试验及耐过充电能力法验合格的落电池,在完金充电后进行试验,环境激度为(25+5),以0.1Lc的电流连续充电96h片,改用0.051a电流究电1。热后报图2所示收案气体h,水百
图2收集气体示意
6.11.2根据公式(3)算:将A微出约气体量,小根据公式(4)求出害封反成效率,结平出符含5.9的数求。
将肘反应效率-「
式干:
×100%
每Ah换算成25、1个人气压的效小气林量【mVAh);P
测定时的大气(比a
探准大气压值101.3(ka)
环境温度():
染的气你(ml;
收集气体期间充人的量(Ah)
电池的节许整:
6.12 防酸性能试验
改下两种方法可年选钟泄行试验,推荐采用沉淀法。6.12.1沉淀法
用.5(A)电流对完全充电的差电池再连续充电4h,充电21后立即收集气体,收案时间为2h。将气休通入3只[联装有定量BaC1液的吸收瓶中,使之通气数泡,通气2h后,姚第三只吸收版是否有沉淀心生,如秉没有即表示1A电池单格新出的酸落量<0.025%,反之为不合格,第,二受收舱中应划乃C的量按公式(5)计算:B
0.025mg/Ah Xn XQ× Mg1c.
2Mgsha
不同容量的带电池应配制的BaCl的案液量按公式(6)计算:0.15 ×4×C
式(5)(6)中:
W—BC质量(g)
-:电池的单体数:
2—电量(Ah);
Miar——BuCl的分于量;
MxHSO的分了量。
第三只吸1文瓶1战置1章尔依度的BaC1滚独10ml。6.12.2试纸法
YD/T1360-2005
将电池放人Im容解中,容器内I值呈中性(H=7)刘完全态电的带中池以021(A)电流进行4h的充电,用纯净蒸馅水润想蒙试纸(pH站纸,并总放山气口上方2cm处,时2h以后禁容器内的酸度(诚纸应呈性),结果应符合5.10的要求。6.13安全阅动作试验
对安全润逐渐充气训止测定开阀时的爪力,然尽停止充气视定闭图时的压力,结果成符合5.11的费求
6.14耐过充电能力试验
6.14.1找照6.8诚验合格后并完全充电的蓄电池:6.142以0.3Tg电流再充电16nh,6.14.3过允完毕后,静置1h,其外观应符合5.12的要求6.15 蓄电池充电管理检查
在动境温度(25%℃±5%℃),检查蓄凸池充电實理,结果虚符合5.13的要求6.16蓄电池端电压的均谢性能试验6.16.1在环宽温度(25%±5时,将完全充电的器电鸿静胃24.测盘儿开路电压,绩果应行合5.14.的要求,
6.16.2在环境证理(259±5字)时,完个充电的善电池选人浮充快态24h后:分州量台备电池电压其值虚符合5.14.2的要求,
6.17电池间连接电压降的试验
者电池茂1h本电资政电时,测量两!督电他之自的连诺电压降(在替电池的极拉报音测品)其值应持合5.15的要求
6.18需电池内阻试验
6.18.110h率容量达划规定值的器良池完全充电片,在(259±5)的环培十,通过两点测定达测定U=(7)放电待性典线,蓄电池以5Tn的电流放电205,精确测互并记录著血退的端电压U和电流值!(改电股长时持续25s后停止),间研5min后,苏凸池以20尚的电流放电5s,测呈F记录播电池的端电退和流值
小提示:此标准内容仅展示完整标准里的部分截取内容,若需要完整标准请到上方自行免费下载完整标准文档。
YD/T1360-2005
通信用阀控式密封胶体蓄电池
Valve-regulated colloid battery for tetecornrnurication2005-09-01发布
2005-12-01实施
中华人民共和国信息产业部发布前言·
规范性文件
定义与符号
型号与数
撤龄方选
检验规则
标志、包兼、运输及贮存
YD/T 1360-2005
YDT1360-2005
本标准呈通信电源储能设备产品的系划标雅之一,该系列标准的名称及结构如下:2通信用阀控式密封维截点电池:1YDT7QQ-2002
2.YD/T1360-2XK15通信用阅控式密势收体脊电遇:本标准非等效果月了正C6期96-21西定型铅酸端电池一第21部分:闪控式——功能特性和试验方法,并结含找国企业产品实际生产能力,技术,重型水及使用要求,增加了:热失控敏感性、低温数感性、循环耐久性能、人电流敢电后电池的恢复能力及过放电试验等响性能要求。车标推由中通信标准化协会偿出并归口:本标准起节单偿:江苏双登朵团有限公司浙江南电源动力股份有限公司
信息产业部回信研究陷
曲良举阳电源实业有限公司
中标准上要起草人:毛书意王质川熊兰英陈俊民张报芳吴德元义京文1范
通信用阀控式密封胶体蓄电池
YD/T 1360-2005
标准观定了适信用阀恼式密扫胶体器电范的要求、检整厅法、检验规则、标志,包装、举绚和顺存,性标准适用上通信片所控式案封股年害电池2规范性引用文件
下列文件中的条款通过本款准的引用而或为本标准的条款:以最注口期的文性,其随后所有的修改单(不包招断误的内)或修订版均不适用丁本标准,然而,鼓微根锯本款准达成协设的各方研究是否使用这些文件的最新版个:凡是不注日期的引用件,其最新版本适用于本标准。GB/E2468-1906
GB/T 2825.1-2003
GB/T3830_20K02
HB/T26
JB/T 10053
3定文与符号
塑料燃烧性能试瑙
涵批检变计数轴样程序抽样表(活用丁连续北的检查!思期检验微能程降及对表古工于程接定性的微频带电池镜酸
铅醛电池片水
下列定义和符号适用于本标准、3.1阅控式密封胶体营电池
电泄采用凝胶状的胶体电解质,正需使用时保使气密和液密状态,当内率气正过独是值时,安全阅自动开启,释放气体,当内部气压降瓶后,安全网自动闭合使其密封,防正外部空气逃人电他内部。电沟在用寿命期问,正带使用情况下无需补电解质,3.2热失控敏感性
在通常的过压充电条作下,满电池对充电电流利温要的感应能力:3.3低温敏感性
电池经低湿过痛后的穿且稳定性,3.4蓄电池的完全充电
带电池在(259上5环晚止1,以单体满自池中压235~340V试行充电,充出切期电池部人不应超过2.5I.0,最小不低于I10充电电流,在充电后期连续2~3h电流基不稳定不变,则规为凿电池充全充电。3.5符号
10%h率额定容量【Ah》,数值为1.WCSh率额定容量(Ah),数值为0.8.5Cm3h率额定容量(Ah),数值为0.75C1n:1h率额定容量(Ah),数值为0.50Cm:当环境温度为时的替电池实测容量(A)是放电凸流(A)与效电时间()的乘积:C——在基准温度(25C)条件时的蓄电池容盘(A );10h率放电电流(A)、数值为0.1Cip:lar
YD/T1860-2005
[g—5h率放电电流(A)。数为1.7010:T3h率款电电流(A),数值为2.501.0;1-1h牢放电电流(A),数值为5.0U邮—电池或需电油组的充中压(V),数值由制造商规定。4型号与参数
4.1型号命名
电池的型受命名以议语拼骨学母表示,命名方法如图1所示年要电范个效
普生池书号
注:举体苗电池个数省略,6V,[2V器电池的个数分剃为3、6。示树:
单数电池(12V
图 1 窖电池的型号帝名
42产品型号与基本禁数
2V需电池重量应竹合衣1的要求,12V满电池重量应符合表2的要求。表中等电池事量为标称值,其上该差不超过标称值的5%。未标由重显标称值的需电泄采用插人法,方法为取插人容是扣部的「:下两个筹电池重量和的[,
表 1 2V 首电池的重量
GFMT-IUKI
GFMUT-5(G
GFMU-1000
GFMI-2500
GFMI-KI
GFMJ-600
CIFMI-1H
GFMJ-MMA
(FM)2G
GHMI-7UI
GFMU-1S(K)
GFM-5A)
GHMIB0
CFMI-2000
M:FMJ-120
5要求
5.1环境温度
6CFMJ-65
6GIMJ-1,50
表212V面电池的重量
bGFMI85
6GFMU20U
YD/T13802005
6GHMH:U
替电池在环境温度2030么条件下正帝使用,应达到C%额定容量,当温低于上速温度时,截电池的C血随游害下降,不可温度下的究基修正系数见表3。表3不同温座下的容量格正累数(参考温度20℃广高现格
5.2蓄电池结构
5.2.1一般结构
5°℃
101条
409:
106元
格电池中1-准极板,隔板,差中池,盖、胶体电解质,极性及安全测等组成,正负摄极性应便上连接,北例拓监控端子,州显标志,其极性、尺应符个产品图纸署求。差电出连接条保护罩的材料应为阻燃材料
5.2.2陶板
隔板应采用腔体著电池专册VC隔极或符合牛产企业规定的码板:5.2.3蓄电池挡
器电控格、盖、安全阀、极机、接杆射预料应符合产品图纸费求,5.2.4胶体电解质
胺件解质所抵的疏酸应符合HGT2692标准规定,去离子水应符合B/T10053标准韧定。5.3外观
电池外观不得有变形、满液,裂效及污迹;标志要清渐,5.4阻燃性能
蓄电池连接涤保护甲立符合G月2408-1996中的剪.3.2FH-1【水平级」和第9.3.2TV0【型直级】的婴求。
5.5气密性
落业范应能承受5桃Pa出正止成负止血个破裂,不业胶,正力程政与实体残金变形5.6客量
标称值为2V、6V、12V毒电池接6.6条规定的方法试验,10h率容量第三次循环成达到Cm5h北和率的察单成分别在第四次,五次和六次错环以前达到,放电悠止电压成符合表4的要求3
YD/T1360-2005
5.7大电流施电
壹4、禁止电用
替审池故电单体路止电压
募电泄以301放电3mi,极柱不成熔断、内部汇密非不症塔断。其外业不得出现分常:5.B密量保存率
苯电鸿萨胃28人后其容虽保存宰不低十%%,5.9密封反应效率
券电池密反成效率成不低于5证
5.10防酸雾性能
电池在正常等充工归过程中成无酸案避出:企均充状恋下避酸量<0.025meAh。5.11安全网要求
安余阀其有自动开启和白动关闭的功能,开,闭压力范逝为5~30kPa。5.12耐过充电能力
蓄电池按6.13策要求试验点,其外观应无变形校摔滤。5.13备电池充电管理
5.13.1蓄电池在使用前-般成进行补充充中,需电池最大充电电流不大于2.510,最大补充充电电压不人于2.35V-0cv
-DOSYV
5.13.225%时,蓄电池与衡充电单体电账为2.35V0强-U.U5k
5.13.325么时,蓄电泡充电单体电压为2.23-2.27V。5.14蓄电池端电压的均衡性
5.14.1单休电池和由考下个单体组成-林的组合蒂电池,其各范闻的开路且压最高与最低的差值应不人十20)mV(2V),S0mV(6V)1umV(12V5.14.2新替良池迹人浮充状态24h后各替电池之问的端电压差度不人十120mV(2V】、240mV【6V】350mV(12V,使日一年后斤的资电他浮充状态下电池叫的端电差为60m(2V)120mV【6V)240mV(12V)-
5.15电池间接电压降
电池间连接电降UmV
5.16薄电池内阻
12V满电滤内成符合表5的要求,2V声电池内阳应符合表6的要求5.17防爆性能
6-G1MI50
GGFM1J-65
6-GU-85
6GFMI-100
6GFMI-120
6-GFMJ-150
GFMI-200
GFMT200
aPR-290
GFMI 3G
GFMT350
GFMJ420
GFMJ49D
GHMU-XIK)
GFMJ1000
GFMJ-12M
GFMD-1500
GFMT-2000
GFMJ-2500
GEMJ-3000
表512V香电池内陷
表 6 2V 管电池内阻
电池在免电过程中调有明火、内部应不引燃、年引练5.18封口剂性能
内风()
内阳(M%)
YD/T 1360-2005
采用封口剂的需电鸿,在温度一30%~+65它范围内,封口剂不应有裂纹与溢流现策。5.19热失控敏感性
格电池接6.条试验,应合下达规定值密电池温升应25%,年24h的电流增长率点50%5.20大电流放电后电池恢复能力益电池经过1率效电后,泡的充电恢复能力感在10h之内达到额定容量的95%以15.21过放电试验
基电池按6.22条试验后,儿奔盛恢安值应=&5%,YD/T1360-2005
5.22低湿敏密性
普电他按6.23第试验,10h率放容量应净0.9C10:外观不成有破裂,过度胀胀及楷与盖分声块象,5.23蓄电池寿命
首中池的存前够见表了的既定,齿电激在不同环境温度下浮充使用寿命参见表8的视定。表了 当电池的存
过充命(2030)
高湿加连河充寿帝
循环献久性
产品融格
2V(年)
6V,12V(年
检验方法
V系到过充0折合命
2V列商加逆浮而次折合命年
爸式故报木低1800饮
6和12V系过充240d台寿全
HV12V系列商温加速学充次合胎年禁膏式极证不低干40次
表香电池的浮在使用寿命
谢量传衰要求
14 - 15
所用仪表的量程应随被测电演动电斥的盘值而确定,指针衣议数应在量程内的后1/范制内。6.1.1电压囊要求
测量电压的仪表精度成不低于心.5级或用相应级测的数字表:6.1.2电流录要求
测量电流的没表精度应不低于0.5级,8.1.3 温度计要求
测虽湿度用的温度计应具有适当的量征,其母个分度值不应大下1,温度计的标定精度应不低丁u.st。
6.1.4计时仪变要求
测是时间用的仪表应按时,分,砂分度,其精度应不低丁±,6.1.5压力衰要求
洲盒压方用的仪表粘度应不低于0.25级或用同等精度计量仪表:6.1.8磅秤喜求
称重量用的磷书误差应不超过1,6.2菁电池检验前的预处理
拾验用需电池应足近1个月内生产的个格品,检验前必须将其完全充电8.3垂量试验
不同穿厚的需电池称得的重量应符合4.2的要求,6.4雷电池结构检查
带电池的结构应符合5.2的要求。6
6.5外现检查
目规换查被测费电微的外悦成符合5.3的委求。6.6阻整性能试验
向燃性能试验按以下上解进行
)拨0B2408-1996标准中的第6章进行取性制备。YD/T 1360-2005
b)被试样品应在温度15℃~35它,相对湿度45%~75%条件下收置24h小始站验;?)水平法按GBT2408-1996中的第8竞进行,试验后应符合5.4的求。!乘支法按GB/T2408-1996+的第9章进行,越验后应符含5.4的妥求6.7气密性试验
6.7.1套出池环境温度(25%±5℃)的条件5临存24h。6.7.2通过安金间我向费电池内充气,当内外正差为50kPa时正力背针应稳定5s,6.7.3当±力释微后,费电池先体应无变形、无破费和川胶,应符合5.5的要求。6.8客量试验
6.8.1完全充见的替电泄协受1~24h,在不境温弹为(2.5%:+5Y:)的染件下开始放电:6.8.2放自开始前后必测电池的增电压,放电时应测量市流,电流按动不得端过规定值的1%,6.8.3效负期创应测龄电池的端电压及室湿:测量时山距:10h率试整为1h;5h率试验步0.5h:2h率试监力:2min:Ih率试验为lmin:在放电末需要随时测量,以便准矿地确定者电池终正电压的时间6.8.4咨电池放电时,如果温不是25,则需将实测容量按公式(1)换算变25T基准温度时的穿量C:共值应符合5.6的要求
1+r(1- 25T:)
武中:
按电时的环境冶度:wwW.bzxz.Net
K溢度系数,10h本容量试验时K=0.006/C:5h率容试验时K=0.007/C:3率客量试特时K=008/:1h率容量试验时k=0.0注:比公试的际境竭度适应也因为15\30\℃。6.9大电流放电试验
定成容量成验后的券电池经全充电后,在2+)的培3需新出3m日证级年资屯:其外观成符合57的要求。6.10容量保存率试
6.10.1券电池需轻10h率容量试验合格后,方可进行本试验。6.10.2将完全充电的岛电池在(25±5T:)的坏境中静登28,关保拆电池表面清洁十爆,6.10.3器电滤静置284,不经补充电之啦6.8进行10%率容量试,得到著电池静置28d后的穿盘c6.10.4裁公式(2)计算山蓄电池白放电试验后的容世保存率、其值应符合5.8的费求。R=
YD/T1960-2005
6.11密封反应效率试验
6.11.1接6.8中10t率容见试验及耐过充电能力法验合格的落电池,在完金充电后进行试验,环境激度为(25+5),以0.1Lc的电流连续充电96h片,改用0.051a电流究电1。热后报图2所示收案气体h,水百
图2收集气体示意
6.11.2根据公式(3)算:将A微出约气体量,小根据公式(4)求出害封反成效率,结平出符含5.9的数求。
将肘反应效率-「
式干:
×100%
每Ah换算成25、1个人气压的效小气林量【mVAh);P
测定时的大气(比a
探准大气压值101.3(ka)
环境温度():
染的气你(ml;
收集气体期间充人的量(Ah)
电池的节许整:
6.12 防酸性能试验
改下两种方法可年选钟泄行试验,推荐采用沉淀法。6.12.1沉淀法
用.5(A)电流对完全充电的差电池再连续充电4h,充电21后立即收集气体,收案时间为2h。将气休通入3只[联装有定量BaC1液的吸收瓶中,使之通气数泡,通气2h后,姚第三只吸收版是否有沉淀心生,如秉没有即表示1A电池单格新出的酸落量<0.025%,反之为不合格,第,二受收舱中应划乃C的量按公式(5)计算:B
0.025mg/Ah Xn XQ× Mg1c.
2Mgsha
不同容量的带电池应配制的BaCl的案液量按公式(6)计算:0.15 ×4×C
式(5)(6)中:
W—BC质量(g)
-:电池的单体数:
2—电量(Ah);
Miar——BuCl的分于量;
MxHSO的分了量。
第三只吸1文瓶1战置1章尔依度的BaC1滚独10ml。6.12.2试纸法
YD/T1360-2005
将电池放人Im容解中,容器内I值呈中性(H=7)刘完全态电的带中池以021(A)电流进行4h的充电,用纯净蒸馅水润想蒙试纸(pH站纸,并总放山气口上方2cm处,时2h以后禁容器内的酸度(诚纸应呈性),结果应符合5.10的要求。6.13安全阅动作试验
对安全润逐渐充气训止测定开阀时的爪力,然尽停止充气视定闭图时的压力,结果成符合5.11的费求
6.14耐过充电能力试验
6.14.1找照6.8诚验合格后并完全充电的蓄电池:6.142以0.3Tg电流再充电16nh,6.14.3过允完毕后,静置1h,其外观应符合5.12的要求6.15 蓄电池充电管理检查
在动境温度(25%℃±5%℃),检查蓄凸池充电實理,结果虚符合5.13的要求6.16蓄电池端电压的均谢性能试验6.16.1在环宽温度(25%±5时,将完全充电的器电鸿静胃24.测盘儿开路电压,绩果应行合5.14.的要求,
6.16.2在环境证理(259±5字)时,完个充电的善电池选人浮充快态24h后:分州量台备电池电压其值虚符合5.14.2的要求,
6.17电池间连接电压降的试验
者电池茂1h本电资政电时,测量两!督电他之自的连诺电压降(在替电池的极拉报音测品)其值应持合5.15的要求
6.18需电池内阻试验
6.18.110h率容量达划规定值的器良池完全充电片,在(259±5)的环培十,通过两点测定达测定U=(7)放电待性典线,蓄电池以5Tn的电流放电205,精确测互并记录著血退的端电压U和电流值!(改电股长时持续25s后停止),间研5min后,苏凸池以20尚的电流放电5s,测呈F记录播电池的端电退和流值
小提示:此标准内容仅展示完整标准里的部分截取内容,若需要完整标准请到上方自行免费下载完整标准文档。
标准图片预览:





- 热门标准
- 通信行业标准(YD)
- YD/T2573-2017 代替 YD/T 2573-2013 LTE FDD 数字蜂窝移动通信网基站设备技术要求(第一阶段)
- YD/T2786.1-2014 支持多业务承载的 IP/MPLS 网络管理技术要求 第1部分:基本原则
- YD/T2890-2015 基于 LTE 技术的宽带集群通信(B-TrunC)系统接口测试方法(第一阶段)集群核心网到调度台接口
- YD/T1011-1999 数字同步网独立型节点从钟设备技术要求及测试方法
- YD/T823-1996 骨架式通信用室外光缆
- YD/T837.3-1996 铜芯聚烯烃绝缘铝塑综合护套市内通信电缆试验方法 第3部分:机械物理性能试验方法
- YD/T1272.1-2003 光纤活动连接器 第一部分:LC型
- YD/T1642-2007 互联网业务服务质量测试方法
- YD/T1656-2007 采用边界网关协议多协议扩展(BGP-MP)的基于IPv6骨干网的IPv4网络互联(4 over 6)技术要求
- YD/T1669-2007 离网型通信用风/光互补供电系统
- YD/T1745-2008 传送网安全防护检测要求
- YD/T1419.2-2005 接入网用单纤双向三端口光组件技术条件 第2部分:用于基于以太网方式的无源光网络(EPON)光网络单(ONU)的单纤双向三端口光组件
- YDB026-2008 基于ParLayX应用程序接口的企业应用业务的技术要求
- YDB034-2009 电信网安全需求
- YD/T1817-2017 代替 YD/T 1817-2008 通信设备用直流远供电源系统
- 行业新闻
请牢记:“bzxz.net”即是“标准下载”四个汉字汉语拼音首字母与国际顶级域名“.net”的组合。 ©2025 标准下载网 www.bzxz.net 本站邮件:bzxznet@163.com
网站备案号:湘ICP备2025141790号-2
网站备案号:湘ICP备2025141790号-2