- 您的位置:
- 标准下载网 >>
- 标准分类 >>
- 国家计量标准(JJ) >>
- JJG 2084-1990 交流电流计量器具检定系统
标准号:
JJG 2084-1990
标准名称:
交流电流计量器具检定系统
标准类别:
国家计量标准(JJ)
英文名称:
Measuring Instruments for AC Current标准状态:
现行-
发布日期:
1990-11-24 -
实施日期:
1991-05-01 出版语种:
简体中文下载格式:
.rar.pdf下载大小:
127.74 KB
点击下载
标准简介:
标准下载解压密码:www.bzxz.net
JJG 2084-1990 交流电流计量器具检定系统 JJG2084-1990
交流电流计量器具检定系统是国家交流电基准逐级传递到各种准确度等级或不确定度的交流电流电、交流标准电流源及交直流电流表转换器等交流电流计量器具的传递交流电流单位量值的程序。
部分标准内容:
交流电流计量器具检定系统
JJG2084—15H0
交流电流计量器真检定系统
VerificarionSehene orMeasuringInstrumentsforAC Cumrent
JJG 2084—1990
个五家计量检定系统经国家技人情督而于[9902:11月24日批准,计白1901年5月1H起旅行,
起蓝单位:中计置和学研充院
本检定系统技术系文出起草单位负英解葬,本检定系统主要起草人:
张德实
魏裁尘
【中国计盛科学研究院)
(中国计国科学班究院
计民准器共
计量标群器果…
工作计品器其
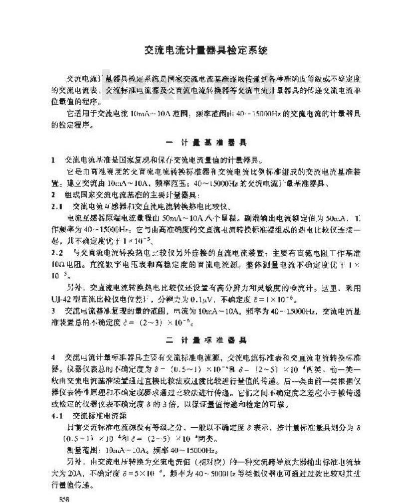
四交流电流计量器其险定系统托图目
交流电流计器具检定系统
交说电济显器具流定系统层同象交流电流基准连敏传谨到各牌确确度等或不媒定必的交流电流表、交流标准流源及交育流电滤转换器等交流书流计卓器具的传递交随电流单位最值的程序:
它适用于交流电流1(Im/~-1I范用:频率范用Iti4.-1.50m0Hz的交随电流的计量得目的检定程产。
一计量基准最具
1交流电流所准是国家复现和保行交流电流量值的计量释具。它是力帝难确恶范交首流电流转换标准器有交流电流比标准组求的交流电流基准装置:建立交流由10r:1410A,频率范至:40~15000z兼交流电流1-品准器具,2组戎国家交流电流基危的主要计量器具:2.1交湖电流4感器和交直电流转换热电比变仪、电流互您器原编电流量程山50m~10A八-个程,副湖输出电流额定值为5mA,1作频率方4·-15(0CH。它与由商准确度内交直流电流转换标准器组成的热电比较仪注变一起,北不确定伪1×-5
2.2与交直疏电流转变热电:较仪分外连接的直流电流装置:主要有首流电工作基准100电阻。直流数宁电压表和高定度的百流电流源。整体测量电流不消定奥优110
引外,交直流电流转换热电比较仪还设置有高分力甜灵级度的查流计,达里,采用UI-42型直流比较仅电位差,分为心.1V,不怖定度2=1×10-3交流月流基准友现的量的范固,流为101rA一10A,频率为40-·15000Hz,交电降装置总的千确定度=(2~3)×10-\。二计量际准器具
4交流凸流计量际油器只土要有交随标准电流源,交流电筑标硅表和交直流流转领环准器。器仪表总的确定度为8-(0.5~1)×10-租-(2~5)×10两美,一美—欣由交流电流基准续些通过直携比牧法或过建比较进行量值传递。后-一类由前一美根据变器仪表待详厚理和不确定要求適过之较法进行传逊。它们之间不确定度之差应小于被传递或检定的仪器议表不确定度多的3倍,以谋证量值传递知检定的可靠,4.1交流标准电流源
H前交流标准电流源设有等级之分,一股以不确定度>表示,按计量标准量具划分为[0.51×0 42=(2-5) 10两。
测量范围:10A~20A。频率40-15000Hz与外,出交流电出转换为交流电充恒(相对成)的一种交流跨导放大能输出标准电流站大为2A,不确定险6=5ד,频为40-50001z等美似仅弹也可通过过比较对其边行益值位递。
4.2交流殊准电游表
交流标准电流表有模拟指示测量仅表和教字式仪考,恼批指小测益保丧以等级化分,数字式交流电筑表以卡确定度表示,按计量标准器其划分为.5~1)心[2一=】×1U-4两类,交流投械指示侧仪表投式基本差等级归西上达两炎其中之一另外,交流电源标准表内附有扩人量比奥标准(例如电流感幕或分流器等根据实际情况道让过度比较运等损其不确定度要求确定严属最值传递等线。4.3交直流电流转换标器
交直流电流转换标性是交流电选量俏传避和椎定中使压范为与侵的一和标准器,它也分为确定度=(0.5~11×10-4和—(2~×104两类,就变流电转换标准器独测量范围:1Dm·-1,特殊制微也有0mLA以下岁A以上的交直流电流转换标准器。同时,使用较广泛的一冲是电阻分流器与交直流电流转按标注器结合起使用的。测量范因:10mA-10A,频率范同4-·1MIz交声统目流转换标准器险交流电流格准值传递外,还要配卡相方应不维定度的直流标准电流完戒该依器的邀直专遍。
IUmA以下利10A以上交疏电流计量标连具可通适过键比较进行量值传谨,制恶签定钻果主属其类晓等级,
5交流多以,能标准源,交流事功能测量交流电量的装置等类似交流目流测量仪器,其不确定必我等数及充误差归属上述计蛋殊准露具之中进行蛋值传遂或检龙,热后确定所两级弱
三工作计量录具
交流电流1作计量器具,按个确定度分?(1~5×10和=1-5)×心-两岁。交流模拟指示测罩电表获等纸化分故0.5级以二归质不确定度=(15)×1-=类,1.0级以不确定度-([~510类,人确定度=(1-5)×10-3的交流电流测量仪表即仪器由柑对应标准计量器具检定。向时也可在同类不间误差不确定逆之间进比较检定。例如:在同一类0.1级交流出流表可检定同类中0.5级电流表-
同样,不定度点:(~5)×10交流电流测显议表收器也可越F:途持说进行控定,基本原则是标准表的基本以差应小下被检定仪器改仪表垂不误差的三分之一,7交流电流工作计量器具型式,工作原限皮虎格工差万剂,可根据实示情记选择所需标准。例如:1:.1级交流月值表的签定,日选择个确定度6=2×10-4内标准电流表,也可用不确定虚2=1×10-的变直流电流转换标准及交流标准电流源。说明:交流电流工作计量器具包含所有计量电流的综合、多功能的收表和仪器及测早必流目流的各种电流变送器。:测量范查除交流电流整准复职的量外,生包含附有标性比例(列如自满五感器或分流器,而有接作压的没表和悦器。59
四交确电究讨量器具检定系统据围交宽电流计器是检定系统崛图
交流十,平净装管
测:11.0115
编率:4015000z
滴定减2×10
净:1×11
真法&言氏控让
交建七减样准闻
# (0.5 -) × 10 *
比较替
交硬电注国整装量
1mA-1A
- (2--5) * 10**
交的表
- ;1 -5)×1
标央交性电谊更中询此内容来自标准下载网
10aA-10.s
~1500H
#-:0.51:16
交建生流销权比收
1/-10.元
40 -- 15000Hb
2 -(2-x*
各必汽电
专量和网直技
=(1--5)×)
比趋出
交执电筑变光测量仅著
-{[-5)×10-
:天价#(K
J0ma-134
4015000[1z
8= (0.5.-:)×:U
交洗标准电殖票式治量
比奖处
F- (1--3) x 0-:
小提示:此标准内容仅展示完整标准里的部分截取内容,若需要完整标准请到上方自行免费下载完整标准文档。
JJG2084—15H0
交流电流计量器真检定系统
VerificarionSehene orMeasuringInstrumentsforAC Cumrent
JJG 2084—1990
个五家计量检定系统经国家技人情督而于[9902:11月24日批准,计白1901年5月1H起旅行,
起蓝单位:中计置和学研充院
本检定系统技术系文出起草单位负英解葬,本检定系统主要起草人:
张德实
魏裁尘
【中国计盛科学研究院)
(中国计国科学班究院
计民准器共
计量标群器果…
工作计品器其
四交流电流计量器其险定系统托图目
交流电流计器具检定系统
交说电济显器具流定系统层同象交流电流基准连敏传谨到各牌确确度等或不媒定必的交流电流表、交流标准流源及交育流电滤转换器等交流书流计卓器具的传递交随电流单位最值的程序:
它适用于交流电流1(Im/~-1I范用:频率范用Iti4.-1.50m0Hz的交随电流的计量得目的检定程产。
一计量基准最具
1交流电流所准是国家复现和保行交流电流量值的计量释具。它是力帝难确恶范交首流电流转换标准器有交流电流比标准组求的交流电流基准装置:建立交流由10r:1410A,频率范至:40~15000z兼交流电流1-品准器具,2组戎国家交流电流基危的主要计量器具:2.1交湖电流4感器和交直电流转换热电比变仪、电流互您器原编电流量程山50m~10A八-个程,副湖输出电流额定值为5mA,1作频率方4·-15(0CH。它与由商准确度内交直流电流转换标准器组成的热电比较仪注变一起,北不确定伪1×-5
2.2与交直疏电流转变热电:较仪分外连接的直流电流装置:主要有首流电工作基准100电阻。直流数宁电压表和高定度的百流电流源。整体测量电流不消定奥优110
引外,交直流电流转换热电比较仪还设置有高分力甜灵级度的查流计,达里,采用UI-42型直流比较仅电位差,分为心.1V,不怖定度2=1×10-3交流月流基准友现的量的范固,流为101rA一10A,频率为40-·15000Hz,交电降装置总的千确定度=(2~3)×10-\。二计量际准器具
4交流凸流计量际油器只土要有交随标准电流源,交流电筑标硅表和交直流流转领环准器。器仪表总的确定度为8-(0.5~1)×10-租-(2~5)×10两美,一美—欣由交流电流基准续些通过直携比牧法或过建比较进行量值传递。后-一类由前一美根据变器仪表待详厚理和不确定要求適过之较法进行传逊。它们之间不确定度之差应小于被传递或检定的仪器议表不确定度多的3倍,以谋证量值传递知检定的可靠,4.1交流标准电流源
H前交流标准电流源设有等级之分,一股以不确定度>表示,按计量标准量具划分为[0.51×0 42=(2-5) 10两。
测量范围:10A~20A。频率40-15000Hz与外,出交流电出转换为交流电充恒(相对成)的一种交流跨导放大能输出标准电流站大为2A,不确定险6=5ד,频为40-50001z等美似仅弹也可通过过比较对其边行益值位递。
4.2交流殊准电游表
交流标准电流表有模拟指示测量仅表和教字式仪考,恼批指小测益保丧以等级化分,数字式交流电筑表以卡确定度表示,按计量标准器其划分为.5~1)心[2一=】×1U-4两类,交流投械指示侧仪表投式基本差等级归西上达两炎其中之一另外,交流电源标准表内附有扩人量比奥标准(例如电流感幕或分流器等根据实际情况道让过度比较运等损其不确定度要求确定严属最值传递等线。4.3交直流电流转换标器
交直流电流转换标性是交流电选量俏传避和椎定中使压范为与侵的一和标准器,它也分为确定度=(0.5~11×10-4和—(2~×104两类,就变流电转换标准器独测量范围:1Dm·-1,特殊制微也有0mLA以下岁A以上的交直流电流转换标准器。同时,使用较广泛的一冲是电阻分流器与交直流电流转按标注器结合起使用的。测量范因:10mA-10A,频率范同4-·1MIz交声统目流转换标准器险交流电流格准值传递外,还要配卡相方应不维定度的直流标准电流完戒该依器的邀直专遍。
IUmA以下利10A以上交疏电流计量标连具可通适过键比较进行量值传谨,制恶签定钻果主属其类晓等级,
5交流多以,能标准源,交流事功能测量交流电量的装置等类似交流目流测量仪器,其不确定必我等数及充误差归属上述计蛋殊准露具之中进行蛋值传遂或检龙,热后确定所两级弱
三工作计量录具
交流电流1作计量器具,按个确定度分?(1~5×10和=1-5)×心-两岁。交流模拟指示测罩电表获等纸化分故0.5级以二归质不确定度=(15)×1-=类,1.0级以不确定度-([~510类,人确定度=(1-5)×10-3的交流电流测量仪表即仪器由柑对应标准计量器具检定。向时也可在同类不间误差不确定逆之间进比较检定。例如:在同一类0.1级交流出流表可检定同类中0.5级电流表-
同样,不定度点:(~5)×10交流电流测显议表收器也可越F:途持说进行控定,基本原则是标准表的基本以差应小下被检定仪器改仪表垂不误差的三分之一,7交流电流工作计量器具型式,工作原限皮虎格工差万剂,可根据实示情记选择所需标准。例如:1:.1级交流月值表的签定,日选择个确定度6=2×10-4内标准电流表,也可用不确定虚2=1×10-的变直流电流转换标准及交流标准电流源。说明:交流电流工作计量器具包含所有计量电流的综合、多功能的收表和仪器及测早必流目流的各种电流变送器。:测量范查除交流电流整准复职的量外,生包含附有标性比例(列如自满五感器或分流器,而有接作压的没表和悦器。59
四交确电究讨量器具检定系统据围交宽电流计器是检定系统崛图
交流十,平净装管
测:11.0115
编率:4015000z
滴定减2×10
净:1×11
真法&言氏控让
交建七减样准闻
# (0.5 -) × 10 *
比较替
交硬电注国整装量
1mA-1A
- (2--5) * 10**
交的表
- ;1 -5)×1
标央交性电谊更中询此内容来自标准下载网
10aA-10.s
~1500H
#-:0.51:16
交建生流销权比收
1/-10.元
40 -- 15000Hb
2 -(2-x*
各必汽电
专量和网直技
=(1--5)×)
比趋出
交执电筑变光测量仅著
-{[-5)×10-
:天价#(K
J0ma-134
4015000[1z
8= (0.5.-:)×:U
交洗标准电殖票式治量
比奖处
F- (1--3) x 0-:
小提示:此标准内容仅展示完整标准里的部分截取内容,若需要完整标准请到上方自行免费下载完整标准文档。
标准图片预览:





- 其它标准
- 热门标准
- 国家计量标准(JJ)
- JJG894-1995 标准环规检定规程
- JJF1445-2014 落锤式冲击试验机校准规范
- JJG41-1990 三针检定规程
- JJG1084-2013 数字式气压计检定规程
- JJG630-2007 火焰光度计检定规程
- JJF1080-2013 铁路机车车辆车轮检查器检定规程
- JJF1440-2013 混合式油罐测量系统校准规范
- JJG18-1990 医用注射器检定规程
- JJF1001-1998 通用计量术语及定义
- JJG304-2003 A型邵氏硬度计检定规程
- JJG837-2003 直流低电阻表检定规程
- JJG842-1993 直流电能表
- JJG976-2002 透射式烟度计检定规程
- JJF1189-2008 测长仪校准规范
- JJG714-2012 血细胞分析仪
- 行业新闻
请牢记:“bzxz.net”即是“标准下载”四个汉字汉语拼音首字母与国际顶级域名“.net”的组合。 ©2025 标准下载网 www.bzxz.net 本站邮件:bzxznet@163.com
网站备案号:湘ICP备2025141790号-2
网站备案号:湘ICP备2025141790号-2