- 您的位置:
- 标准下载网 >>
- 标准分类 >>
- 化工行业标准(HG) >>
- HG/T 2067-1991 橡胶疲劳试验机技术条件
标准号:
HG/T 2067-1991
标准名称:
橡胶疲劳试验机技术条件
标准类别:
化工行业标准(HG)
英文名称:
Technical requirements for rubber fatigue testing machines标准状态:
现行-
发布日期:
1991-07-06 -
实施日期:
1992-01-01 出版语种:
简体中文下载格式:
.rar.pdf下载大小:
116.61 KB
标准ICS号:
橡胶和塑料工业>>83.200橡胶和塑料工业设备中标分类号:
仪器、仪表>>试验机与无损探伤仪器>>N72非金属材料试验机
部分标准内容:
中华人民共和国化工行业标准
HG/T2067-91
橡胶疲劳试验机技术条件
1991-07-06发布
1992-01-01实施
中华人民共和国化学工业部发布中华人民共和国化工行业标准
橡胶疲劳试验机技术条件
1主题内容和适用范围
HG/T2067-
本标准规定了橡胶疲劳试验机的技术要求、试验方法和检验规则,本标准适用于测试橡胶册挠龟裂、伸张疲劳等疲劳特性的疲劳试验机(以下简称试验机)。其他类橡胶材料的疲劳试验机也可参照采用本标准。2引用标准
GB26111
试验机通用技术要求
3主要结构
试验机主要由动力驱动系统、传动机构、往复运动部件及数控装置组成。3.1动力驱动系统出电机和变速机构组成、3.2传动装置出二套V型槽偏心轮、滑块及连杆机构组成,带动往复运动部件做上、下往复运动。往复运动最大行程为100mm。双连杆应平行,在100mm长度内双连杆的平行度小」0.2mm。也可采用一奔偏心连杆机构作为传动装置,3.3往复运动部件由十字连接装置、两根空心滑柱及双排上、中、下四组夹持器组成。也可采用双柱上下夹持器的形式完成往复运动。3.4,用各种装置来记录往复次数或完成数控功能.技术要求
4.1试验机正常工作条件
周围环境无震动。无腐蚀性介质;a
环境温度在10~35℃的范围内;
在稳固的基础上正确安装:
d,相对湿度30%~85%;
电源电压的误差为额定电低的土10%4.2机械部分
4.2.1夹持器齿面应在同一垂直平面上,平面度0.5mm。4.2.2夹持器夹持试样要可靠,在试验过程中不应有相对滑移。4.2.3刻度对*0\时,夹持器的行程不应超过0.5mm。4.2.4夹持器往复运动应-平稳,不应有明显的据摆及冲击、换动量不应超过0.3mm,4.3记数器
试验机应配备记数器,并具有白动记数显示、顶置、暂停、记忆、白动停机及音响报警功能,4.4频率
试验机的频率可采4.16Hz、5Hz、8.33Hz.三档。当采用无级调频时,应在4.16~8.33Hz中华人民共和国化学工业部1991-07-06批准1992-01-01实施
HG/T2067—91
范围内任意调节,其频率由指示器显示,频率的相对误差均不超过±4%,4.5温度
试验机连续工作2h后,运动部件磨产生的温升不应超过15℃4.6噪声
试验机噪音应小于70dB(A).
4.7外观与电气性能要求
外观质量、电气要求应符合GB2611一般要求。4.8运输颠试验
试验机在包装条件下,应能承受运输颜簸试验而无损坏。频簸后的试验机不经修调仍应符合本标准要求。
5试验方法
5.1试验条件
应符合4.1条的要求,
5.2检验器具
计量器具:直尺、游标卡尺、塞尺。百分表;声级计;
点温计:
秒表;
兆欧表(500V);
f.转速表。
5.3平面度检测方法
用专用直角尺的一直角边放在夹持器上,用塞尺检验另一直角边端面与滑柱之间的间欧符合4.2.3条的要求,
5.4刻度调零
调整滑块至0刻度、转动手轮,用百分表测量运动夹持器上端面,使动夹持器往复行程符合4.2.3条的要求,
5.5动夹持器摆动量的测定
在动夹持器侧面70mm长度范围内,用百分表检查摆动量应符合4.2.4条的要求,5.6计数装置
接通试验机电源,检查计数装置的运行情况应符合4.3条的要求,5.7率检测
用秒表核对动夹持器上下往复频率,应符合4.4条的要求,5.8温升试验
连续运转2h,用点温计测量运动部件因摩擦产生的温升、应符合4.5条的要求,5.9噪声试验
试验机运行中噪声应符合4.6条的要求。5.9.1
噪声测量法
声级计应面向声源,且水平面平行:声级计距地面高度为1.5m;
c、声级计与仪器间距为1m;
测量点沿仪器周围不应少于四点,以各测量点中测量的最大读数值为仪器噪声声压级。d.
测试数据处理
HG/T2067—91
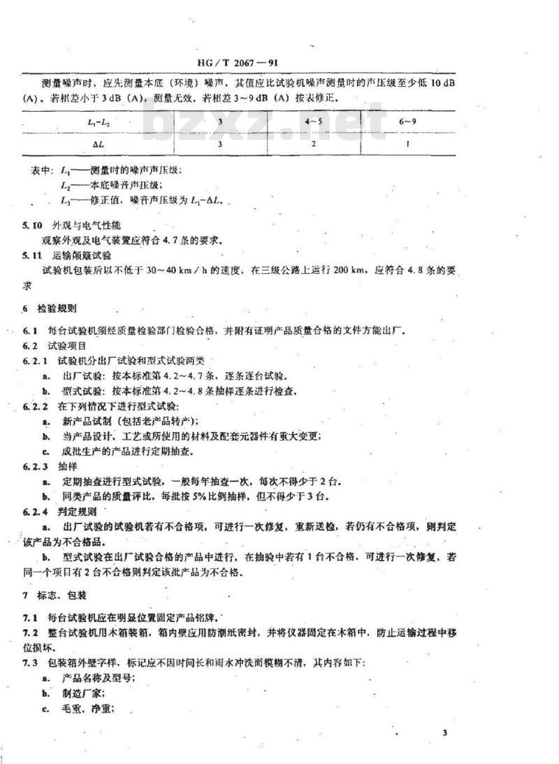
测量噪声时,应先测量本底(环境)噪声,其值应比试验机噪声测量时的声压级至少低10dB(A),若相差小于3dB(A),测量无效:若相差3~9dB(A)按表修正L,-l2
表中:L
测量时的噪声声压级;
一本底噪音声压级:
修正值,噪音压级为L,-△L
5.10外观与电气性能
观察外观及电气装置应符合4.7条的要求,5.11运输颠籁试验
试验机包装后以不低于30~40km/h的速度,在三级公路上运行200km,应符合4.8条的要求
.6捡验规则
每台试验机须经质量检验部门检验合格,并附有证明产品质量合格的文件方能出厂6.1
6.2试验项目
6.2.1试验机分出厂试验和型式试验两类a.
出厂试验:按本标准第4.2~4.7条,逐条逐台试验。型式试验:按本标准第4.2~4.8条抽样逐条进行检查在下列情况下进行型式试验:
新产品试制(包括老产品转产);当产品设计、工艺或所使用的材料及配套元器件有重大变更;成批生产的产品进行定期抽查
6.2.3抽样
定期抽查进行型式试验,一般每年抽查一次,每次不得少于2台。b.
同类产品的质量评比,每批按5%比例抽样,但不得少于3台。6.2.4判定规则
出厂试验的试验机若有不合格项,可进行一次修复,重新送检,若仍有不合格项,则判定该产品为不合格品。
b。型式试验在出厂试验合格的产品中进行,在抽验中若有1台不合格,可进行一次修复,若同一个项目有2台不合格则判定该批产品为不合格。7标志、包装
7.1每台试验机应在明显位置固定产品铭牌,7.2整台试验机用木箱装箱,箱内壁应用防潮纸密封,并将仪器固定在木箱中,防止运输过程中移位损坏。
7.3包装箱外壁字样,标记应不因时间长和雨水冲洗而模糊不清,其内容如下:a.
产品名称及型号;
制造厂家;Www.bzxZ.net
毛重、净重;
收货单位及地址;
木箱尺寸:
HG/T2067
安全注意标志,
如“小心”、“防潮”、“轻放”、“请勿倒置\等字样或标志。仪器成套性
装箱单一份;
产品使用说明书一份;
产品合格证一份,
附加说明:
本标准出中国化工装备总公间提出。本标准出化学工业部移胶测试仪器设备标准化技术委员会归口本标准出北京化工机城实验厂负责起草。本标准丰要起草大店爱芬。
华人民共和国
化工行业标准
橡胶疲劳试验机技术条件
HG/T2067—91
编辑化工行业标准编辑部
(化工部标准化研究所)
邮政编码:100013
印刷化工部标准化研究所
版权专有不得翻印
开本880×12301/16印张3字数70001992年7月第一一版
1992年9月第一次印刷
印数1—500
小提示:此标准内容仅展示完整标准里的部分截取内容,若需要完整标准请到上方自行免费下载完整标准文档。
HG/T2067-91
橡胶疲劳试验机技术条件
1991-07-06发布
1992-01-01实施
中华人民共和国化学工业部发布中华人民共和国化工行业标准
橡胶疲劳试验机技术条件
1主题内容和适用范围
HG/T2067-
本标准规定了橡胶疲劳试验机的技术要求、试验方法和检验规则,本标准适用于测试橡胶册挠龟裂、伸张疲劳等疲劳特性的疲劳试验机(以下简称试验机)。其他类橡胶材料的疲劳试验机也可参照采用本标准。2引用标准
GB26111
试验机通用技术要求
3主要结构
试验机主要由动力驱动系统、传动机构、往复运动部件及数控装置组成。3.1动力驱动系统出电机和变速机构组成、3.2传动装置出二套V型槽偏心轮、滑块及连杆机构组成,带动往复运动部件做上、下往复运动。往复运动最大行程为100mm。双连杆应平行,在100mm长度内双连杆的平行度小」0.2mm。也可采用一奔偏心连杆机构作为传动装置,3.3往复运动部件由十字连接装置、两根空心滑柱及双排上、中、下四组夹持器组成。也可采用双柱上下夹持器的形式完成往复运动。3.4,用各种装置来记录往复次数或完成数控功能.技术要求
4.1试验机正常工作条件
周围环境无震动。无腐蚀性介质;a
环境温度在10~35℃的范围内;
在稳固的基础上正确安装:
d,相对湿度30%~85%;
电源电压的误差为额定电低的土10%4.2机械部分
4.2.1夹持器齿面应在同一垂直平面上,平面度0.5mm。4.2.2夹持器夹持试样要可靠,在试验过程中不应有相对滑移。4.2.3刻度对*0\时,夹持器的行程不应超过0.5mm。4.2.4夹持器往复运动应-平稳,不应有明显的据摆及冲击、换动量不应超过0.3mm,4.3记数器
试验机应配备记数器,并具有白动记数显示、顶置、暂停、记忆、白动停机及音响报警功能,4.4频率
试验机的频率可采4.16Hz、5Hz、8.33Hz.三档。当采用无级调频时,应在4.16~8.33Hz中华人民共和国化学工业部1991-07-06批准1992-01-01实施
HG/T2067—91
范围内任意调节,其频率由指示器显示,频率的相对误差均不超过±4%,4.5温度
试验机连续工作2h后,运动部件磨产生的温升不应超过15℃4.6噪声
试验机噪音应小于70dB(A).
4.7外观与电气性能要求
外观质量、电气要求应符合GB2611一般要求。4.8运输颠试验
试验机在包装条件下,应能承受运输颜簸试验而无损坏。频簸后的试验机不经修调仍应符合本标准要求。
5试验方法
5.1试验条件
应符合4.1条的要求,
5.2检验器具
计量器具:直尺、游标卡尺、塞尺。百分表;声级计;
点温计:
秒表;
兆欧表(500V);
f.转速表。
5.3平面度检测方法
用专用直角尺的一直角边放在夹持器上,用塞尺检验另一直角边端面与滑柱之间的间欧符合4.2.3条的要求,
5.4刻度调零
调整滑块至0刻度、转动手轮,用百分表测量运动夹持器上端面,使动夹持器往复行程符合4.2.3条的要求,
5.5动夹持器摆动量的测定
在动夹持器侧面70mm长度范围内,用百分表检查摆动量应符合4.2.4条的要求,5.6计数装置
接通试验机电源,检查计数装置的运行情况应符合4.3条的要求,5.7率检测
用秒表核对动夹持器上下往复频率,应符合4.4条的要求,5.8温升试验
连续运转2h,用点温计测量运动部件因摩擦产生的温升、应符合4.5条的要求,5.9噪声试验
试验机运行中噪声应符合4.6条的要求。5.9.1
噪声测量法
声级计应面向声源,且水平面平行:声级计距地面高度为1.5m;
c、声级计与仪器间距为1m;
测量点沿仪器周围不应少于四点,以各测量点中测量的最大读数值为仪器噪声声压级。d.
测试数据处理
HG/T2067—91
测量噪声时,应先测量本底(环境)噪声,其值应比试验机噪声测量时的声压级至少低10dB(A),若相差小于3dB(A),测量无效:若相差3~9dB(A)按表修正L,-l2
表中:L
测量时的噪声声压级;
一本底噪音声压级:
修正值,噪音压级为L,-△L
5.10外观与电气性能
观察外观及电气装置应符合4.7条的要求,5.11运输颠籁试验
试验机包装后以不低于30~40km/h的速度,在三级公路上运行200km,应符合4.8条的要求
.6捡验规则
每台试验机须经质量检验部门检验合格,并附有证明产品质量合格的文件方能出厂6.1
6.2试验项目
6.2.1试验机分出厂试验和型式试验两类a.
出厂试验:按本标准第4.2~4.7条,逐条逐台试验。型式试验:按本标准第4.2~4.8条抽样逐条进行检查在下列情况下进行型式试验:
新产品试制(包括老产品转产);当产品设计、工艺或所使用的材料及配套元器件有重大变更;成批生产的产品进行定期抽查
6.2.3抽样
定期抽查进行型式试验,一般每年抽查一次,每次不得少于2台。b.
同类产品的质量评比,每批按5%比例抽样,但不得少于3台。6.2.4判定规则
出厂试验的试验机若有不合格项,可进行一次修复,重新送检,若仍有不合格项,则判定该产品为不合格品。
b。型式试验在出厂试验合格的产品中进行,在抽验中若有1台不合格,可进行一次修复,若同一个项目有2台不合格则判定该批产品为不合格。7标志、包装
7.1每台试验机应在明显位置固定产品铭牌,7.2整台试验机用木箱装箱,箱内壁应用防潮纸密封,并将仪器固定在木箱中,防止运输过程中移位损坏。
7.3包装箱外壁字样,标记应不因时间长和雨水冲洗而模糊不清,其内容如下:a.
产品名称及型号;
制造厂家;Www.bzxZ.net
毛重、净重;
收货单位及地址;
木箱尺寸:
HG/T2067
安全注意标志,
如“小心”、“防潮”、“轻放”、“请勿倒置\等字样或标志。仪器成套性
装箱单一份;
产品使用说明书一份;
产品合格证一份,
附加说明:
本标准出中国化工装备总公间提出。本标准出化学工业部移胶测试仪器设备标准化技术委员会归口本标准出北京化工机城实验厂负责起草。本标准丰要起草大店爱芬。
华人民共和国
化工行业标准
橡胶疲劳试验机技术条件
HG/T2067—91
编辑化工行业标准编辑部
(化工部标准化研究所)
邮政编码:100013
印刷化工部标准化研究所
版权专有不得翻印
开本880×12301/16印张3字数70001992年7月第一一版
1992年9月第一次印刷
印数1—500
小提示:此标准内容仅展示完整标准里的部分截取内容,若需要完整标准请到上方自行免费下载完整标准文档。
标准图片预览:





- 其它标准
- 热门标准
- 化工行业标准(HG)
- HG/T3219-2009 代替 HG/T 3219-1999 搪玻璃平面阀
- HG/T3449-1999 化学试剂 甲基红
- HG/T20518-2008 化工粉体工程设计通用规范
- HG/T5036-2016 常温有机硫转化吸收催化剂催化性能试验方法
- HG/T4019-2008 化学试剂 间甲酚紫
- HG/T4987-2016 工业燃气天然气为原料的增效燃气
- HG/T4323-2012 循环冷却水中军团菌的检测与计数
- HG/T3431-2010 代替 HG/T 3431-2001 酸性红 R(C. I. 酸性红 18)
- HG/T21559.1-2013 代替 HG/T 21559.1-1995 不锈钢网孔板波纹填料工程技术规范
- HG/T4900-2016 带式输送机用聚氨酯防尘带
- HG/T5105-2016 搅拌传动装置轮毂
- HG/T5377-2018 乙烯-醋酸乙烯酯(EVA)胶膜
- HG/T4995-2016 胶鞋 运动鞋附件 鞋眼
- HG/T3538-2003 水处理剂 乙二胺四亚甲基膦酸钠(EDTMPS)
- HG/T2735-2009 代替 HG/T 2735-1995 搪玻璃釉熔流性测定方法
- 行业新闻
请牢记:“bzxz.net”即是“标准下载”四个汉字汉语拼音首字母与国际顶级域名“.net”的组合。 ©2025 标准下载网 www.bzxz.net 本站邮件:bzxznet@163.com
网站备案号:湘ICP备2025141790号-2
网站备案号:湘ICP备2025141790号-2