- 您的位置:
- 标准下载网 >>
- 标准分类 >>
- 铁路运输行业标准(TB) >>
- TB/T 2075.15-2002 电气化铁道接触网零部件 第15部分:长支持器
标准号:
TB/T 2075.15-2002
标准名称:
电气化铁道接触网零部件 第15部分:长支持器
标准类别:
铁路运输行业标准(TB)
标准状态:
现行-
发布日期:
2002-05-17 -
实施日期:
2002-08-01 出版语种:
简体中文下载格式:
.rar.pdf下载大小:
169.18 KB
替代情况:
TB/T 2075.11-1990
点击下载
标准简介:
标准下载解压密码:www.bzxz.net
本部分规定了长支持器的型式、标记、材料、技术要求、检验规则、试验方法、标志与包装。本部分适用于电气化铁道接触网系统定位装置中固定定位线夹的长支持器。 TB/T 2075.15-2002 电气化铁道接触网零部件 第15部分:长支持器 TB/T2075.15-2002
部分标准内容:
中华人民共和国铁道行业标准
TB/T 2075.1-2075.54--2002
电气化铁道接触网零部件
Fittings for overhead contact system in electrification railway2002-05-17发布
2002-08-01实施
中华人民共和国铁道部发布
TB /T 2075. 16 —2002
TB/T2075《电气化铁道接触网零部件》分为54个部分:第1部分:接触线吊弦线夹;
第2部分:承力索吊弦线夹;
第3部分:横承力索线夹;
第4部分:双横承力索线夹;
第5部分:接触线中心锚结线夹;第6部分:承力索中心锚结线夹;第7部分:杵座鞍子;
第8部分:钩头鞍子;
第9部分:吊环;
第10部分:长吊环;
第11部分:耳环杆;
第12部分:悬吊滑轮;
第13部分:定位线夹;
第14部分:支持器;
第15部分:长支持器;
第16部分:定位环线夹;
第17部分:定位器;
第18部分:特型定位器;
第19部分:软定位器;
第20部分:特型软定位器;
第21部分:定位管;
第22部分:线岔;
第23部分:连接器;
第24部分:定位环;
第25部分:长定位环;
第26部分:套管双耳;
第27部分:套管铰环;
-第28部分:铜接触线接头线夹;-第29部分:承力索接头线夹;
第30部分:UT型耐张线夹;
一第31部分:杵座楔形线夹;
第32部分:双耳楔形线夹;
-第33部分:双环杆;
-第34部分:接触线终端锚固线夹;第35部分:承力索终端锚固线夹;一第36部分:坠碗;
第37部分:补偿滑轮组;
一第38部分:补偿棘轮;
第39部分:旋转腕臂底座;
—第40部分:特型旋转腕臂底座;第41部分:调节板;
第42部分:压管;
一一第43部分:杆环杆;
-第44部分:软横跨固定底座;
第45部分:拉杆底座;
-第46部分:特型拉杆底座;
一第47部分:钢柱拉杆底座;
第48部分:腕臂;wwW.bzxz.Net
第49部分:接触线电连接线夹(斜型);-第50部分:接触线电连接线夹(垂直型);第51部分:电连接线夹(方型);第52部分:电连接线夹(长方型);一第53部分:接地线夹;
一第54部分:接地线连接线夹。本部分为TB/T2075的第15部分。本部分代替TB/T2075.11一1990电气化铁道接触网零件长支持器。本部分与TB/T2075.11-1990相比主要变化如下:TB /T 2075. 15 —2002
对原标准中零件的材质、制造工艺及紧固件标准等内容进行了修改及补充;新增加了振动试验及疲劳试验的要求及试验方法。TB/T2075是接触网零部件系列标准之一,下面列出这些标准的结构:a)TB/T2073电气化铁道接触网零部件通用技术条件;b)TB/T2074电气化铁道接触网零部件试验方法;c)TB/T2827电气化铁道接触网供电金具(零件)试验夹具技术条件。本部分由中铁电气化局集团有限公司提出并归口。本部分起草单位:中铁电气化勘测设计研究院、郑州铁路局西安科研所。本部分主要起草人:高鸣、张益民。本部分所代替标准的历次版本发布情况为:TB/T2075.11一1990。71
TB /T 2075. 15 --2002
电气化铁道接触网零部件
第15部分:长支持器
Fittings for overhead contact system of electrification railwayPart15 : Swivel clipholder for tuble, height 1001范围
本部分规定了长支持器的型式、标记、材料、技术要求、检验规则、试验方法、标志与包装。
本部分适用于电气化铁道接触网系统定位装置中固定定位线夹的长支持器。2规范性引用文件
下列文件中的条款通过TB/T2075的本部分的引用而成为本部分的条款。凡是注日期的引用文件,其随后所有的修改单(不包括勘误的内容)或修订版均不适用于本部分,然而,鼓励根据本部分达成协议的各方研究是否可使用这些文件的最新版本。凡是不注日期的引用文件,其最新版本适用于本部分。
GB/T 91—2000开口销
GB/T1220—1992不锈钢棒
GB/T3098.6—2000紧固件机械性能不锈钢螺栓、螺钉和螺柱GB/T3098.15—2000紧固件机械性能不锈钢螺母GB/T5783—2000六角头螺栓全螺纹GB/T6170—20001型六角螺母
GB/T11352—1989般工程用铸造碳钢件TB/T2073电气化铁道接触网零部件通用技术条件TB/T2074电气化铁道接触网零部件试验方法3型式和标记
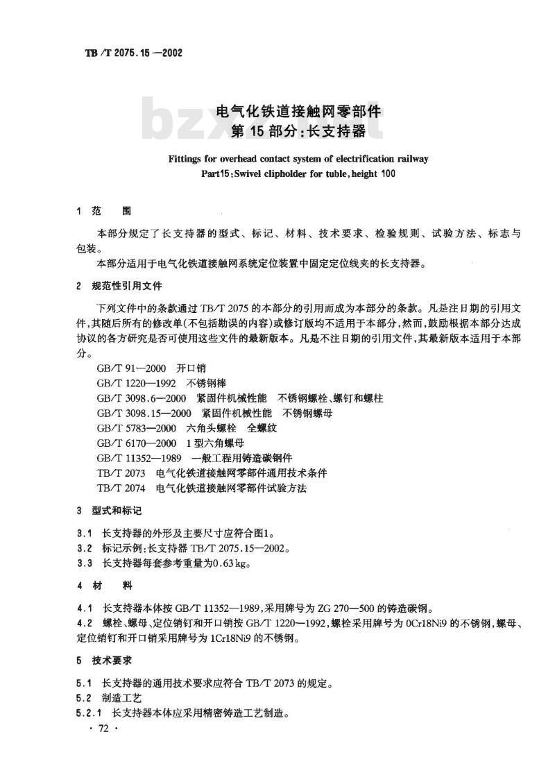
3.1长支持器的外形及主要尺寸应符合图1。3.2标记示例:长支持器TB/T2075.15—2002。3.3长支持器每套参考重量为0.63kg。4材料
4.1长支持器本体按GB/T11352—1989,采用牌号为ZG270—500的铸造碳钢。4.2螺栓、螺母、定位销钉和开口销按GB/T1220--1992,螺栓采用牌号为0Cr18Ni9的不锈钢,螺母、定位销钉和开口销采用牌号为1Cr18Ni9的不锈钢。5技术要求
5.1长支持器的通用技术要求应符合TB/T2073的规定。5.2制造工艺
5.2.1长支持器本体应采用精密铸造工艺制造。.72·
图1长支持器
单位为毫米
5.2.2长支持器本体应按TB/I2073的要求进行2级热浸镀锌。5.3紧固件
TB/T2075.15-2002
5.3.1螺栓和螺母的机械性能按GB/T3098.6--2000.GB/T3098.15—2000,性能等级为A2-70级。5.3.2螺栓应符合GB/T5783—2000。5.3.3螺母应符合GB/T6170—2000,并应具有防松性能。5.3.4开口销应符合GB/T91—2000。5.4性能要求
5.4.1长支持器的最大水平工作荷重为2.5kN。5.4.2
长支持器的滑动荷重应不小于4.9kN。5.4.3长支持器的破坏应荷重应不小于7.5kN。5.4.4螺栓紧固力矩为44N·m。
6检验规则与试验方法
6.1检验规则
长支持器的检验规则按TB/T2073的规定执行。6.2试验方法
6.2.1长支持器的试验方法除振动试验的试验条件及疲劳试验外,均按TB/T2074的规定执行。6.2.2振动试验
长支持器的振动试验应按照TB/T2073及TB/T2074中的有关规定,试验条件为:a)安装条件按使用工作状态安装,规定紧固力矩紧固;b)试验荷载2.5kN;
c)振动波形
正弦波;
d)垂直振幅
±35mm;
振动频率
3Hz~5Hz;
文 2×10%。
f)振动次数
TB /T 2075. 15 —2002
6.2.3疲劳试验
长支持器的疲劳试验条件为:
a)安装条件按使用工作状态安装,规定紧固力矩紧固;试验荷载及幅值2.5kN±0.75kN;b)
疲劳交变波形正弦波;
d)疲劳频率 1Hz~3Hz;
e)疲劳次数5×105。
6.3经振动试验后,长支持器的滑动荷重值与规定的最小值相比下降不大于10%。6.4经振动及疲劳试验后,长支持器的破坏荷重值与规定的最小值相比下降不大于5%。6.5经振动及疲劳试验后,长支持器不应出现裂纹、变形等现象。标志与包装
7.1标志
在长支持器上明显易见而又不降低零件性能的地方,用永久性凸字的方法,清晰地标出制造厂的代号。
7.2包装
长支持器的包装应符合TB/T2073的规定。·74·
小提示:此标准内容仅展示完整标准里的部分截取内容,若需要完整标准请到上方自行免费下载完整标准文档。
TB/T 2075.1-2075.54--2002
电气化铁道接触网零部件
Fittings for overhead contact system in electrification railway2002-05-17发布
2002-08-01实施
中华人民共和国铁道部发布
TB /T 2075. 16 —2002
TB/T2075《电气化铁道接触网零部件》分为54个部分:第1部分:接触线吊弦线夹;
第2部分:承力索吊弦线夹;
第3部分:横承力索线夹;
第4部分:双横承力索线夹;
第5部分:接触线中心锚结线夹;第6部分:承力索中心锚结线夹;第7部分:杵座鞍子;
第8部分:钩头鞍子;
第9部分:吊环;
第10部分:长吊环;
第11部分:耳环杆;
第12部分:悬吊滑轮;
第13部分:定位线夹;
第14部分:支持器;
第15部分:长支持器;
第16部分:定位环线夹;
第17部分:定位器;
第18部分:特型定位器;
第19部分:软定位器;
第20部分:特型软定位器;
第21部分:定位管;
第22部分:线岔;
第23部分:连接器;
第24部分:定位环;
第25部分:长定位环;
第26部分:套管双耳;
第27部分:套管铰环;
-第28部分:铜接触线接头线夹;-第29部分:承力索接头线夹;
第30部分:UT型耐张线夹;
一第31部分:杵座楔形线夹;
第32部分:双耳楔形线夹;
-第33部分:双环杆;
-第34部分:接触线终端锚固线夹;第35部分:承力索终端锚固线夹;一第36部分:坠碗;
第37部分:补偿滑轮组;
一第38部分:补偿棘轮;
第39部分:旋转腕臂底座;
—第40部分:特型旋转腕臂底座;第41部分:调节板;
第42部分:压管;
一一第43部分:杆环杆;
-第44部分:软横跨固定底座;
第45部分:拉杆底座;
-第46部分:特型拉杆底座;
一第47部分:钢柱拉杆底座;
第48部分:腕臂;wwW.bzxz.Net
第49部分:接触线电连接线夹(斜型);-第50部分:接触线电连接线夹(垂直型);第51部分:电连接线夹(方型);第52部分:电连接线夹(长方型);一第53部分:接地线夹;
一第54部分:接地线连接线夹。本部分为TB/T2075的第15部分。本部分代替TB/T2075.11一1990电气化铁道接触网零件长支持器。本部分与TB/T2075.11-1990相比主要变化如下:TB /T 2075. 15 —2002
对原标准中零件的材质、制造工艺及紧固件标准等内容进行了修改及补充;新增加了振动试验及疲劳试验的要求及试验方法。TB/T2075是接触网零部件系列标准之一,下面列出这些标准的结构:a)TB/T2073电气化铁道接触网零部件通用技术条件;b)TB/T2074电气化铁道接触网零部件试验方法;c)TB/T2827电气化铁道接触网供电金具(零件)试验夹具技术条件。本部分由中铁电气化局集团有限公司提出并归口。本部分起草单位:中铁电气化勘测设计研究院、郑州铁路局西安科研所。本部分主要起草人:高鸣、张益民。本部分所代替标准的历次版本发布情况为:TB/T2075.11一1990。71
TB /T 2075. 15 --2002
电气化铁道接触网零部件
第15部分:长支持器
Fittings for overhead contact system of electrification railwayPart15 : Swivel clipholder for tuble, height 1001范围
本部分规定了长支持器的型式、标记、材料、技术要求、检验规则、试验方法、标志与包装。
本部分适用于电气化铁道接触网系统定位装置中固定定位线夹的长支持器。2规范性引用文件
下列文件中的条款通过TB/T2075的本部分的引用而成为本部分的条款。凡是注日期的引用文件,其随后所有的修改单(不包括勘误的内容)或修订版均不适用于本部分,然而,鼓励根据本部分达成协议的各方研究是否可使用这些文件的最新版本。凡是不注日期的引用文件,其最新版本适用于本部分。
GB/T 91—2000开口销
GB/T1220—1992不锈钢棒
GB/T3098.6—2000紧固件机械性能不锈钢螺栓、螺钉和螺柱GB/T3098.15—2000紧固件机械性能不锈钢螺母GB/T5783—2000六角头螺栓全螺纹GB/T6170—20001型六角螺母
GB/T11352—1989般工程用铸造碳钢件TB/T2073电气化铁道接触网零部件通用技术条件TB/T2074电气化铁道接触网零部件试验方法3型式和标记
3.1长支持器的外形及主要尺寸应符合图1。3.2标记示例:长支持器TB/T2075.15—2002。3.3长支持器每套参考重量为0.63kg。4材料
4.1长支持器本体按GB/T11352—1989,采用牌号为ZG270—500的铸造碳钢。4.2螺栓、螺母、定位销钉和开口销按GB/T1220--1992,螺栓采用牌号为0Cr18Ni9的不锈钢,螺母、定位销钉和开口销采用牌号为1Cr18Ni9的不锈钢。5技术要求
5.1长支持器的通用技术要求应符合TB/T2073的规定。5.2制造工艺
5.2.1长支持器本体应采用精密铸造工艺制造。.72·
图1长支持器
单位为毫米
5.2.2长支持器本体应按TB/I2073的要求进行2级热浸镀锌。5.3紧固件
TB/T2075.15-2002
5.3.1螺栓和螺母的机械性能按GB/T3098.6--2000.GB/T3098.15—2000,性能等级为A2-70级。5.3.2螺栓应符合GB/T5783—2000。5.3.3螺母应符合GB/T6170—2000,并应具有防松性能。5.3.4开口销应符合GB/T91—2000。5.4性能要求
5.4.1长支持器的最大水平工作荷重为2.5kN。5.4.2
长支持器的滑动荷重应不小于4.9kN。5.4.3长支持器的破坏应荷重应不小于7.5kN。5.4.4螺栓紧固力矩为44N·m。
6检验规则与试验方法
6.1检验规则
长支持器的检验规则按TB/T2073的规定执行。6.2试验方法
6.2.1长支持器的试验方法除振动试验的试验条件及疲劳试验外,均按TB/T2074的规定执行。6.2.2振动试验
长支持器的振动试验应按照TB/T2073及TB/T2074中的有关规定,试验条件为:a)安装条件按使用工作状态安装,规定紧固力矩紧固;b)试验荷载2.5kN;
c)振动波形
正弦波;
d)垂直振幅
±35mm;
振动频率
3Hz~5Hz;
文 2×10%。
f)振动次数
TB /T 2075. 15 —2002
6.2.3疲劳试验
长支持器的疲劳试验条件为:
a)安装条件按使用工作状态安装,规定紧固力矩紧固;试验荷载及幅值2.5kN±0.75kN;b)
疲劳交变波形正弦波;
d)疲劳频率 1Hz~3Hz;
e)疲劳次数5×105。
6.3经振动试验后,长支持器的滑动荷重值与规定的最小值相比下降不大于10%。6.4经振动及疲劳试验后,长支持器的破坏荷重值与规定的最小值相比下降不大于5%。6.5经振动及疲劳试验后,长支持器不应出现裂纹、变形等现象。标志与包装
7.1标志
在长支持器上明显易见而又不降低零件性能的地方,用永久性凸字的方法,清晰地标出制造厂的代号。
7.2包装
长支持器的包装应符合TB/T2073的规定。·74·
小提示:此标准内容仅展示完整标准里的部分截取内容,若需要完整标准请到上方自行免费下载完整标准文档。
标准图片预览:





- 热门标准
- 铁路运输行业标准(TB)
- TB/T2120-1990 铁路信号交流继电器通用技术条件
- TB/T1670-2009 15号车钩样板
- TB/T3102.29-2005 机车车辆用曲面卡套式管接头 第29部分:四通管接头体
- TB/T2075.20-2002 电气化铁道接触网零部件 第20部分:特型软定位器
- TB/T3010-2001 铁道车辆滚动轴承高碳铬轴承钢订货技术条件
- TB/T3443.3-2016 机车车辆车种、车型和车号编码规则第3部分:货车
- TB1549.12-1984 冷冲模托料滚道装置 弹簧盒
- TB1549.17-1984 冷冲模托料滚道装置 上下料滚道组合
- TB1549.18-1984 冷冲模托料滚道装置 上下料滚道轴
- TB1549.21-1984 冷冲模托料滚道装置 滚道体
- TB1549.3-1984 冷冲模托料滚道装置 托料滚道组合
- TB1549.8-1984 冷冲模托料滚道装置 托料滚道轴
- TB/T1669.23-1985 13号车钩钩体腔回转样板下侧曲面(R152)的校对样板
- TB/T1669.25-1985 13号车钩钩舌回转样板上侧曲面(R153)的校对样板
- TB/T1700-2004 铁路手信号灯技术条件
- 行业新闻
请牢记:“bzxz.net”即是“标准下载”四个汉字汉语拼音首字母与国际顶级域名“.net”的组合。 ©2025 标准下载网 www.bzxz.net 本站邮件:bzxznet@163.com
网站备案号:湘ICP备2025141790号-2
网站备案号:湘ICP备2025141790号-2